AICAR Inhibits Insulin-Stimulated Glucose Uptake in 3T3-L1 Adipocytes via an AMPK-Independent, ZMP-Dependent Mechanism
Highlights
- Sustained incubation with AICAR inhibits insulin-stimulated glucose uptake in adipocytes in an AMPK-independent but ZMP-dependent manner
- Sustained incubation with AICAR inhibits insulin-stimulated ERK1/2 phosphorylation in adipocytes in a ZMP-dependent manner
- Unlike muscle, sustained AMPK activation in adipocytes does not alter levels of glucose transporters.
- Adenine nucleotides regulate both insulin-stimulated glucose uptake and ERK1/2 phosphorylation in adipocytes.
Abstract
1. Introduction
2. Materials and Methods
2.1. Materials
2.2. Mouse Epididymal Adipose Tissue and Isolation of Adipocytes
2.3. Culture and Differentiation of 3T3-L1 Adipocytes
2.4. Preparation of 3T3-L1 Adipocyte or Adipose Tissue Lysates/Homogenates
2.5. SDS-PAGE and Immunoblotting
2.6. Uptake of [3H]2-Deoxyglucose in 3T3-L1 Adipocytes and Mouse Adipocytes
2.7. RNA Extraction and Gene Expression Analysis in 3T3-L1 Adipocytes and Mouse Epididymal Adipose Tissue
2.8. Fluorescence Confocal Microscopy of 3T3-HA-GLUT4-GFP Cells
2.9. Statistical Analysis
3. Results
3.1. AICAR but Not 991 Inhibits Insulin-Stimulated Glucose Uptake Without Influencing GLUT4 or HK2 Levels
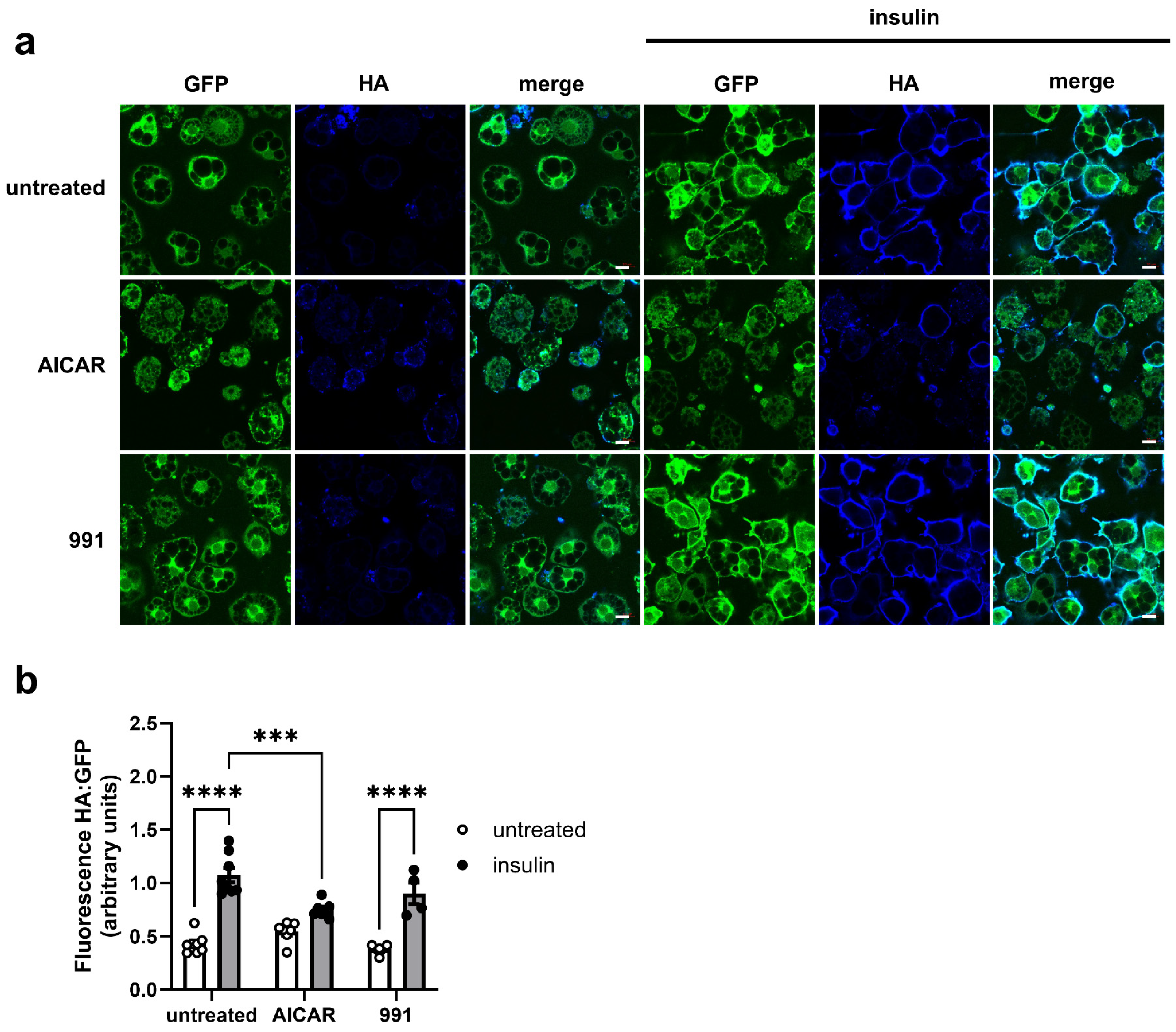
3.2. AICAR but Not 991 Reduces Insulin-Stimulated GLUT4 Translocation in 3T3-L1 Adipocytes
3.3. AICAR and 991 Have No Effect on Insulin-Stimulated AKT Signalling
3.4. AICAR but Not 991 Reduces Insulin-Stimulated MEK1/2-ERK1/2 Signalling in 3T3-L1 Adipocytes
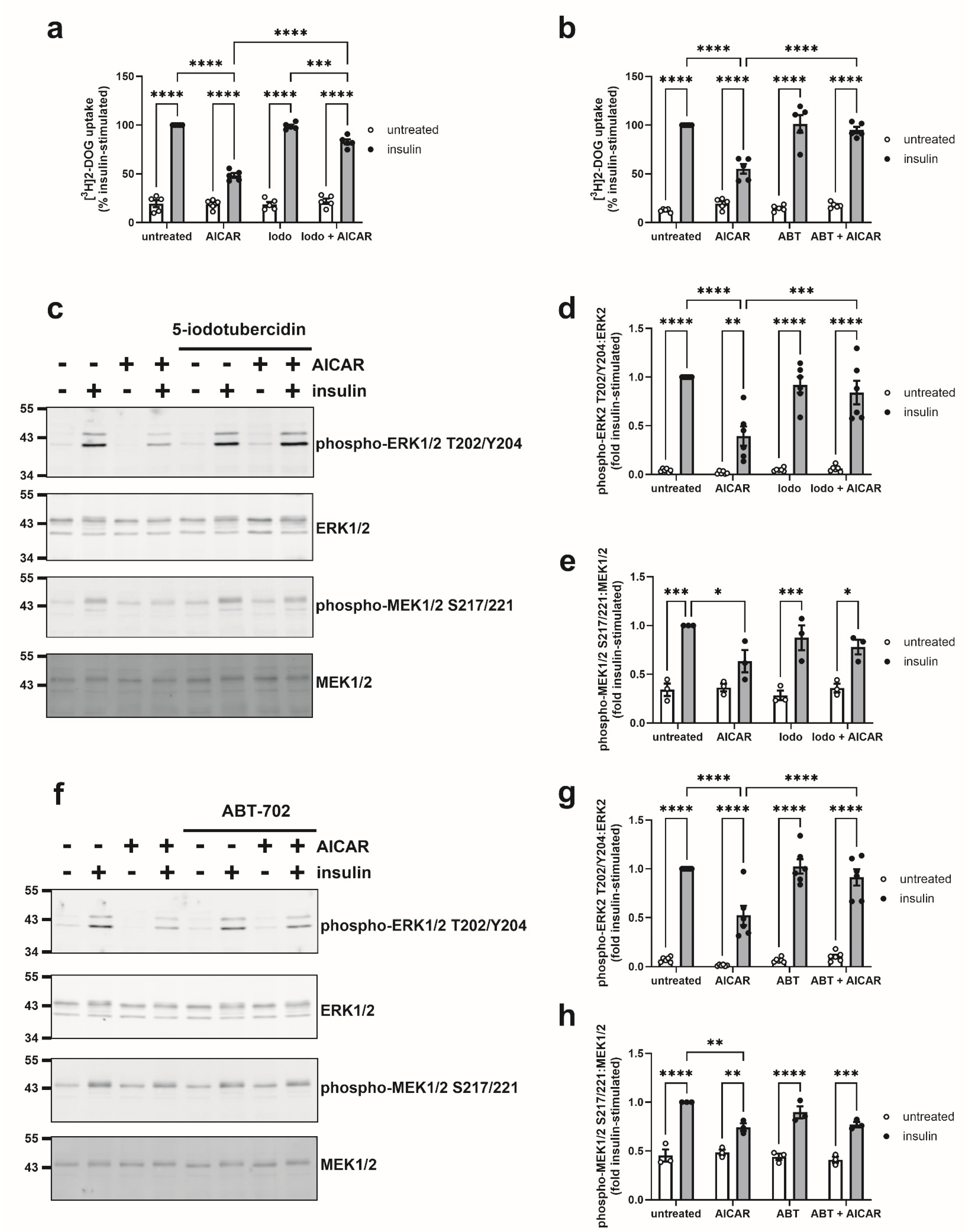
3.5. Adenosine Kinase Inhibitors Inhibit the Effect of AICAR on Insulin-Stimulated Glucose Uptake
3.6. Inhibition of MEK1/2 Does Not Phenocopy the Effect of AICAR on Insulin-Stimulated Glucose Uptake
3.7. Insulin-Stimulated Glucose Uptake and GLUT4 Levels Are Unaltered in Adipocytes of AMPKα1 KO Mice
4. Discussion
Supplementary Materials
Author Contributions
Funding
Institutional Review Board Statement
Informed Consent Statement
Data Availability Statement
Conflicts of Interest
Abbreviations
| 2-DOG | 2-deoxyglucose |
| 3T3-HA-GLUT4-GFP | preadipocytes stably expressing HA-GLUT4-GFP |
| ACC | acetyl-CoA carboxylase |
| AICAR | 5-Aminoimidazole-4-carboxamide ribonucleoside |
| AKT | protein kinase B |
| AMPK | AMP-activated protein kinase |
| AS160 | AKT substrate of 160 kDa/TBC1D4 |
| ERK | extracellular signal-regulated kinase |
| FBP1 | fructose 1,6-bisphosphatase |
| GEF | GLUT4 enhancer factor |
| GLUT | glucose transporter |
| GP | glycogen phosphorylase |
| HDAC | histone deacetylase |
| HK | hexokinase |
| IBMX | 3-Isobutyl-1-methylxanthine |
| KO | knockout |
| MEF | myocyte enhancer factor |
| MEK | mitogen-activated protein kinase kinase |
| Slc2a1 | gene encoding GLUT1 |
| Slc2a4 | gene encoding GLUT4 |
| Tbp | gene encoding TATA binding protein |
| WT | wild type |
| ZMP | 5-aminoimidazole-4-carboxamide-ribofuranosyl 5′-phosphate |
References
- Saltiel, A.R. Insulin signaling in health and disease. J. Clin. Investig. 2021, 131, e142241. [Google Scholar] [CrossRef]
- Alghamdi, F.; Alshuweishi, Y.; Salt, I.P. Regulation of nutrient uptake by AMP-activated protein kinase. Cell Signal. 2020, 76, 109807. [Google Scholar] [CrossRef]
- Steinberg, G.R.; Hardie, D.G. New insights into activation and function of the AMPK. Nat. Rev. Mol. Cell. Biol. 2023, 24, 255–272. [Google Scholar] [CrossRef] [PubMed]
- Göransson, O.; Kopietz, F.; Rider, M.H. Metabolic control by AMPK in white adipose tissue. Trends Endocrinol. Metab. 2023, 34, 704–717. [Google Scholar] [CrossRef] [PubMed]
- Steinberg, G.R.; Carling, D. AMP-activated protein kinase:The current landscape for drug development. Nat. Rev. Drug Discov. 2019, 18, 527–551. [Google Scholar] [CrossRef]
- Corton, J.M.; Gillespie, J.G.; Hawley, S.A.; Hardie, D.G. 5-aminoimidazole-4-carboxamide ribonucleoside. A specific method for activating AMP-activated protein kinase in intact cells? Eur. J. Biochem. 1995, 229, 558–565. [Google Scholar] [CrossRef]
- Sullivan, J.E.; Brocklehurst, K.J.; Marley, A.E.; Carey, F.; Carling, D.; Beri, R.K. Inhibition of lipolysis and lipogenesis in isolated rat adipocytes with AICAR, a cell-permeable activator of AMP-activated protein kinase. FEBS Lett. 1994, 353, 33–36. [Google Scholar] [CrossRef] [PubMed]
- Vincent, M.F.; Marangos, P.J.; Gruber, H.E.; Van den Berghe, G. Inhibition by AICA riboside of gluconeogenesis in isolated rat hepatocytes. Diabetes 1991, 40, 1259–1266. [Google Scholar] [CrossRef]
- Longnus, S.L.; Wambolt, R.B.; Parsons, H.L.; Brownsey, R.W.; Allard, M.F. 5-Aminoimidazole-4-carboxamide 1-beta -D-ribofuranoside (AICAR) stimulates myocardial glycogenolysis by allosteric mechanisms. Am. J. Physiol. Regul. Integr. Comp. Physiol. 2003, 284, R936–R944. [Google Scholar] [CrossRef]
- Strembitska, A.; Mancini, S.J.; Gamwell, J.M.; Palmer, T.M.; Baillie, G.S.; Salt, I.P. A769662 Inhibits Insulin-Stimulated Akt Activation in Human Macrovascular Endothelial Cells Independent of AMP-Activated Protein Kinase. Int. J. Mol. Sci. 2018, 19, 3886. [Google Scholar] [CrossRef]
- Kopietz, F.; Alshuweishi, Y.; Bijland, S.; Alghamdi, F.; Degerman, E.; Sakamoto, K.; Salt, I.P.; Göransson, O. A-769662 inhibits adipocyte glucose uptake in an AMPK-independent manner. Biochem. J. 2021, 478, 633–646. [Google Scholar] [CrossRef]
- Said, E.A.; Lewis, R.W.; Dallas, M.L.; Peers, C.; Ross, F.A.; Unciti-Broceta, A.; Hardie, D.G.; Evans, M.A. The thienopyridine A-769662 and benzimidazole 991 inhibit human TASK-3 potassium channels in an AMPK-independent manner. Biochem. Pharmacol. 2024, 230, 116562. [Google Scholar] [CrossRef]
- Kido, K.; Eskesen, N.O.; Henriksen, N.S.; Onslev, J.; Kristensen, J.M.; Larsen, M.R.; Hingst, J.R.; Knudsen, J.R.; Birk, J.B.; Andersen, N.R.; et al. AMPKγ3 Controls Muscle Glucose Uptake in Recovery from Exercise to Recapture Energy Stores. Diabetes 2023, 72, 1397–1408. [Google Scholar] [CrossRef]
- Winder, W.W.; Hardie, D.G. Inactivation of acetyl-CoA carboxylase and activation of AMP-activated protein kinase in muscle during exercise. Am. J. Physiol. Endocrinol. Metab. 1996, 270, E299–E304. [Google Scholar] [CrossRef]
- Merrill, G.F.; Kurth, E.J.; Hardie, D.G.; Winder, W.W. AICA riboside increases AMP-activated protein kinase, fatty acid oxidation, and glucose uptake in rat muscle. Am. J. Physiol. Endocrinol. Metab. 1997, 273, E1107–E1112. [Google Scholar] [CrossRef]
- Treebak, J.T.; Glund, S.; Deshmukh, A.; Klein, D.K.; Long, Y.C.; Jensen, T.E.; Jørgensen, S.B.; Viollet, B.; Andersson, L.; Neumann, D.; et al. AMPK-mediated AS160 phosphorylation in skeletal muscle is dependent on AMPK catalytic and regulatory subunits. Diabetes 2006, 55, 2051–2058. [Google Scholar] [CrossRef]
- McConell, G.K. It’s well and truly time to stop stating that AMPK regulates glucose uptake and fat oxidation during exercise. Am. J. Physiol. Endocrinol. Metab. 2020, 318, E564–E567. [Google Scholar] [CrossRef] [PubMed]
- Salt, I.P.; Connell, J.M.; Gould, G.W. 5-aminoimidazole-4-carboxamide ribonucleoside (AICAR) inhibits insulin-stimulated glucose transport in 3T3-L1 adipocytes. Diabetes 2000, 49, 1649–1656. [Google Scholar] [CrossRef] [PubMed]
- Gaidhu, M.P.; Fediuc, S.; Ceddia, R.B. 5-Aminoimidazole-4-carboxamide-1-beta-D-ribofuranoside-induced AMP-activated protein kinase phosphorylation inhibits basal and insulin-stimulated glucose uptake, lipid synthesis, and fatty acid oxidation in isolated rat adipocytes. J. Biol. Chem. 2006, 281, 25956–25964. [Google Scholar] [CrossRef] [PubMed]
- Gaidhu, M.P.; Perry, R.L.; Noor, F.; Ceddia, R.B. Disruption of AMPKalpha1 signaling prevents AICAR-induced inhibition of AS160/TBC1D4 phosphorylation and glucose uptake in primary rat adipocytes. Mol. Endocrinol. 2010, 24, 1434–1440. [Google Scholar] [CrossRef]
- Ojuka, E.O.; Nolte, L.A.; Holloszy, J.O. Increased expression of GLUT-4 and hexokinase in rat epitrochlearis muscles exposed to AICAR in vitro. J. Appl. Physiol. 2000, 88, 1072–1075. [Google Scholar] [CrossRef]
- Holmes, B.F.; Sparling, D.P.; Olson, A.L.; Winder, W.W.; Dohm, G.L. Regulation of muscle GLUT4 enhancer factor and myocyte enhancer factor 2 by AMP-activated protein kinase. Am. J. Physiol. Endocrinol. Metab. 2005, 289, E1071–E1076. [Google Scholar] [CrossRef]
- McGee, S.L.; van Denderen, B.J.; Howlett, K.F.; Mollica, J.; Schertzer, J.D.; Kemp, B.E.; Hargreaves, M. AMP-activated protein kinase regulates GLUT4 transcription by phosphorylating histone deacetylase 5. Diabetes 2008, 57, 860–867. [Google Scholar] [CrossRef] [PubMed]
- Mottillo, E.P.; Desjardins, E.M.; Crane, J.D.; Smith, B.K.; Green, A.E.; Ducommun, S.; Henriksen, T.I.; Rebalka, I.A.; Razi, A.; Sakamoto, K.; et al. Lack of Adipocyte AMPK Exacerbates Insulin Resistance and Hepatic Steatosis through Brown and Beige Adipose Tissue Function. Cell. Metab. 2016, 24, 118–129. [Google Scholar] [CrossRef] [PubMed]
- Chuang, S.J.; Johanns, M.; Pyr Dit Ruys, S.; Steinberg, G.R.; Kemp, B.E.; Viollet, B.; Rider, M.H. AMPK activation by SC4 inhibits noradrenaline-induced lipolysis and insulin-stimulated lipogenesis in white adipose tissue. Biochem. J. 2021, 478, 3869–3889. [Google Scholar] [CrossRef]
- Jørgensen, S.B.; Viollet, B.; Andreelli, F.; Frøsig, C.; Birk, J.B.; Schjerling, P.; Vaulont, S.; Richter, E.A.; Wojtaszewski, J.F. Knockout of the alpha2 but not alpha1 5′-AMP-activated protein kinase isoform abolishes 5-aminoimidazole-4-carboxamide-1-beta-4-ribofuranoside but not contraction-induced glucose uptake in skeletal muscle. J. Biol. Chem. 2004, 279, 1070–1079. [Google Scholar] [CrossRef] [PubMed]
- Almabrouk, T.A.M.; White, A.D.; Ugusman, A.B.; Skiba, D.S.; Katwan, O.J.; Alganga, H.; Guzik, T.J.; Touyz, R.M.; Salt, I.P.; Kennedy, S. High Fat Diet Attenuates the Anticontractile Activity of Aortic PVAT via a Mechanism Involving AMPK and Reduced Adiponectin Secretion. Front. Physiol. 2018, 9, 51. [Google Scholar] [CrossRef]
- Daval, M.; Diot-Dupuy, F.; Bazin, R.; Hainault, I.; Viollet, B.; Vaulont, S.; Hajduch, E.; Ferré, P.; Foufelle, F. Anti-lipolytic action of AMP-activated protein kinase in rodent adipocytes. J. Biol. Chem. 2005, 280, 25250–25257. [Google Scholar] [CrossRef]
- Katwan, O.J.; Alghamdi, F.; Almabrouk, T.A.; Mancini, S.J.; Kennedy, S.; Oakhill, J.S.; Scott, J.W.; Salt, I.P. AMP-activated protein kinase complexes containing the beta2 regulatory subunit are up-regulated during and contribute to adipogenesis. Biochem. J. 2019, 476, 1725–1740. [Google Scholar] [CrossRef]
- Muretta, J.M.; Romenskaia, I.; Mastick, C.C. Insulin releases Glut4 from static storage compartments into cycling endosomes and increases the rate constant for Glut4 exocytosis. J. Biol. Chem. 2008, 283, 311–323. [Google Scholar] [CrossRef]
- Rabbani, N.; Xue, M.; Thornalley, P.J. Hexokinase-2-Linked Glycolytic Overload and Unscheduled Glycolysis-Driver of Insulin Resistance and Development of Vascular Complications of Diabetes. Int. J. Mol. Sci. 2022, 23, 2165. [Google Scholar] [CrossRef]
- Liao, W.; Nguyen, M.T.A.; Imamura, T.; Singer, O.; Verma, I.M.; Olefsky, J.M. Lentiviral short hairpin ribonucleic acid-mediated knockdown of GLUT4 in 3T3-L1 adipocytes. Endocrinology 2006, 147, 2245–2252. [Google Scholar] [CrossRef]
- Morris, S.; Geoghegan, N.D.; Sadler, J.B.A.; Koester, A.M.; Black, H.L.; Laub, M.; Miller, L.; Heffernan, L.; Simpson, J.C.; Mastick, C.C.; et al. Characterisation of GLUT4 trafficking in HeLa cells:Comparable kinetics and orthologous trafficking mechanisms to 3T3-L1 adipocytes. PeerJ. 2020, 8, e8751. [Google Scholar] [CrossRef]
- Gehart, H.; Kumpf, S.; Ittner, A.; Ricci, R. MAPK signalling in cellular metabolism:Stress or wellness? EMBO Rep. 2010, 11, 834–840. [Google Scholar] [CrossRef]
- Banks, A.S.; McAllister, F.E.; Camporez, J.P.; Zushin, P.J.; Jurczak, M.J.; Laznik-Bogoslavski, D.; Shulman, G.I.; Gygi, S.P.; Spiegelman, B.M. An ERK/Cdk5 axis controls the diabetogenic actions of PPARgamma. Nature 2015, 517, 391–395. [Google Scholar] [CrossRef]
- Harmon, A.W.; Paul, D.S.; Patel, Y.M. MEK inhibitors impair insulin-stimulated glucose uptake in 3T3-L1 adipocytes. Am. J. Physiol. Endocrinol. Metab. 2004, 287, E758–E766. [Google Scholar] [CrossRef]
- Shibata, T.; Takaguri, A.; Ichihara, K.; Satoh, K. Inhibition of the TNF-alpha-induced serine phosphorylation of IRS-1 at 636/639 by AICAR. J. Pharmacol. Sci. 2013, 122, 93–102. [Google Scholar] [CrossRef] [PubMed]
- Almabrouk, T.A.M.; Ugusman, A.B.; Katwan, O.J.; Salt, I.P.; Kennedy, S. Deletion of AMPKα1 attenuates the anticontractile effect of perivascular adipose tissue (PVAT) and reduces adiponectin release. Br. J. Pharmacol. 2017, 174, 3398–3410. [Google Scholar] [CrossRef] [PubMed]
- Hwej, A.; Al-Ferjani, A.; Alshuweishi, Y.; Naji, A.; Kennedy, S.; Salt, I.P. Lack of AMP-activate protein kinase-α1 reduces nitric oxide synthesis in thoracic aorta perivascular adipose tissue. Vascul. Pharmacol. 2024, 157, 107437. [Google Scholar] [CrossRef] [PubMed]
- Xiao, B.; Sanders, M.J.; Carmena, D.; Bright, N.J.; Haire, L.F.; Underwood, E.; Patel, B.R.; Heath, R.B.; Walker, P.A.; Hallen, S.; et al. Structural basis of AMPK regulation by small molecule activators. Nat. Commun. 2013, 4, 3017. [Google Scholar] [CrossRef]
- Bultot, L.; Jensen, T.E.; Lai, Y.C.; Madsen, A.L.; Collodet, C.; Kviklyte, S.; Deak, M.; Yavari, A.; Foretz, M.; Ghaffari, S.; et al. Benzimidazole derivative small-molecule 991 enhances AMPK activity and glucose uptake induced by AICAR or contraction in skeletal muscle. Am. J. Physiol. Endocrinol. Metab. 2016, 311, E706–E719. [Google Scholar] [CrossRef]
- Kopietz, F.; Degerman, E.; Göransson, O. AMPKβ isoform expression patterns in various adipocyte models and in relation to body mass index. Front. Physiol. 2022, 13, 928964. [Google Scholar] [CrossRef] [PubMed]
- Sakoda, H.; Ogihara, T.; Anai, M.; Fujishiro, M.; Ono, H.; Onishi, Y.; Katagiri, H.; Abe, M.; Fukushima, Y.; Shojima, N.; et al. Activation of AMPK is essential for AICAR-induced glucose uptake by skeletal muscle but not adipocytes. Am. J. Physiol. Endocrinol. Metab. 2002, 282, E1239–E1244. [Google Scholar] [CrossRef] [PubMed][Green Version]
- Yamaguchi, S.; Katahira, H.; Ozawa, S.; Nakamichi, Y.; Tanaka, T.; Shimoyama, T.; Takahashi, K.; Yoshimoto, K.; Imaizumi, M.O.; Nagamatsu, S.; et al. Activators of AMP-activated protein kinase enhance GLUT4 translocation and its glucose transport activity in 3T3-L1 adipocytes. Am. J. Physiol. Endocrinol. Metab. 2005, 289, E643–E649. [Google Scholar] [CrossRef]
- Carey, A.L.; Steinberg, G.R.; Macaulay, S.L.; Thomas, W.G.; Holmes, A.G.; Ramm, G.; Prelovsek, O.; Hohnen-Behrens, C.; Watt, M.J.; James, D.E.; et al. Interleukin-6 increases insulin-stimulated glucose disposal in humans and glucose uptake and fatty acid oxidation in vitro via AMP-activated protein kinase. Diabetes 2006, 55, 2688–2697. [Google Scholar] [CrossRef]
- Wieringa, T.; Colen, A.; Bos, M.P.; Krans, H.M.; van Dam, K. Transport-associated phosphorylation of 2-deoxyglucose in rat adipocytes. Biochim. Biophys. Acta 1985, 847, 8–14. [Google Scholar] [CrossRef] [PubMed]
- Kang, J.; Heart, E.; Sung, C.K. Effects of cellular ATP depletion on glucose transport and insulin signaling in 3T3-L1 adipocytes. Am. J. Physiol. Endocrinol. Metab. 2001, 280, E428–E435. [Google Scholar] [CrossRef]
- Logan, P.J. Characterisation of the Role of AMP-Activated Protein Kinase in 3T3-L1 Adipocytes. Ph.D. Thesis, University of Glasgow, Glasgow, UK, 2009. Available online: https://theses.gla.ac.uk/id/eprint/1411 (accessed on 1 October 2025).
- Boyle, J.G.; Logan, P.J.; Jones, G.C.; Small, M.; Sattar, N.; Connell, J.M.; Cleland, S.J.; Salt, I.P. AMP-activated protein kinase is activated in adipose tissue of individuals with type 2 diabetes treated with metformin:A randomised glycaemia-controlled crossover study. Diabetologia 2011, 54, 1799–1809. [Google Scholar] [CrossRef]
- Morrow, V.A.; Foufelle, F.; Connell, J.M.; Petrie, J.R.; Gould, G.W.; Salt, I.P. Direct activation of AMP-activated protein kinase stimulates nitric-oxide synthesis in human aortic endothelial cells. J. Biol. Chem. 2003, 278, 31629–31639. [Google Scholar] [CrossRef]
- Kim, J.; Yoon, M.Y.; Choi, S.L.; Kang, I.; Kim, S.S.; Kim, Y.S.; Choi, Y.K.; Ha, J. Effects of stimulation of AMP-activated protein kinase on insulin-like growth factor 1- and epidermal growth factor-dependent extracellular signal-regulated kinase pathway. J. Biol. Chem. 2001, 276, 19102–19110. [Google Scholar] [CrossRef]
- Sparling, D.P.; Griesel, B.A.; Weems, J.; Olson, A.L. GLUT4 enhancer factor (GEF) interacts with MEF2A and HDAC5 to regulate the GLUT4 promoter in adipocytes. J. Biol. Chem. 2008, 283, 7429–7437. [Google Scholar] [CrossRef] [PubMed]
- Wu, N.; Zheng, B.; Shaywitz, A.; Dagon, Y.; Tower, C.; Bellinger, G.; Shen, C.H.; Wen, J.; Asara, J.; McGraw, T.E.; et al. AMPK-dependent degradation of TXNIP upon energy stress leads to enhanced glucose uptake via GLUT1. Mol. Cell 2013, 49, 1167–1175. [Google Scholar] [CrossRef] [PubMed]
- Madiraju, A.K.; Erion, D.M.; Rahimi, Y.; Zhang, X.M.; Braddock, D.T.; Albright, R.A.; Prigaro, B.J.; Wood, J.L.; Bhanot, S.; MacDonald, M.J.; et al. Metformin suppresses gluconeogenesis by inhibiting mitochondrial glycerophosphate dehydrogenase. Nature 2014, 510, 542–546. [Google Scholar] [CrossRef] [PubMed]
- Sabina, R.L.; Patterson, D.; Holmes, E.W. 5-Amino-4-imidazolecarboxamide riboside (Z-riboside) metabolism in eukaryotic cells. J. Biol. Chem. 1985, 260, 6107–6114. [Google Scholar] [CrossRef]
- Brooks, H.B.; Meier, T.I.; Geeganage, S.; Fales, K.R.; Thrasher, K.J.; Konicek, S.A.; Spencer, C.D.; Thibodeaux, S.; Foreman, R.T.; Hui, Y.H.; et al. Characterization of a novel AICARFT inhibitor which potently elevates ZMP and has anti-tumor activity in murine models. Sci. Rep. 2018, 8, 15458. [Google Scholar] [CrossRef]
- Chang, L.; Chiang, S.H.; Saltiel, A.R. TC10alpha is required for insulin-stimulated glucose uptake in adipocytes. Endocrinology 2007, 148, 27–33. [Google Scholar] [CrossRef]








Disclaimer/Publisher’s Note: The statements, opinions and data contained in all publications are solely those of the individual author(s) and contributor(s) and not of MDPI and/or the editor(s). MDPI and/or the editor(s) disclaim responsibility for any injury to people or property resulting from any ideas, methods, instructions or products referred to in the content. |
© 2025 by the authors. Licensee MDPI, Basel, Switzerland. This article is an open access article distributed under the terms and conditions of the Creative Commons Attribution (CC BY) license (https://creativecommons.org/licenses/by/4.0/).
Share and Cite
Alshuweishi, Y.; Binzomah Alghamdi, F.; Patrick, K.; Salt, I.P. AICAR Inhibits Insulin-Stimulated Glucose Uptake in 3T3-L1 Adipocytes via an AMPK-Independent, ZMP-Dependent Mechanism. Cells 2025, 14, 1811. https://doi.org/10.3390/cells14221811
Alshuweishi Y, Binzomah Alghamdi F, Patrick K, Salt IP. AICAR Inhibits Insulin-Stimulated Glucose Uptake in 3T3-L1 Adipocytes via an AMPK-Independent, ZMP-Dependent Mechanism. Cells. 2025; 14(22):1811. https://doi.org/10.3390/cells14221811
Chicago/Turabian StyleAlshuweishi, Yazeed, Fatmah Binzomah Alghamdi, Kieran Patrick, and Ian P. Salt. 2025. "AICAR Inhibits Insulin-Stimulated Glucose Uptake in 3T3-L1 Adipocytes via an AMPK-Independent, ZMP-Dependent Mechanism" Cells 14, no. 22: 1811. https://doi.org/10.3390/cells14221811
APA StyleAlshuweishi, Y., Binzomah Alghamdi, F., Patrick, K., & Salt, I. P. (2025). AICAR Inhibits Insulin-Stimulated Glucose Uptake in 3T3-L1 Adipocytes via an AMPK-Independent, ZMP-Dependent Mechanism. Cells, 14(22), 1811. https://doi.org/10.3390/cells14221811

