Streptozotocin Causes Blood–Brain Barrier and Astrocytic Dysfunction In Vitro
Abstract
1. Introduction
2. Materials and Methods
2.1. STZ and Mannitol Preparation
2.2. Establishment of the In Vitro BBB Model
2.3. Transendothelial Electrical Resistance (TEER) Measurement
2.4. iBEC Monolayer Permeability to 131I-BSA
2.5. Astrocyte Preparation
2.6. Immunofluorescence Analyses
2.7. Protein Extractions and Immunoblots
2.8. Statistical Analyses
3. Results
3.1. Effects of STZ on the In Vitro iBEC BBB Model: TEER Measurements
3.2. Effects of STZ on the In Vitro iBEC BBB Model: Transport of 131I Alb
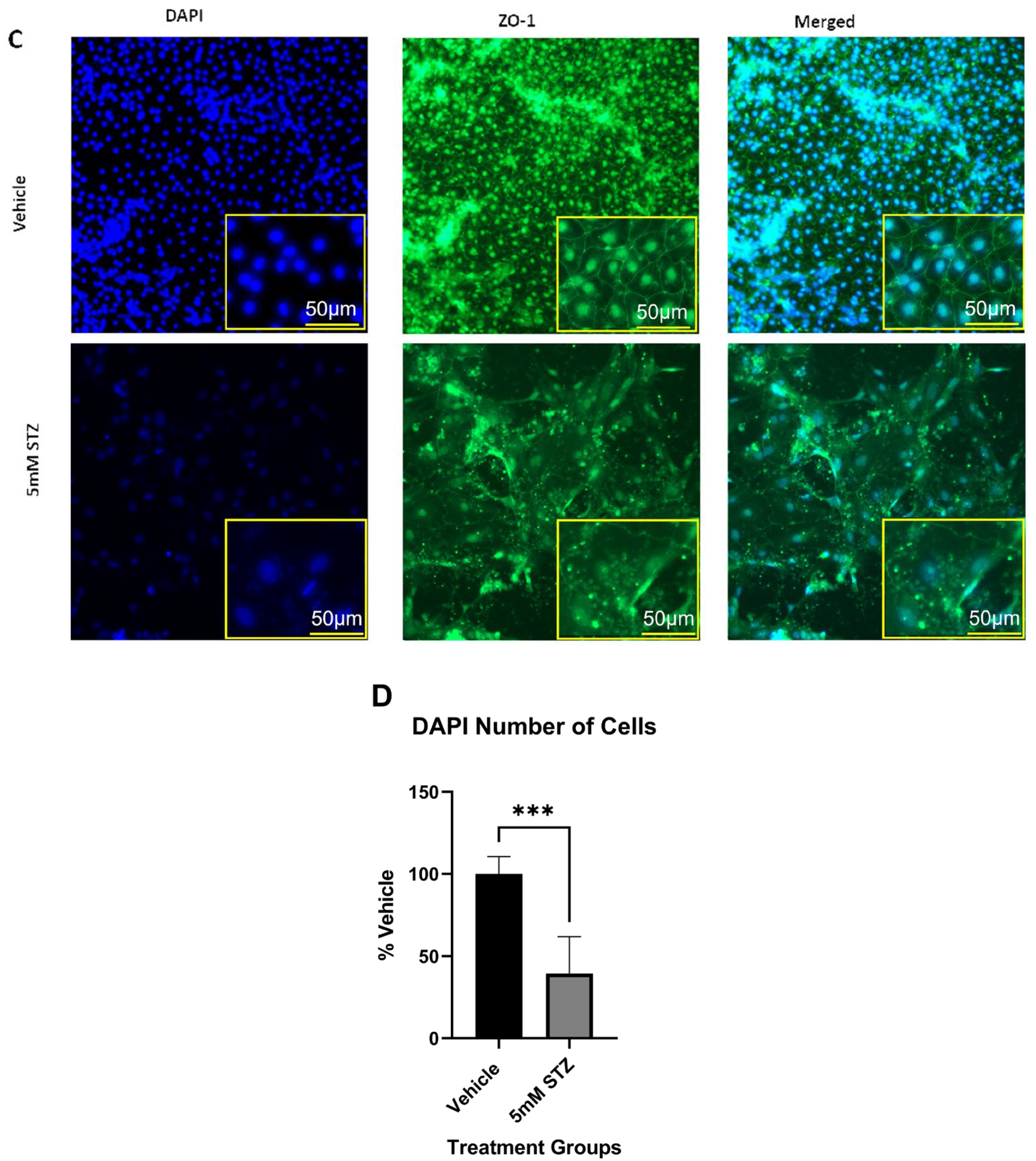
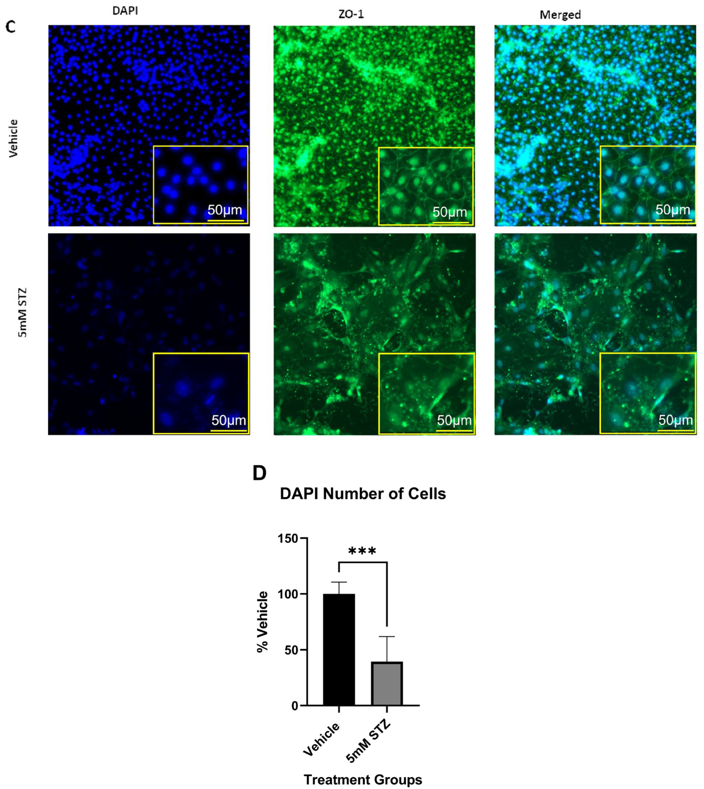
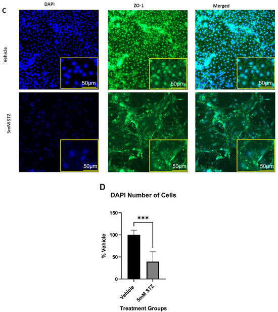
3.3. Effects of STZ on the iBEC BBB Model: iBEC Numbers, Tight Junctions, and GLUT1
3.4. In Vitro Effects of STZ on Cultured Astrocytes
4. Discussion
5. Conclusions
Author Contributions
Funding
Institutional Review Board Statement
Informed Consent Statement
Data Availability Statement
Acknowledgments
Conflicts of Interest
Abbreviations
| STZ | Streptozotocin |
| Man | Mannitol |
| Veh | Vehicle |
| AD | Alzheimer’s disease |
| BBB | Blood–brain barrier |
| hiPSC | Human-induced pluripotent stem cells |
| iBECs | Induced brain endothelial cells |
| TEER | Transendothelial electrical resistance |
| CPM | Counts per minute |
| T-X100 | Triton-X100 |
| GLUT-1 | Glucose transporter-1 |
| GLUT-2 | Glucose transporter-2 |
| ICV | Intracerebroventricularly |
| TJPs | Tight junction proteins |
| ZO-1 | Zonula occludens |
| PBS | Phosphate-buffered saline |
| bFGF | Basic fibroblast growth factor |
| (ROCK) inhibitor | Rho-associated protein kinase (ROCK) inhibitor |
| HESfM | Human endothelial serum-free medium |
| BSA | Bovine serum albumin |
| TCA | Trichloroacetic acid |
| Pe | Permeability coefficient |
| PLL | Poly-l-lysine |
| FBS | Fetal bovine serum |
| TNS | Trypsin/EDTA neutralization solution |
| RT | Room temperature |
| GFAP | Glial fibrillary acidic protein |
| NAD | Normal antibody diluent |
| MFI | Mean fluorescence intensity |
| SEM | Standard error of mean |
| ANOVA | Analysis of variance |
References
- Capdevila, J.; Ducreux, M.; Carbonero, R.G.; Grande, E.; Halfdanarson, T.; Pavel, M.; Tafuto, S.; Welin, S.; Valentí, V.; Salazar, R. Streptozotocin, 1982–2022: Forty Years from the FDA’s Approval to Treat Pancreatic Neuroendocrine Tumors. Neuroendocrinology 2022, 112, 1155–1167. [Google Scholar] [CrossRef]
- Badr, O.I.; Kamal, M.M.; El-Maraghy, S.A.; Ghaiad, H.R. The Effect of Diabetes Mellitus on Differentiation of Mesenchymal Stem Cells into Insulin-Producing Cells. Biol. Res. 2024, 57, 20. [Google Scholar] [CrossRef]
- Furman, B.L. Streptozotocin-Induced Diabetic Models in Mice and Rats. Curr. Protoc. 2021, 1, e78. [Google Scholar] [CrossRef] [PubMed]
- Elsner, M.; Guldbakke, B.; Tiedge, M.; Munday, R.; Lenzen, S. Relative Importance of Transport and Alkylation for Pancreatic Beta-Cell Toxicity of Streptozotocin. Diabetologia 2000, 43, 1528–1533. [Google Scholar] [CrossRef] [PubMed]
- Titisari, N.; Ahmad, H.; Samsulrizal, N.; Fauzi, A.; Razak, I.S.A. The Mechanism Underlying Streptozotocin Injection for the Development of a Nontransgenic Alzheimer’s Disease Animal Model. Open Vet. J. 2025, 15, 594–600. [Google Scholar] [CrossRef] [PubMed]
- Salameh, T.S.; Shah, G.N.; Price, T.O.; Hayden, M.R.; Banks, W.A. Blood–Brain Barrier Disruption and Neurovascular Unit Dysfunction in Diabetic Mice: Protection with the Mitochondrial Carbonic Anhydrase Inhibitor Topiramate. J. Pharmacol. Exp. Ther. 2016, 359, 452–459. [Google Scholar] [CrossRef]
- Rom, S.; Zuluaga-Ramirez, V.; Gajghate, S.; Seliga, A.; Winfield, M.; Heldt, N.A.; Kolpakov, M.A.; Bashkirova, Y.V.; Sabri, A.K.; Persidsky, Y. Hyperglycemia-Driven Neuroinflammation Compromises BBB Leading to Memory Loss in Both Diabetes Mellitus (DM) Type 1 and Type 2 Mouse Models. Mol. Neurobiol. 2019, 56, 1883–1896. [Google Scholar] [CrossRef]
- Kamat, P.K. Streptozotocin Induced Alzheimer’s Disease like Changes and the Underlying Neural Degeneration and Regeneration Mechanism. Neural Regen. Res. 2015, 10, 1050–1052. [Google Scholar] [CrossRef]
- Grieb, P. Intracerebroventricular Streptozotocin Injections as a Model of Alzheimer’s Disease: In Search of a Relevant Mechanism. Mol. Neurobiol. 2016, 53, 1741–1752. [Google Scholar] [CrossRef]
- Saleh, S.R.; Abd-Elmegied, A.; Aly Madhy, S.; Khattab, S.N.; Sheta, E.; Elnozahy, F.Y.; Mehanna, R.A.; Ghareeb, D.A.; Abd-Elmonem, N.M. Brain-Targeted Tet-1 Peptide-PLGA Nanoparticles for Berberine Delivery against STZ-Induced Alzheimer’s Disease in a Rat Model: Alleviation of Hippocampal Synaptic Dysfunction, Tau Pathology, and Amyloidogenesis. Int. J. Pharm. 2024, 658, 124218. [Google Scholar] [CrossRef]
- Lei, H.; Preitner, F.; Labouèbe, G.; Gruetter, R.; Thorens, B. Glucose Transporter 2 Mediates the Hypoglycemia-Induced Increase in Cerebral Blood Flow. J. Cereb. Blood Flow Metab. 2019, 39, 1725–1736. [Google Scholar] [CrossRef]
- Genrikhs, E.E.; Stelmashook, E.V.; Golyshev, S.A.; Aleksandrova, O.P.; Isaev, N.K. Streptozotocin Causes Neurotoxic Effect in Cultured Cerebellar Granule Neurons. Brain Res. Bull. 2017, 130, 90–94. [Google Scholar] [CrossRef] [PubMed]
- Isaev, N.K.; Genrikhs, E.E.; Voronkov, D.N.; Kapkaeva, M.R.; Stelmashook, E.V. Streptozotocin Toxicity in Vitro Depends on Maturity of Neurons. Toxicol. Appl. Pharmacol. 2018, 348, 99–104. [Google Scholar] [CrossRef] [PubMed]
- Nehra, G.; Bauer, B.; Hartz, A.M.S. Blood-Brain Barrier Leakage in Alzheimer’s Disease: From Discovery to Clinical Relevance. Pharmacol. Ther. 2022, 234, 108119. [Google Scholar] [CrossRef]
- Siegenthaler, J.A.; Sohet, F.; Daneman, R. “Sealing off the CNS”: Cellular and Molecular Regulation of Blood–Brain Barriergenesis. Curr. Opin. Neurobiol. 2013, 23, 1057–1064. [Google Scholar] [CrossRef]
- Abbott, N.J.; Patabendige, A.A.K.; Dolman, D.E.M.; Yusof, S.R.; Begley, D.J. Structure and Function of the Blood-Brain Barrier. Neurobiol. Dis. 2010, 37, 13–25. [Google Scholar] [CrossRef] [PubMed]
- Kadry, H.; Noorani, B.; Cucullo, L. A Blood–Brain Barrier Overview on Structure, Function, Impairment, and Biomarkers of Integrity. Fluids Barriers CNS 2020, 17, 69. [Google Scholar] [CrossRef]
- Manu, D.R.; Slevin, M.; Barcutean, L.; Forro, T.; Boghitoiu, T.; Balasa, R. Astrocyte Involvement in Blood–Brain Barrier Function: A Critical Update Highlighting Novel, Complex, Neurovascular Interactions. Int. J. Mol. Sci. 2023, 24, 17146. [Google Scholar] [CrossRef]
- Leybaert, L.; De Bock, M.; Van Moorhem, M.; Decrock, E.; De Vuyst, E. Neurobarrier Coupling in the Brain: Adjusting Glucose Entry with Demand. J. Neurosci. Res. 2007, 85, 3213–3220. [Google Scholar] [CrossRef]
- Sweeney, M.D.; Sagare, A.P.; Zlokovic, B.V. Blood–Brain Barrier Breakdown in Alzheimer’s Disease and Other Neurodegenerative Disorders. Nat. Rev. Neurol. 2018, 14, 133–150. [Google Scholar] [CrossRef]
- Leclerc, M.; Tremblay, C.; Bourassa, P.; Schneider, J.A.; Bennett, D.A.; Calon, F. Lower GLUT1 and Unchanged MCT1 in Alzheimer’s Disease Cerebrovasculature. J. Cereb. Blood Flow Metab. 2024, 44, 1417–1432. [Google Scholar] [CrossRef]
- Klepper, J.; Akman, C.; Armeno, M.; Auvin, S.; Cervenka, M.; Cross, H.J.; De Giorgis, V.; Della Marina, A.; Engelstad, K.; Heussinger, N.; et al. Glut1 Deficiency Syndrome (Glut1DS): State of the Art in 2020 and Recommendations of the International Glut1DS Study Group. Epilepsia Open 2020, 5, 354–365. [Google Scholar] [CrossRef]
- Kamondi, A.; Grigg-Damberger, M.; Löscher, W.; Tanila, H.; Horvath, A.A. Epilepsy and Epileptiform Activity in Late-Onset Alzheimer Disease: Clinical and Pathophysiological Advances, Gaps and Conundrums. Nat. Rev. Neurol. 2024, 20, 162–182. [Google Scholar] [CrossRef]
- Taday, J.; Fróes, F.T.; Seady, M.; Gonçalves, C.A.; Leite, M.C. In Vitro Astroglial Dysfunction Induced by Neurotoxins: Mimicking Astrocytic Metabolic Alterations of Alzheimer’s Disease. Metabolites 2024, 14, 151. [Google Scholar] [CrossRef] [PubMed]
- Neal, E.H.; Marinelli, N.A.; Shi, Y.; McClatchey, P.M.; Balotin, K.M.; Gullett, D.R.; Hagerla, K.A.; Bowman, A.B.; Ess, K.C.; Wikswo, J.P.; et al. A Simplified, Fully Defined Differentiation Scheme for Producing Blood-Brain Barrier Endothelial Cells from Human IPSCs. Stem Cell Rep. 2019, 12, 1380–1388. [Google Scholar] [CrossRef] [PubMed]
- Burks, S.R.; Kersch, C.N.; Witko, J.A.; Pagel, M.A.; Sundby, M.; Muldoon, L.L.; Neuwelt, E.A.; Frank, J.A. Blood–Brain Barrier Opening by Intracarotid Artery Hyperosmolar Mannitol Induces Sterile Inflammatory and Innate Immune Responses. Proc. Natl. Acad. Sci. USA 2021, 118, e2021915118. [Google Scholar] [CrossRef] [PubMed]
- Williams, L.M.; Fujimoto, T.; Weaver, R.R.; Logsdon, A.F.; Evitts, K.M.; Young, J.E.; Banks, W.A.; Erickson, M.A. Prolonged Culturing of IPSC-Derived Brain Endothelial-like Cells Is Associated with Quiescence, Downregulation of Glycolysis, and Resistance to Disruption by an Alzheimer’s Brain Milieu. Fluids Barriers CNS 2022, 19, 10. [Google Scholar] [CrossRef]
- Dehouck, M.P.; Méresse, S.; Delorme, P.; Fruchart, J.C.; Cecchelli, R. An Easier, Reproducible, and Mass-Production Method to Study the Blood–Brain Barrier in Vitro. J. Neurochem. 1990, 54, 1798–1801. [Google Scholar] [CrossRef]
- Villar, M.F.Z.; Hanotte, J.L.; Lockhart, E.F.; Trípodi, L.S.; Morel, G.R.; Reggiani, P.C. Intracerebroventricular Streptozotocin Induces Impaired Barnes Maze Spatial Memory and Reduces Astrocyte Branching in the CA1 and CA3 Hippocampal Regions. J. Neural Transm. 2018, 125, 1787–1803. [Google Scholar] [CrossRef]
- Fan, M.; Liu, S.; Sun, H.M.; Ma, M.D.; Gao, Y.J.; Qi, C.C.; Xia, Q.R.; Ge, J.F. Bilateral Intracerebroventricular Injection of Streptozotocin Induces AD-like Behavioral Impairments and Neuropathological Features in Mice: Involved with the Fundamental Role of Neuroinflammation. Biomed. Pharmacother. 2022, 153, 113375. [Google Scholar] [CrossRef]
- Chen, Y.; Liang, Z.; Tian, Z.; Blanchard, J.; Dai, C.L.; Chalbot, S.; Iqbal, K.; Liu, F.; Gong, C.X. Intracerebroventricular Streptozotocin Exacerbates Alzheimer-like Changes of 3xTg-AD Mice. Mol. Neurobiol. 2014, 49, 547–562. [Google Scholar] [CrossRef] [PubMed]
- Kaur, D.; Grewal, A.K.; Almasoudi, S.H.; Almehmadi, A.H.; Alsfouk, B.A.; Kumar, A.; Singh, V.; Alexiou, A.; Papadakis, M.; Welson, N.N.; et al. Neuroprotective Effect of Tozasertib in Streptozotocin-Induced Alzheimer’s Mice Model. Sci. Rep. 2025, 15, 28963. [Google Scholar] [CrossRef] [PubMed]
- Junod, A.; Lambert, A.E.; Stauffacher, W.; Renold, A.E. Diabetogenic Action of Streptozotocin: Relationship of Dose to Metabolic Response. J. Clin. Investig. 1969, 48, 2129–2139. [Google Scholar] [CrossRef] [PubMed]
- McEwen, B.S.; Reagan, L.P. Glucose Transporter Expression in the Central Nervous System: Relationship to Synaptic Function. Eur. J. Pharmacol. 2004, 490, 13–24. [Google Scholar] [CrossRef]
- Heni, M.; Hennige, A.M.; Peter, A.; Siegel-Axel, D.; Ordelheide, A.M.; Krebs, N.; Machicao, F.; Fritsche, A.; Häring, H.U.; Staiger, H. Insulin Promotes Glycogen Storage and Cell Proliferation in Primary Human Astrocytes. PLoS ONE 2011, 6, e21594. [Google Scholar] [CrossRef]
- Neal, E.H.; Katdare, K.A.; Shi, Y.; Marinelli, N.A.; Hagerla, K.A.; Lippmann, E.S. Influence of Basal Media Composition on Barrier Fidelity within Human Pluripotent Stem Cell-Derived Blood-Brain Barrier Models. J. Neurochem. 2021, 159, 980–991. [Google Scholar] [CrossRef]
- Santos, T.d.O.; Mazucanti, C.H.Y.; Xavier, G.F.; da Silva Torrão, A. Early and Late Neurodegeneration and Memory Disruption after Intracerebroventricular Streptozotocin. Physiol. Behav. 2012, 107, 401–413. [Google Scholar] [CrossRef]
- Kim, J.; Yoo, I.D.; Lim, J.; Moon, J.S. Pathological Phenotypes of Astrocytes in Alzheimer’s Disease. Exp. Mol. Med. 2024, 56, 95–99. [Google Scholar] [CrossRef]
- Salkovic-Petrisic, M.; Knezovic, A.; Hoyer, S.; Riederer, P. What Have We Learned from the Streptozotocin-Induced Animal Model of Sporadic Alzheimer’s Disease, about the Therapeutic Strategies in Alzheimer’s Research. J. Neural Transm. 2013, 120, 233–252. [Google Scholar] [CrossRef]
- Erickson, M.A.; Banks, W.A. Transcellular Routes of Blood–Brain Barrier Disruption. Exp. Biol. Med. 2022, 247, 788–796. [Google Scholar] [CrossRef]
- Greene, C.; Hanley, N.; Campbell, M. Claudin-5: Gatekeeper of Neurological Function. Fluids Barriers CNS 2019, 16, 3. [Google Scholar] [CrossRef] [PubMed]
- Eleazu, C.O.; Eleazu, K.C.; Chukwuma, S.; Essien, U.N. Review of the Mechanism of Cell Death Resulting from Streptozotocin Challenge in Experimental Animals, Its Practical Use and Potential Risk to Humans. J. Diabetes Metab. Disord. 2013, 12, 60. [Google Scholar] [CrossRef] [PubMed]
- Erickson, M.A.; Banks, W.A. Blood–Brain Barrier Dysfunction as a Cause and Consequence of Alzheimer’s Disease. J. Cereb. Blood Flow Metab. 2013, 33, 1500–1513. [Google Scholar] [CrossRef] [PubMed]
- Banks, W.A.; Owen, J.B.; Erickson, M.A. Insulin in the Brain: There and Back Again. Pharmacol. Ther. 2012, 136, 82–93. [Google Scholar] [CrossRef]
- Mosconi, L.; Pupi, A.; De Leon, M.J. Brain Glucose Hypometabolism and Oxidative Stress in Preclinical Alzheimer’s Disease. Ann. N. Y. Acad. Sci. 2008, 1147, 180–195. [Google Scholar] [CrossRef]
- Mooradian, A.D.; Chung, H.C.; Shah, G.N. GLUT-1 Expression in the Cerebra of Patients with Alzheimer’s Disease. Neurobiol. Aging 1997, 18, 469–474. [Google Scholar] [CrossRef]
- Winkler, E.A.; Nishida, Y.; Sagare, A.P.; Rege, S.V.; Bell, R.D.; Perlmutter, D.; Sengillo, J.D.; Hillman, S.; Kong, P.; Nelson, A.R.; et al. GLUT1 Reductions Exacerbate Alzheimer’s Disease Vasculo-Neuronal Dysfunction and Degeneration. Nat. Neurosci. 2015, 18, 521–530. [Google Scholar] [CrossRef]







| iBECs | 1° AB | 1° AB Conc. | Vendor and Cat. No. | 2° AB | 2° AB Conc. |
| GLUT-1 | 1:10,000 | (Millipore, cat no. 07-1401, Burlington, MA, USA) LOT: 3845652 | Rabbit | 1:5000 | |
| Claudin-5 | 1:1000 | (Invitrogen, cat no. 35-2500, USA) LOT: WC321145 | Mouse | 1:5000 | |
| ZO-1 | 1:1000 | (Proteintech, cat no. 21773-1-AP, Rosemont, IL, USA) LOT:00106231 | Rabbit | 1:5000 | |
| Astrocytes | 1° AB | 1° AB Conc. | Vendor and Cat. No. | 2° AB | 2° AB Conc. |
| GFAP | 1:2000 | (Cell Signaling Technology, cat no. 3670S, Danvers, MA, USA) ref:GA5 lot.6 | Mouse | 1:5000 | |
| β-Actin | 1:5000 | (Abcam, cat no. ab49900, Cambridge, UK) 1043090-2 | Mouse | 1:5000 |
| Comparison | Adjusted p-Value | |||||||||||
|---|---|---|---|---|---|---|---|---|---|---|---|---|
| Day 0 | Day 1 | Day 2 | Day 3 | Day 4 | Day 5 | Day 6 | Day 7 | Day 8 | Day 9 | Day 10 | Day 11 | |
| Veh vs. 1 mM Man | >0.9999 | 0.9987 | 0.0015 | 0.0172 | 0.2238 | 0.695 | 0.8063 | 0.7481 | 0.9998 | 0.9792 | >0.9999 | 0.9474 |
| Veh vs. 5 mM Man | 0.9995 | 0.9977 | 0.41 | 0.9882 | 0.7149 | 0.6342 | 0.9874 | 0.919 | 0.985 | >0.9999 | >0.9999 | >0.9999 |
| Veh vs. 1 mM STZ | >0.9999 | 0.1499 | 0.0003 | <0.0001 | 0.0111 | 0.0027 | 0.0611 | 0.2463 | 0.4714 | 0.9953 | 0.9966 | 0.9998 |
| Veh vs. 5 mM STZ | >0.9999 | 0.4423 | <0.0001 | 0.0236 | 0.4052 | 0.3126 | >0.9999 | 0.0711 | 0.0037 | 0.0122 | 0.017 | 0.0869 |
| 1 mM Man vs. 1 mM STZ | >0.9999 | 0.4083 | >0.9999 | 0.9005 | 0.941 | 0.3076 | 0.723 | 0.9754 | 0.7004 | 0.8746 | 0.9892 | 0.8908 |
| 5 mM Man vs. 5 mM STZ | 0.9998 | 0.769 | 0.1125 | 0.1982 | 0.9986 | 0.9983 | 0.9891 | 0.0157 | 0.0689 | 0.0106 | 0.0259 | 0.0797 |
| 1 mM STZ vs. 5 mM STZ | >0.9999 | 0.9748 | 0.9883 | 0.5451 | 0.568 | 0.4141 | 0.0646 | <0.0001 | <0.0001 | 0.0391 | 0.048 | 0.132 |
Disclaimer/Publisher’s Note: The statements, opinions and data contained in all publications are solely those of the individual author(s) and contributor(s) and not of MDPI and/or the editor(s). MDPI and/or the editor(s) disclaim responsibility for any injury to people or property resulting from any ideas, methods, instructions or products referred to in the content. |
© 2025 by the authors. Licensee MDPI, Basel, Switzerland. This article is an open access article distributed under the terms and conditions of the Creative Commons Attribution (CC BY) license (https://creativecommons.org/licenses/by/4.0/).
Share and Cite
Habib, S.A.; Kamal, M.M.; Aly, M.H.; Ghaiad, H.R.; Rizk, S.M.; Banks, W.A.; Erickson, M.A. Streptozotocin Causes Blood–Brain Barrier and Astrocytic Dysfunction In Vitro. Cells 2025, 14, 1745. https://doi.org/10.3390/cells14211745
Habib SA, Kamal MM, Aly MH, Ghaiad HR, Rizk SM, Banks WA, Erickson MA. Streptozotocin Causes Blood–Brain Barrier and Astrocytic Dysfunction In Vitro. Cells. 2025; 14(21):1745. https://doi.org/10.3390/cells14211745
Chicago/Turabian StyleHabib, Sarah A., Mohamed M. Kamal, Mohamed H. Aly, Heba R. Ghaiad, Sherine M. Rizk, William A. Banks, and Michelle A. Erickson. 2025. "Streptozotocin Causes Blood–Brain Barrier and Astrocytic Dysfunction In Vitro" Cells 14, no. 21: 1745. https://doi.org/10.3390/cells14211745
APA StyleHabib, S. A., Kamal, M. M., Aly, M. H., Ghaiad, H. R., Rizk, S. M., Banks, W. A., & Erickson, M. A. (2025). Streptozotocin Causes Blood–Brain Barrier and Astrocytic Dysfunction In Vitro. Cells, 14(21), 1745. https://doi.org/10.3390/cells14211745

