Traumatic Brain Injury Promotes Neurogenesis and Oligodendrogenesis in Subcortical Brain Regions of Mice
Abstract
1. Introduction
2. Materials and Methods
2.1. Animals
2.2. Lateral Fluid Percussion Injury Model
2.3. Cell Labeling
2.4. Staining
2.5. Image Analysis
2.6. Statistical Analysis
3. Results
3.1. Traumatic Brain Injury Induced by Lateral Fluid Percussion Injury Model
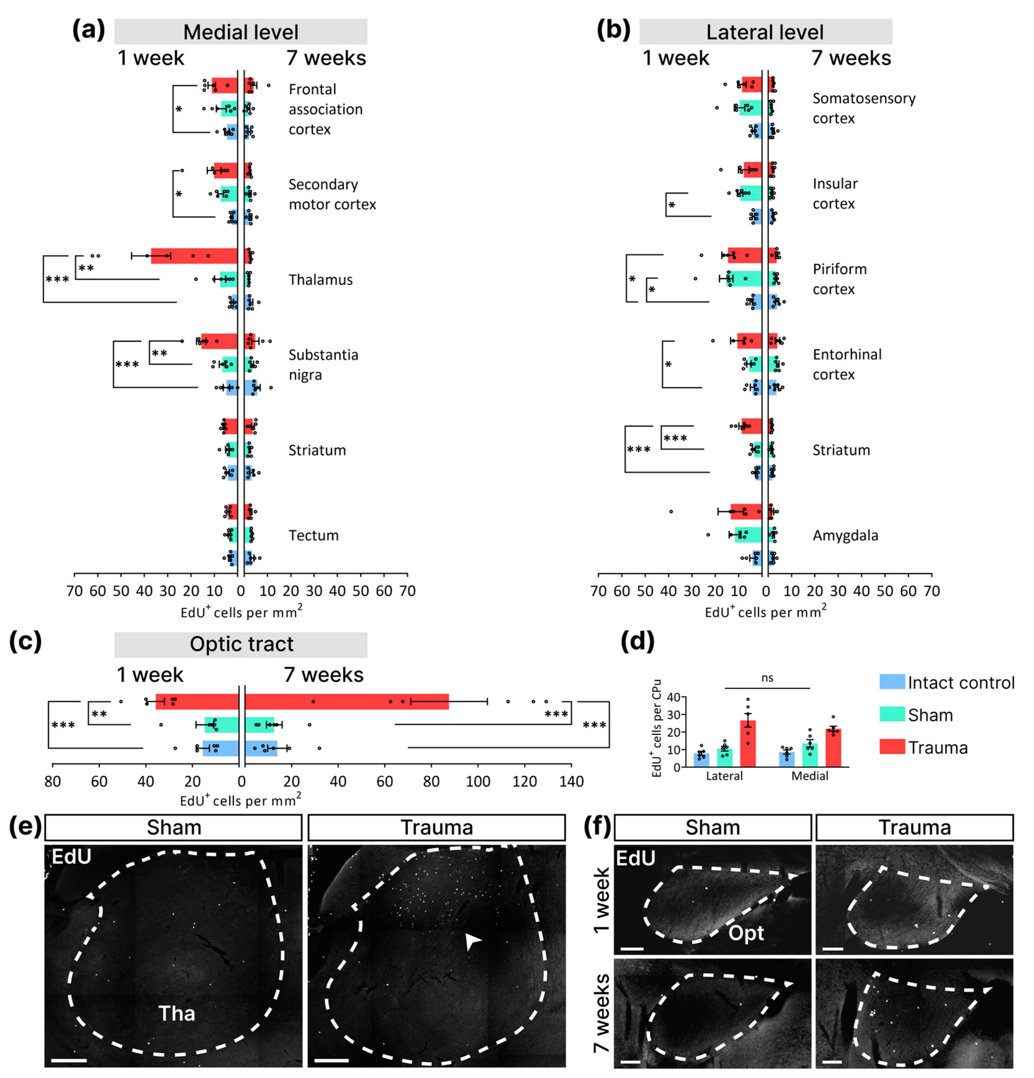
3.2. LFPI Induced Increases in Cell Divisions in the Injured Hemisphere One, but Not Seven Weeks Post-Injury
3.3. Traumatic Brain Injury Altered the Differentiation Pathways of Newly Formed Cells
3.3.1. Striatum
3.3.2. Substantia Nigra
3.3.3. Thalamus
3.3.4. Optic Tract
3.4. LFPI Modified the Activation of GFAP-Expressing Astroglia and Iba1-Expressing Microglia in the Thalamus and Striatum
3.5. The Number of Neural Precursor Cells in the Striatum Increased 7 Weeks After TBI
4. Discussion
5. Conclusions
Author Contributions
Funding
Institutional Review Board Statement
Informed Consent Statement
Data Availability Statement
Acknowledgments
Conflicts of Interest
References
- Maas, A.I.R.; Menon, D.K.; Adelson, P.D.; Andelic, N.; Bell, M.J.; Belli, A.; Bragge, P.; Brazinova, A.; Büki, A.; Chesnut, R.M.; et al. Traumatic Brain Injury: Integrated Approaches to Improve Prevention, Clinical Care, and Research. Lancet Neurol. 2017, 16, 987–1048. [Google Scholar] [CrossRef] [PubMed]
- Blennow, K.; Brody, D.L.; Kochanek, P.M.; Levin, H.; McKee, A.; Ribbers, G.M.; Yaffe, K.; Zetterberg, H. Traumatic Brain Injuries. Nat. Rev. Dis. Primers 2016, 2, 16084. [Google Scholar] [CrossRef] [PubMed]
- Dehghanian, F.; Soltani, Z.; Khaksari, M. Can Mesenchymal Stem Cells Act Multipotential in Traumatic Brain Injury? J. Mol. Neurosci. 2020, 70, 677–688. [Google Scholar] [CrossRef]
- Das, M.; Mayilsamy, K.; Mohapatra, S.S.; Mohapatra, S. Mesenchymal Stem Cell Therapy for the Treatment of Traumatic Brain Injury: Progress and Prospects. Rev. Neurosci. 2019, 30, 839–855. [Google Scholar] [CrossRef]
- Pavlovic, D.; Pekic, S.; Stojanovic, M.; Popovic, V. Traumatic Brain Injury: Neuropathological, Neurocognitive and Neurobehavioral Sequelae. Pituitary 2019, 22, 270–282. [Google Scholar] [CrossRef] [PubMed]
- Martino, G.; Pluchino, S.; Bonfanti, L.; Schwartz, M. Brain Regeneration in Physiology and Pathology: The Immune Signature Driving Therapeutic Plasticity of Neural Stem Cells. Physiol. Rev. 2011, 91, 1281–1304. [Google Scholar] [CrossRef]
- Denoth-Lippuner, A.; Jessberger, S. Formation and Integration of New Neurons in the Adult Hippocampus. Nat. Rev. Neurosci. 2021, 22, 223–236. [Google Scholar] [CrossRef] [PubMed]
- Christian, K.M.; Song, H.; Ming, G. Functions and Dysfunctions of Adult Hippocampal Neurogenesis. Annu. Rev. Neurosci. 2014, 37, 243–262. [Google Scholar] [CrossRef]
- Obernier, K.; Alvarez-Buylla, A. Neural Stem Cells: Origin, Heterogeneity and Regulation in the Adult Mammalian Brain. Development 2019, 146, dev156059. [Google Scholar] [CrossRef] [PubMed]
- Lazutkin, A.; Podgorny, O.; Enikolopov, G. Modes of Division and Differentiation of Neural Stem Cells. Behav. Brain Res. 2019, 374, 112118. [Google Scholar] [CrossRef] [PubMed]
- Jurkowski, M.P.; Bettio, L.; Woo, E.K.; Patten, A.; Yau, S.-Y.; Gil-Mohapel, J. Beyond the Hippocampus and the SVZ: Adult Neurogenesis Throughout the Brain. Front. Cell. Neurosci. 2020, 14, 576444. [Google Scholar] [CrossRef] [PubMed]
- Leal-Galicia, P.; Chávez-Hernández, M.E.; Mata, F.; Mata-Luévanos, J.; Rodríguez-Serrano, L.M.; Tapia-de-Jesús, A.; Buenrostro-Jáuregui, M.H. Adult Neurogenesis: A Story Ranging from Controversial New Neurogenic Areas and Human Adult Neurogenesis to Molecular Regulation. Int. J. Mol. Sci. 2021, 22, 11489. [Google Scholar] [CrossRef]
- Ramaswamy, S.; Goings, G.E.; Soderstrom, K.E.; Szele, F.G.; Kozlowski, D.A. Cellular Proliferation and Migration Following a Controlled Cortical Impact in the Mouse. Brain Res. 2005, 1053, 38–53. [Google Scholar] [CrossRef]
- Richardson, R.M.; Sun, D.; Bullock, M.R. Neurogenesis After Traumatic Brain Injury. Neurosurg. Clin. N. Am. 2007, 18, 169–181. [Google Scholar] [CrossRef] [PubMed]
- Saha, B.; Peron, S.; Murray, K.; Jaber, M.; Gaillard, A. Cortical Lesion Stimulates Adult Subventricular Zone Neural Progenitor Cell Proliferation and Migration to the Site of Injury. Stem Cell Res. 2013, 11, 965–977. [Google Scholar] [CrossRef] [PubMed]
- Salman, H.; Ghosh, P.; Kernie, S.G. Subventricular Zone Neural Stem Cells Remodel the Brain Following Traumatic Injury in Adult Mice. J. Neurotrauma 2004, 21, 283–292. [Google Scholar] [CrossRef]
- Xiong, Y.; Mahmood, A.; Chopp, M. Angiogenesis, Neurogenesis and Brain Recovery of Function Following Injury. Curr. Opin. Investig. Drugs 2010, 11, 298–308. [Google Scholar] [PubMed]
- Acosta, S.A.; Tajiri, N.; Shinozuka, K.; Ishikawa, H.; Grimmig, B.; Diamond, D.; Sanberg, P.R.; Bickford, P.C.; Kaneko, Y.; Borlongan, C.V. Long-Term Upregulation of Inflammation and Suppression of Cell Proliferation in the Brain of Adult Rats Exposed to Traumatic Brain Injury Using the Controlled Cortical Impact Model. PLoS ONE 2013, 8, e53376. [Google Scholar] [CrossRef]
- Bye, N.; Carron, S.; Han, X.; Agyapomaa, D.; Ng, S.Y.; Yan, E.; Rosenfeld, J.V.; Morganti-Kossmann, M.C. Neurogenesis and Glial Proliferation Are Stimulated Following Diffuse Traumatic Brain Injury in Adult Rats. J. Neurosci. Res. 2011, 89, 986–1000. [Google Scholar] [CrossRef]
- Franklin, R.J.M.; ffrench-Constant, C. Regenerating CNS Myelin—From Mechanisms to Experimental Medicines. Nat. Rev. Neurosci. 2017, 18, 753–769. [Google Scholar] [CrossRef] [PubMed]
- Goings, G.E.; Sahni, V.; Szele, F.G. Migration Patterns of Subventricular Zone Cells in Adult Mice Change After Cerebral Cortex Injury. Brain Res. 2004, 996, 213–226. [Google Scholar] [CrossRef] [PubMed]
- Kernie, S.G.; Erwin, T.M.; Parada, L.F. Brain Remodeling Due to Neuronal and Astrocytic Proliferation After Controlled Cortical Injury in Mice. J. Neurosci. Res. 2001, 66, 317–326. [Google Scholar] [CrossRef]
- Onyszchuk, G.; LeVine, S.M.; Brooks, W.M.; Berman, N.E.J. Post-Acute Pathological Changes in the Thalamus and Internal Capsule in Aged Mice Following Controlled Cortical Impact Injury: A Magnetic Resonance Imaging, Iron Histochemical, and Glial Immunohistochemical Study. Neurosci. Lett. 2009, 452, 204–208. [Google Scholar] [CrossRef] [PubMed]
- Smith, D.H.; Soares, H.D.; Pierce, J.S.; Perlman, K.G.; Saatman, K.E.; Meaney, D.F.; Dixon, C.E.; McINTOSH, T.K. A Model of Parasagittal Controlled Cortical Impact in the Mouse: Cognitive and Histopathologic Effects. J. Neurotrauma 1995, 12, 169–178. [Google Scholar] [CrossRef] [PubMed]
- Yi, X.; Jin, G.; Zhang, X.; Mao, W.; Li, H.; Qin, J.; Shi, J.; Dai, K.; Zhang, F. Cortical Endogenic Neural Regeneration of Adult Rat after Traumatic Brain Injury. PLoS ONE 2013, 8, e70306. [Google Scholar] [CrossRef] [PubMed][Green Version]
- Mignone, J.L.; Kukekov, V.; Chiang, A.; Steindler, D.; Enikolopov, G. Neural Stem and Progenitor Cells in Nestin-GFP Transgenic Mice. J. Comp. Neurol. 2004, 469, 311–324. [Google Scholar] [CrossRef] [PubMed]
- McINTOSH, T.K.; Noble, L.; Andrews, B.; Faden, A.I. Traumatic Brain Injury in the Rat: Characterization of a Midline Fluid-Percussion Model. Cent. Nerv. Syst. Trauma 1987, 4, 119–134. [Google Scholar] [CrossRef] [PubMed]
- Thompson, H.J.; Lifshitz, J.; Marklund, N.; Grady, M.S.; Graham, D.I.; Hovda, D.A.; McIntosh, T.K. Lateral Fluid Percussion Brain Injury: A 15-Year Review and Evaluation. J. Neurotrauma 2005, 22, 42–75. [Google Scholar] [CrossRef]
- Alder, J.; Fujioka, W.; Lifshitz, J.; Crockett, D.P.; Thakker-Varia, S. Lateral Fluid Percussion: Model of Traumatic Brain Injury in Mice. Neuroscience 2011, 54, e3063. [Google Scholar] [CrossRef]
- Pitkänen, A.; Mcintosh, T.K. Animal Models of Post-Traumatic Epilepsy. J. Neurotrauma 2006, 23, 241–261. [Google Scholar] [CrossRef] [PubMed]
- Frink, M.; Andruszkow, H.; Zeckey, C.; Krettek, C.; Hildebrand, F. Experimental Trauma Models: An Update. BioMed Res. Int. 2011, 2011, 797383. [Google Scholar] [CrossRef] [PubMed]
- Peterson, T.C.; Maass, W.R.; Anderson, J.R.; Anderson, G.D.; Hoane, M.R. A Behavioral and Histological Comparison of Fluid Percussion Injury and Controlled Cortical Impact Injury to the Rat Sensorimotor Cortex. Behav. Brain Res. 2015, 294, 254–263. [Google Scholar] [CrossRef] [PubMed]
- Mineyeva, O.A.; Bezriadnov, D.V.; Kedrov, A.V.; Lazutkin, A.A.; Anokhin, K.V.; Enikolopov, G.N. Radiation Induces Distinct Changes in Defined Subpopulations of Neural Stem and Progenitor Cells in the Adult Hippocampus. Front. Neurosci. 2018, 12, 1013. [Google Scholar] [CrossRef] [PubMed]
- Marklund, N.; Hillered, L. Animal Modelling of Traumatic Brain Injury in Preclinical Drug Development: Where Do We Go from Here? Br. J. Pharmacol. 2011, 164, 1207–1229. [Google Scholar] [CrossRef]
- Ivanova, A.; Gruzova, O.; Ermolaeva, E.; Astakhova, O.; Itaman, S.; Enikolopov, G.; Lazutkin, A. Synthetic Thymidine Analog Labeling without Misconceptions. Cells 2022, 11, 1888. [Google Scholar] [CrossRef]
- Podgorny, O.; Peunova, N.; Park, J.-H.; Enikolopov, G. Triple S-Phase Labeling of Dividing Stem Cells. Stem Cell Rep. 2018, 10, 615–626. [Google Scholar] [CrossRef] [PubMed]
- Chang, E.H.; Adorjan, I.; Mundim, M.V.; Sun, B.; Dizon, M.L.V.; Szele, F.G. Traumatic Brain Injury Activation of the Adult Subventricular Zone Neurogenic Niche. Front. Neurosci. 2016, 10, 332. [Google Scholar] [CrossRef] [PubMed]
- Encinas, J.M.; Enikolopov, G. Identifying and Quantitating Neural Stem and Progenitor Cells in the Adult Brain. Methods Cell Biol. 2008, 85, 243–272. [Google Scholar] [CrossRef] [PubMed]
- Encinas, J.M.; Vaahtokari, A.; Enikolopov, G. Fluoxetine Targets Early Progenitor Cells in the Adult Brain. Proc. Natl. Acad. Sci. USA 2006, 103, 8233–8238. [Google Scholar] [CrossRef]
- Enikolopov, G.; Overstreet-Wadiche, L.; Ge, S. Viral and Transgenic Reporters and Genetic Analysis of Adult Neurogenesis. Cold Spring Harb. Perspect. Biol. 2015, 7, a018804. [Google Scholar] [CrossRef] [PubMed]
- Kishimoto, T.E.; Uchida, K.; Thongtharb, A.; Shibato, T.; Chambers, J.K.; Nibe, K.; Kagawa, Y.; Nakayama, H. Expression of Oligodendrocyte Precursor Cell Markers in Canine Oligodendrogliomas. Vet. Pathol. 2018, 55, 634–644. [Google Scholar] [CrossRef] [PubMed]
- Dash, P.K.; Mach, S.A.; Moore, A.N. Enhanced Neurogenesis in the Rodent Hippocampus Following Traumatic Brain Injury. J. Neurosci. Res. 2001, 63, 313–319. [Google Scholar] [CrossRef]
- Emery, D.L.; Fulp, C.T.; Saatman, K.E.; Schütz, C.; Neugebauer, E.; McIntosh, T.K. Newly Born Granule Cells in the Dentate Gyrus Rapidly Extend Axons into the Hippocampal CA3 Region Following Experimental Brain Injury. J. Neurotrauma 2005, 22, 978–988. [Google Scholar] [CrossRef]
- Rice, A. Proliferation and Neuronal Differentiation of Mitotically Active Cells Following Traumatic Brain Injury. Exp. Neurol. 2003, 183, 406–417. [Google Scholar] [CrossRef] [PubMed]
- Galgano, M.; Toshkezi, G.; Qiu, X.; Russell, T.; Chin, L.; Zhao, L.-R. Traumatic Brain Injury: Current Treatment Strategies and Future Endeavors. Cell Transpl. 2017, 26, 1118–1130. [Google Scholar] [CrossRef] [PubMed]
- Pierce, J.E.S.; Smith, D.H.; Trojanowski, J.Q.; McIntosh, T.K. Enduring Cognitive, Neurobehavioral and Histopathological Changes Persist for up to One Year Following Severe Experimental Brain Injury in Rats. Neuroscience 1998, 87, 359–369. [Google Scholar] [CrossRef] [PubMed]
- Das, M.; Leonardo, C.C.; Rangooni, S.; Pennypacker, K.R.; Mohapatra, S.; Mohapatra, S.S. Lateral Fluid Percussion Injury of the Brain Induces CCL20 Inflammatory Chemokine Expression in Rats. J. Neuroinflamm. 2011, 8, 148. [Google Scholar] [CrossRef]
- Hill-Felberg, S.J.; McIntosh, T.K.; Oliver, D.L.; Raghupathi, R.; Barbarese, E. Concurrent Loss and Proliferation of Astrocytes Following Lateral Fluid Percussion Brain Injury in the Adult Rat. J. Neurosci. Res. 1999, 57, 271–279. [Google Scholar] [CrossRef]
- Cole, J.T.; Yarnell, A.; Kean, W.S.; Gold, E.; Lewis, B.; Ren, M.; McMullen, D.C.; Jacobowitz, D.M.; Pollard, H.B.; O’Neill, J.T.; et al. Craniotomy: True Sham for Traumatic Brain Injury, or a Sham of a Sham? J. Neurotrauma 2011, 28, 359–369. [Google Scholar] [CrossRef]
- Mehra, D.; Moshirfar, M. Neuroanatomy, Optic Tract. In StatPearls; StatPearls Publishing: Treasure Island, FL, USA, 2024. [Google Scholar]
- Evanson, N.K.; Guilhaume-Correa, F.; Herman, J.P.; Goodman, M.D. Optic Tract Injury after Closed Head Traumatic Brain Injury in Mice: A Model of Indirect Traumatic Optic Neuropathy. PLoS ONE 2018, 13, e0197346. [Google Scholar] [CrossRef]
- Qiu, J.; Boucher, M.; Conley, G.; Li, Y.; Zhang, J.; Morriss, N.; Meehan Iii, W.P.; Mannix, R. Traumatic Brain Injury-Related Optic Nerve Damage. J. Neuropathol. Exp. Neurol. 2022, 81, 344–355. [Google Scholar] [CrossRef] [PubMed]
- Chen, H.; Desai, A.; Kim, H.-Y. Repetitive Closed-Head Impact Model of Engineered Rotational Acceleration Induces Long-Term Cognitive Impairments with Persistent Astrogliosis and Microgliosis in Mice. J. Neurotrauma 2017, 34, 2291–2302. [Google Scholar] [CrossRef] [PubMed]
- Desai, A.; Chen, H.; Kim, H.-Y. Multiple Mild Traumatic Brain Injuries Lead to Visual Dysfunction in a Mouse Model. J. Neurotrauma 2020, 37, 286–294. [Google Scholar] [CrossRef]
- Payne, W.N.; De Jesus, O.; Payne, A.N. Contrecoup Brain Injury. In StatPearls; StatPearls Publishing: Treasure Island, FL, USA, 2024. [Google Scholar]
- Nespoli, E.; Hakani, M.; Hein, T.M.; May, S.N.; Danzer, K.; Wirth, T.; Baumann, B.; Dimou, L. Glial Cells React to Closed Head Injury in a Distinct and Spatiotemporally Orchestrated Manner. Sci. Rep. 2024, 14, 2441. [Google Scholar] [CrossRef]
- Schwab, K.A.; Schneider, A.L.C. Secondary Thalamic Injury: A Link between Acute Injury and Long-Term Sequelae of TBI? Neurology 2020, 95, 763–764. [Google Scholar] [CrossRef]
- Scott, G.; Hellyer, P.J.; Ramlackhansingh, A.F.; Brooks, D.J.; Matthews, P.M.; Sharp, D.J. Thalamic Inflammation after Brain Trauma Is Associated with Thalamo-Cortical White Matter Damage. J. Neuroinflamm. 2015, 12, 224. [Google Scholar] [CrossRef]
- Encinas, J.M.; Michurina, T.V.; Peunova, N.; Park, J.-H.; Tordo, J.; Peterson, D.A.; Fishell, G.; Koulakov, A.; Enikolopov, G. Division-Coupled Astrocytic Differentiation and Age-Related Depletion of Neural Stem Cells in the Adult Hippocampus. Cell Stem Cell 2011, 8, 566–579. [Google Scholar] [CrossRef] [PubMed]
- Duggal, N.; Schmidt-Kastner, R.; Hakim, A.M. Nestin Expression in Reactive Astrocytes Following Focal Cerebral Ischemia in Rats. Brain Res. 1997, 768, 1–9. [Google Scholar] [CrossRef] [PubMed]
- Lin, R.C.S.; Matesic, D.F.; Marvin, M.; McKay, R.D.G.; Brüstle, O. Re-Expression of the Intermediate Filament Nestin in Reactive Astrocytes. Neurobiol. Dis. 1995, 2, 79–85. [Google Scholar] [CrossRef]
- Cho, J.M.; Shin, Y.-J.; Park, J.-M.; Kim, J.; Lee, M.-Y. Characterization of Nestin Expression in Astrocytes in the Rat Hippocampal CA1 Region Following Transient Forebrain Ischemia. Anat. Cell Biol. 2013, 46, 131. [Google Scholar] [CrossRef] [PubMed]
- El Waly, B.; Macchi, M.; Cayre, M.; Durbec, P. Oligodendrogenesis in the Normal and Pathological Central Nervous System. Front. Neurosci. 2014, 8, 145. [Google Scholar] [CrossRef] [PubMed]
- Dent, K.A.; Christie, K.J.; Bye, N.; Basrai, H.S.; Turbic, A.; Habgood, M.; Cate, H.S.; Turnley, A.M. Oligodendrocyte Birth and Death Following Traumatic Brain Injury in Adult Mice. PLoS ONE 2015, 10, e0121541. [Google Scholar] [CrossRef]
- Michalettos, G.; Clausen, F.; Özen, I.; Ruscher, K.; Marklund, N. Impaired Oligodendrogenesis in the White Matter of Aged Mice Following Diffuse Traumatic Brain Injury. Glia 2024, 72, 728–747. [Google Scholar] [CrossRef] [PubMed]
- Ankerhold, R.; Stuermer, C.A.O. Fate of Oligodendrocytes During Retinal Axon Degeneration and Regeneration in the Goldfish Visual Pathway. J. Neurobiol. 1999, 41, 572–584. [Google Scholar] [CrossRef]
- Arvidsson, A.; Collin, T.; Kirik, D.; Kokaia, Z.; Lindvall, O. Neuronal Replacement from Endogenous Precursors in the Adult Brain after Stroke. Nat. Med. 2002, 8, 963–970. [Google Scholar] [CrossRef] [PubMed]
- Parent, J.M.; Vexler, Z.S.; Gong, C.; Derugin, N.; Ferriero, D.M. Rat Forebrain Neurogenesis and Striatal Neuron Replacement after Focal Stroke. Ann. Neurol. 2002, 52, 802–813. [Google Scholar] [CrossRef] [PubMed]
- Kojima, T.; Hirota, Y.; Ema, M.; Takahashi, S.; Miyoshi, I.; Okano, H.; Sawamoto, K. Subventricular Zone-Derived Neural Progenitor Cells Migrate Along a Blood Vessel Scaffold Toward The Post-Stroke Striatum. Stem Cells 2010, 28, 545–554. [Google Scholar] [CrossRef]
- Liu, F.; You, Y.; Li, X.; Ma, T.; Nie, Y.; Wei, B.; Li, T.; Lin, H.; Yang, Z. Brain Injury Does Not Alter the Intrinsic Differentiation Potential of Adult Neuroblasts. J. Neurosci. 2009, 29, 5075–5087. [Google Scholar] [CrossRef] [PubMed]
- Radomski, K.L.; Zhou, Q.; Yi, K.J.; Doughty, M.L. Cortical Contusion Injury Disrupts Olfactory Bulb Neurogenesis in Adult Mice. BMC Neurosci. 2013, 14, 142. [Google Scholar] [CrossRef] [PubMed]
- Collin, T.; Arvidsson, A.; Kokaia, Z.; Lindvall, O. Quantitative Analysis of the Generation of Different Striatal Neuronal Subtypes in the Adult Brain Following Excitotoxic Injury. Exp. Neurol. 2005, 195, 71–80. [Google Scholar] [CrossRef] [PubMed]
- Joseph, M.J.E.; Caliaperumal, J.; Schlichter, L.C. After Intracerebral Hemorrhage, Oligodendrocyte Precursors Proliferate and Differentiate Inside White-Matter Tracts in the Rat Striatum. Transl. Stroke Res. 2016, 7, 192–208. [Google Scholar] [CrossRef]
- McCollum, M.H.; Leon, R.T.; Rush, D.B.; Guthrie, K.M.; Wei, J. Striatal Oligodendrogliogenesis and Neuroblast Recruitment Are Increased in the R6/2 Mouse Model of Huntington’s Disease. Brain Res. 2013, 1518, 91–103. [Google Scholar] [CrossRef]
- Li, Q.; Lou, J.; Yang, T.; Wei, Z.; Li, S.; Zhang, F. Ischemic Preconditioning Induces Oligodendrogenesis in Mouse Brain: Effects of Nrf2 Deficiency. Cell. Mol. Neurobiol. 2022, 42, 1859–1873. [Google Scholar] [CrossRef]
- Tattersfield, A.S.; Croon, R.J.; Liu, Y.W.; Kells, A.P.; Faull, R.L.M.; Connor, B. Neurogenesis in the Striatum of the Quinolinic Acid Lesion Model of Huntington’s Disease. Neuroscience 2004, 127, 319–332. [Google Scholar] [CrossRef]
- Jin, K.; Sun, Y.; Xie, L.; Peel, A.; Mao, X.O.; Batteur, S.; Greenberg, D.A. Directed Migration of Neuronal Precursors into the Ischemic Cerebral Cortex and Striatum. Mol. Cell. Neurosci. 2003, 24, 171–189. [Google Scholar] [CrossRef]
- Inta, D.; Alfonso, J.; Von Engelhardt, J.; Kreuzberg, M.M.; Meyer, A.H.; Van Hooft, J.A.; Monyer, H. Neurogenesis and Widespread Forebrain Migration of Distinct GABAergic Neurons from the Postnatal Subventricular Zone. Proc. Natl. Acad. Sci. USA 2008, 105, 20994–20999. [Google Scholar] [CrossRef]
- Ceanga, M.; Dahab, M.; Witte, O.W.; Keiner, S. Adult Neurogenesis and Stroke: A Tale of Two Neurogenic Niches. Front. Neurosci. 2021, 15, 700297. [Google Scholar] [CrossRef] [PubMed]
- Gulyaeva, N.V. Stress-Associated Molecular and Cellular Hippocampal Mechanisms Common for Epilepsy and Comorbid Depressive Disorders. Biochem. Mosc. 2021, 86, 641–656. [Google Scholar] [CrossRef]
- Kövesdi, E.; Szabó-Meleg, E.; Abrahám, I.M. The Role of Estradiol in Traumatic Brain Injury: Mechanism and Treatment Potential. Int. J. Mol. Sci. 2020, 22, 11. [Google Scholar] [CrossRef]







Disclaimer/Publisher’s Note: The statements, opinions and data contained in all publications are solely those of the individual author(s) and contributor(s) and not of MDPI and/or the editor(s). MDPI and/or the editor(s) disclaim responsibility for any injury to people or property resulting from any ideas, methods, instructions or products referred to in the content. |
© 2025 by the authors. Licensee MDPI, Basel, Switzerland. This article is an open access article distributed under the terms and conditions of the Creative Commons Attribution (CC BY) license (https://creativecommons.org/licenses/by/4.0/).
Share and Cite
Astakhova, O.; Ivanova, A.; Komoltsev, I.; Gulyaeva, N.; Enikolopov, G.; Lazutkin, A. Traumatic Brain Injury Promotes Neurogenesis and Oligodendrogenesis in Subcortical Brain Regions of Mice. Cells 2025, 14, 92. https://doi.org/10.3390/cells14020092
Astakhova O, Ivanova A, Komoltsev I, Gulyaeva N, Enikolopov G, Lazutkin A. Traumatic Brain Injury Promotes Neurogenesis and Oligodendrogenesis in Subcortical Brain Regions of Mice. Cells. 2025; 14(2):92. https://doi.org/10.3390/cells14020092
Chicago/Turabian StyleAstakhova, Olga, Anna Ivanova, Ilia Komoltsev, Natalia Gulyaeva, Grigori Enikolopov, and Alexander Lazutkin. 2025. "Traumatic Brain Injury Promotes Neurogenesis and Oligodendrogenesis in Subcortical Brain Regions of Mice" Cells 14, no. 2: 92. https://doi.org/10.3390/cells14020092
APA StyleAstakhova, O., Ivanova, A., Komoltsev, I., Gulyaeva, N., Enikolopov, G., & Lazutkin, A. (2025). Traumatic Brain Injury Promotes Neurogenesis and Oligodendrogenesis in Subcortical Brain Regions of Mice. Cells, 14(2), 92. https://doi.org/10.3390/cells14020092

