Myeloid-Specific STAT3 Deletion Aggravates Liver Fibrosis in Mice Fed a Methionine- and Choline-Deficient Diet via Upregulation of Hepatocyte-Derived Lipocalin-2
Abstract
1. Introduction
2. Materials and Methods
2.1. Animals
2.2. Isolation of Bone Marrow-Derived Macrophages (BMDMs)
2.3. Isolation of Liver Parenchymal and Non-Parenchymal Cells
2.4. Body Composition Analysis
2.5. Enzyme-Linked Immunosorbent Assay (ELISA)
2.6. Tissue Collection and Histological Analysis
2.7. Measurement of Liver Aspartate Alanine Aminotransferase (ALT) and Aminotransferase (AST) Concentrations
2.8. Hepatic Triglyceride (TG) Colorimetric Assay
2.9. Hepatic Hydroxyproline Assay
2.10. MASLD Activity Score Measurement
2.11. Tissue Fractionation and Western Blot Analysis
2.12. Cytokine and Chemokine Array
2.13. RNA Isolation and Quantitative Real-Time PCR (RT-PCR)
2.14. Terminal Deoxynucleotidyl Transferase dUTP Nick End Labeling (TUNEL) Assay
2.15. Immunohistochemistry
2.16. Transmission Electron Microscopy (TEM)
2.17. Statistical Analysis
3. Results
3.1. Generation of Myeloid-Specific STAT3-Deleted Mice
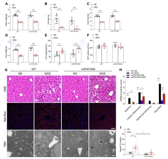
3.2. Myeloid-Specific STAT3 Deletion Reduces Intrahepatic Lipid Accumulation in MCD Diet-Fed Mice
3.3. Myeloid-Specific STAT3 Deletion Promotes Hepatic Fibrosis in MCD Diet-Fed Mice
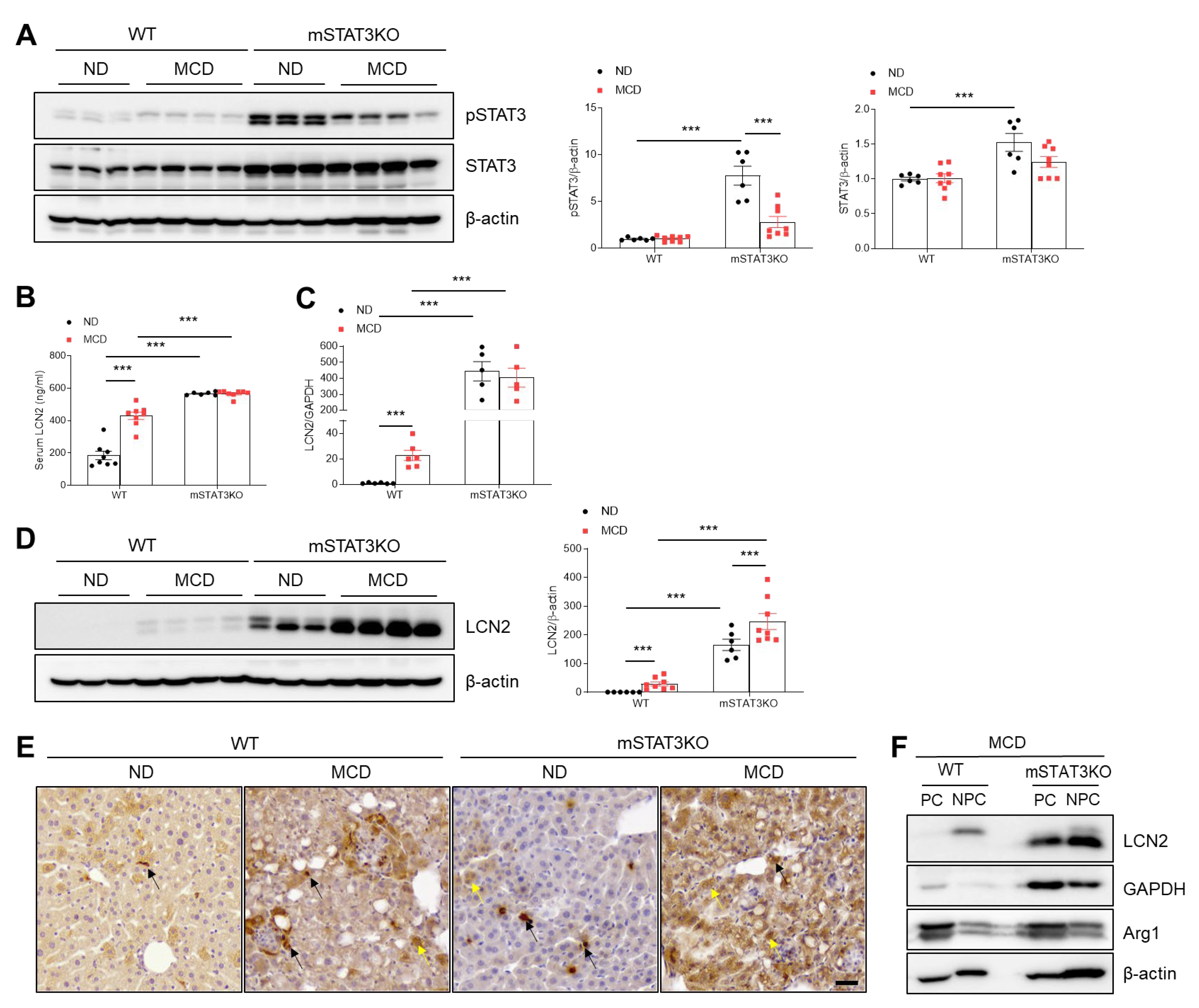
3.4. Myeloid STAT3 Deletion Increases Hepatic STAT3 and LCN2 Proteins
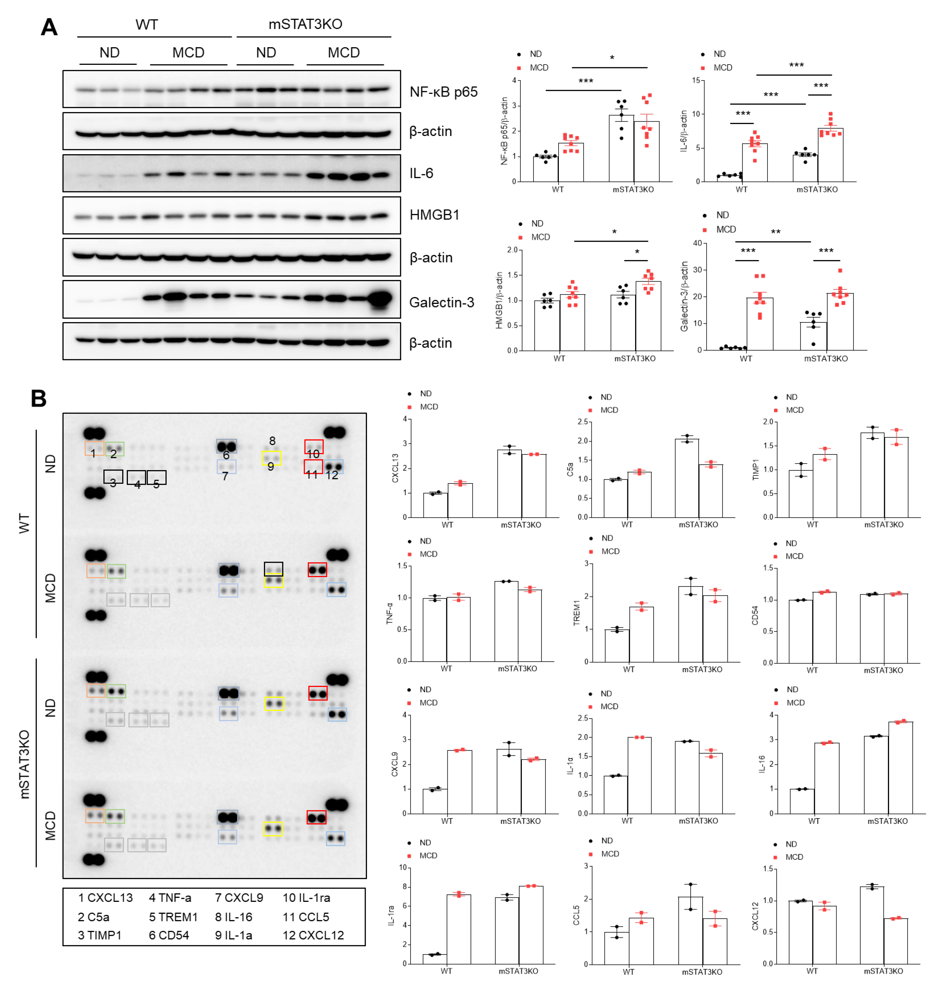
3.5. mSTAT3KO Mice Are More Susceptible to MCD Diet-Induced Hepatic Inflammation
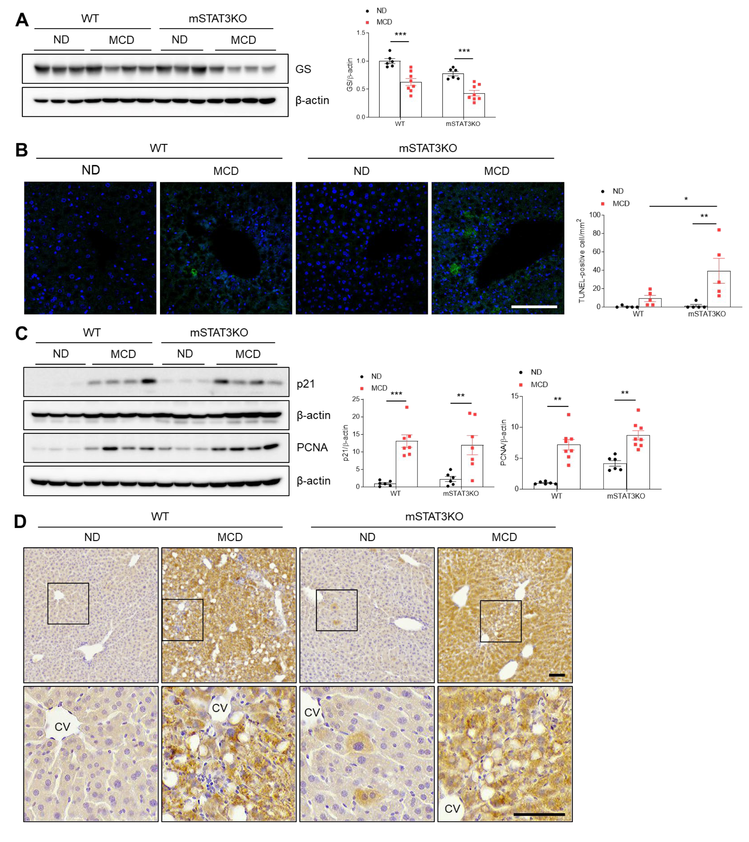
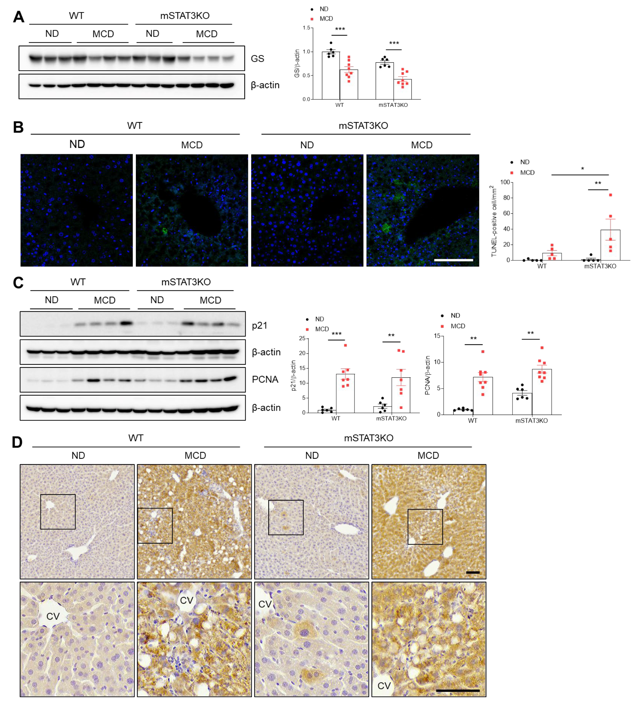
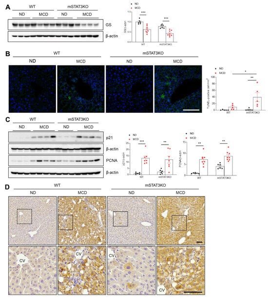
3.6. mSTAT3KO Mice Are More Susceptible to MCD Diet-Induced Hepatocyte Apoptosis
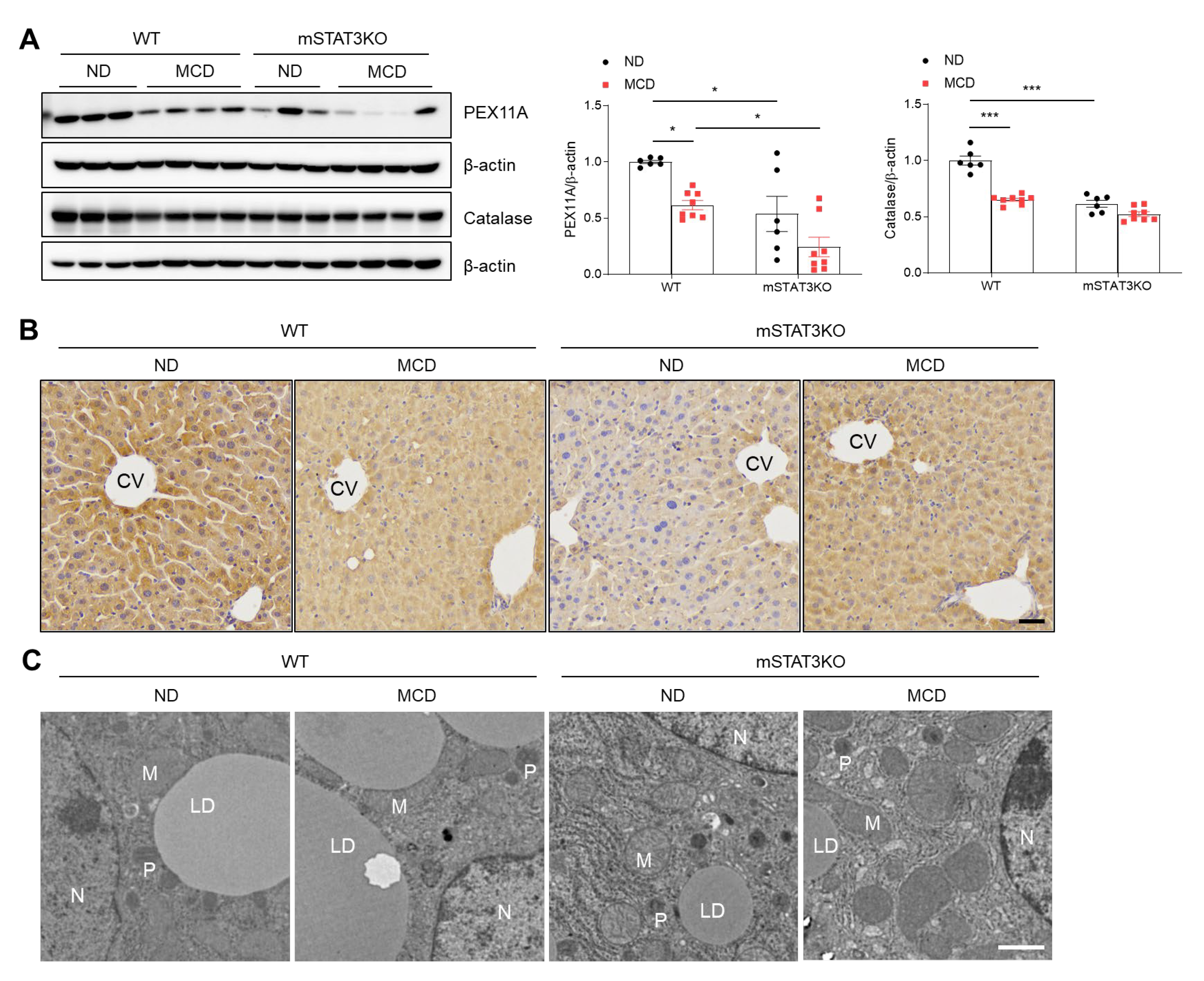
3.7. Myeloid-Specific STAT3 Deletion Decreases Hepatic Peroxisome Activity in MCD Diet-Fed Mice
3.8. Myeloid-Specific STAT3 Deletion Reduces MCD Diet-Induced Mitochondrial FA Oxidation and Oxidative Stress
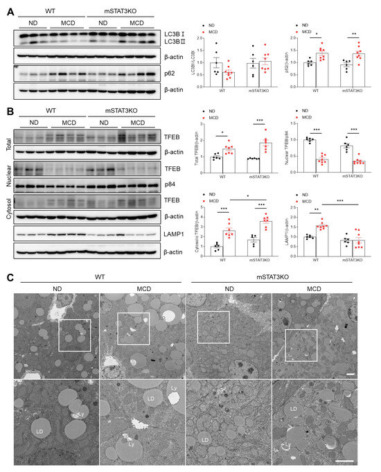
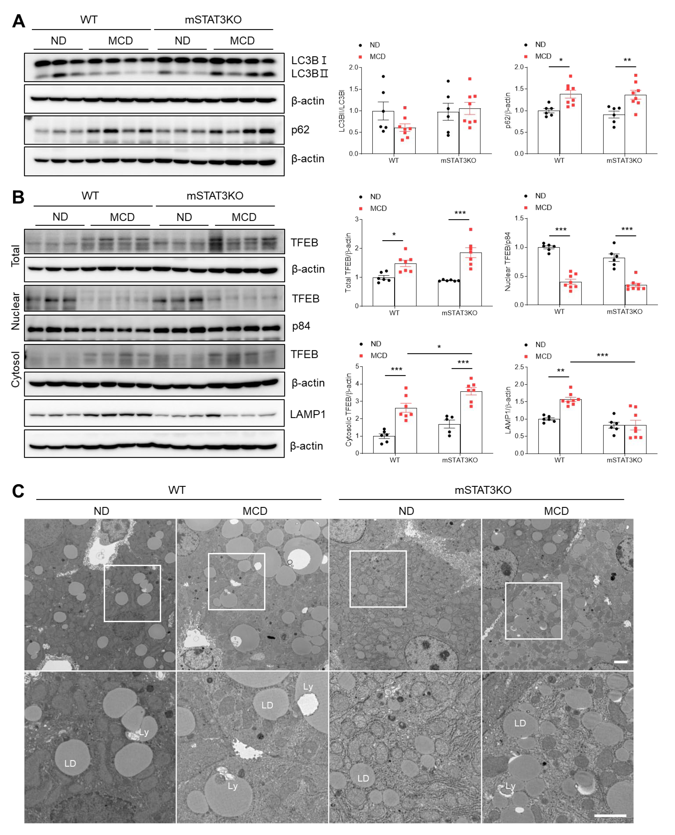
3.9. Myeloid-Specific STAT3 Deletion Impairs Hepatic Autophagic Flux in MCD Diet-Fed Mice
4. Discussion
5. Conclusions
Supplementary Materials
Author Contributions
Funding
Institutional Review Board Statement
Informed Consent Statement
Data Availability Statement
Acknowledgments
Conflicts of Interest
References
- Chalasani, N.; Younossi, Z.; Lavine, J.E.; Charlton, M.; Cusi, K.; Rinella, M.; Harrison, S.A.; Brunt, E.M.; Sanyal, A.J. The diagnosis and management of nonalcoholic fatty liver disease: Practice guidance from the American Association for the Study of Liver Diseases. Hepatology 2018, 67, 328–357. [Google Scholar] [CrossRef]
- Portincasa, P.; Khalil, M.; Mahdi, L.; Perniola, V.; Idone, V.; Graziani, A.; Baffy, G.; Di Ciaula, A. Metabolic Dysfunction-Associated Steatotic Liver Disease: From Pathogenesis to Current Therapeutic Options. Int. J. Mol. Sci. 2024, 25, 5640. [Google Scholar] [CrossRef] [PubMed]
- Younossi, Z.; Tacke, F.; Arrese, M.; Chander Sharma, B.; Mostafa, I.; Bugianesi, E.; Wai-Sun Wong, V.; Yilmaz, Y.; George, J.; Fan, J.; et al. Global Perspectives on Nonalcoholic Fatty Liver Disease and Nonalcoholic Steatohepatitis. Hepatology 2019, 69, 2672–2682. [Google Scholar] [CrossRef] [PubMed]
- Rinella, M.E.; Elias, M.S.; Smolak, R.R.; Fu, T.; Borensztajn, J.; Green, R.M. Mechanisms of hepatic steatosis in mice fed a lipogenic methionine choline-deficient diet. J. Lipid Res. 2008, 49, 1068–1076. [Google Scholar] [CrossRef] [PubMed]
- Tilg, H.; Moschen, A.R. Evolution of inflammation in nonalcoholic fatty liver disease: The multiple parallel hits hypothesis. Hepatology 2010, 52, 1836–1846. [Google Scholar] [CrossRef] [PubMed]
- Day, C.P.; James, O.F. Steatohepatitis: A tale of two “hits”? Gastroenterology 1998, 114, 842–845. [Google Scholar] [CrossRef]
- Wang, H.; Mehal, W.; Nagy, L.E.; Rotman, Y. Immunological mechanisms and therapeutic targets of fatty liver diseases. Cell Mol. Immunol. 2021, 18, 73–91. [Google Scholar] [CrossRef]
- Wang, H.; Lafdil, F.; Kong, X.; Gao, B. Signal transducer and activator of transcription 3 in liver diseases: A novel therapeutic target. Int. J. Biol. Sci. 2011, 7, 536–550. [Google Scholar] [CrossRef]
- Horiguchi, N.; Lafdil, F.; Miller, A.M.; Park, O.; Wang, H.; Rajesh, M.; Mukhopadhyay, P.; Fu, X.Y.; Pacher, P.; Gao, B. Dissociation between liver inflammation and hepatocellular damage induced by carbon tetrachloride in myeloid cell-specific signal transducer and activator of transcription 3 gene knockout mice. Hepatology 2010, 51, 1724–1734. [Google Scholar] [CrossRef]
- Wang, H.; Park, O.; Lafdil, F.; Shen, K.; Horiguchi, N.; Yin, S.; Fu, X.Y.; Kunos, G.; Gao, B. Interplay of hepatic and myeloid signal transducer and activator of transcription 3 in facilitating liver regeneration via tempering innate immunity. Hepatology 2010, 51, 1354–1362. [Google Scholar] [CrossRef]
- Borkham-Kamphorst, E.; van de Leur, E.; Zimmermann, H.W.; Karlmark, K.R.; Tihaa, L.; Haas, U.; Tacke, F.; Berger, T.; Mak, T.W.; Weiskirchen, R. Protective effects of lipocalin-2 (LCN2) in acute liver injury suggest a novel function in liver homeostasis. Biochim. Biophys. Acta 2013, 1832, 660–673. [Google Scholar] [CrossRef] [PubMed]
- Luo, L.; Deng, L.; Chen, Y.; Ding, R.; Li, X. Identification of Lipocalin 2 as a Ferroptosis-Related Key Gene Associated with Hypoxic-Ischemic Brain Damage via STAT3/NF-kappaB Signaling Pathway. Antioxidants 2023, 12, 186. [Google Scholar] [CrossRef] [PubMed]
- Kim, K.E.; Lee, J.; Shin, H.J.; Jeong, E.A.; Jang, H.M.; Ahn, Y.J.; An, H.S.; Lee, J.Y.; Shin, M.C.; Kim, S.K.; et al. Lipocalin-2 activates hepatic stellate cells and promotes nonalcoholic steatohepatitis in high-fat diet-fed Ob/Ob mice. Hepatology 2023, 77, 888–901. [Google Scholar] [CrossRef] [PubMed]
- Shin, H.J.; Kim, K.E.; An, H.S.; Jeong, E.A.; Oh, J.; Sun, Y.; Park, D.J.; Lee, J.; Yang, J.; Roh, G.S. Carbon tetrachloride does not promote hepatic fibrosis in ob/ob mice via downregulation of lipocalin-2 protein. Redox Biol. 2025, 80, 103506. [Google Scholar] [CrossRef]
- Kwon, S.H.; Han, J.K.; Choi, M.; Kwon, Y.J.; Kim, S.J.; Yi, E.H.; Shin, J.C.; Cho, I.H.; Kim, B.H.; Jeong Kim, S.; et al. Dysfunction of Microglial STAT3 Alleviates Depressive Behavior via Neuron-Microglia Interactions. Neuropsychopharmacology 2017, 42, 2072–2086. [Google Scholar] [CrossRef]
- Mendoza, R.; Banerjee, I.; Manna, D.; Reghupaty, S.C.; Yetirajam, R.; Sarkar, D. Mouse Bone Marrow Cell Isolation and Macrophage Differentiation. Methods Mol. Biol. 2022, 2455, 85–91. [Google Scholar]
- Charni-Natan, M.; Goldstein, I. Protocol for Primary Mouse Hepatocyte Isolation. STAR Protoc. 2020, 1, 100086. [Google Scholar] [CrossRef]
- Kleiner, D.E.; Brunt, E.M.; Van Natta, M.; Behling, C.; Contos, M.J.; Cummings, O.W.; Ferrell, L.D.; Liu, Y.C.; Torbenson, M.S.; Unalp-Arida, A.; et al. Design and validation of a histological scoring system for nonalcoholic fatty liver disease. Hepatology 2005, 41, 1313–1321. [Google Scholar] [CrossRef]
- Itagaki, H.; Shimizu, K.; Morikawa, S.; Ogawa, K.; Ezaki, T. Morphological and functional characterization of non-alcoholic fatty liver disease induced by a methionine-choline-deficient diet in C57BL/6 mice. Int. J. Clin. Exp. Pathol. 2013, 6, 2683–2696. [Google Scholar]
- Asimakopoulou, A.; Fulop, A.; Borkham-Kamphorst, E.; de Leur, E.V.; Gassler, N.; Berger, T.; Beine, B.; Meyer, H.E.; Mak, T.W.; Hopf, C.; et al. Altered mitochondrial and peroxisomal integrity in lipocalin-2-deficient mice with hepatic steatosis. Biochim. Biophys. Acta Mol. Basis Dis. 2017, 1863, 2093–2110. [Google Scholar] [CrossRef]
- Kunau, W.H.; Dommes, V.; Schulz, H. beta-oxidation of fatty acids in mitochondria, peroxisomes, and bacteria: A century of continued progress. Prog. Lipid Res. 1995, 34, 267–342. [Google Scholar] [CrossRef]
- Moffat, C.; Bhatia, L.; Nguyen, T.; Lynch, P.; Wang, M.; Wang, D.; Ilkayeva, O.R.; Han, X.; Hirschey, M.D.; Claypool, S.M.; et al. Acyl-CoA thioesterase-2 facilitates mitochondrial fatty acid oxidation in the liver. J. Lipid Res. 2014, 55, 2458–2470. [Google Scholar] [CrossRef]
- Nanayakkara, R.; Gurung, R.; Rodgers, S.J.; Eramo, M.J.; Ramm, G.; Mitchell, C.A.; McGrath, M.J. Autophagic lysosome reformation in health and disease. Autophagy 2023, 19, 1378–1395. [Google Scholar] [CrossRef] [PubMed]
- Kleiner, D.E.; Bedossa, P. Liver histology and clinical trials for nonalcoholic steatohepatitis-perspectives from 2 pathologists. Gastroenterology 2015, 149, 1305–1308. [Google Scholar] [CrossRef] [PubMed]
- Farrell, G.; Schattenberg, J.M.; Leclercq, I.; Yeh, M.M.; Goldin, R.; Teoh, N.; Schuppan, D. Mouse Models of Nonalcoholic Steatohepatitis: Toward Optimization of Their Relevance to Human Nonalcoholic Steatohepatitis. Hepatology 2019, 69, 2241–2257. [Google Scholar] [CrossRef] [PubMed]
- Stephenson, K.; Kennedy, L.; Hargrove, L.; Demieville, J.; Thomson, J.; Alpini, G.; Francis, H. Updates on Dietary Models of Nonalcoholic Fatty Liver Disease: Current Studies and Insights. Gene Expr. 2018, 18, 5–17. [Google Scholar] [CrossRef]
- Rizki, G.; Arnaboldi, L.; Gabrielli, B.; Yan, J.; Lee, G.S.; Ng, R.K.; Turner, S.M.; Badger, T.M.; Pitas, R.E.; Maher, J.J. Mice fed a lipogenic methionine-choline-deficient diet develop hypermetabolism coincident with hepatic suppression of SCD-1. J. Lipid Res. 2006, 47, 2280–2290. [Google Scholar] [CrossRef]
- Zhao, J.; Qi, Y.F.; Yu, Y.R. STAT3: A key regulator in liver fibrosis. Ann. Hepatol. 2021, 21, 100224. [Google Scholar] [CrossRef]
- Horiguchi, N.; Wang, L.; Mukhopadhyay, P.; Park, O.; Jeong, W.I.; Lafdil, F.; Osei-Hyiaman, D.; Moh, A.; Fu, X.Y.; Pacher, P.; et al. Cell type-dependent pro- and anti-inflammatory role of signal transducer and activator of transcription 3 in alcoholic liver injury. Gastroenterology 2008, 134, 1148–1158. [Google Scholar] [CrossRef]
- Farmand, S.; Sender, V.; Karlsson, J.; Merkl, P.; Normark, S.; Henriques-Normark, B. STAT3 Deficiency Alters the Macrophage Activation Pattern and Enhances Matrix Metalloproteinase 9 Expression during Staphylococcal Pneumonia. J. Immunol. 2024, 212, 69–80. [Google Scholar] [CrossRef]
- Belloni, L.; Di Cocco, S.; Guerrieri, F.; Nunn, A.D.G.; Piconese, S.; Salerno, D.; Testoni, B.; Pulito, C.; Mori, F.; Pallocca, M.; et al. Targeting a phospho-STAT3-miRNAs pathway improves vesicular hepatic steatosis in an in vitro and in vivo model. Sci. Rep. 2018, 8, 13638. [Google Scholar] [CrossRef] [PubMed]
- Takeda, K.; Clausen, B.E.; Kaisho, T.; Tsujimura, T.; Terada, N.; Forster, I.; Akira, S. Enhanced Th1 activity and development of chronic enterocolitis in mice devoid of Stat3 in macrophages and neutrophils. Immunity 1999, 10, 39–49. [Google Scholar] [CrossRef] [PubMed]
- Asimakopoulou, A.; Borkham-Kamphorst, E.; Henning, M.; Yagmur, E.; Gassler, N.; Liedtke, C.; Berger, T.; Mak, T.W.; Weiskirchen, R. Lipocalin-2 (LCN2) regulates PLIN5 expression and intracellular lipid droplet formation in the liver. Biochim. Biophys. Acta 2014, 1842, 1513–1524. [Google Scholar] [CrossRef] [PubMed]
- Ye, D.; Yang, K.; Zang, S.; Lin, Z.; Chau, H.T.; Wang, Y.; Zhang, J.; Shi, J.; Xu, A.; Lin, S.; et al. Lipocalin-2 mediates non-alcoholic steatohepatitis by promoting neutrophil-macrophage crosstalk via the induction of CXCR2. J. Hepatol. 2016, 65, 988–997. [Google Scholar] [CrossRef]
- Lkham-Erdene, B.; Choijookhuu, N.; Kubota, T.; Uto, T.; Mitoma, S.; Shirouzu, S.; Ishizuka, T.; Kai, K.; Higuchi, K.; Mo Aung, K.; et al. Effect of Hepatic Lipid Overload on Accelerated Hepatocyte Proliferation Promoted by HGF Expression via the SphK1/S1PR2 Pathway in MCD-diet Mouse Partial Hepatectomy. Acta Histochem. Cytochem. 2024, 57, 175–188. [Google Scholar] [CrossRef]
- Alshawsh, M.A.; Alsalahi, A.; Alshehade, S.A.; Saghir, S.A.M.; Ahmeda, A.F.; Al Zarzour, R.H.; Mahmoud, A.M. A Comparison of the Gene Expression Profiles of Non-Alcoholic Fatty Liver Disease between Animal Models of a High-Fat Diet and Methionine-Choline-Deficient Diet. Molecules 2022, 27, 858. [Google Scholar] [CrossRef]
- Chen, C.; Wang, H.; Chen, B.; Chen, D.; Lu, C.; Li, H.; Qian, Y.; Tan, Y.; Weng, H.; Cai, L. Pex11a deficiency causes dyslipidaemia and obesity in mice. J. Cell Mol. Med. 2019, 23, 2020–2031. [Google Scholar] [CrossRef]
- Jiang, S.; Uddin, M.J.; Yu, X.; Piao, L.; Dorotea, D.; Oh, G.T.; Ha, H. Peroxisomal Fitness: A Potential Protective Mechanism of Fenofibrate against High Fat Diet-Induced Non-Alcoholic Fatty Liver Disease in Mice. Diabetes Metab. J. 2022, 46, 829–842. [Google Scholar] [CrossRef]
- Liu, L.; Wu, J.; Gao, Y.; Lv, Y.; Xue, J.; Qin, L.; Xiao, C.; Hu, Z.; Zhang, L.; Luo, X.; et al. The effect of Acot2 overexpression or downregulation on the preadipocyte differentiation in Chinese Red Steppe cattle. Adipocyte 2020, 9, 279–289. [Google Scholar] [CrossRef]
- Miyazaki, M.; Dobrzyn, A.; Elias, P.M.; Ntambi, J.M. Stearoyl-CoA desaturase-2 gene expression is required for lipid synthesis during early skin and liver development. Proc. Natl. Acad. Sci. USA 2005, 102, 12501–12506. [Google Scholar] [CrossRef]
- Pierce, A.A.; Pickens, M.K.; Siao, K.; Grenert, J.P.; Maher, J.J. Differential hepatotoxicity of dietary and DNL-derived palmitate in the methionine-choline-deficient model of steatohepatitis. BMC Gastroenterol. 2015, 15, 72. [Google Scholar] [CrossRef]
- Mizushima, N.; Komatsu, M. Autophagy: Renovation of cells and tissues. Cell 2011, 147, 728–741. [Google Scholar] [CrossRef] [PubMed]
- Martinez-Lopez, N.; Singh, R. Autophagy and Lipid Droplets in the Liver. Annu. Rev. Nutr. 2015, 35, 215–237. [Google Scholar] [CrossRef] [PubMed]
- Qian, H.; Chao, X.; Williams, J.; Fulte, S.; Li, T.; Yang, L.; Ding, W.X. Autophagy in liver diseases: A review. Mol. Aspects Med. 2021, 82, 100973. [Google Scholar] [CrossRef] [PubMed]
- Carotti, S.; Aquilano, K.; Zalfa, F.; Ruggiero, S.; Valentini, F.; Zingariello, M.; Francesconi, M.; Perrone, G.; Alletto, F.; Antonelli-Incalzi, R.; et al. Lipophagy Impairment Is Associated with Disease Progression in NAFLD. Front. Physiol. 2020, 11, 850. [Google Scholar] [CrossRef]
- Payan, D.G.; McGillis, J.P.; Organist, M.L. Binding characteristics and affinity labeling of protein constituents of the human IM-9 lymphoblast receptor for substance P. J. Biol. Chem. 1986, 261, 14321–14329. [Google Scholar] [CrossRef]
- Lin, Z.; Yang, M.; Yu, X.; Tan, G.; Zhong, J. Ponatinib alleviates non-alcoholic steatohepatitis through TFEB-mediated autophagy. Front. Pharmacol. 2024, 15, 1505768. [Google Scholar] [CrossRef]








Disclaimer/Publisher’s Note: The statements, opinions and data contained in all publications are solely those of the individual author(s) and contributor(s) and not of MDPI and/or the editor(s). MDPI and/or the editor(s) disclaim responsibility for any injury to people or property resulting from any ideas, methods, instructions or products referred to in the content. |
© 2025 by the authors. Licensee MDPI, Basel, Switzerland. This article is an open access article distributed under the terms and conditions of the Creative Commons Attribution (CC BY) license (https://creativecommons.org/licenses/by/4.0/).
Share and Cite
Kim, K.E.; Shin, H.J.; An, H.S.; Jeong, E.A.; Sun, Y.; Oh, J.; Park, J.; Lee, J.; Im, S.-S.; Roh, G.S. Myeloid-Specific STAT3 Deletion Aggravates Liver Fibrosis in Mice Fed a Methionine- and Choline-Deficient Diet via Upregulation of Hepatocyte-Derived Lipocalin-2. Cells 2025, 14, 1522. https://doi.org/10.3390/cells14191522
Kim KE, Shin HJ, An HS, Jeong EA, Sun Y, Oh J, Park J, Lee J, Im S-S, Roh GS. Myeloid-Specific STAT3 Deletion Aggravates Liver Fibrosis in Mice Fed a Methionine- and Choline-Deficient Diet via Upregulation of Hepatocyte-Derived Lipocalin-2. Cells. 2025; 14(19):1522. https://doi.org/10.3390/cells14191522
Chicago/Turabian StyleKim, Kyung Eun, Hyun Joo Shin, Hyeong Seok An, Eun Ae Jeong, Yundong Sun, Jiwon Oh, Jiwoo Park, Jaewoong Lee, Seung-Soon Im, and Gu Seob Roh. 2025. "Myeloid-Specific STAT3 Deletion Aggravates Liver Fibrosis in Mice Fed a Methionine- and Choline-Deficient Diet via Upregulation of Hepatocyte-Derived Lipocalin-2" Cells 14, no. 19: 1522. https://doi.org/10.3390/cells14191522
APA StyleKim, K. E., Shin, H. J., An, H. S., Jeong, E. A., Sun, Y., Oh, J., Park, J., Lee, J., Im, S.-S., & Roh, G. S. (2025). Myeloid-Specific STAT3 Deletion Aggravates Liver Fibrosis in Mice Fed a Methionine- and Choline-Deficient Diet via Upregulation of Hepatocyte-Derived Lipocalin-2. Cells, 14(19), 1522. https://doi.org/10.3390/cells14191522

