A Novel Human Stem Cell Culture Model for Severe Traumatic Brain Injury Reflecting Sexual Dimorphism in Heterotopic Ossification
Abstract
1. Introduction
2. Materials and Methods
2.1. Characterization of Patients
2.2. Collection of Serum Samples from TBI Patients
2.3. Isolation and Characterization of Human Skeletal Stem Cells
2.4. Cell Culture
2.5. Osteogenic Differentiation
2.6. Determination of TGF-β1 Serum Levels
2.7. Statistical Analysis
3. Results
3.1. Study Design
3.2. Clinical and Laboratory Characterization of TBI Patients
3.3. Treatment of Human Skeletal Stem Cells with TBI Serum Revealed No Cytotoxic Effects
3.4. Supplementation of Osteoinductive Medium with TBI Sera Markedly Enhances Osteogenic Differentitation Potential of Male Adipose-Derived Stem Cells
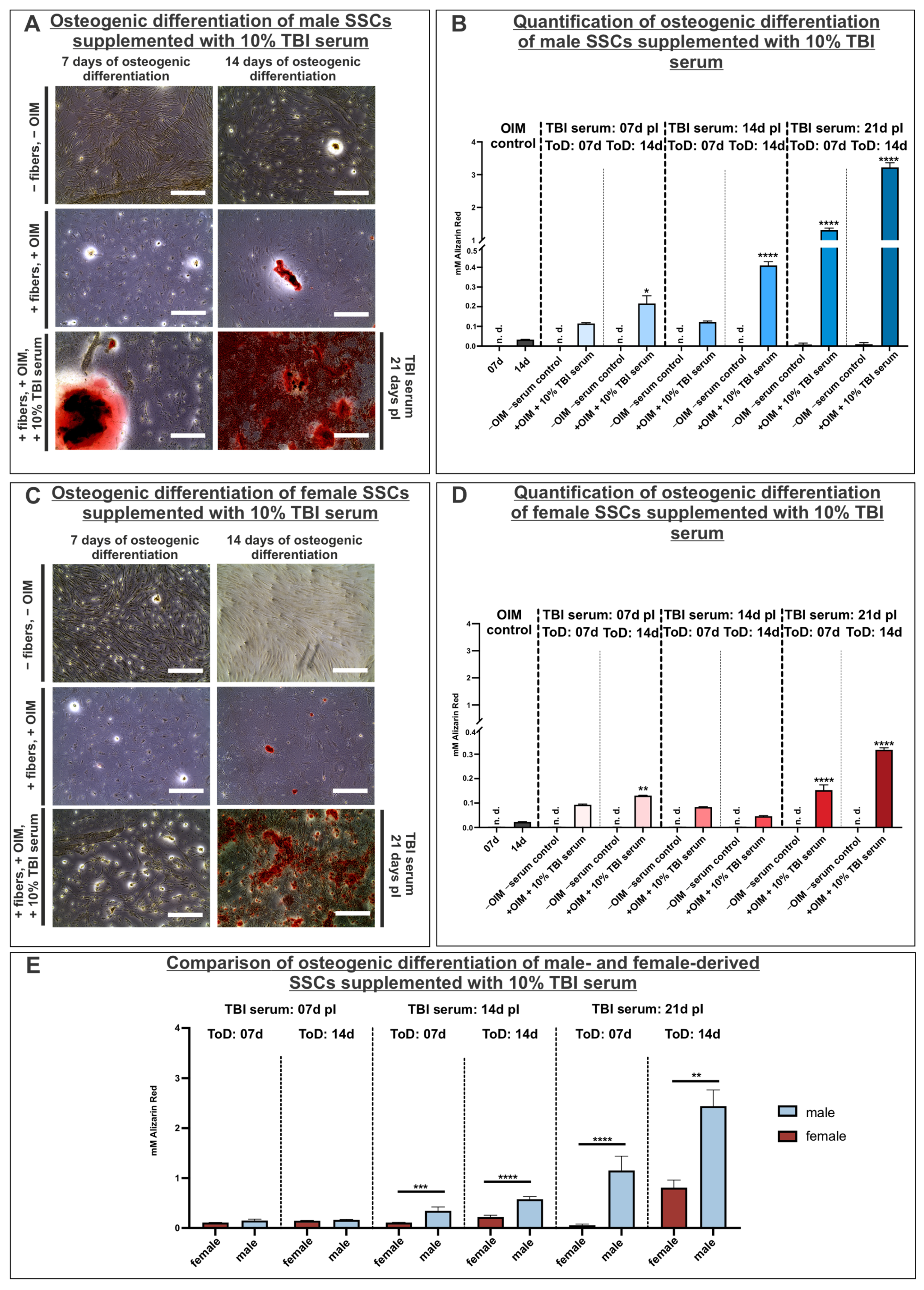
3.5. Supplementation of TBI Sera in Osteoinductive Medium Significantly Promotes Osteogenic Differentiation in Male and Female SSCs
3.6. Investigation of TGF-β1 as a Driver of Heterotopic Ossification: Increased TGF-β1 Serum Concentration Levels in Male TBI Patients
3.7. Neutralization of TGF-β1 Strongly Reduces Osteogenic Differentiation Capacity in Male SSCs
4. Discussion
5. Conclusions
Supplementary Materials
Author Contributions
Funding
Institutional Review Board Statement
Informed Consent Statement
Data Availability Statement
Acknowledgments
Conflicts of Interest
Abbreviations
| TBI | traumatic brain injury |
| GCS | Glasgow Coma Scale |
| HO | heterotopic ossification |
| BBB | blood–brain barrier |
| MSCs | mesenchymal stem cells |
| ADSCs | adipose-derived stem cells |
| SSCs | skeletal stem cells |
| OIM | osteoinductive medium |
| CT | computer tomography |
| HI | heat-inactivated |
| n.d. | not detectable |
| pI | post-injury |
| ToD | time of differentiation |
| nAB | neutralizing antibody |
References
- Bajwa, N.M.; Kesavan, C.; Mohan, S. Long-Term Consequences of Traumatic Brain Injury in Bone Metabolism. Front. Neurol. 2018, 9, 115. [Google Scholar] [CrossRef]
- Menon, D.K.; Schwab, K.; Wright, D.W.; Maas, A.I. Position Statement: Definition of Traumatic Brain Injury. Arch. Phys. Med. Rehabil. 2010, 91, 1637–1640. [Google Scholar] [CrossRef] [PubMed]
- Teasdale, G.; Jennett, B. Assessment of Coma and Impaired Consciousness: A Practical Scale. Lancet 1974, 304, 81–84. [Google Scholar] [CrossRef] [PubMed]
- Grote, S.; Böcker, W.; Mutschler, W.; Bouillon, B.; Lefering, R. Diagnostic Value of the Glasgow Coma Scale for Traumatic Brain Injury in 18,002 Patients with Severe Multiple Injuries. J. Neurotrauma 2011, 28, 527–534. [Google Scholar] [CrossRef] [PubMed]
- Yan, J.; Wang, C.; Sun, B. Global, Regional, and National Burdens of Traumatic Brain Injury from 1990 to 2021. Front. Public Health 2025, 13, 1556147. [Google Scholar] [CrossRef]
- Dewan, M.C.; Rattani, A.; Gupta, S.; Baticulon, R.E.; Hung, Y.-C.; Punchak, M.; Agrawal, A.; Adeleye, A.O.; Shrime, M.G.; Rubiano, A.M.; et al. Estimating the Global Incidence of Traumatic Brain Injury. J. Neurosurg. 2018, 130, 1080–1097. [Google Scholar] [CrossRef]
- Prins, M.; Greco, T.; Alexander, D.; Giza, C.C. The Pathophysiology of Traumatic Brain Injury at a Glance. Dis. Models Mech. 2013, 6, 1307–1315. [Google Scholar] [CrossRef]
- Robinson, C.P. Moderate and Severe Traumatic Brain Injury. Contin. Lifelong Learn. Neurol. 2021, 27, 1278. [Google Scholar] [CrossRef]
- VanDerHeyden, N.; Cox, T.B. Chapter 6—Trauma Scoring. In Current Therapy of Trauma and Surgical Critical Care; Asensio, J.A., Trunkey, D.D., Eds.; Mosby: Philadelphia, PA, USA, 2008; pp. 26–32. ISBN 978-0-323-04418-9. [Google Scholar]
- Mafuika, S.N.; Naicker, T.; Harrichandparsad, R.; Lazarus, L. The Potential of Serum S100 Calcium-Binding Protein B and Glial Fibrillary Acidic Protein as Biomarkers for Traumatic Brain Injury. Transl. Res. Anat. 2022, 29, 100228. [Google Scholar] [CrossRef]
- Donato, R.; Sorci, G.; Riuzzi, F.; Arcuri, C.; Bianchi, R.; Brozzi, F.; Tubaro, C.; Giambanco, I. S100B’s Double Life: Intracellular Regulator and Extracellular Signal. Biochim. Biophys. Acta (BBA)-Mol. Cell Res. 2009, 1793, 1008–1022. [Google Scholar] [CrossRef]
- Schäfer, B.W.; Heizmann, C.W. The S100 Family of EF-Hand Calcium-Binding Proteins: Functions and Pathology. Trends Biochem. Sci. 1996, 21, 134–140. [Google Scholar] [CrossRef] [PubMed]
- Goyal, A.; Failla, M.D.; Niyonkuru, C.; Amin, K.; Fabio, A.; Berger, R.P.; Wagner, A.K. S100b as a Prognostic Biomarker in Outcome Prediction for Patients with Severe Traumatic Brain Injury. J. Neurotrauma 2013, 30, 946–957. [Google Scholar] [CrossRef] [PubMed]
- Thotakura, A.K.; Velivela, K.C.; Marabathina, N.R.; Riyaz, A.A.; Vuddandi, S.P.; Danaboyina, A.R. S100B and Optic Nerve Sheath Diameter Correlation in Head Injury Patients with Contusions. J. Neurosci. Rural. Pract. 2023, 14, 599–602. [Google Scholar] [CrossRef] [PubMed]
- Pelinka, L.E.; Toegel, E.; Mauritz, W.; Redl, H. Serum S 100 B: A Marker of Brain Damage in Traumatic Brain Injury with and without Multiple Trauma. Shock 2003, 19, 195. [Google Scholar] [CrossRef]
- Kaplan, F.S.; Hahn, G.V.; Zasloff, M.A. Heterotopic Ossification: Two Rare Forms and What They Can Teach Us. JAAOS-J. Am. Acad. Orthop. Surg. 1994, 2, 288. [Google Scholar] [CrossRef]
- Garland, D.E. Clinical Observations on Fractures and Heterotopic Ossification in the Spinal Cord and Traumatic Brain Injured Populations. Clin. Orthop. Relat. Res. 1988, 233, 86–101. [Google Scholar] [CrossRef]
- Wong, K.R.; Mychasiuk, R.; O’Brien, T.J.; Shultz, S.R.; McDonald, S.J.; Brady, R.D. Neurological Heterotopic Ossification: Novel Mechanisms, Prognostic Biomarkers and Prophylactic Therapies. Bone Res. 2020, 8, 42. [Google Scholar] [CrossRef]
- Sakellariou, V.I.; Grigoriou, E.; Mavrogenis, A.F.; Soucacos, P.N.; Papagelopoulos, P.J. Heterotopic Ossification Following Traumatic Brain Injury and Spinal Cord Injury: Insight into the Etiology and Pathophysiology. J. Musculoskelet. Neuronal Interact. 2012, 12, 230–240. [Google Scholar]
- Kan, L.; Liu, Y.; McGuire, T.L.; Berger, D.M.P.; Awatramani, R.B.; Dymecki, S.M.; Kessler, J.A. Dysregulation of Local Stem/Progenitor Cells as a Common Cellular Mechanism for Heterotopic Ossification. Stem Cells 2009, 27, 150–156. [Google Scholar] [CrossRef]
- Tuzmen, C.; Verdelis, K.; Weiss, L.; Campbell, P. Crosstalk between Substance P and Calcitonin Gene-Related Peptide during Heterotopic Ossification in Murine Achilles Tendon. J. Orthop. Res. 2018, 36, 1444–1455. [Google Scholar] [CrossRef]
- Zhang, Y.; Böse, T.; Unger, R.E.; Jansen, J.A.; Kirkpatrick, C.J.; van den Beucken, J.J.J.P. Macrophage Type Modulates Osteogenic Differentiation of Adipose Tissue MSCs. Cell Tissue Res. 2017, 369, 273–286. [Google Scholar] [CrossRef]
- Torossian, F.; Guerton, B.; Anginot, A.; Alexander, K.A.; Desterke, C.; Soave, S.; Tseng, H.-W.; Arouche, N.; Boutin, L.; Kulina, I.; et al. Macrophage-Derived Oncostatin M Contributes to Human and Mouse Neurogenic Heterotopic Ossifications. JCI Insight 2017, 2, e96034. [Google Scholar] [CrossRef]
- Hou, J.; Chen, J.; Fan, J.; Tang, Z.; Zhou, W.; Lin, H. Inhibition of NF-κB Signaling-Mediated Crosstalk Between Macrophages and Preosteoblasts by Metformin Alleviates Trauma-Induced Heterotopic Ossification. Inflammation 2023, 46, 1414–1429. [Google Scholar] [CrossRef] [PubMed]
- Tu, B.; Liu, S.; Yu, B.; Zhu, J.; Ruan, H.; Tang, T.; Fan, C. miR-203 Inhibits the Traumatic Heterotopic Ossification by Targeting Runx2. Cell Death Dis. 2016, 7, e2436. [Google Scholar] [CrossRef] [PubMed]
- Jackson, W.M.; Aragon, A.B.; Onodera, J.; Koehler, S.M.; Ji, Y.; Bulken-Hoover, J.D.; Vogler, J.A.; Tuan, R.S.; Nesti, L.J. Cytokine Expression in Muscle Following Traumatic Injury. J. Orthop. Res. 2011, 29, 1613–1620. [Google Scholar] [CrossRef] [PubMed]
- Wang, Y.; Sun, W.; Liu, X.; Deng, J.; Yan, B.; Jiang, W.; Lin, X. Comparative study of serum levels of BMP-2 and heterotopic ossification in traumatic brain injury and fractures patients. Zhongguo Gu Shang 2011, 24, 399–403. [Google Scholar]
- Mollahosseini, M.; Ahmadirad, H.; Goujani, R.; Khorramdelazad, H. The Association Between Traumatic Brain Injury and Accelerated Fracture Healing: A Study on the Effects of Growth Factors and Cytokines. J. Mol. Neurosci. 2021, 71, 162–168. [Google Scholar] [CrossRef]
- Niemann, T.; Joneleit, J.; Storm, J.; Nacke, T.; Wähnert, D.; Kaltschmidt, C.; Vordemvenne, T.; Kaltschmidt, B. Analyzing Sex-Specific Dimorphism in Human Skeletal Stem Cells. Cells 2023, 12, 2683. [Google Scholar] [CrossRef]
- Greiner, J.F.; Gottschalk, M.; Fokin, N.; Büker, B.; Kaltschmidt, B.P.; Dreyer, A.; Vordemvenne, T.; Kaltschmidt, C.; Hütten, A.; Kaltschmidt, B. Natural and Synthetic Nanopores Directing Osteogenic Differentiation of Human Stem Cells. Nanomed. Nanotechnol. Biol. Med. 2019, 17, 319–328. [Google Scholar] [CrossRef]
- Gregory, C.A.; Gunn, W.G.; Peister, A.; Prockop, D.J. An Alizarin Red-Based Assay of Mineralization by Adherent Cells in Culture: Comparison with Cetylpyridinium Chloride Extraction. Anal. Biochem. 2004, 329, 77–84. [Google Scholar] [CrossRef]
- Undén, J.; Romner, B. Can Low Serum Levels of S100B Predict Normal CT Findings After Minor Head Injury in Adults?: An Evidence-Based Review and Meta-Analysis. J. Head Trauma Rehabil. 2010, 25, 228. [Google Scholar] [CrossRef] [PubMed]
- Böhmer, A.E.; Oses, J.P.; Schmidt, A.P.; Perón, C.S.; Krebs, C.L.; Oppitz, P.P.; D’Avila, T.T.; Souza, D.O.; Portela, L.V.; Stefani, M.A. Neuron-Specific Enolase, S100B, and Glial Fibrillary Acidic Protein Levels as Outcome Predictors in Patients with Severe Traumatic Brain Injury. Neurosurgery 2011, 68, 1624. [Google Scholar] [CrossRef] [PubMed]
- John, J.A.; Sajan, J.E.; Oommen, A.; Joseph, M.; Bhattacharji, S. Predicting Functional Outcomes in Severe Traumatic Brain Injury: Role of S100B Along with Other Clinical and Imaging Parameters. Curr. Med. Issues 2022, 20, 74. [Google Scholar] [CrossRef]
- Thelin, E.P.; Nelson, D.W.; Bellander, B.-M. A Review of the Clinical Utility of Serum S100B Protein Levels in the Assessment of Traumatic Brain Injury. Acta Neurochir. 2017, 159, 209–225. [Google Scholar] [CrossRef]
- Herrmann, M.; Jost, S.; Kutz, S.; Ebert, A.D.; Kratz, T.; Wunderlich, M.T.; Synowitz, H. Temporal Profile of Release of Neurobiochemical Markers of Brain Damage after Traumatic Brain Injury Is Associated with Intracranial Pathology as Demonstrated in Cranial Computerized Tomography. J. Neurotrauma 2000, 17, 113–122. [Google Scholar] [CrossRef]
- Müller, K.; Townend, W.; Biasca, N.; Undén, J.; Waterloo, K.; Romner, B.; Ingebrigtsen, T. S100B Serum Level Predicts Computed Tomography Findings After Minor Head Injury. J. Trauma Acute Care Surg. 2007, 62, 1452. [Google Scholar] [CrossRef]
- Biberthaler, P.; Linsenmeier, U.; Pfeifer, K.-J.; Kroetz, M.; Mussack, T.; Kanz, K.-G.; Hoecherl, E.F.J.; Jonas, F.; Marzi, I.; Leucht, P.; et al. Serum S-100B concentration provides additional information fot the indication of computed tomography in patients after minor head injury: A prospective multicenter study. Shock 2006, 25, 446. [Google Scholar] [CrossRef]
- Trnka, S.; Stejskal, P.; Jablonsky, J.; Krahulik, D.; Pohlodek, D.; Hrabalek, L. S100B Protein as a Biomarker and Predictor in Traumatic Brain Injury. Biomed. Pap. Med. Fac. Univ. Palacky. Olomouc Czech Repub. 2024, 168, 288–294. [Google Scholar] [CrossRef]
- Müller, M.; Münster, J.M.; Hautz, W.E.; Gerber, J.L.; Schefold, J.C.; Exadaktylos, A.K.; Pfortmueller, C.A. Increased S-100 B Levels Are Associated with Fractures and Soft Tissue Injury in Multiple Trauma Patients. Injury 2020, 51, 812–818. [Google Scholar] [CrossRef]
- Iaccarino, C.; Carretta, A.; Nicolosi, F.; Morselli, C. Epidemiology of Severe Traumatic Brain Injury. J. Neurosurg. Sci. 2018, 62, 535–541. [Google Scholar] [CrossRef]
- Tamás, V.; Kocsor, F.; Gyuris, P.; Kovács, N.; Czeiter, E.; Büki, A. The Young Male Syndrome—An Analysis of Sex, Age, Risk Taking and Mortality in Patients with Severe Traumatic Brain Injuries. Front. Neurol. 2019, 10, 366. [Google Scholar] [CrossRef]
- Nordström, P.; Michaëlsson, K.; Gustafson, Y.; Nordström, A. Traumatic Brain Injury and Young Onset Dementia: A Nationwide Cohort Study. Ann. Neurol. 2014, 75, 374–381. [Google Scholar] [CrossRef] [PubMed]
- Brolin, K.; Lanner, D.; Halldin, P. Work-Related Traumatic Brain Injury in the Construction Industry in Sweden and Germany. Saf. Sci. 2021, 136, 105147. [Google Scholar] [CrossRef]
- Sparadeo, F.R.; Gill, D. Effects of Prior Alcohol Use on Head Injury Recovery. J. Head Trauma Rehabil. 1989, 4, 75. [Google Scholar] [CrossRef]
- Mikolić, A.; van Klaveren, D.; Groeniger, J.O.; Wiegers, E.J.A.; Lingsma, H.F.; Zeldovich, M.; von Steinbüchel, N.; Maas, A.I.R.; Roeters van Lennep, J.E.; Polinder, S.; et al. Differences between Men and Women in Treatment and Outcome after Traumatic Brain Injury. J. Neurotrauma 2021, 38, 235–251. [Google Scholar] [CrossRef]
- Herrera-Melero, M.C.; Egea-Guerrero, J.J.; Vilches-Arenas, A.; Rincón-Ferrari, M.D.; Flores-Cordero, J.M.; León-Carrión, J.; Murillo-Cabezas, F. Acute Predictors for Mortality after Severe TBI in Spain: Gender Differences and Clinical Data. Brain Inj. 2015, 29, 1439–1444. [Google Scholar] [CrossRef]
- Ottochian, M.; Salim, A.; Berry, C.; Chan, L.S.; Wilson, M.T.; Margulies, D.R. Severe Traumatic Brain Injury: Is There a Gender Difference in Mortality? Am. J. Surg. 2009, 197, 155–158. [Google Scholar] [CrossRef]
- Farin, A.; Deutsch, R.; Biegon, A.; Marshall, L.F. Sex-Related Differences in Patients with Severe Head Injury: Greater Susceptibility to Brain Swelling in Female Patients 50 Years of Age and Younger. J. Neurosurg. 2003, 98, 32–36. [Google Scholar] [CrossRef]
- Breeding, T.; Martinez, B.; Katz, J.; Nasef, H.; Santos, R.G.; Zito, T.; Elkbuli, A. The Association Between Gender and Clinical Outcomes in Patients with Moderate to Severe Traumatic Brain Injury: A Systematic Review and Meta-Analysis. J. Surg. Res. 2024, 295, 791–799. [Google Scholar] [CrossRef]
- Eom, K.S.; Kim, J.H.; Yoon, S.H.; Lee, S.; Park, K.-J.; Ha, S.-K.; Choi, J.; Jo, K.-W.; Kim, J.; Kang, S.H.; et al. Gender Differences in Adult Traumatic Brain Injury According to the Glasgow Coma Scale: A Multicenter Descriptive Study. Chin. J. Traumatol. 2021, 24, 333–343. [Google Scholar] [CrossRef]
- Gupte, R.; Brooks, W.; Vukas, R.; Pierce, J.; Harris, J. Sex Differences in Traumatic Brain Injury: What We Know and What We Should Know. J. Neurotrauma 2019, 36, 3063–3091. [Google Scholar] [CrossRef]
- Edwards, D.S.; Clasper, J.C. Heterotopic Ossification: A Systematic Review. BMJ Mil. Health 2015, 161, 315–321. [Google Scholar] [CrossRef] [PubMed]
- Meyers, C.; Lisiecki, J.; Miller, S.; Levin, A.; Fayad, L.; Ding, C.; Sono, T.; McCarthy, E.; Levi, B.; James, A.W. Heterotopic Ossification: A Comprehensive Review. JBMR Plus 2019, 3, e10172. [Google Scholar] [CrossRef] [PubMed]
- Rando, T.A.; Brunet, A.; Goodell, M.A. Hallmarks of Stem Cell Aging. Cell Stem Cell 2025, 32, 1038–1054. [Google Scholar] [CrossRef] [PubMed]
- López-Otín, C.; Blasco, M.A.; Partridge, L.; Serrano, M.; Kroemer, G. The Hallmarks of Aging. Cell 2013, 153, 1194–1217. [Google Scholar] [CrossRef]
- Kan, L.; Kessler, J.A. Evaluation of the Cellular Origins of Heterotopic Ossification. Orthopedics 2014, 37, 329–340. [Google Scholar] [CrossRef]
- Maumus, M.; Peyrafitte, J.-A.; D’Angelo, R.; Fournier-Wirth, C.; Bouloumié, A.; Casteilla, L.; Sengenès, C.; Bourin, P. Native Human Adipose Stromal Cells: Localization, Morphology and Phenotype. Int. J. Obes. 2011, 35, 1141–1153. [Google Scholar] [CrossRef]
- Puissant, B.; Barreau, C.; Bourin, P.; Clavel, C.; Corre, J.; Bousquet, C.; Taureau, C.; Cousin, B.; Abbal, M.; Laharrague, P.; et al. Immunomodulatory Effect of Human Adipose Tissue-Derived Adult Stem Cells: Comparison with Bone Marrow Mesenchymal Stem Cells. Br. J. Haematol. 2005, 129, 118–129. [Google Scholar] [CrossRef]
- Asatrian, G.; Pham, D.; Hardy, W.R.; James, A.W.; Peault, B. Stem Cell Technology for Bone Regeneration: Current Status and Potential Applications. Stem Cells Cloning 2015, 8, 39–48. [Google Scholar] [CrossRef]
- Kern, S.; Eichler, H.; Stoeve, J.; Klüter, H.; Bieback, K. Comparative Analysis of Mesenchymal Stem Cells from Bone Marrow, Umbilical Cord Blood, or Adipose Tissue. Stem Cells 2006, 24, 1294–1301. [Google Scholar] [CrossRef]
- Chan, C.K.F.; Gulati, G.S.; Sinha, R.; Tompkins, J.V.; Lopez, M.; Carter, A.C.; Ransom, R.C.; Reinisch, A.; Wearda, T.; Murphy, M.; et al. Identification of the Human Skeletal Stem Cell. Cell 2018, 175, 43–56.e21. [Google Scholar] [CrossRef]
- Ambrosi, T.H.; Taheri, S.; Chen, K.; Sinha, R.; Wang, Y.; Hunt, E.J.; Goodnough, L.H.; Murphy, M.P.; Steininger, H.M.; Hoover, M.Y.; et al. Human Skeletal Development and Regeneration Are Shaped by Functional Diversity of Stem Cells across Skeletal Sites. Cell Stem Cell 2025, 32, 811–823.e11. [Google Scholar] [CrossRef] [PubMed]
- Soltis, R.D.; Hasz, D.; Morris, M.J.; Wilson, I.D. The Effect of Heat Inactivation of Serum on Aggregation of Immunoglobulins. Immunology 1979, 36, 37–45. [Google Scholar] [PubMed]
- Kroeze, R.J.; Knippenberg, M.; Helder, M.N. Osteogenic Differentiation Strategies for Adipose-Derived Mesenchymal Stem Cells. In Adipose-Derived Stem Cells: Methods and Protocols; Gimble, J.M., Bunnell, B.A., Eds.; Humana Press: Totowa, NJ, USA, 2011; pp. 233–248. ISBN 978-1-61737-960-4. [Google Scholar]
- Larsson, A.; Carlsson, L.; Gordh, T.; Lind, A.-L.; Thulin, M.; Kamali-Moghaddam, M. The Effects of Age and Gender on Plasma Levels of 63 Cytokines. J. Immunol. Methods 2015, 425, 58–61. [Google Scholar] [CrossRef] [PubMed]
- Grossner, T.; Haberkorn, U.; Gotterbarm, T. Evaluation of the Impact of Different Pain Medication and Proton Pump Inhibitors on the Osteogenic Differentiation Potential of hMSCs Using 99mTc-HDP Labelling. Life 2021, 11, 339. [Google Scholar] [CrossRef]
- Li, H.; Yue, B. Effects of Various Antimicrobial Agents on Multi-Directional Differentiation Potential of Bone Marrow-Derived Mesenchymal Stem Cells. World J. Stem Cells 2019, 11, 322–336. [Google Scholar] [CrossRef]
- Rathbone, C.R.; Cross, J.D.; Brown, K.V.; Murray, C.K.; Wenke, J.C. Effect of Various Concentrations of Antibiotics on Osteogenic Cell Viability and Activity. J. Orthop. Res. 2011, 29, 1070–1074. [Google Scholar] [CrossRef]
- Pountos, I.; Georgouli, T.; Henshaw, K.; Howard, B.; Giannoudis, P.V. Mesenchymal Stem Cell Physiology Can Be Affected by Antibiotics: An in Vitro Study. Cell Mol. Biol. 2014, 60, 1–7. [Google Scholar]
- Douglas, J.G.; Bax, R.P.; Munro, J.F. The Pharmacokinetics of Cefuroxime in the Elderly. J. Antimicrob. Chemother. 1980, 6, 543–549. [Google Scholar] [CrossRef]
- Gower, P.E.; Dash, C.H. The Pharmacokinetics of Cefuroxime after Intravenous Injection. Eur. J. Clin. Pharmacol. 1977, 12, 221–227. [Google Scholar] [CrossRef]
- Matzke, G.R.; Zhanel, G.G.; Guay, D.R.P. Clinical Pharmacokinetics of Vancomycin. Clin. Pharmacokinet. 1986, 11, 257–282. [Google Scholar] [CrossRef]
- Massague, J. The Transforming Growth Factor-Beta Family. Annu. Rev. Cell Dev. Biol. 1990, 6, 597–641. [Google Scholar] [CrossRef]
- Massagué, J.; Sheppard, D. TGF-β Signaling in Health and Disease. Cell 2023, 186, 4007–4037. [Google Scholar] [CrossRef] [PubMed]
- Tzavlaki, K.; Moustakas, A. TGF-β Signaling. Biomolecules 2020, 10, 487. [Google Scholar] [CrossRef] [PubMed]
- Greenblatt, M.B.; Shim, J.-H.; Zou, W.; Sitara, D.; Schweitzer, M.; Hu, D.; Lotinun, S.; Sano, Y.; Baron, R.; Park, J.M.; et al. The P38 MAPK Pathway Is Essential for Skeletogenesis and Bone Homeostasis in Mice. J. Clin. Investig. 2010, 120, 2457–2473. [Google Scholar] [CrossRef]
- Langenbach, F.; Handschel, J. Effects of Dexamethasone, Ascorbic Acid and β-Glycerophosphate on the Osteogenic Differentiation of Stem Cells in Vitro. Stem Cell Res. Ther. 2013, 4, 117. [Google Scholar] [CrossRef] [PubMed]
- Li, J.; Ge, L.; Zhao, Y.; Zhai, Y.; Rao, N.; Yuan, X.; Yang, J.; Li, J.; Yu, S. TGF-Β2 and TGF-Β1 Differentially Regulate the Odontogenic and Osteogenic Differentiation of Mesenchymal Stem Cells. Arch. Oral Biol. 2022, 135, 105357. [Google Scholar] [CrossRef]
- Sarahrudi, K.; Thomas, A.; Mousavi, M.; Kaiser, G.; Köttstorfer, J.; Kecht, M.; Hajdu, S.; Aharinejad, S. Elevated Transforming Growth Factor-Beta 1 (TGF-Β1) Levels in Human Fracture Healing. Injury 2011, 42, 833–837. [Google Scholar] [CrossRef]
- Zimmermann, G.; Moghaddam, A.; Reumann, M.; Wangler, B.; Breier, L.; Wentzensen, A.; Henle, P.; Weiss, S. TGF-β1 als pathophysiologischer Faktor bei der Frakturheilung. Unfallchirurg 2007, 110, 130–136. [Google Scholar] [CrossRef]
- Li, Y.; Chen, W.; Deng, H.; Li, T.; Liu, Z.; Liu, X.; Zhang, Z.; Chen, X.; Sheng, J.; Li, K. TGF-Β1 Protects Trauma-Injured Murine Cortical Neurons by Upregulating L-Type Calcium Channel Cav1.2 via the P38 Pathway. Neuroscience 2022, 492, 47–57. [Google Scholar] [CrossRef]
- Komuta, Y.; Teng, X.; Yanagisawa, H.; Sango, K.; Kawamura, K.; Kawano, H. Expression of Transforming Growth Factor-β Receptors in Meningeal Fibroblasts of the Injured Mouse Brain. Cell Mol. Neurobiol. 2010, 30, 101–111. [Google Scholar] [CrossRef] [PubMed]
- Wang, X.; Li, F.; Xie, L.; Crane, J.; Zhen, G.; Mishina, Y.; Deng, R.; Gao, B.; Chen, H.; Liu, S.; et al. Inhibition of Overactive TGF-β Attenuates Progression of Heterotopic Ossification in Mice. Nat. Commun. 2018, 9, 551. [Google Scholar] [CrossRef] [PubMed]
- Yang, R.-L.; Zhao, D.-Z.; Wei, H.-X.; Chen, S.-Y.; Yang, Y.-B.; Yang, K.; Yan, W.; Zhang, T. Peripheral Blood-Derived Mesenchymal Stem Cells Promote A2 Phenotype Polarization in Astrocytes via TGF-β-Mediated PI3K/Akt Pathway Activation. Eur. J. Med. Res. 2025, 30, 561. [Google Scholar] [CrossRef]
- Jotzu, C.; Alt, E.; Welte, G.; Li, J.; Hennessy, B.T.; Devarajan, E.; Krishnappa, S.; Pinilla, S.; Droll, L.; Song, Y.-H. Adipose Tissue Derived Stem Cells Differentiate into Carcinoma-Associated Fibroblast-like Cells under the Influence of Tumor Derived Factors. Cell. Oncol. 2011, 34, 55–67. [Google Scholar] [CrossRef] [PubMed]
- Blakytny, R.; Ludlow, A.; Martin, G.E.M.; Ireland, G.; Lund, L.R.; Ferguson, M.W.J.; Brunner, G. Latent TGF-Β1 Activation by Platelets. J. Cell. Physiol. 2004, 199, 67–76. [Google Scholar] [CrossRef]
- Zhao, Y.; Liu, F.; Pei, Y.; Lian, F.; Lin, H. Involvement of the Wnt/Β-catenin Signalling Pathway in Heterotopic Ossification and Ossification-related Diseases. J. Cell Mol. Med. 2024, 28, e70113. [Google Scholar] [CrossRef]
- Jiang, B.; Xu, J.; Zhou, Y.; Mao, J.; Guan, G.; Xu, X.; Mei, L. Estrogen Enhances Osteogenic Differentiation of Human Periodontal Ligament Stem Cells by Activating the Wnt/β-Catenin Signaling Pathway. J. Craniofacial Surg. 2020, 31, 583. [Google Scholar] [CrossRef]
- Liedert, A.; Nemitz, C.; Haffner-Luntzer, M.; Schick, F.; Jakob, F.; Ignatius, A. Effects of Estrogen Receptor and Wnt Signaling Activation on Mechanically Induced Bone Formation in a Mouse Model of Postmenopausal Bone Loss. Int. J. Mol. Sci. 2020, 21, 8301. [Google Scholar] [CrossRef]
- de Vasconcellos, J.F.; Westbrook, P.; Dingle, M.; Dimtchev, A.; Raiciulescu, S.; Schellhase, C.W.; Piscoya, A.; Putko, R.; Bedrin, M.; Cole, H.; et al. Preclinical Validation of TGFβ Inhibitors as a Novel Therapeutic Strategy for Post-Traumatic Heterotopic Ossification. Sci. Rep. 2025, 15, 14277. [Google Scholar] [CrossRef]







| Sample ID | Sex | Age [Years] |
|---|---|---|
| Donor 1 | Male | 62 |
| Donor 2 | Male | 59 |
| Donor 3 | Male | 40 |
| Donor 4 | Male | 27 |
| Donor 5 | Female | 80 |
| Donor 6 | Female | 63 |
| Donor 7 | Female | 57 |
| Sample ID | Sex | Age [Years] | Batch Number |
|---|---|---|---|
| Donor 8 | Male | 62 | 22TL2213997 |
| Donor 9 | Female | 57 | 23TL198527 |
| Sample ID | Sex | Age [Years] | Diagnosis | Injury Severity Score | S100B Levels [µg/L] | Clinical GCS Score | Ossification |
|---|---|---|---|---|---|---|---|
| TBI M1 | Male | 34 | TBI, cerebral hemorrhagic contusion, chest trauma, extremity trauma | 29 | 1.470 | 3 | +++ (hypertrophic fracture healing) |
| TBI M2 | Male | 30 | TBI, epidural/subdural and subarachnoid hematoma, intracerebral hemorrhage, chest trauma, pelvic trauma | 34 | 1.550 | 3 | ++ (hypertrophic fracture healing) |
| TBI M3 | Male | 18 | TBI with diffuse axonal injury, scalping injury, chest trauma, spinal trauma | 29 | 1.110 | 3 | − |
| TBI M4 | Male | 77 | TBI, cerebral hemorrhagic contusion, chest trauma, extremity trauma, spinal trauma | 34 | 3.930 | 7 | +++ (heterotopic ossification) |
| Sample ID | Sex | Age [Years] | Diagnosis | Injury Severity Score | S100B Levels [µg/L] | Clinical GCS Score | Ossification |
|---|---|---|---|---|---|---|---|
| TBI F1 | Female | 53 | TBI, basilar skull fracture (occipital condyle fracture), subdural hematoma, cerebral hemorrhagic contusion | 9 | 5.060 | 3 | − |
| TBI F2 | Female | 50 | TBI, subdural and epidural hematoma, basilar skull fracture, cerebral hemorrhagic contusion | 26 | 2.750 | 3 | − |
| TBI F3 | Female | 63 | TBI, cerebral swelling, subdural hematoma | 20 | 7.210 | 3 | − |
| TBI F4 | Female | 45 | Penetrating TBI with subdural hematoma, basilar skull fracture (os occipitale) | 22 | 1.350 | 7 | − |
Disclaimer/Publisher’s Note: The statements, opinions and data contained in all publications are solely those of the individual author(s) and contributor(s) and not of MDPI and/or the editor(s). MDPI and/or the editor(s) disclaim responsibility for any injury to people or property resulting from any ideas, methods, instructions or products referred to in the content. |
© 2025 by the authors. Licensee MDPI, Basel, Switzerland. This article is an open access article distributed under the terms and conditions of the Creative Commons Attribution (CC BY) license (https://creativecommons.org/licenses/by/4.0/).
Share and Cite
Joneleit, J.; Leimkühler, P.; Niemann, T.; Ruwe, M.; Jantos, C.; Wähnert, D.; Kaltschmidt, C.; Vordemvenne, T.; Kaltschmidt, B. A Novel Human Stem Cell Culture Model for Severe Traumatic Brain Injury Reflecting Sexual Dimorphism in Heterotopic Ossification. Cells 2025, 14, 1491. https://doi.org/10.3390/cells14191491
Joneleit J, Leimkühler P, Niemann T, Ruwe M, Jantos C, Wähnert D, Kaltschmidt C, Vordemvenne T, Kaltschmidt B. A Novel Human Stem Cell Culture Model for Severe Traumatic Brain Injury Reflecting Sexual Dimorphism in Heterotopic Ossification. Cells. 2025; 14(19):1491. https://doi.org/10.3390/cells14191491
Chicago/Turabian StyleJoneleit, Jonas, Philipp Leimkühler, Tarek Niemann, Matthias Ruwe, Christian Jantos, Dirk Wähnert, Christian Kaltschmidt, Thomas Vordemvenne, and Barbara Kaltschmidt. 2025. "A Novel Human Stem Cell Culture Model for Severe Traumatic Brain Injury Reflecting Sexual Dimorphism in Heterotopic Ossification" Cells 14, no. 19: 1491. https://doi.org/10.3390/cells14191491
APA StyleJoneleit, J., Leimkühler, P., Niemann, T., Ruwe, M., Jantos, C., Wähnert, D., Kaltschmidt, C., Vordemvenne, T., & Kaltschmidt, B. (2025). A Novel Human Stem Cell Culture Model for Severe Traumatic Brain Injury Reflecting Sexual Dimorphism in Heterotopic Ossification. Cells, 14(19), 1491. https://doi.org/10.3390/cells14191491

