Substrate Stiffness Modulates Hypertrophic Chondrocyte Reversion and Chondrogenic Phenotype Restoration
Abstract
1. Introduction
2. Experimental Methods
2.1. Steps for Preparing PDMS Substrates
2.2. Primary Chondrocyte Culture
2.3. Cell Compatibility Test on PDMS Surfaces
2.4. SA-β-Galactosidase Staining
2.5. YAP Detection via Immunofluorescence Staining
2.6. COL-2 Immunofluorescence Staining
2.7. Western Blot
2.8. Analysis Using Quantitative Real-Time PCR (qRT-PCR)
2.9. Alizarin Red S Staining and Quantification of Mineralization
2.10. Safranin O Staining and Quantitative Analysis
2.11. Analysis of Statistics
3. Result
3.1. Construction and Surface Characterization of PDMS Substrates
3.2. Impact of PDMS Substrate Rigidity on Aging and Survival of Enlarged Chondrocytes
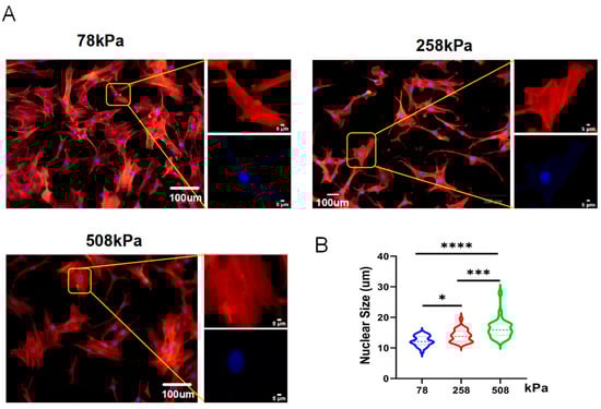
3.3. Increased Substrate Stiffness Induces Nuclear Enlargement in Hypertrophic Chondrocytes
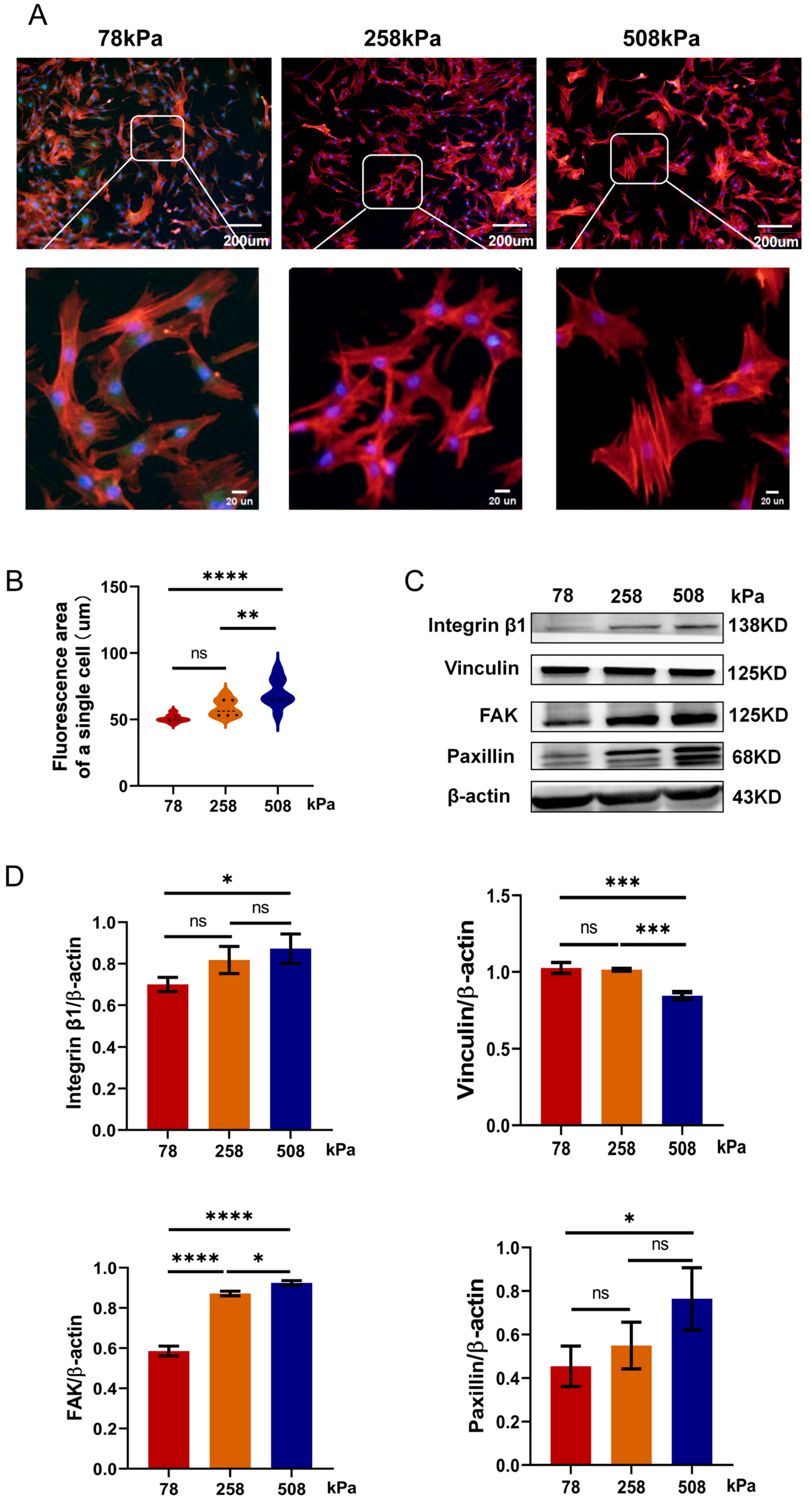
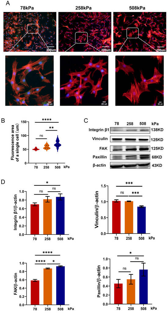
3.4. Soft Substrates Attenuate Hypertrophic Chondrocyte Phenotype by Modulating Cytoskeletal Architecture and Focal Adhesion Signaling
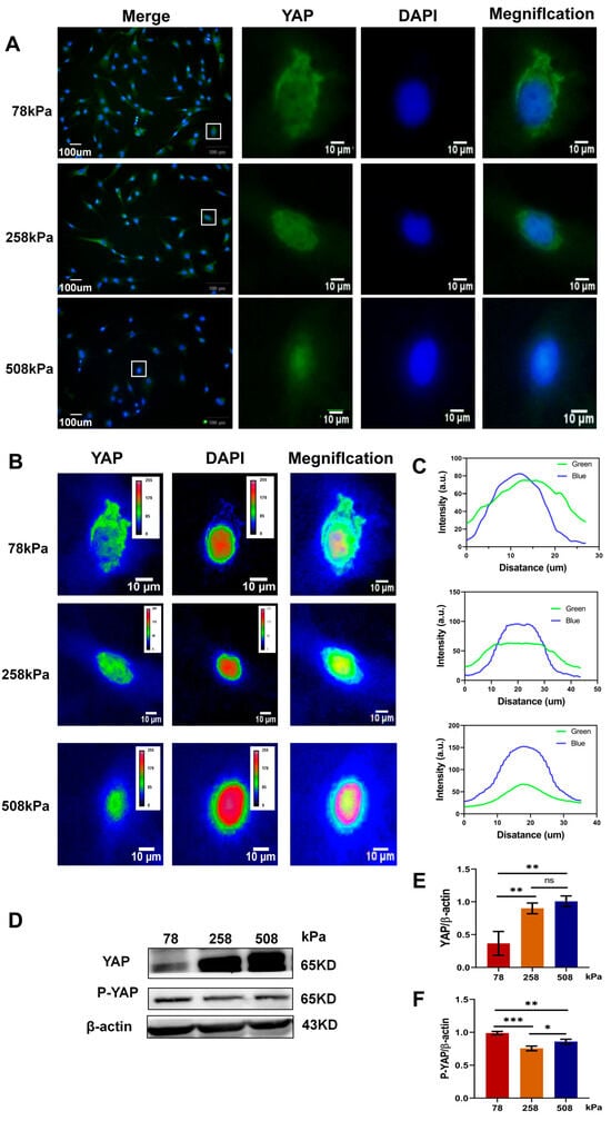
3.5. Substrate Stiffness Modulates YAP Subcellular Localization and Phosphorylation in Hypertrophic Chondrocytes
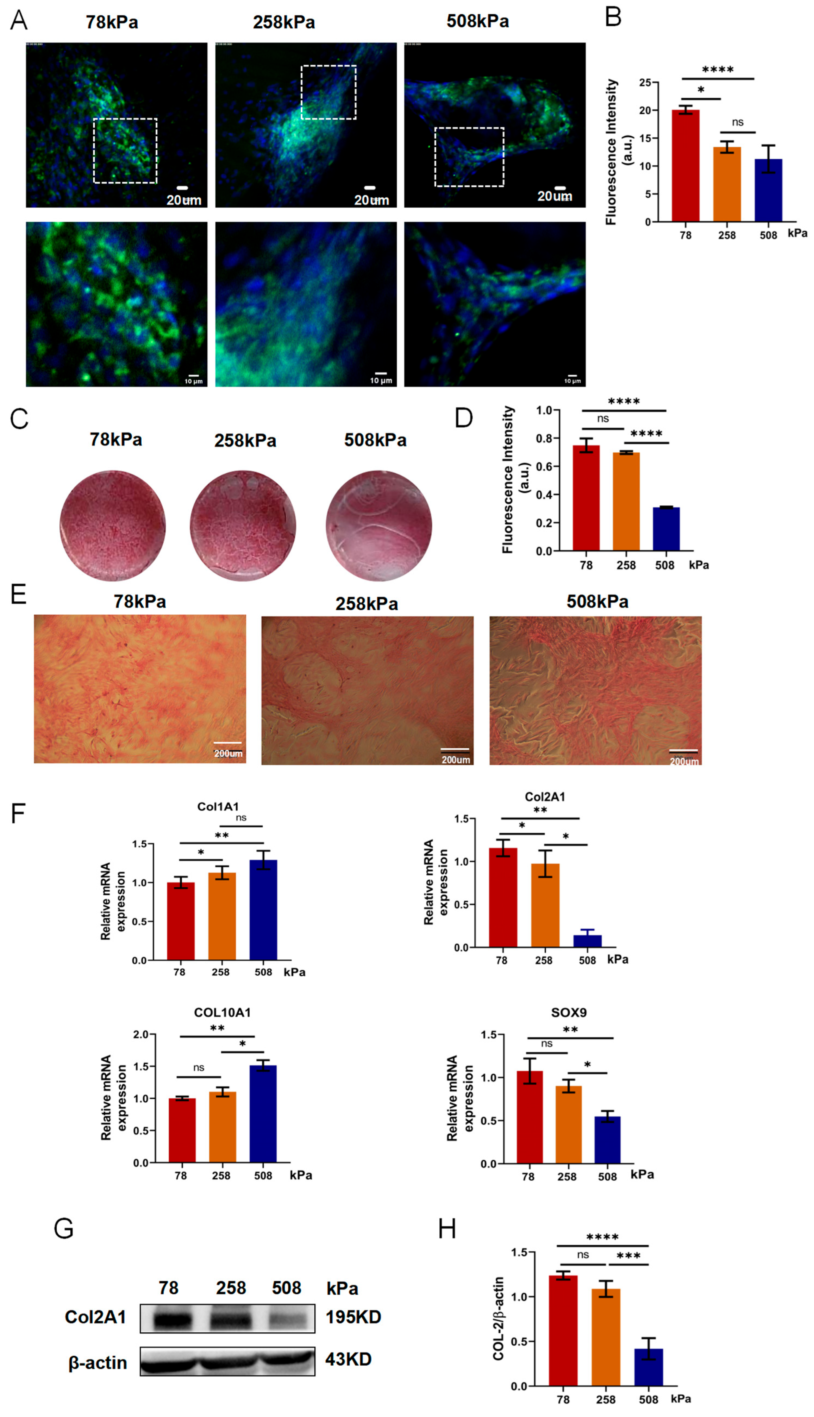
3.6. Low-Stiffness Substrate Suppresses Osteogenic Differentiation and Preserves the Chondrocyte Phenotype in Hypertrophic Chondrocytes
3.7. Soft Substrates Promote Redifferentiation of Hypertrophic Chondrocytes
3.8. Matrix Stiffness Regulates Chondrocyte Fate via YAP/Smad- and Integrinβ1-Mediated Signaling Pathways
4. Results, Discussion, and Outlook
Supplementary Materials
Author Contributions
Funding
Institutional Review Board Statement
Informed Consent Statement
Data Availability Statement
Conflicts of Interest
References
- Xia, B.; Chen, D.; Zhang, J.; Hu, S.; Jin, H.; Tong, P. Osteoarthritis Pathogenesis: A Review of Molecular Mechanisms. Calcif. Tissue Int. 2014, 95, 495–505. [Google Scholar] [CrossRef] [PubMed]
- Wang, M.; Shen, J.; Jin, H.; Im, H.-J.; Sandy, J.; Chen, D. Recent Progress in Understanding Molecular Mechanisms of Cartilage Degeneration during Osteoarthritis. Ann. N. Y. Acad. Sci. 2011, 1240, 61–69. [Google Scholar] [CrossRef]
- Hwang, H.S.; Kim, H.A. Chondrocyte Apoptosis in the Pathogenesis of Osteoarthritis. Int. J. Mol. Sci. 2015, 16, 26035–26054. [Google Scholar] [CrossRef]
- Zhu, R.; Wang, Y.; Ouyang, Z.; Hao, W.; Zhou, F.; Lin, Y.; Cheng, Y.; Zhou, R.; Hu, W. Targeting Regulated Chondrocyte Death in Osteoarthritis Therapy. Biochem. Pharmacol. 2023, 215, 115707. [Google Scholar] [CrossRef]
- Dreier, R. Hypertrophic Differentiation of Chondrocytes in Osteoarthritis: The Developmental Aspect of Degenerative Joint Disorders. Arthritis Res. Ther. 2010, 12, 216. [Google Scholar] [CrossRef]
- Pesesse, L.; Sanchez, C.; Delcour, J.-P.; Bellahcène, A.; Baudouin, C.; Msika, P.; Henrotin, Y. Consequences of Chondrocyte Hypertrophy on Osteoarthritic Cartilage: Potential Effect on Angiogenesis. Osteoarthr. Cartil. 2013, 21, 1913–1923. [Google Scholar] [CrossRef] [PubMed]
- Park, S.; Bello, A.; Arai, Y.; Ahn, J.; Kim, D.; Cha, K.-Y.; Baek, I.; Park, H.; Lee, S.-H. Functional Duality of Chondrocyte Hypertrophy and Biomedical Application Trends in Osteoarthritis. Pharmaceutics 2021, 13, 1139. [Google Scholar] [CrossRef]
- Fu, B.; Shen, J.; Zou, X.; Sun, N.; Zhang, Z.; Liu, Z.; Zeng, C.; Liu, H.; Huang, W. Matrix Stiffening Promotes Chondrocyte Senescence and the Osteoarthritis Development through Downregulating HDAC3. Bone Res. 2024, 12, 32. [Google Scholar] [CrossRef] [PubMed]
- Iijima, H.; Gilmer, G.; Wang, K.; Bean, A.C.; He, Y.; Lin, H.; Tang, W.-Y.; Lamont, D.; Tai, C.; Ito, A.; et al. Age-Related Matrix Stiffening Epigenetically Regulates α-Klotho Expression and Compromises Chondrocyte Integrity. Nat. Commun. 2023, 14, 18. [Google Scholar] [CrossRef]
- Riegger, J.; Brenner, R.E. Increase of Cell Surface Vimentin Is Associated with Vimentin Network Disruption and Subsequent Stress-Induced Premature Senescence in Human Chondrocytes. eLife 2023, 12, e91453. [Google Scholar] [CrossRef]
- Aigner, T.; Haag, J.; Martin, J.; Buckwalter, J. Osteoarthritis: Aging of Matrix and Cells--Going for a Remedy. Curr. Drug Targets 2007, 8, 325–331. [Google Scholar] [CrossRef]
- Buckwalter, J.A.; Mower, D.; Ungar, R.; Schaeffer, J.; Ginsberg, B. Morphometric Analysis of Chondrocyte Hypertrophy. J. Bone Jt. Surg. Am. 1986, 68, 243–255. [Google Scholar] [CrossRef]
- Berenbaum, F. Osteoarthritis as an Inflammatory Disease (Osteoarthritis Is Not Osteoarthrosis!). Osteoarthr. Cartil. 2013, 21, 16–21. [Google Scholar] [CrossRef]
- Raman, S.; FitzGerald, U.; Murphy, J.M. Interplay of Inflammatory Mediators with Epigenetics and Cartilage Modifications in Osteoarthritis. Front. Bioeng. Biotechnol. 2018, 6, 22. [Google Scholar] [CrossRef]
- Xiao, Y.; Yue, Z.; Zijing, H.; Yao, Z.; Sui, M.; Xuemin, Z.; Qiang, Z.; Xiao, Y.; Dapeng, R. Mechanical Compression Induces Chondrocyte Hypertrophy by Regulating Runx2 O-GlcNAcylation during Temporomandibular Joint Condyle Degeneration. Bone Jt. Res. 2025, 14, 209–222. [Google Scholar] [CrossRef]
- Zhang, S.; Zhong, Y.; Li, R.; Wang, W.; Zeng, L.; Wang, Z.; Jia, P.; Wu, R. Experimental Chondrocyte Hypertrophy Is Promoted by the Activation of Discoidin Domain Receptor 2. Mol. Med. Rep. 2014, 10, 1543–1548. [Google Scholar] [CrossRef]
- Han, T.; Zhu, T.; Lu, Y.; Wang, Q.; Bian, H.; Chen, J.; Qiao, L.; He, T.-C.; Zheng, Q. Collagen Type X Expression and Chondrocyte Hypertrophic Differentiation during OA and OS Development. Am. J. Cancer Res. 2024, 14, 1784–1801. [Google Scholar] [CrossRef] [PubMed]
- Lin, L.; Yu, Y.; Liu, K.; Jiang, Y.; Zhou, Z. Downregulation of miR-30b-5p Facilitates Chondrocyte Hypertrophy and Apoptosis via Targeting Runx2 in Steroid-Induced Osteonecrosis of the Femoral Head. Int. J. Mol. Sci. 2022, 23, 11275. [Google Scholar] [CrossRef] [PubMed]
- Kronenberg, H.M. Developmental Regulation of the Growth Plate. Nature 2003, 423, 332–336. [Google Scholar] [CrossRef]
- Sekino, J.; Nagao, M.; Kato, S.; Sakai, M.; Abe, K.; Nakayama, E.; Sato, M.; Nagashima, Y.; Hino, H.; Tanabe, N.; et al. Low-Intensity Pulsed Ultrasound Induces Cartilage Matrix Synthesis and Reduced MMP13 Expression in Chondrocytes. Biochem. Biophys. Res. Commun. 2018, 506, 290–297. [Google Scholar] [CrossRef] [PubMed]
- Benthien, J.P.; Behrens, P. Autologous Matrix-Induced Chondrogenesis (AMIC): Combining Microfracturing and a Collagen I/III Matrix for Articular Cartilage Resurfacing. Cartilage 2010, 1, 65–68. [Google Scholar] [CrossRef]
- van Donkelaar, C.C.; Wilson, W. Mechanics of Chondrocyte Hypertrophy. Biomech. Model. Mechanobiol. 2012, 11, 655–664. [Google Scholar] [CrossRef] [PubMed]
- Diederichs, S.; Tonnier, V.; März, M.; Dreher, S.I.; Geisbüsch, A.; Richter, W. Regulation of WNT5A and WNT11 during MSC in Vitro Chondrogenesis: WNT Inhibition Lowers BMP and Hedgehog Activity, and Reduces Hypertrophy. Cell Mol. Life Sci. 2019, 76, 3875–3889. [Google Scholar] [CrossRef]
- Cui, Y.; Miao, M.Z.; Wang, M.; Su, Q.P.; Qiu, K.; Arbeeva, L.; Chubinskaya, S.; Diekman, B.O.; Loeser, R.F. YAP Nuclear Translocation Promotes Anabolic Activity in Human Articular Chondrocytes. Osteoarthr. Cartil. 2023, 31, 1078–1090. [Google Scholar] [CrossRef] [PubMed]
- Zhong, W.; Li, Y.; Li, L.; Zhang, W.; Wang, S.; Zheng, X. YAP-Mediated Regulation of the Chondrogenic Phenotype in Response to Matrix Elasticity. J. Mol. Histol. 2013, 44, 587–595. [Google Scholar] [CrossRef]
- Peng, Y.; Yuan, Q.; Zhou, S.; Gan, J.; Shen, Z.; Xia, X.; Jiang, Y.; Chen, Q.; Yuan, Y.; He, G.; et al. FAK Mediates Mechanical Signaling to Maintain Epithelial Homeostasis through YAP/TAZ-TEADs. Histochem. Cell Biol. 2025, 163, 31. [Google Scholar] [CrossRef]
- Hallström, G.F.; Jones, D.L.; Locke, R.C.; Bonnevie, E.D.; Kim, S.Y.; Laforest, L.; Garcia, D.C.; Mauck, R.L. Microenvironmental Mechanoactivation through Yap/Taz Suppresses Chondrogenic Gene Expression. Mol. Biol. Cell 2023, 34, ar73. [Google Scholar] [CrossRef] [PubMed]
- Li, Y.; Wang, J.; Zhong, W. Regulation and Mechanism of YAP/TAZ in the Mechanical Microenvironment of Stem Cells (Review). Mol. Med. Rep. 2021, 24, 506. [Google Scholar] [CrossRef]
- Dasgupta, I.; McCollum, D. Control of Cellular Responses to Mechanical Cues through YAP/TAZ Regulation. J. Biol. Chem. 2019, 294, 17693–17706. [Google Scholar] [CrossRef]
- Liu, X.; Yuan, Y.; Wu, Y.; Zhu, C.; Liu, Y.; Ke, B. Extracellular Matrix Stiffness Modulates Myopia Scleral Remodeling Through Integrinβ1/F-Actin/YAP Axis. Invest. Ophthalmol. Vis. Sci. 2025, 66, 22. [Google Scholar] [CrossRef]
- Bush, P.G.; Huntley, J.S.; Macnicol, M.F.; Hall, A.C. VOLUME REGULATION BY IN SITU GROWTH PLATE CHONDROCYTES. Orthop. Proc. 2006, 88–B, 369. [Google Scholar] [CrossRef]
- Studer, D.; Millan, C.; Öztürk, E.; Maniura-Weber, K.; Zenobi-Wong, M. Molecular and Biophysical Mechanisms Regulating Hypertrophic Differentiation in Chondrocytes and Mesenchymal Stem Cells. Eur. Cell Mater. 2012, 24, 118–135; discussion 135. [Google Scholar] [CrossRef]
- Hallett, S.A.; Ono, W.; Ono, N. The Hypertrophic Chondrocyte: To Be or Not to Be. Histol. Histopathol. 2021, 36, 1021–1036. [Google Scholar] [CrossRef]
- Tsang, K.Y.; Chan, D.; Cheah, K.S.E. Fate of Growth Plate Hypertrophic Chondrocytes: Death or Lineage Extension? Dev. Growth Differ. 2015, 57, 179–192. [Google Scholar] [CrossRef]
- Zhang, T.; Gong, T.; Xie, J.; Lin, S.; Liu, Y.; Zhou, T.; Lin, Y. Softening Substrates Promote Chondrocytes Phenotype via RhoA/ROCK Pathway. ACS Appl. Mater. Interfaces 2016, 8, 22884–22891. [Google Scholar] [CrossRef] [PubMed]
- Bay-Jensen, A.C.; Karsdal, M.A.; Engstroem, A.; Port, H.; Groen, S.S.; Thudium, C.S. Chapter 2—Type II Collagen. In Biochemistry of Collagens, Laminins and Elastin, 3rd ed.; Karsdal, M.A., Ed.; Academic Press: London, UK, 2024; pp. 13–22. ISBN 978-0-443-15617-5. [Google Scholar]
- Gudmann, N.S.; Karsdal, M.A. Chapter 2—Type II Collagen. In Biochemistry of Collagens, Laminins and Elastin; Karsdal, M.A., Ed.; Academic Press: Cambridge, MA, USA, 2016; pp. 13–20. ISBN 978-0-12-809847-9. [Google Scholar]
- Bosnakovski, D.; Mizuno, M.; Kim, G.; Takagi, S.; Okumura, M.; Fujinaga, T. Chondrogenic Differentiation of Bovine Bone Marrow Mesenchymal Stem Cells (MSCs) in Different Hydrogels: Influence of Collagen Type II Extracellular Matrix on MSC Chondrogenesis. Biotechnol. Bioeng. 2006, 93, 1152–1163. [Google Scholar] [CrossRef]
- Dong, D.-L.; Jin, G.-Z. Targeting Chondrocyte Hypertrophy as Strategies for the Treatment of Osteoarthritis. Bioengineering 2025, 12, 77. [Google Scholar] [CrossRef] [PubMed]
- Allen, J.L.; Cooke, M.E.; Alliston, T. ECM Stiffness Primes the TGFβ Pathway to Promote Chondrocyte Differentiation. Mol. Biol. Cell 2012, 23, 3731–3742. [Google Scholar] [CrossRef]
- Pfeifer, C.G.; Karl, A.; Kerschbaum, M.; Berner, A.; Lang, S.; Schupfner, R.; Koch, M.; Angele, P.; Nerlich, M.; Mueller, M.B. TGF-β Signalling Is Suppressed under Pro-Hypertrophic Conditions in MSC Chondrogenesis Due to TGF-β Receptor Downregulation. Int. J. Stem Cells 2019, 12, 139–150. [Google Scholar] [CrossRef] [PubMed]
- Ma, B.; Landman, E.B.M.; Miclea, R.L.; Wit, J.M.; Robanus-Maandag, E.C.; Post, J.N.; Karperien, M. WNT Signaling and Cartilage: Of Mice and Men. Calcif. Tissue Int. 2013, 92, 399–411. [Google Scholar] [CrossRef]
- Hall, A.C. The Role of Chondrocyte Morphology and Volume in Controlling Phenotype-Implications for Osteoarthritis, Cartilage Repair, and Cartilage Engineering. Curr. Rheumatol. Rep. 2019, 21, 38. [Google Scholar] [CrossRef] [PubMed]








| Target | Forward Primer (3′–5′) | Reverse Primer (5′–3′) |
|---|---|---|
| COL1A1 | CGTGACCAAAAACCAAAAGT | GGGGTGGAGAAAGGAACAGA |
| COL2A1 | GAGTGGAAGAGCGGAGACTACTG | CTCCATGTTGCAGAAGACTTTCA |
| COL10A1 | GATCATGGAGCTCACGGAAAA | CCGTTCGATTCCGCATTG |
| SOX9 | CTGAAGGGCTACGACTGCAC | TACTGGTCTCCCAGCTTCCT |
| GAPDH | TGAACGGGAAGCTCACTGG | TCCACCACCCTGTTCCGTA |
Disclaimer/Publisher’s Note: The statements, opinions and data contained in all publications are solely those of the individual author(s) and contributor(s) and not of MDPI and/or the editor(s). MDPI and/or the editor(s) disclaim responsibility for any injury to people or property resulting from any ideas, methods, instructions or products referred to in the content. |
© 2025 by the authors. Licensee MDPI, Basel, Switzerland. This article is an open access article distributed under the terms and conditions of the Creative Commons Attribution (CC BY) license (https://creativecommons.org/licenses/by/4.0/).
Share and Cite
Dong, D.-L.; Jin, G.-Z. Substrate Stiffness Modulates Hypertrophic Chondrocyte Reversion and Chondrogenic Phenotype Restoration. Cells 2025, 14, 1291. https://doi.org/10.3390/cells14161291
Dong D-L, Jin G-Z. Substrate Stiffness Modulates Hypertrophic Chondrocyte Reversion and Chondrogenic Phenotype Restoration. Cells. 2025; 14(16):1291. https://doi.org/10.3390/cells14161291
Chicago/Turabian StyleDong, Da-Long, and Guang-Zhen Jin. 2025. "Substrate Stiffness Modulates Hypertrophic Chondrocyte Reversion and Chondrogenic Phenotype Restoration" Cells 14, no. 16: 1291. https://doi.org/10.3390/cells14161291
APA StyleDong, D.-L., & Jin, G.-Z. (2025). Substrate Stiffness Modulates Hypertrophic Chondrocyte Reversion and Chondrogenic Phenotype Restoration. Cells, 14(16), 1291. https://doi.org/10.3390/cells14161291

