DIRAS3 Inhibits Ovarian Cancer Cell Growth by Blocking the Fibronectin-Mediated Integrin β1/FAK/AKT Signaling Pathway
Abstract
1. Introduction
2. Materials and Methods
2.1. Antibodies and Reagents
2.2. Cell Culture
2.3. Reverse-Phase Protein Arrays (RPPAs)
2.4. Western Blotting Immunoblot
2.5. Immunofluorescent Staining
2.6. Transmission Electron Microscopy (TEM)
2.7. Clonogenic Assays
2.8. Sulforhodamine B Assay
2.9. Generation of Cell Lines for Monitoring Autophagy Flux
2.10. Statistical Analysis
3. Results
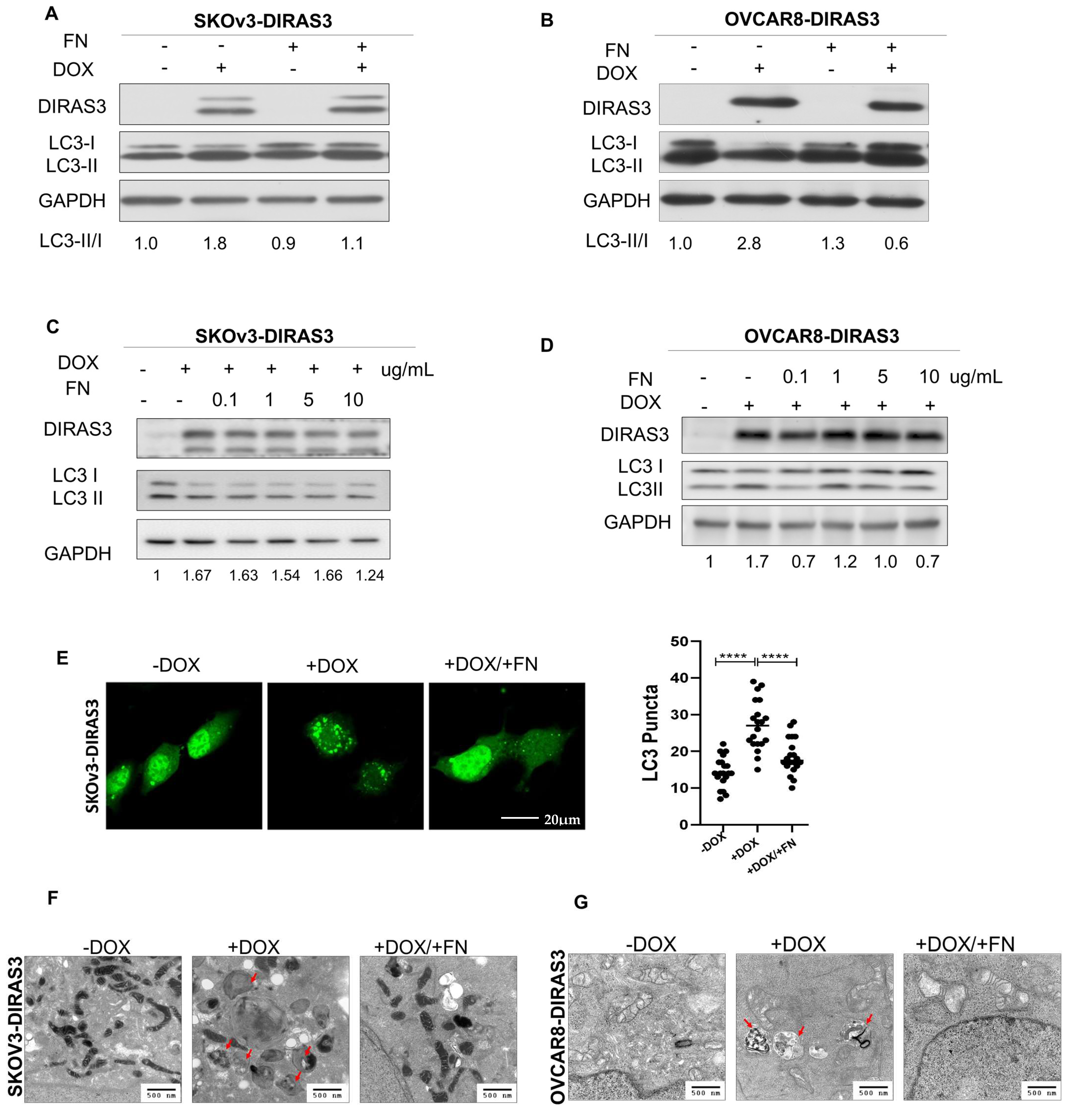
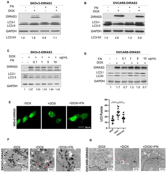
3.1. Fibronectin (FN) Inhibits DIRAS3-Induced Autophagy
3.2. FN Inhibits DIRAS3-Induced Autophagy by FAK Activation
3.3. DIRAS3 Induces Autophagy by Inhibiting the Integrin β1/FAK Signaling Pathway
3.4. FAK Inhibition Decreases Downstream Signaling and Enhances DIRAS3-Induced Autophagy
3.5. Fibronectin Rescues DIRAS3-Induced Cell Death
3.6. FAK Inhibition in Combination with Doxycycline Decreased Tumor Growth
4. Discussion
Supplementary Materials
Author Contributions
Funding
Institutional Review Board Statement
Informed Consent Statement
Data Availability Statement
Acknowledgments
Conflicts of Interest
References
- Society, A.C. Key Statistics for Ovarian Cancer. 2025. Available online: https://www.cancer.org/cancer/types/ovarian-cancer/about/key-statistics.html (accessed on 20 July 2025).
 - Damak, T.; Chargui, R.; Ben Hassouna, J.; Hechiche, M.; Rahal, K. Results of second-look laparotomy in advanced ovarian cancer: One single center experience. ISRN Obstet. Gynecol. 2012, 2012, 849518. [Google Scholar] [CrossRef][Green Version]
 - Jazaeri, A.A.; Grisham, R.; Knisely, A.; Spranger, S.; Zamarin, D.; Hillman, R.T.; Lawson, B.C.; Burns, K.H.; Lee, S.; Westin, S.N.; et al. Transforming ovarian cancer care by targeting minimal residual disease. Medical 2023, 4, 755–760. [Google Scholar] [CrossRef]
 - Lu, Z.; Luo, R.Z.; Lu, Y.; Zhang, X.; Yu, Q.; Khare, S.; Kondo, S.; Kondo, Y.; Yu, Y.; Mills, G.B.; et al. The tumor suppressor gene ARHI regulates autophagy and tumor dormancy in human ovarian cancer cells. J. Clin. Investig. 2008, 118, 3917–3929. [Google Scholar] [CrossRef]
 - Yu, Y.; Xu, F.; Peng, H.; Fang, X.; Zhao, S.; Li, Y.; Cuevas, B.; Kuo, W.-L.; Gray, J.W.; Siciliano, M.; et al. NOEY2 (ARHI), an imprinted putative tumor suppressor gene in ovarian and breast carcinomas. Proc. Natl. Acad. Sci. USA 1999, 96, 214–219. [Google Scholar] [CrossRef]
 - Ornelas, A.; McCullough, C.R.; Lu, Z.; Zacharias, N.M.; Kelderhouse, L.E.; Gray, J.; Yang, H.; Engel, B.J.; Wang, Y.; Mao, W.; et al. Induction of autophagy by ARHI (DIRAS3) alters fundamental metabolic pathways in ovarian cancer models. BMC Cancer 2016, 16, 824. [Google Scholar] [CrossRef]
 - Bildik, G.; Liang, X.; Sutton, M.N.; Bast, R.C., Jr.; Lu, Z. DIRAS3: An Imprinted Tumor Suppressor Gene that Regulates RAS and PI3K-driven Cancer Growth, Motility, Autophagy, and Tumor Dormancy. Mol. Cancer Ther. 2022, 21, 25–37. [Google Scholar] [CrossRef] [PubMed]
 - Amaravadi, R.K. Autophagy-induced tumor dormancy in ovarian cancer. J. Clin. Investig. 2008, 118, 3837–3840. [Google Scholar] [CrossRef] [PubMed][Green Version]
 - Badgwell, D.B.; Lu, Z.; Le, K.; Gao, F.; Yang, M.; Suh, G.K.; Bao, J.-J.; Das, P.; Andreeff, M.; Chen, W.; et al. The tumor-suppressor gene ARHI (DIRAS3) suppresses ovarian cancer cell migration through inhibition of the Stat3 and FAK/Rho signaling pathways. Oncogene 2011, 31, 68–79. [Google Scholar] [CrossRef]
 - Todde, V.; Veenhuis, M.; van der Klei, I.J. Autophagy: Principles and significance in health and disease. Biochim. Biophys. Acta (BBA)-Mol. Basis Dis. 2009, 1792, 3–13. [Google Scholar] [CrossRef] [PubMed]
 - Gewirtz, D.A. The four faces of autophagy: Implications for cancer therapy. Cancer Res. 2014, 74, 647–651. [Google Scholar] [CrossRef]
 - Gozuacik, D.; Kimchi, A. Autophagy as a cell death and tumor suppressor mechanism. Oncogene 2004, 23, 2891–2906. [Google Scholar] [CrossRef]
 - Sosa, M.S.; Bragado, P.; Aguirre-Ghiso, J.A. Mechanisms of disseminated cancer cell dormancy: An awakening field. Nat. Rev. Cancer 2014, 14, 611–622. [Google Scholar] [CrossRef]
 - Aguirre-Ghiso, J.A. Models, mechanisms and clinical evidence for cancer dormancy. Nat. Rev. Cancer 2007, 7, 834–846. [Google Scholar] [CrossRef]
 - Thant, A.A.; Nawa, A.; Kikkawa, F.; Ichigotani, Y.; Zhang, Y.; Sein, T.T.; Amin, A.R.; Hamaguchi, M. Fibronectin activates matrix metalloproteinase-9 secretion via the MEK1-MAPK and the PI3K-Akt pathways in ovarian cancer cells. Clin. Exp. Metastasis 2000, 18, 423–428. [Google Scholar] [CrossRef]
 - Hamidi, H.; Ivaska, J. Vascular Morphogenesis: An Integrin and Fibronectin Highway. Curr. Biol. 2017, 27, R158–R161. [Google Scholar] [CrossRef]
 - Pickup, M.W.; Mouw, J.K.; Weaver, V.M. The extracellular matrix modulates the hallmarks of cancer. EMBO Rep. 2014, 15, 1243–1253. [Google Scholar] [CrossRef] [PubMed]
 - Labat-Robert, J. Fibronectin in malignancy—Effect of aging. Semin. Cancer Biol. 2002, 12, 187–195. [Google Scholar] [CrossRef] [PubMed]
 - Kenny, H.A.; Chiang, C.-Y.; White, E.A.; Schryver, E.M.; Habis, M.; Romero, I.L.; Ladanyi, A.; Penicka, C.V.; George, J.; Matlin, K.; et al. Mesothelial cells promote early ovarian cancer metastasis through fibronectin secretion. J. Clin. Investig. 2014, 124, 4614–4628. [Google Scholar] [CrossRef] [PubMed]
 - Yousif, N.G. Fibronectin promotes migration and invasion of ovarian cancer cells through up-regulation of FAK-PI3K/Akt pathway. Cell Biol. Int. 2013, 38, 85–91. [Google Scholar] [CrossRef]
 - Mitra, A.K.; Sawada, K.; Tiwari, P.; Mui, K.; Gwin, K.; Lengyel, E. Ligand-independent activation of c-Met by fibronectin and alpha(5)beta(1)-integrin regulates ovarian cancer invasion and metastasis. Oncogene 2010, 30, 1566–1576. [Google Scholar] [CrossRef]
 - Atlas, T.H.P. FN1 Expression and Survival in Ovarian Cancer. 2025. Available online: https://www.proteinatlas.org/ENSG00000115414-FN1/cancer (accessed on 20 July 2025).
 - Atlas, T.H.P. ITGB1 Expression and Survival in Ovarian Cancer. 2025. Available online: https://www.proteinatlas.org/ENSG00000150093-ITGB1/cancer (accessed on 20 July 2025).
 - Bildik, G.; Gray, J.P.; Mao, W.; Yang, H.; Ozyurt, R.; Orellana, V.R.; De Wever, O.; Carey, M.S.; Bast, R.C.; Lu, Z. DIRAS3 induces autophagy and enhances sensitivity to anti-autophagic therapy in KRAS-driven pancreatic and ovarian carcinomas. Autophagy 2024, 20, 675–691. [Google Scholar] [CrossRef] [PubMed]
 - Golubovskaya, V.M. Targeting FAK in human cancer: From finding to first clinical trials. Front. Biosci. (Landmark Ed.) 2014, 19, 687–706. [Google Scholar] [CrossRef]
 - Kim, N.-G.; Gumbiner, B.M. Adhesion to fibronectin regulates Hippo signaling via the FAK-Src-PI3K pathway. J. Cell Biol. 2015, 210, 503–515. [Google Scholar] [CrossRef]
 - Vlahakis, A.; Debnath, J. The Interconnections between Autophagy and Integrin-Mediated Cell Adhesion. J. Mol. Biol. 2017, 429, 515–530. [Google Scholar] [CrossRef]
 - Kang, Y.; Hu, W.; Ivan, C.; Dalton, H.J.; Miyake, T.; Pecot, C.V.; Zand, B.; Liu, T.; Huang, J.; Jennings, N.B.; et al. Role of Focal Adhesion Kinase in Regulating YB-1-Mediated Paclitaxel Resistance in Ovarian Cancer. JNCI-J. Natl. Cancer Inst. 2013, 105, 1485–1495. [Google Scholar] [CrossRef] [PubMed]
 - Yoon, H.; Dehart, J.P.; Murphy, J.M.; Lim, S.T.S. Understanding the Roles of FAK in Cancer: Inhibitors, Genetic Models, and New Insights. J. Histochem. Cytochem. 2015, 63, 114–128. [Google Scholar] [CrossRef] [PubMed]
 






Disclaimer/Publisher’s Note: The statements, opinions and data contained in all publications are solely those of the individual author(s) and contributor(s) and not of MDPI and/or the editor(s). MDPI and/or the editor(s) disclaim responsibility for any injury to people or property resulting from any ideas, methods, instructions or products referred to in the content.  | 
© 2025 by the authors. Licensee MDPI, Basel, Switzerland. This article is an open access article distributed under the terms and conditions of the Creative Commons Attribution (CC BY) license (https://creativecommons.org/licenses/by/4.0/).
Share and Cite
Guo, J.; Santiago-O’Farrill, J.M.; Orellana, V.; Ozyurt, R.; Yang, H.; Pina, M.; Bildik, G.; Mao, W.; Bast, R.C.; Lu, Z. DIRAS3 Inhibits Ovarian Cancer Cell Growth by Blocking the Fibronectin-Mediated Integrin β1/FAK/AKT Signaling Pathway. Cells 2025, 14, 1250. https://doi.org/10.3390/cells14161250
Guo J, Santiago-O’Farrill JM, Orellana V, Ozyurt R, Yang H, Pina M, Bildik G, Mao W, Bast RC, Lu Z. DIRAS3 Inhibits Ovarian Cancer Cell Growth by Blocking the Fibronectin-Mediated Integrin β1/FAK/AKT Signaling Pathway. Cells. 2025; 14(16):1250. https://doi.org/10.3390/cells14161250
Chicago/Turabian StyleGuo, Jing, Janice M. Santiago-O’Farrill, Vivian Orellana, Rumeysa Ozyurt, Hailing Yang, Marc Pina, Gamze Bildik, Weiqun Mao, Robert C. Bast, and Zhen Lu. 2025. "DIRAS3 Inhibits Ovarian Cancer Cell Growth by Blocking the Fibronectin-Mediated Integrin β1/FAK/AKT Signaling Pathway" Cells 14, no. 16: 1250. https://doi.org/10.3390/cells14161250
APA StyleGuo, J., Santiago-O’Farrill, J. M., Orellana, V., Ozyurt, R., Yang, H., Pina, M., Bildik, G., Mao, W., Bast, R. C., & Lu, Z. (2025). DIRAS3 Inhibits Ovarian Cancer Cell Growth by Blocking the Fibronectin-Mediated Integrin β1/FAK/AKT Signaling Pathway. Cells, 14(16), 1250. https://doi.org/10.3390/cells14161250
        
