Application of Mesenchymal Stem Cell-Derived Schwann Cell-like Cells Spared Neuromuscular Junctions and Enhanced Functional Recovery After Peripheral Nerve Injury
Abstract
1. Introduction
2. Materials and Methods
2.1. Cultivation of TMSCs and NRPCs
2.2. Western Blot Analysis
2.3. Treatment and Application
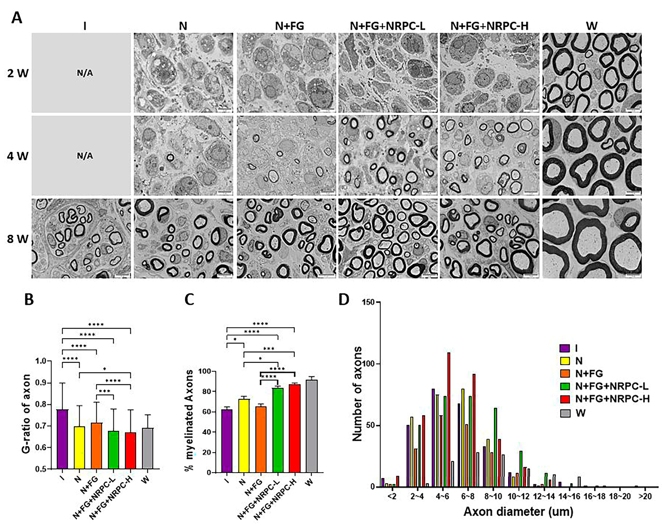
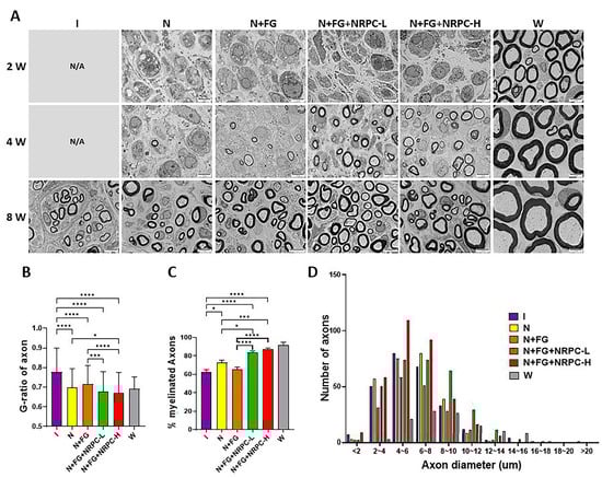
2.4. Transmission Electron Microscopy
2.5. Nerve Conduction Study
2.6. Immunohistochemistry
2.7. Hematoxylin and Eosin Staining
2.8. Statistical Analysis
3. Results
3.1. Potential Characteristics of TMSCs and NRPCs for Peripheral Nerve Regeneration
3.2. Restoration of Sciatic Nerve Structure After NRPC Application
3.3. NRPC Application Led to the Recovery of Nerves
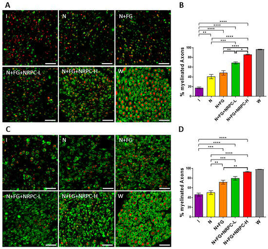
3.4. The Sciatic Nerve Regenerated After NRPC Application
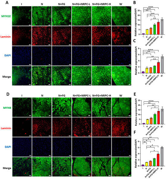
3.5. The Gastrocnemius Muscle Recovered After NRPC Application
3.6. Neuromuscular Junction Preservation After NRPC Application
4. Discussion
Supplementary Materials
Author Contributions
Funding
Institutional Review Board Statement
Informed Consent Statement
Data Availability Statement
Acknowledgments
Conflicts of Interest
Abbreviations
| PNI | Peripheral nerve injury |
| SC | Schwann cell |
| TMSC | Tonsil-derived mesenchymal stem cell |
| TMSC-SC | SC-like cells differentiated from TMSC |
| NRPC | Neuronal regeneration-promoting cell |
| NCS | Nerve conduction study |
| IHC | Immunohistochemistry |
| TEM | Transmission electron microscopy |
| WB | Western blotting |
| PBS | Phosphate-buffered saline |
| DMEM | Dulbecco’s Modified Eagle Medium |
| FBS | Fetal bovine serum |
| EGF | Epidermal growth factor |
| bFGF | Basic fibroblast growth factor |
| PDGF | Platelet-derived growth factor |
| GMP | Good manufacturing practice |
| CMAP | Compound muscle action potential |
| NCV | Nerve conduction velocity |
| BSA | Bovine serum albumin |
| DAPI | 4′,6-diamidino-2-phenylindole |
| H&E | Hematoxylin and eosin |
| SEM | Standard error of the mean |
| BDNF | Brain-derived neurotrophic factor |
| GDNF | Glial cell-derived neurotrophic factor |
| HGF | Hepatocyte growth factor |
| NRG1 | Neuregulin 1 |
| NGF | Nerve growth factor |
| NTF3 | Neurotrophic factor-3 |
| MBP | Myelin basic protein |
| NF-H | Neurofilament heavy |
| MYH1E | Myosin heavy chain 1 E |
| MYH8 | Myosin heavy chain 8 |
| NMJ | Neuromuscular junction |
| α-BTX | alpha-bungarotoxin |
| AchR | Acetylcholine receptor |
References
- Jiang, L.; Jones, S.; Jia, X. Stem cell transplantation for peripheral nerve regeneration: Current options and opportunities. Int. J. Mol. Sci. 2017, 18, 94. [Google Scholar] [CrossRef]
- Lopes, B.; Sousa, P.; Alvites, R.; Branquinho, M.; Sousa, A.C.; Mendonça, C.; Atayde, L.M.; Luís, A.L.; Varejão, A.S.P.; Maurício, A.C. Peripheral nerve injury treatments and advances: One health perspective. Int. J. Mol. Sci. 2022, 23, 918. [Google Scholar] [CrossRef] [PubMed]
- Sunderland, S. A classification of peripheral nerve injuries producing loss of function. Brain J. Neurol. 1951, 74, 491–516. [Google Scholar] [CrossRef] [PubMed]
- Lee, S.K.; Wolfe, S.W. Nerve transfers for the upper extremity: New horizons in nerve reconstruction. J. Am. Acad. Orthop. Surg. 2012, 20, 506–517. [Google Scholar] [CrossRef] [PubMed]
- Félix, S.P.; Pereira Lopes, F.R.; Marques, S.A.; Martinez, A.M.B. Comparison between suture and fibrin glue on repair by direct coaptation or tubulization of injured mouse sciatic nerve. Microsurgery 2013, 33, 468–477. [Google Scholar] [CrossRef]
- Stocco, E.; Barbon, S.; Emmi, A.; Tiengo, C.; Macchi, V.; De Caro, R.; Porzionato, A. Bridging gaps in peripheral nerves: From current strategies to future perspectives in conduit design. Int. J. Mol. Sci. 2023, 24, 9170. [Google Scholar] [CrossRef] [PubMed]
- Flores, A.J.; Lavernia, C.J.; Owens, P.W. Anatomy and physiology of peripheral nerve injury and repair. Am. J. Orthop. 2000, 29, 167–173. [Google Scholar]
- Hood, B.; Levene, H.B.; Levi, A.D. Transplantation of autologous Schwann cells for the repair of segmental peripheral nerve defects. Neurosurg. Focus 2009, 26, E4. [Google Scholar] [CrossRef] [PubMed]
- Hoben, G.; Yan, Y.; Iyer, N.; Newton, P.; Hunter, D.A.; Moore, A.M.; Sakiyama-Elbert, S.E.; Wood, M.D.; Mackinnon, S.E. Comparison of acellular nerve allograft modification with Schwann cells or VEGF. Hand 2015, 10, 396–402. [Google Scholar] [CrossRef]
- Matsuse, D.; Kitada, M.; Kohama, M.; Nishikawa, K.; Makinoshima, H.; Wakao, S.; Fujiyoshi, Y.; Heike, T.; Nakahata, T.; Akutsu, H.; et al. Human umbilical cord-derived mesenchymal stromal cells differentiate into functional Schwann cells that sustain peripheral nerve regeneration. J. Neuropathol. Exp. Neurol. 2010, 69, 973–985. [Google Scholar] [CrossRef] [PubMed]
- Cai, S.; Tsui, Y.-P.; Tam, K.-W.; Shea, G.K.-H.; Chang, R.S.-K.; Ao, Q.; Shum, D.K.-Y.; Chan, Y.-S. Directed differentiation of human bone marrow stromal cells to fate-committed Schwann Cells. Stem Cell Rep. 2017, 9, 1097–1108. [Google Scholar] [CrossRef]
- Kang, Y.; Liu, Y.; Liu, Z.; Ren, S.; Xiong, H.; Chen, J.; Duscher, D.; Machens, H.-G.; Liu, W.; Guo, G.; et al. Differentiated human adipose-derived stromal cells exhibit the phenotypic and functional characteristics of mature Schwann cells through a modified approach. Cytotherapy 2019, 21, 987–1003. [Google Scholar] [CrossRef] [PubMed]
- Oh, S.-Y.; Choi, Y.M.; Kim, H.Y.; Park, Y.S.; Jung, S.-C.; Park, J.-W.; Woo, S.-Y.; Ryu, K.-H.; Kim, H.S.; Jo, I. Application of tonsil-derived mesenchymal stem cells in tissue regeneration: Concise review. Stem Cells 2019, 37, 1252–1260. [Google Scholar] [CrossRef]
- Jung, N.; Park, S.; Choi, Y.; Park, J.W.; Hong, Y.B.; Park, H.H.; Yu, Y.; Kwak, G.; Kim, H.S.; Ryu, K.H.; et al. Tonsil-derived mesenchymal stem cells differentiate into a Schwann cell phenotype and promote peripheral nerve regeneration. Int. J. Mol. Sci. 2016, 17, 1867. [Google Scholar] [CrossRef] [PubMed]
- Nam, Y.H.; Park, S.; Yum, Y.; Jeong, S.; Park, H.E.; Kim, H.J.; Lim, J.; Choi, B.-O.; Jung, S.-C. Preclinical efficacy of peripheral nerve regeneration by Schwann cell-like cells differentiated from human tonsil-derived mesenchymal stem cells in c22 mice. Biomedicines 2023, 11, 3334. [Google Scholar] [CrossRef] [PubMed]
- Yum, Y.; Park, S.; Nam, Y.H.; Yoon, J.; Song, H.; Kim, H.J.; Lim, J.; Jung, S.-C. Therapeutic effect of Schwann cell-like cells differentiated from human tonsil-derived mesenchymal stem cells on diabetic neuropathy in db/db mice. Tissue Eng. Regen. Med. 2024, 21, 761–776. [Google Scholar] [CrossRef]
- Höke, A.; Brushart, T. Introduction to special issue: Challenges and opportunities for regeneration in the peripheral nervous system. Exp. Neurol. 2014, 223, 1–4. [Google Scholar] [CrossRef] [PubMed]
- Weng, J.; Zhang, P.; Yin, X.; Jiang, B. The Whole Transcriptome Involved in Denervated Muscle Atrophy Following Peripheral Nerve Injury. Front. Mol. Neurosci. 2018, 11, 69. [Google Scholar] [CrossRef]
- Ko, K.R.; Lee, J.; Lee, D.; Nho, B.; Kim, S. Hepatocyte Growth Factor (HGF) Promotes Peripheral Nerve Regeneration by Activating Repair Schwann Cells. Sci. Rep. 2018, 8, 8316. [Google Scholar] [CrossRef]
- Choi, W.; Lee, J.; Lee, J.; Lee, S.H.; Kim, S. Hepatocyte growth factor regulates macrophage transition to the m2 phenotype and promotes murine skeletal muscle regeneration. Front. Physiol. 2019, 10, 914. [Google Scholar] [CrossRef] [PubMed]
- Choi, W.; Lee, J.; Lee, J.; Ko, K.R.; Kim, S. Hepatocyte Growth Factor Regulates the miR-206-HDAC4 Cascade to Control Neurogenic Muscle Atrophy following Surgical Denervation in Mice. Mol. Ther. Nucleic Acids 2018, 12, 568–577. [Google Scholar] [CrossRef]
- Matsumoto, K.; Funakoshi, H.; Takahashi, H.; Sakai, K. HGF–Met pathway in regeneration and drug discovery. Biomedicines 2014, 2, 275–300. [Google Scholar] [CrossRef] [PubMed]
- Sleijser-Koehorst, M.L.S.; Koop, M.A.; Coppieters, M.W.; Lutke Schipholt, I.J.; Radisic, N.; Hooijmans, C.R.; Scholten-Peeters, G.G.M. The effects of aerobic exercise on neuroimmune responses in animals with traumatic peripheral nerve injury: A systematic review with meta-analyses. J. Neuroinflammation 2023, 20, 104. [Google Scholar] [CrossRef]
- Ni, L.; Yao, Z.; Zhao, Y.; Zhang, T.; Wang, J.; Li, S.; Chen, Z. Electrical stimulation therapy for peripheral nerve injury. Front. Neurol. 2023, 14, 1081458. [Google Scholar] [CrossRef]
- Liu, X.; Zou, D.; Hu, Y.; He, Y.; Lu, J. Research progress of low-intensity pulsed ultrasound in the repair of peripheral nerve injury. Tissue Eng. Part B Rev. 2023, 29, 414–428. [Google Scholar] [CrossRef] [PubMed]
- Araujo, T.; Andreo, L.; Tobelem, D.d.C.; Silva, T.; Malavazzi, T.C.d.S.; Martinelli, A.; Lemes, B.; Fernandes, K.P.S.; Bussadori, S.K.; Mesquita-Ferrari, R.A. Effects of systemic vascular photobiomodulation using LED or laser on sensory–motor recovery following a peripheral nerve injury in Wistar rats. Photochem. Photobiol. Sci. 2023, 22, 567–577. [Google Scholar] [CrossRef] [PubMed]
- Xu, H.; Yu, Y.; Zhang, L.; Zheng, F.; Yin, Y.; Gao, Y.; Li, K.; Xu, J.; Wen, J.; Chen, H.; et al. Sustainable release of nerve growth factor for peripheral nerve regeneration using nerve conduits laden with Bioconjugated hyaluronic acid-chitosan hydrogel. Compos. Part B Eng. 2022, 230, 109509. [Google Scholar] [CrossRef]
- Rayner, M.L.D.; Day, A.G.E.; Bhangra, K.S.; Sinden, J.; Phillips, J.B. Engineered neural tissue made using clinical-grade human neural stem cells supports regeneration in a long gap peripheral nerve injury model. Acta Biomater. 2021, 135, 203–213. [Google Scholar] [CrossRef]
- Zhang, R.-C.; Du, W.-Q.; Zhang, J.-Y.; Yu, S.-X.; Lu, F.-Z.; Ding, H.-M.; Cheng, Y.-B.; Ren, C.; Geng, D.-Q. Mesenchymal stem cell treatment for peripheral nerve injury: A narrative review. Neural Regen. Res. 2021, 16, 2170. [Google Scholar] [PubMed]
- Yu, J.; Ye, K.; Li, J.; Wei, Y.; Zhou, J.; Ni, W.; Zhang, L.; Chen, T.; Tang, B.; Xu, H.; et al. Schwann-like cell conditioned medium promotes angiogenesis and nerve regeneration. Cell Tissue Bank 2022, 23, 101–118. [Google Scholar] [CrossRef] [PubMed]
- Eggers, R.; Winter, F.d.; Hoyng, S.A.; Roet, K.C.D.; Ehlert, E.M.; Malessy, M.J.A.; Verhaagen, J.; Tannemaat, M.R. Lentiviral vector-mediated gradients of GDNF in the injured peripheral nerve: Effects on nerve coil formation, Schwann cell maturation and myelination. PLoS ONE 2013, 8, e71076. [Google Scholar] [CrossRef] [PubMed]
- Gladman, S.J.; Huang, W.; Lim, S.-N.; Dyall, S.C.; Boddy, S.; Kang, J.X.; Knight, M.M.; Priestley, J.V.; Michael-Titus, A.T. Improved outcome after peripheral nerve injury in mice with increased levels of endogenous omega-3 polyunsaturated fatty acids. J. Neurosci. 2012, 32, 563–571. [Google Scholar] [CrossRef]
- Zainul, Z.; Ma, B.; Koka, M.; Wilkerson, J.L.; Ortiz, Y.T.; Kerosuo, L.; Chandran, V. Novel roles of phentolamine in protecting axon myelination, muscle atrophy, and functional recovery following nerve injury. Sci. Rep. 2022, 12, 3344. [Google Scholar] [CrossRef] [PubMed]
- Saijilafu; Nishiura, Y.; Hara, Y.; Yoshii, Y.; Ochiai, N. Simultaneous gradual lengthening of both proximal and distal nerve stumps for repair of peripheral nerve defect in rats. Muscle Nerve 2008, 38, 1474–1480. [Google Scholar] [CrossRef]
- Ansaripour, A.; Thompson, A.; Styron, J.F.; Javanbakht, M. Cost–effectiveness analysis of Avance® allograft for the treatment of peripheral nerve injuries in the USA. J. Comp. Eff. Res. 2024, 13, e230113. [Google Scholar] [CrossRef]
- Kornfeld, T.; Nessler, J.; Helmer, C.; Hannemann, R.; Waldmann, K.H.; Peck, C.T.; Hoffmann, P.; Brandes, G.; Vogt, P.M.; Radtke, C. Spider silk nerve graft promotes axonal regeneration on long distance nerve defect in a sheep model. Biomaterials 2021, 271, 120692. [Google Scholar] [CrossRef]
- Fang, Y.; Wang, C.; Liu, Z.; Ko, J.; Chen, L.; Zhang, T.; Xiong, Z.; Zhang, L.; Sun, W. 3D printed conductive multiscale nerve guidance conduit with hierarchical fibers for peripheral nerve regeneration. Adv. Sci. 2023, 10, 2205744. [Google Scholar] [CrossRef] [PubMed]
- Koopman, J.E.; Duraku, L.S.; de Jong, T.; de Vries, R.B.M.; Michiel Zuidam, J.; Hundepool, C.A. A systematic review and meta-analysis on the use of fibrin glue in peripheral nerve repair: Can we just glue it? J. Plast. Reconstr. Aesthet. Surg. 2022, 75, 1018–1033. [Google Scholar] [CrossRef] [PubMed]
- Leite, A.P.S.; Pinto, C.G.; Tibúrcio, F.C.; Sartori, A.A.; de Castro Rodrigues, A.; Barraviera, B.; Ferreira, R.S.; Filadelpho, A.L.; Matheus, S.M.M. Heterologous fibrin sealant potentiates axonal regeneration after peripheral nerve injury with reduction in the number of suture points. Injury 2019, 50, 834–847. [Google Scholar] [CrossRef]
- Chow, N.; Miears, H.; Cox, C.; MacKay, B. Fibrin glue and its alternatives in peripheral nerve repair. Ann Plast. Surg. 2021, 86, 103. [Google Scholar] [CrossRef]
- Sameem, M.; Wood, T.J.; Bain, J.R. A systematic review on the use of fibrin glue for peripheral nerve repair. Plast. Reconstr. Surg. 2011, 127, 2381–2390. [Google Scholar] [CrossRef]
- Yu, H.; Peng, J.; Guo, Q.; Zhang, L.; Li, Z.; Zhao, B.; Sui, X.; Wang, Y.; Xu, W.; Lu, S. Improvement of peripheral nerve regeneration in acellular nerve grafts with local release of nerve growth factor. Microsurgery 2009, 29, 330–336. [Google Scholar] [CrossRef] [PubMed]
- Ikumi, A.; Gingery, A.; Toyoshima, Y.; Zhao, C.; Moran, S.L.; Livia, C.; Rolland, T.; Peterson, T.; Sabbah, M.S.; Boroumand, S.; et al. Administration of purified exosome product in a rat sciatic serve reverse autograft model. Plast. Reconstr. Surg. 2021, 148, 200e. [Google Scholar] [CrossRef]
- Wang, Y.; Shi, G.; Huang, T.C.T.; Li, J.; Long, Z.; Reisdorf, R.; Shin, A.Y.; Amadio, P.; Behfar, A.; Zhao, C.; et al. Enhancing functional recovery after segmental nerve defect using nerve allograft treated with plasma-derived exosome. Plast, Reconstr. Surg. 2023, 152, 1247–1258. [Google Scholar] [CrossRef] [PubMed]
- Birch, R.; Raji, A.R. Repair of median and ulnar nerves. Primary suture is best. J. Bone Joint Surg. Br. 1991, 73, 154–157. [Google Scholar] [CrossRef]
- Kim, D.H.; Kam, A.C.; Chandika, P.; Tiel, R.L.; Kline, D.G. Surgical management and outcomes in patients with median nerve lesions. J. Neurosurg. 2001, 95, 584–594. [Google Scholar] [CrossRef] [PubMed]
- Gersey, Z.C.; Burks, S.S.; Anderson, K.D.; Dididze, M.; Khan, A.; Dietrich, W.D.; Levi, A.D. First human experience with autologous Schwann cells to supplement sciatic nerve repair: Report of 2 cases with long-term follow-up. Neurosurg. Focus 2017, 42, E2. [Google Scholar] [CrossRef]
- Ruven, C.; Li, W.; Li, H.; Wong, W.-M.; Wu, W. Transplantation of embryonic spinal cord derived cells helps to prevent muscle atrophy after peripheral nerve injury. Int. J. Mol. Sci. 2017, 18, 511. [Google Scholar] [CrossRef]
- Lavorato, A.; Raimondo, S.; Boido, M.; Muratori, L.; Durante, G.; Cofano, F.; Vincitorio, F.; Petrone, S.; Titolo, P.; Tartara, F.; et al. Mesenchymal stem cell treatment perspectives in peripheral nerve regeneration: Systematic review. Int. J. Mol. Sci. 2021, 22, 572. [Google Scholar] [CrossRef]
- Sharifi, M.; Kamalabadi-Farahani, M.; Salehi, M.; Ebrahimi-Brough, S.; Alizadeh, M. Recent perspectives on the synergy of mesenchymal stem cells with micro/nano strategies in peripheral nerve regeneration-a review. Front. Bioeng. Biotechnol. 2024, 12, 1401512. [Google Scholar] [CrossRef] [PubMed]
- Desole, C.; Gallo, S.; Vitacolonna, A.; Montarolo, F.; Bertolotto, A.; Vivien, D.; Comoglio, P.; Crepaldi, T. HGF and MET: From brain development to neurological disorders. Front. Cell Dev. Biol. 2021, 9, 683609. [Google Scholar] [CrossRef] [PubMed]
- Zou, X.; Dong, Y.; Alhaskawi, A.; Zhou, H.; Ezzi, S.H.A.; Kota, V.G.; Abdulla, M.H.A.H.; Abdalbary, S.A.; Lu, H.; Wang, C. Techniques and graft materials for repairing peripheral nerve defects. Front. Neurol. 2024, 14, 1307883. [Google Scholar] [CrossRef] [PubMed]
- Lee, N.; Lee, S.H.; Lee, J.; Lee, M.-Y.; Lim, J.; Kim, S.; Kim, S. Hepatocyte growth factor is necessary for efficient outgrowth of injured peripheral axons in in vitro culture system and in vivo nerve crush mouse model. Biochem. Biophys. Rep. 2021, 26, 100973. [Google Scholar] [CrossRef]
- Rodríguez Cruz, P.M.; Cossins, J.; Beeson, D.; Vincent, A. The neuromuscular junction in health and disease: Molecular mechanisms governing synaptic formation and homeostasis. Front. Mol. Neurosci. 2020, 13, 610964. [Google Scholar] [CrossRef] [PubMed]
- Li, L.; Chen, S.; Yokoyama, H.; Kaburagi, H.; Hirai, T.; Tsuji, K.; Enomoto, M.; Wakabayashi, Y.; Okawa, A. Remodeling of neuromuscular junctions in target muscle following nerve regeneration in mice after delayed peripheral nerve repair. Neuroscience 2023, 524, 197–208. [Google Scholar] [CrossRef]
- Lu, J.C.-Y.; Huang, Y.-H.; Chen, A.C.-Y.; Chuang, D.C.-C. Using the neuromuscular junction cellular response to predict functional recovery after nerve grafting in a mice experimental model. Plast Reconstr Surg. 2023, 154, 551–561. [Google Scholar] [CrossRef]
- Lee, S.K.; Wolfe, S.W. Peripheral nerve injury and repair. J. Am. Acad. Orthop. Surg. 2000, 8, 243–252. [Google Scholar] [CrossRef]
- Wang, L.L.-W.; Janes, M.E.; Kumbhojkar, N.; Kapate, N.; Clegg, J.R.; Prakash, S.; Heavey, M.K.; Zhao, Z.; Anselmo, A.C.; Mitragotri, S. Cell therapies in the clinic. Bioeng. Transl. Med. 2021, 6, e10214. [Google Scholar] [CrossRef]
- Levi, A.D.; Burks, S.S.; Anderson, K.D.; Dididze, M.; Khan, A.; Dietrich, W.D. The use of autologous Schwann Cells to supplement sciatic nerve repair with a large gap: First in human experience. Cell Transplant. 2016, 25, 1395–1403. [Google Scholar] [CrossRef]









| Classification of Groups | Name of Groups | Neurorrhaphy | Fibrin Glue | Number of Cells | Vehicle (CS10) | Number of Animals |
|---|---|---|---|---|---|---|
| Negative control | I | - | - | - | - | 15 |
| Negative control | N | Yes | - | - | - | 15 |
| Negative control | N + FG | Yes | 200 μL | - | 100 μL | 15 |
| Transplant | N + FG + NRPC-L | Yes | 200 μL | 1 × 105 | 100 μL | 15 |
| Transplant | N + FG + NRPC-H | Yes | 200 μL | 1 × 106 | 100 μL | 15 |
| Positive control | W | - | - | - | 15 |
Disclaimer/Publisher’s Note: The statements, opinions and data contained in all publications are solely those of the individual author(s) and contributor(s) and not of MDPI and/or the editor(s). MDPI and/or the editor(s) disclaim responsibility for any injury to people or property resulting from any ideas, methods, instructions or products referred to in the content. |
© 2024 by the authors. Licensee MDPI, Basel, Switzerland. This article is an open access article distributed under the terms and conditions of the Creative Commons Attribution (CC BY) license (https://creativecommons.org/licenses/by/4.0/).
Share and Cite
Nam, Y.H.; Kim, J.-S.; Yum, Y.; Yoon, J.; Song, H.; Kim, H.-J.; Lim, J.; Park, S.; Jung, S.-C. Application of Mesenchymal Stem Cell-Derived Schwann Cell-like Cells Spared Neuromuscular Junctions and Enhanced Functional Recovery After Peripheral Nerve Injury. Cells 2024, 13, 2137. https://doi.org/10.3390/cells13242137
Nam YH, Kim J-S, Yum Y, Yoon J, Song H, Kim H-J, Lim J, Park S, Jung S-C. Application of Mesenchymal Stem Cell-Derived Schwann Cell-like Cells Spared Neuromuscular Junctions and Enhanced Functional Recovery After Peripheral Nerve Injury. Cells. 2024; 13(24):2137. https://doi.org/10.3390/cells13242137
Chicago/Turabian StyleNam, Yu Hwa, Ji-Sup Kim, Yoonji Yum, Juhee Yoon, Hyeryung Song, Ho-Jin Kim, Jaeseung Lim, Saeyoung Park, and Sung-Chul Jung. 2024. "Application of Mesenchymal Stem Cell-Derived Schwann Cell-like Cells Spared Neuromuscular Junctions and Enhanced Functional Recovery After Peripheral Nerve Injury" Cells 13, no. 24: 2137. https://doi.org/10.3390/cells13242137
APA StyleNam, Y. H., Kim, J.-S., Yum, Y., Yoon, J., Song, H., Kim, H.-J., Lim, J., Park, S., & Jung, S.-C. (2024). Application of Mesenchymal Stem Cell-Derived Schwann Cell-like Cells Spared Neuromuscular Junctions and Enhanced Functional Recovery After Peripheral Nerve Injury. Cells, 13(24), 2137. https://doi.org/10.3390/cells13242137

