Immature Skeletal Myotubes Are an Effective Source for Improving the Terminal Differentiation of Skeletal Muscle
Abstract
1. Introduction
2. Materials and Methods
2.1. Ethical Approval
2.2. Cell Culture and Co-Differentiation
2.3. Preparation of the Transferred Cells and Cell Transfer Procedures
2.4. Counting of Myoblasts and Width Measurement of Myotubes
2.5. Immunoblot Analysis
2.6. Single-Cell Ca2+ Imaging Experiments
2.7. Statistical Analysis
3. Results
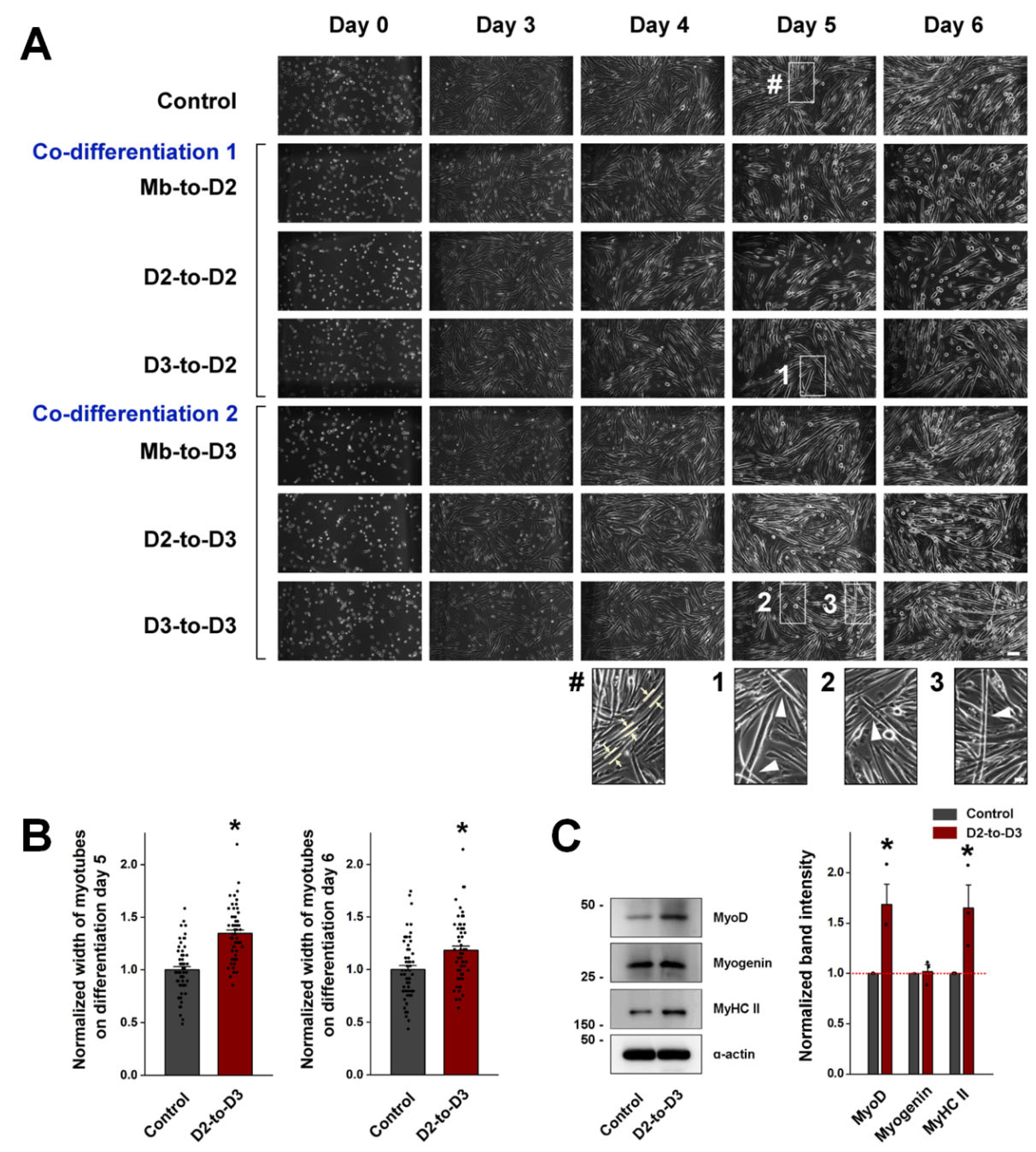
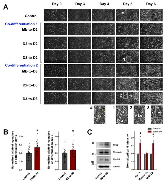
3.1. Immature Myotubes at Different Stages of Early Terminal Differentiation Were Co-Differentiated to Determine the Benefit of Fusion Between Immature Myotubes

3.2. D2-to-D3 Co-Differentiated Myotubes Showed the Best Appearance

3.3. D2-to-D3 Co-Differentiated Myotubes Showed Increased Intracellular Ca2+ Release


3.4. D2-to-D3 Co-Differentiated Myotubes Showed Increases in the Intracellular Ca2+ Level and Extracellular Ca2+ Entry

4. Discussion
Supplementary Materials
Author Contributions
Funding
Institutional Review Board Statement
Informed Consent Statement
Data Availability Statement
Acknowledgments
Conflicts of Interest
References
- Collins, C.A.; Olsen, I.; Zammit, P.S.; Heslop, L.; Petrie, A.; Partridge, T.A.; Morgan, J.E. Stem cell function, self-renewal, and behavioral heterogeneity of cells from the adult muscle satellite cell niche. Cell 2005, 122, 289–301. [Google Scholar] [CrossRef] [PubMed]
- Schmidt, M.; Schuler, S.C.; Huttner, S.S.; von Eyss, B.; von Maltzahn, J. Adult stem cells at work: Regenerating skeletal muscle. Cell. Mol. Life Sci. 2019, 76, 2559–2570. [Google Scholar] [CrossRef] [PubMed]
- Snow, M.H. An autoradiographic study of satellite cell differentiation into regenerating myotubes following transplantation of muscles in young rats. Cell Tissue Res. 1978, 186, 535–540. [Google Scholar] [CrossRef] [PubMed]
- Zammit, P.S.; Partridge, T.A.; Yablonka-Reuveni, Z. The skeletal muscle satellite cell: The stem cell that came in from the cold. J. Histochem. Cytochem. 2006, 54, 1177–1191. [Google Scholar] [CrossRef]
- Miner, J.H.; Wold, B.J. c-myc inhibition of MyoD and myogenin-initiated myogenic differentiation. Mol. Cell. Biol. 1991, 11, 2842–2851. [Google Scholar] [CrossRef]
- Nicklas, S.; Otto, A.; Wu, X.; Miller, P.; Stelzer, S.; Wen, Y.; Kuang, S.; Wrogemann, K.; Patel, K.; Ding, H.; et al. TRIM32 regulates skeletal muscle stem cell differentiation and is necessary for normal adult muscle regeneration. PLoS ONE 2012, 7, e30445. [Google Scholar] [CrossRef]
- Zucchi, R.; Ronca-Testoni, S. The sarcoplasmic reticulum Ca2+ channel/ryanodine receptor: Modulation by endogenous effectors, drugs and disease states. Pharmacol. Rev. 1997, 49, 1–51. [Google Scholar]
- Calderon, J.C.; Bolanos, P.; Caputo, C. The excitation-contraction coupling mechanism in skeletal muscle. Biophys. Rev. 2014, 6, 133–160. [Google Scholar] [CrossRef]
- Cho, C.H.; Woo, J.S.; Perez, C.F.; Lee, E.H. A focus on extracellular Ca(2+) entry into skeletal muscle. Exp. Mol. Med. 2017, 49, e378. [Google Scholar] [CrossRef]
- Choi, J.H.; Jeong, S.Y.; Oh, M.R.; Allen, P.D.; Lee, E.H. TRPCs: Influential Mediators in Skeletal Muscle. Cells 2020, 9, 850. [Google Scholar] [CrossRef]
- Wu, K.D.; Lytton, J. Molecular cloning and quantification of sarcoplasmic reticulum Ca(2+)-ATPase isoforms in rat muscles. Am. J. Physiol. Physiol. 1993, 264, C333–C341. [Google Scholar] [CrossRef] [PubMed]
- Qiu, K.; Wang, Y.; Xu, D.; He, L.; Zhang, X.; Yan, E.; Wang, L.; Yin, J. Ryanodine receptor RyR1-mediated elevation of Ca(2+) concentration is required for the late stage of myogenic differentiation and fusion. J. Anim. Sci. Biotechnol. 2022, 13, 9. [Google Scholar] [CrossRef] [PubMed]
- Schiaffino, S.; Dyar, K.A.; Ciciliot, S.; Blaauw, B.; Sandri, M. Mechanisms regulating skeletal muscle growth and atrophy. FEBS J. 2013, 280, 4294–4314. [Google Scholar] [CrossRef] [PubMed]
- Yin, L.; Li, N.; Jia, W.; Wang, N.; Liang, M.; Yang, X.; Du, G. Skeletal muscle atrophy: From mechanisms to treatments. Pharmacol. Res. 2021, 172, 105807. [Google Scholar] [CrossRef]
- Briggs, D.; Morgan, J.E. Recent progress in satellite cell/myoblast engraftment—Relevance for therapy. FEBS J. 2013, 280, 4281–4293. [Google Scholar] [CrossRef]
- Sacco, A.; Doyonnas, R.; Kraft, P.; Vitorovic, S.; Blau, H.M. Self-renewal and expansion of single transplanted muscle stem cells. Nature 2008, 456, 502–506. [Google Scholar] [CrossRef]
- Montarras, D.; Morgan, J.; Collins, C.; Relaix, F.; Zaffran, S.; Cumano, A.; Partridge, T.; Buckingham, M. Direct isolation of satellite cells for skeletal muscle regeneration. Science 2005, 309, 2064–2067. [Google Scholar] [CrossRef]
- Rando, T.A.; Blau, H.M. Methods for myoblast transplantation. Methods Cell Biol. 1997, 52, 261–272. [Google Scholar] [CrossRef]
- Choi, J.H.; Jeong, S.Y.; Kim, J.; Woo, J.S.; Lee, E.H. Tripartite motif-containing protein 32 regulates Ca(2+) movement in skeletal muscle. Am. J. Physiol. Cell Physiol. 2022, 323, C1860–C1871. [Google Scholar] [CrossRef]
- Lee, K.J.; Woo, J.S.; Hwang, J.H.; Hyun, C.; Cho, C.H.; Kim, D.H.; Lee, E.H. STIM1 negatively regulates Ca(2)(+) release from the sarcoplasmic reticulum in skeletal myotubes. Biochem. J. 2013, 453, 187–200. [Google Scholar] [CrossRef]
- Darbellay, B.; Arnaudeau, S.; Konig, S.; Jousset, H.; Bader, C.; Demaurex, N.; Bernheim, L. STIM1- and Orai1-dependent store-operated calcium entry regulates human myoblast differentiation. J. Biol. Chem. 2009, 284, 5370–5380. [Google Scholar] [CrossRef] [PubMed]
- Konig, S.; Hinard, V.; Arnaudeau, S.; Holzer, N.; Potter, G.; Bader, C.R.; Bernheim, L. Membrane hyperpolarization triggers myogenin and myocyte enhancer factor-2 expression during human myoblast differentiation. J. Biol. Chem. 2004, 279, 28187–28196. [Google Scholar] [CrossRef] [PubMed]
- Cully, T.R.; Edwards, J.N.; Murphy, R.M.; Launikonis, B.S. A quantitative description of tubular system Ca(2+) handling in fast- and slow-twitch muscle fibres. J. Physiol. 2016, 594, 2795–2810. [Google Scholar] [CrossRef] [PubMed]
- Launikonis, B.S.; Zhou, J.; Royer, L.; Shannon, T.R.; Brum, G.; Rios, E. Depletion “skraps” and dynamic buffering inside the cellular calcium store. Proc. Natl. Acad. Sci. USA 2006, 103, 2982–2987. [Google Scholar] [CrossRef]
- Stiber, J.; Hawkins, A.; Zhang, Z.S.; Wang, S.; Burch, J.; Graham, V.; Ward, C.C.; Seth, M.; Finch, E.; Malouf, N.; et al. STIM1 signalling controls store-operated calcium entry required for development and contractile function in skeletal muscle. Nat. Cell Biol. 2008, 10, 688–697. [Google Scholar] [CrossRef]
- Li, T.; Finch, E.A.; Graham, V.; Zhang, Z.S.; Ding, J.D.; Burch, J.; Oh-hora, M.; Rosenberg, P. STIM1-Ca(2+) signaling is required for the hypertrophic growth of skeletal muscle in mice. Mol. Cell. Biol. 2012, 32, 3009–3017. [Google Scholar] [CrossRef]

| Co-Differentiation 1 | Co-Differentiation 2 | |||||||
|---|---|---|---|---|---|---|---|---|
| Control | Mb-to-D2 | D2-to-D2 | D3-to-D2 | Control | Mb-to-D3 | D2-to-D3 | D3-to-D3 | |
| Differentiation day 5 | 1.00 ± 0.03 | 0.87 ± 0.03 * | 0.93 ± 0.03 | 0.97 ± 0.04 | 1.00 ± 0.03 | 0.86 ± 0.03 * | 1.35 ± 0.03 * | 1.14 ± 0.03 * |
| Differentiation day 6 | 1.00 ± 0.03 | 1.08 ± 0.04 † | 0.99 ± 0.03 | 1.04 ± 0.05 | 1.00 ± 0.04 | 0.99 ± 0.03 † | 1.18 ± 0.04 *,† | 1.09 ± 0.03 |
| Control | D2-to-D3 | ||
|---|---|---|---|
| Myogenic factors | MyoD | 1.00 ± 0.00 | 1.69 ± 0.20 * |
| Myogenin | 1.00 ± 0.00 | 1.02 ± 0.07 | |
| MyHC II | 1.00 ± 0.00 | 1.65 ± 0.23 * | |
| α-actin for myogenic factors and MyHC II | 1.00 ± 0.00 | 1.00 ± 0.02 | |
| EC coupling-mediating proteins | RyR1 | 1.00 ± 0.00 | 1.80 ± 0.37 * |
| DHPR | 1.00 ± 0.00 | 0.99 ± 0.08 | |
| SERCA1a | 1.00 ± 0.00 | 1.94 ± 0.37 * | |
| CASQ1 | 1.00 ± 0.00 | 0.98 ± 0.02 | |
| α-actin for EC coupling-mediating proteins | 1.00 ± 0.00 | 1.02 ± 0.04 | |
| Triad formation-mediating proteins | junctophilin 1 (JP1) | 1.00 ± 0.00 | 1.06 ± 0.15 |
| junctophilin 2 (JP2) | 1.00 ± 0.00 | 0.96 ± 0.04 | |
| α-actin for triad formation-mediating proteins | 1.00 ± 0.00 | 1.00 ± 0.04 | |
| Co-Differentiation 1 | Control | Mb-to-D2 | D2-to-D2 | D3-to-D2 |
|---|---|---|---|---|
| Differentiation day 5 | 1.00 ± 0.13 (121 myotubes from 17 wells) | 0.86 ± 0.11 (122 myotubes from 17 wells) | 0.99 ± 0.12 (147 myotubes from 17 wells) | 0.88 ± 0.07 (136 myotubes from 16 wells) |
| Differentiation day 6 | 1.00 ± 0.06 (147 myotubes from 19 wells) | 0.52 ± 0.08 *,† (70 myotubes from 14 wells) | 0.99 ± 0.11 (93 myotubes from 13 wells) | 0.99 ± 0.08 (77 myotubes from 13 wells) |
| Co-Differentiation 2 | Control | Mb-to-D3 | D2-to-D3 | D3-to-D3 |
| Differentiation day 5 | 1.00 ± 0.14 (109 myotubes from 14 wells) | 0.94 ± 0.34 (74 myotubes from 14 wells) | 3.15 ± 0.72 * (84 myotubes from 12 wells) | 1.13 ± 0.23 (75 myotubes from 12 wells) |
| Differentiation day 6 | 1.00 ± 0.13 (92 myotubes from 13 wells) | 0.58 ± 0.15 * (78 myotubes from 11 wells) | 4.44 ± 0.80 * (93 myotubes from 12 wells) | 1.75 ± 0.60 (77 myotubes from 12 wells) |
| Co-Differentiation 1 | Control | Mb-to-D2 | D2-to-D2 | D3-to-D2 |
|---|---|---|---|---|
| Differentiation day 5 | 1.00 ± 0.11 (146 myotubes from 19 wells) | 1.10 ± 0.08 (156 myotubes from 19 wells) | 1.08 ± 0.15 (151 myotubes from 19 wells) | 1.02 ± 0.11 (127 myotubes from 19 wells) |
| Differentiation day 6 | 1.00 ± 0.08 (151 myotubes from 20 wells) | 0.74 ± 0.09 *,† (80 myotubes from 16 wells) | 0.94 ± 0.12 (114 myotubes from 16 wells) | 0.98 ± 0.10 (93 myotubes from 16 wells) |
| Co-Differentiation 2 | Control | Mb-to-D3 | D2-to-D3 | D3-to-D3 |
| Differentiation day 5 | 1.00 ± 0.10 (146 myotubes from 19 wells) | 0.95 ± 0.12 (156 myotubes from 19 wells) | 1.92 ± 0.27 * (151 myotubes from 19 wells) | 1.19 ± 0.16 (127 myotubes from 19 wells) |
| Differentiation day 6 | 1.00 ± 0.09 (105 myotubes from 15 wells) | 0.70 ± 0.18 * (90 myotubes from 13 wells) | 3.10 ± 0.59 *,† (101 myotubes from 15 wells) | 1.60 ± 0.40 (86 myotubes from 13 wells) |
| Control | D2-to-D3 | |
|---|---|---|
| Releasable Ca2+ from the SR | 1.00 ± 0.08 (94 myotubes from 14 wells) | 1.65 ± 0.06 * (98 myotubes from 14 wells) |
| Cytosolic [Ca2+], nM | 69.38 ± 2.58 (104 myotubes from 16 wells) | 117.89 ± 3.71 * (106 myotubes from 16 wells) |
| SOCE | 1.00 ± 0.09 (85 myotubes from 14 wells) | 1.56 ± 0.14 * (86 myotubes from 14 wells) |
| Control | D2-to-D3 | |
|---|---|---|
| TRPC1 | 1.00 ± 0.00 | 0.99 ± 0.08 |
| TRPC3 | 1.00 ± 0.00 | 0.98 ± 0.03 |
| TRPC4 | 1.00 ± 0.00 | 1.05 ± 0.12 |
| TRPC6 | 1.00 ± 0.00 | 1.03 ± 0.08 |
| Orai1 | 1.00 ± 0.00 | 0.96 ± 0.02 |
| STIM1 | 1.00 ± 0.00 | 1.74 ± 0.17 * |
| STIM2 | 1.00 ± 0.00 | 0.93 ± 0.05 |
| α-actin | 1.00 ± 0.00 | 1.00 ± 0.05 |
Disclaimer/Publisher’s Note: The statements, opinions and data contained in all publications are solely those of the individual author(s) and contributor(s) and not of MDPI and/or the editor(s). MDPI and/or the editor(s) disclaim responsibility for any injury to people or property resulting from any ideas, methods, instructions or products referred to in the content. |
© 2024 by the authors. Licensee MDPI, Basel, Switzerland. This article is an open access article distributed under the terms and conditions of the Creative Commons Attribution (CC BY) license (https://creativecommons.org/licenses/by/4.0/).
Share and Cite
Jeong, S.Y.; Choi, J.H.; Allen, P.D.; Lee, E.H. Immature Skeletal Myotubes Are an Effective Source for Improving the Terminal Differentiation of Skeletal Muscle. Cells 2024, 13, 2136. https://doi.org/10.3390/cells13242136
Jeong SY, Choi JH, Allen PD, Lee EH. Immature Skeletal Myotubes Are an Effective Source for Improving the Terminal Differentiation of Skeletal Muscle. Cells. 2024; 13(24):2136. https://doi.org/10.3390/cells13242136
Chicago/Turabian StyleJeong, Seung Yeon, Jun Hee Choi, Paul D. Allen, and Eun Hui Lee. 2024. "Immature Skeletal Myotubes Are an Effective Source for Improving the Terminal Differentiation of Skeletal Muscle" Cells 13, no. 24: 2136. https://doi.org/10.3390/cells13242136
APA StyleJeong, S. Y., Choi, J. H., Allen, P. D., & Lee, E. H. (2024). Immature Skeletal Myotubes Are an Effective Source for Improving the Terminal Differentiation of Skeletal Muscle. Cells, 13(24), 2136. https://doi.org/10.3390/cells13242136

