Proteomic Analysis Reveals Cadherin, Actin, and Focal Adhesion Molecule-Mediated Formation of Cervical Cancer Spheroids
Abstract
1. Introduction
2. Materials and Methods
2.1. Cervical Cancer Cell Culture
2.2. Preparation of Poly-HEMA-Coated Plates and Spheroid Formation
2.3. Protein Extraction and Liquid Chromatography with Tandem Mass Spectrometry (LC-MS/MS) Sample Preparation
2.4. LC-MS/MS Analysis
2.5. Bioinformatic and Statistical Analyses
2.6. Protein Validation by Western Blot Analysis
3. Results
3.1. Generation and Characterization of HeLa, SiHa, and C33A Spheroids
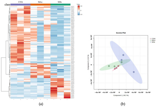
3.2. Proteomic Profiling and Analysis of DEPs in CC Spheroids
3.3. Molecular Function Analysis of Upregulated Proteins in 3D Spheroids Using the PANTHER Database
3.4. STRING Enrichment Network of Upregulated and Downregulated Proteins in 3D-CC Spheroids
3.5. Identification of PPI Networks, Hub Proteins Among Upregulated Proteins in 3D CC Spheroids
3.6. Modulation of Cadherin-Associated, Cytoskeleton, and Focal Adhesion Proteins in 3D CC Spheroids Compared with That in Monolayer Culture Cells
3.7. GO Analysis and Signaling Pathway Enrichment of Upregulated Proteins in 3D CC Spheroids
3.8. E-Cadherin Protein Validation in CC Spheroids
4. Discussion
5. Conclusions
Supplementary Materials
Author Contributions
Funding
Institutional Review Board Statement
Informed Consent Statement
Data Availability Statement
Conflicts of Interest
References
- World Health Organization. Cervical Cancer; World Health Organization: Geneva, Switzerland, 2020. [Google Scholar]
- Arora, S.; Singh, S.; Mittal, A.; Desai, N.; Khatri, D.K.; Gugulothu, D.; Lather, V.; Pandita, D.; Vora, L.K. Spheroids in cancer research: Recent advances and opportunities. J. Drug Deliv. Sci. Technol. 2024, 100, 106033. [Google Scholar] [CrossRef]
- Nath, S.; Devi, G.R. Three-dimensional culture systems in cancer research: Focus on tumor spheroid model. Pharmacol. Ther. 2016, 163, 94–108. [Google Scholar] [CrossRef] [PubMed]
- Elliott, N.T.; Yuan, F. A review of three-dimensional in vitro tissue models for drug discovery and transport studies. J. Pharm. Sci. 2011, 100, 59–74. [Google Scholar] [CrossRef] [PubMed]
- Costa, E.C.; Moreira, A.F.; de Melo-Diogo, D.; Gaspar, V.M.; Carvalho, M.P.; Correia, I.J. 3D tumor spheroids: An overview on the tools and techniques used for their analysis. Biotechnol. Adv. 2016, 34, 1427–1441. [Google Scholar] [CrossRef] [PubMed]
- Hoarau-Véchot, J.; Rafii, A.; Touboul, C.; Pasquier, J. Halfway between 2D and animal models: Are 3D cultures the ideal tool to study cancer-microenvironment interactions? Int. J. Mol. Sci. 2018, 19, 181. [Google Scholar] [CrossRef]
- Friedrich, J.; Seidel, C.; Ebner, R.; Kunz-Schughart, L.A.; Drug Screen, S.B. Spheroid-based drug screen: Considerations and practical approach. Nat. Protoc. 2009, 4, 309–324. [Google Scholar] [CrossRef]
- Antoni, D.; Burckel, H.; Josset, E.; Noel, G. Three-dimensional cell culture: A breakthrough in vivo. Int. J. Mol. Sci. 2015, 16, 5517–5527. [Google Scholar] [CrossRef]
- Shaheen, S.; Ahmed, M.; Lorenzi, F.; Nateri, A.S. Spheroid-formation (colonosphere) assay for in vitro assessment and expansion of stem cells in colon cancer. Stem Cell Rev. Rep. 2016, 12, 492–499. [Google Scholar] [CrossRef]
- Sodek, K.L.; Ringuette, M.J.; Brown, T.J. Compact spheroid formation by ovarian cancer cells is associated with contractile behavior and an invasive phenotype. Int. J. Cancer 2009, 124, 2060–2070. [Google Scholar] [CrossRef]
- Ivascu, A.; Kubbies, M. Diversity of cell-mediated adhesions in breast cancer spheroids. Int. J. Oncol. 2007, 31, 1403–1413. [Google Scholar] [CrossRef]
- Sargenti, A.; Musmeci, F.; Bacchi, F.; Delprete, C.; Cristaldi, D.A.; Cannas, F.; Bonetti, S.; Pasqua, S.; Gazzola, D.; Costa, D.; et al. Physical characterization of colorectal cancer spheroids and evaluation of NK cell infiltration through a flow-based analysis. Front. Immunol. 2020, 11, 564887. [Google Scholar] [CrossRef] [PubMed]
- Muniandy, K.; Asra Ahmad, Z.; Annabel Dass, S.; Shamsuddin, S.; Mohana Kumaran, N.; Balakrishnan, V. Growth and invasion of 3D spheroid tumor of HeLa and CasKi cervical cancer cells. Oncologie 2021, 23, 279–291. [Google Scholar] [CrossRef]
- Minamikawa-Tachino, R.; Ogura, K.; Ito, A.; Nagayama, K. Time-lapse imaging of HeLa spheroids in soft agar culture provides virtual inner proliferative activity. PLoS ONE 2020, 15, e0231774. [Google Scholar] [CrossRef] [PubMed]
- Geiger, F.; Schnitzler, L.G.; Brugger, M.S.; Westerhausen, C.; Engelke, H. Directed invasion of cancer cell spheroids inside 3D collagen matrices oriented by microfluidic flow in experiment and simulation. PLoS ONE 2022, 17, e0264571. [Google Scholar] [CrossRef]
- Zhang, J.; Rashmi, R.; Inkman, M.; Jayachandran, K.; Ruiz, F.; Waters, M.R.; Grigsby, P.W.; Markovina, S.; Schwarz, J.K. Integrating imaging and RNA-seq improves outcome prediction in cervical cancer. J. Clin. Investig. 2021, 131, e139232. [Google Scholar] [CrossRef]
- Kutle, I.; Polten, R.; Hachenberg, J.; Klapdor, R.; Morgan, M.; Schambach, A. Tumor organoid and spheroid models for cervical cancer. Cancers 2023, 15, 2518. [Google Scholar] [CrossRef]
- Yue, X.; Lukowski, J.K.; Weaver, E.M.; Skube, S.B.; Hummon, A.B. Quantitative proteomic and phosphoproteomic comparison of 2D and 3D colon cancer cell culture models. J. Proteome Res. 2016, 15, 4265–4276. [Google Scholar] [CrossRef]
- He, W.; Kuang, Y.; Xing, X.; Simpson, R.J.; Huang, H.; Yang, T.; Chen, J.; Yang, L.; Liu, E.; He, W.; et al. Proteomic comparison of 3D and 2D glioma models reveals increased HLA-E expression in 3D models is associated with resistance to NK cell-mediated cytotoxicity. J. Proteome Res. 2014, 13, 2272–2281. [Google Scholar] [CrossRef]
- Morrison, B.J.; Hastie, M.L.; Grewal, Y.S.; Bruce, Z.C.; Schmidt, C.; Reynolds, B.A.; Gorman, J.J.; Lopez, J.A. Proteomic comparison of Mcf-7 tumoursphere and monolayer cultures. PLoS ONE 2012, 7, e52692. [Google Scholar] [CrossRef]
- Molika, P.; Leetanaporn, K.; Rungkamoltip, P.; Roytrakul, S.; Hanprasertpong, J.; Navakanitworakul, R. Proteomic analysis of small extracellular vesicles unique to cervical cancer. Transl. Cancer Res. 2023, 12, 3113–3128. [Google Scholar] [CrossRef]
- Patra, B.; Peng, C.C.; Liao, W.H.; Lee, C.H.; Tung, Y.C. Drug testing and flow cytometry analysis on a large number of uniform sized tumor spheroids using a microfluidic device. Sci. Rep. 2016, 6, 21061. [Google Scholar] [CrossRef]
- Fröhlich, E. Issues with cancer spheroid models in therapeutic drug screening. Curr. Pharm. Des. 2020, 26, 2137–2148. [Google Scholar] [CrossRef] [PubMed]
- Dadgar, N.; Gonzalez-Suarez, A.M.; Fattahi, P.; Hou, X.; Weroha, J.S.; Gaspar-Maia, A.; Stybayeva, G.; Revzin, A. A microfluidic platform for cultivating ovarian cancer spheroids and testing their responses to chemotherapies. Microsyst. Nanoeng. 2020, 6, 93. [Google Scholar] [CrossRef]
- Edmondson, R.; Broglie, J.J.; Adcock, A.F.; Yang, L. Three-dimensional cell culture systems and their applications in drug discovery and cell-based biosensors. Assay Drug Dev. Technol. 2014, 12, 207–218. [Google Scholar] [CrossRef] [PubMed]
- Stratmann, A.T.; Fecher, D.; Wangorsch, G.; Göttlich, C.; Walles, T.; Walles, H.; Dandekar, T.; Dandekar, G.; Nietzer, S.L. Establishment of a human 3D lung cancer model based on a biological tissue matrix combined with a boolean in silico model. Mol. Oncol. 2014, 8, 351–365. [Google Scholar] [CrossRef] [PubMed]
- Smyrek, I.; Mathew, B.; Fischer, S.C.; Lissek, S.M.; Becker, S.; Stelzer, E.H.K. E-cadherin, actin, microtubules and FAK dominate different spheroid formation phases and important elements of tissue integrity. Biol. Open 2019, 8, bio037051. [Google Scholar] [CrossRef] [PubMed]
- Stadler, M.; Scherzer, M.; Walter, S.; Holzner, S.; Pudelko, K.; Riedl, A.; Unger, C.; Kramer, N.; Weil, B.; Neesen, J.; et al. Exclusion from spheroid formation identifies loss of essential cell-cell adhesion molecules in colon cancer cells. Sci. Rep. 2018, 8, 1151. [Google Scholar] [CrossRef]
- Miranti, C.K.; Brugge, J.S. Sensing the environment: A historical perspective on integrin signal transduction. Nat. Cell Biol. 2002, 4, E83–E90. [Google Scholar] [CrossRef]
- Saias, L.; Gomes, A.; Cazales, M.; Ducommun, B.; Lobjois, V. Cell-cell adhesion and cytoskeleton tension oppose each other in regulating tumor cell aggregation. Cancer Res. 2015, 75, 2426–2433. [Google Scholar] [CrossRef]
- Yoshii, Y.; Waki, A.; Yoshida, K.; Kakezuka, A.; Kobayashi, M.; Namiki, H.; Kuroda, Y.; Kiyono, Y.; Yoshii, H.; Furukawa, T.; et al. The use of nanoimprinted scaffolds as 3D culture models to facilitate spontaneous tumor cell migration and well-regulated spheroid formation. Biomaterials 2011, 32, 6052–6058. [Google Scholar] [CrossRef]
- Meng, W.; Takeichi, M. Adherens junction: Molecular architecture and regulation. Cold Spring Harb. Perspect. Biol. 2009, 1, a002899. [Google Scholar] [CrossRef] [PubMed]
- Stehbens, S.; Wittmann, T. Targeting and transport: How microtubules control focal adhesion dynamics. J. Cell Biol. 2012, 198, 481–489. [Google Scholar] [CrossRef] [PubMed]
- Mitra, S.K.; Hanson, D.A.; Schlaepfer, D.D. Focal adhesion kinase: In command and control of cell motility. Nat. Rev. Mol. Cell Biol. 2005, 6, 56–68. [Google Scholar] [CrossRef] [PubMed]
- Tancioni, I.; Miller, N.L.G.; Uryu, S.; Lawson, C.; Jean, C.; Chen, X.L.; Kleinschmidt, E.G.; Schlaepfer, D.D. FAK Activity protects nucleostemin in facilitating breast cancer spheroid and tumor growth. Breast Cancer Res. 2015, 17, 47. [Google Scholar] [CrossRef]
- Thakur, R.; Trivedi, R.; Rastogi, N.; Singh, M.; Mishra, D.P. Inhibition of STAT3, FAK and Src mediated signaling reduces cancer stem cell load, tumorigenic potential and metastasis in breast cancer. Sci. Rep. 2015, 5, 10194. [Google Scholar] [CrossRef]
- Liu, Q.; Cheng, C.; Huang, J.; Yan, W.; Wen, Y.; Liu, Z.; Zhou, B.; Guo, S.; Fang, W. MYH9: A Key Protein Involved in Tumor Progression and Virus-Related Diseases. Biomed. Pharmacother. 2024, 171, 116118. [Google Scholar] [CrossRef]











| No. | Protein_Name | Protein_Id | logFC | p-Value |
|---|---|---|---|---|
| 1 | VIME | P08670 | 2.823 | 0.001 |
| 2 | LEG1 | P09382 | 2.542 | 0.008 |
| 3 | BMS1 | Q14692 | 2.490 | 0.023 |
| 4 | MYH9 | P35579 | 2.470 | 0.002 |
| 5 | LIS1 | P43034 | 2.285 | 0.049 |
| 6 | COF1 | P23528 | 2.262 | 0.028 |
| 7 | VINC | P18206 | 2.239 | 0.039 |
| 8 | TOIP1 | Q5JTV8 | 2.215 | 0.020 |
| 9 | GSTP1 | P09211 | 2.200 | 0.003 |
| 10 | MBB1A | Q9BQG0 | 2.130 | 0.038 |
| 11 | ANXA2 | P07355 | 2.082 | 0.031 |
| 12 | MYG1 | Q9HB07 | 2.019 | 0.045 |
| 13 | 4F2 | P08195 | 1.994 | 0.028 |
| 14 | EF1A1 | P68104 | 1.975 | 0.037 |
| 15 | PRS6B | P43686 | 1.963 | 0.007 |
| 16 | CLIC1 | O00299 | 1.812 | 0.029 |
| 17 | CAP1 | Q01518 | 1.807 | 0.022 |
| 18 | EF1B | P24534 | 1.783 | 0.026 |
| 19 | ACTN1 | P12814 | 1.727 | 0.047 |
| 20 | SERPH | P50454 | 1.726 | 0.035 |
| 21 | CYC | P99999 | 1.665 | 0.017 |
| 22 | PABP1 | P11940 | 1.657 | 0.026 |
| 23 | GANAB | Q14697 | 1.645 | 0.042 |
| 24 | RACK1 | P63244 | 1.641 | 0.015 |
| 25 | RS4X | P62701 | 1.563 | 0.014 |
| 26 | CSRP1 | P21291 | 1.475 | 0.016 |
| 27 | CALX | P27824 | 1.464 | 0.028 |
| 28 | GLYM | P34897 | 1.439 | 0.047 |
| 29 | RSSA | P08865 | 1.369 | 0.044 |
| 30 | XRCC5 | P13010 | 1.355 | 0.019 |
| 31 | RL27A | P46776 | 1.350 | 0.045 |
| 32 | EPIPL | P58107 | 1.326 | 0.024 |
| 33 | CALM3 | P0DP25 | 1.241 | 0.026 |
| 34 | OLA1 | Q9NTK5 | 1.178 | 0.041 |
| 35 | TPD52 | P55327 | 1.160 | 0.044 |
| 36 | ACLY | P53396 | 1.139 | 0.035 |
| No. | Protein_Name | Protein_Id | logFC | p-Value |
|---|---|---|---|---|
| 1 | COTL1 | Q14019 | 2.684 | 0.007 |
| 2 | CPSM | P31327 | 2.587 | 0.005 |
| 3 | CISY | O75390 | 2.427 | 0.006 |
| 4 | DOPD | P30046 | 2.275 | 0.041 |
| 5 | C1TC | P11586 | 2.206 | 0.046 |
| 6 | DNJA1 | P31689 | 1.966 | 0.009 |
| 7 | ANXA1 | P04083 | 1.905 | 0.034 |
| 8 | RL13 | P26373 | 1.812 | 0.033 |
| 9 | CBR1 | P16152 | 1.692 | 0.019 |
| 10 | TBB6 | Q9BUF5 | 1.658 | 0.030 |
| 11 | DEST | P60981 | 1.602 | 0.050 |
| 12 | RL30 | P62888 | 1.557 | 0.028 |
| 13 | RS27A | P62979 | 1.505 | 0.028 |
| 14 | ETFB | P38117 | 1.472 | 0.029 |
| 15 | RIR1 | P23921 | 1.431 | 0.018 |
| 16 | PYGB | P11216 | 1.218 | 0.048 |
| 17 | XRCC6 | P12956 | 1.209 | 0.047 |
| No. | Protein_Name | Protein_Id | logFC | p-Value |
|---|---|---|---|---|
| 1 | SYYC | P54577 | 3.051 | 0.007 |
| 2 | CDK5 | Q00535 | 2.831 | 0.021 |
| 3 | PTMA | P06454 | 2.730 | 0.042 |
| 4 | MGST1 | P10620 | 2.692 | 0.008 |
| 5 | 1433S | P31947 | 2.685 | 0.004 |
| 6 | NQO1 | P15559 | 2.567 | 0.016 |
| 7 | PZP | P20742 | 2.380 | 0.037 |
| 8 | BMS1 | Q14692 | 2.247 | 0.038 |
| 9 | TOIP1 | Q5JTV8 | 2.144 | 0.018 |
| 10 | RL15 | P61313 | 2.087 | 0.004 |
| 11 | AL3A1 | P30838 | 2.084 | 0.014 |
| 12 | MBB1A | Q9BQG0 | 1.995 | 0.041 |
| 13 | CSN3 | Q9UNS2 | 1.994 | 0.011 |
| 14 | PRS6B | P43686 | 1.969 | 0.003 |
| 15 | ACTB | P60709 | 1.880 | 0.022 |
| 16 | MTAP | Q13126 | 1.824 | 0.029 |
| 17 | SIAS | Q9NR45 | 1.762 | 0.013 |
| 18 | ARPC3 | O15145 | 1.734 | 0.041 |
| 19 | RS7 | P62081 | 1.674 | 0.044 |
| 20 | SRRM2 | Q9UQ35 | 1.569 | 0.026 |
| 21 | VASP | P50552 | 1.541 | 0.025 |
| 22 | ASSY | P00966 | 1.497 | 0.041 |
| 23 | HS105 | Q92598 | 1.265 | 0.046 |
| 24 | ERF1 | P62495 | 1.254 | 0.021 |
| 25 | EHD2 | Q9NZN4 | 1.225 | 0.050 |
| 26 | GSHR | P00390 | 1.128 | 0.047 |
| 27 | IF4A3 | P38919 | 1.124 | 0.026 |
| 28 | HARS1 | P12081 | 1.073 | 0.042 |
| 29 | XRCC5 | P13010 | 1.053 | 0.047 |
| Description | HeLa | SiHa | C33A |
|---|---|---|---|
| % Proteins with Molecular Function | |||
| Binding (GO:0005488) | 53.10 | 41.20 | 41.60 |
| Structural molecule activity (GO:0005198) | 17.30 | 7.8 | 4.5 |
| Category | Description | HeLa | SiHa | C33A | |||
|---|---|---|---|---|---|---|---|
| FDR Value | p-Value | FDR Value | p-Value | FDR Value | p-Value | ||
| GO molecular function | Cadherin binding (MYH9, VINC, ANXA2, CLIC1, RACK, OLA1) | 6.01 × 10−34 | 2.44 × 10−37 | 3.60 × 10−20 | 4.38× 10−23 | 1.42 × 10−21 | 1.44× 10−24 |
| Cell adhesion molecule binding (MYH9, VINC, ANXA2, CLIC1, ACTN1, RACK1, RSSA, OLA1) | 3.34 × 10−31 | 2.03 × 10−34 | 3.88 × 10−18 | 5.50 × 10−21 | 7.99 × 10−15 | 1.46 × 10−17 | |
| Binding (VIME, MYH9, LIS1, COF1, VINC, ACTN1, PABP1, RACK, RS4X, CALM3, OLA1, etc.) | 1.94 × 10−27 | 2.75 × 10−30 | 1.18 × 10−21 | 1.20 × 10−24 | 3.34 × 10−24 | 2.71 × 10−27 | |
| GO cellular component | Focal adhesion (VIME, MYH9, COF1, VINC, CAP1, ACTN1, PABP1, RS4X, CSRP1) | 1.68 × 10−46 | 8.21 × 10−49 | 1.34 × 10−22 | 1.05 × 10−24 | 1.77 × 10−14 | 1.81 × 10−16 |
| Cell junction (VIME, MYH9, COF1, VINC, ANXA2, PRS6B, CAP1, ACTN1, PABP1, RS4X, CSRP1, CALX, EPIPL, CALM3) | 8.54 × 10−29 | 5.84 × 10−31 | 3.65 × 10−12 | 5.35 × 10−14 | 2.40 × 10−10 | 4.45 × 10−12 | |
| No. | Molecular Function | Cellular Component | ||||
|---|---|---|---|---|---|---|
| Binding Activity | Cell Adhesion Molecule Binding | Cadherin Binding | Cytoskeleton Protein Binding | Focal Adhesion | Cell Junction | |
| 1 | VIME | VIME | VIME | |||
| 2 | MYH9 | MYH9 | MYH9 | MYH9 | MYH9 | MYH9 |
| 3 | LIS1 | |||||
| 4 | COF1 | COF1 | COF1 | COF1 | ||
| 5 | VINC | VINC | VINC | VINC | VINC | VINC |
| 6 | ANXA2 | ANXA2 | ANXA2 | ANXA2 | ANXA2 | |
| 7 | PRS6B | PRS6B | ||||
| 8 | CLIC1 | CLIC1 | CLIC1 | |||
| 9 | CAP1 | CAP1 | CAP1 | CAP1 | ||
| 10 | ACTN1 | ACTN1 | ACTN1 | ACTN1 | ACTN1 | |
| 11 | PABP1 | PABP1 | PABP1 | |||
| 12 | GANAB | |||||
| 13 | RACK1 | RACK1 | RACK1 | |||
| 14 | RS4X | RS4X | RS4X | |||
| 15 | CSRP1 | CSRP1 | CSRP1 | CSRP1 | ||
| 16 | CALX | CALX | ||||
| 17 | RSSA | RSSA | ||||
| 18 | EPIPL | EPIPL | ||||
| 19 | CALM3 | CALM3 | CALM3 | |||
| 20 | OLA1 | OLA1 | OLA1 | |||
Disclaimer/Publisher’s Note: The statements, opinions and data contained in all publications are solely those of the individual author(s) and contributor(s) and not of MDPI and/or the editor(s). MDPI and/or the editor(s) disclaim responsibility for any injury to people or property resulting from any ideas, methods, instructions or products referred to in the content. |
© 2024 by the authors. Licensee MDPI, Basel, Switzerland. This article is an open access article distributed under the terms and conditions of the Creative Commons Attribution (CC BY) license (https://creativecommons.org/licenses/by/4.0/).
Share and Cite
Molika, P.; Leetanaporn, K.; Chiangjong, W.; Choochuen, P.; Navakanitworakul, R. Proteomic Analysis Reveals Cadherin, Actin, and Focal Adhesion Molecule-Mediated Formation of Cervical Cancer Spheroids. Cells 2024, 13, 2004. https://doi.org/10.3390/cells13232004
Molika P, Leetanaporn K, Chiangjong W, Choochuen P, Navakanitworakul R. Proteomic Analysis Reveals Cadherin, Actin, and Focal Adhesion Molecule-Mediated Formation of Cervical Cancer Spheroids. Cells. 2024; 13(23):2004. https://doi.org/10.3390/cells13232004
Chicago/Turabian StyleMolika, Piyatida, Kittinun Leetanaporn, Wararat Chiangjong, Pongsakorn Choochuen, and Raphatphorn Navakanitworakul. 2024. "Proteomic Analysis Reveals Cadherin, Actin, and Focal Adhesion Molecule-Mediated Formation of Cervical Cancer Spheroids" Cells 13, no. 23: 2004. https://doi.org/10.3390/cells13232004
APA StyleMolika, P., Leetanaporn, K., Chiangjong, W., Choochuen, P., & Navakanitworakul, R. (2024). Proteomic Analysis Reveals Cadherin, Actin, and Focal Adhesion Molecule-Mediated Formation of Cervical Cancer Spheroids. Cells, 13(23), 2004. https://doi.org/10.3390/cells13232004

