Distinct Molecular Profiles Underpin Mild-To-Moderate Equine Asthma Cytological Profiles
Abstract
1. Introduction
2. Materials and Methods
2.1. Horses Used in This Study
2.2. Sample Collection
2.3. RNA Analysis of Equine Bronchoalveolar Lavage-Derived Cells
2.3.1. Total RNA Extraction
2.3.2. RNA Quality Assessment
2.3.3. RNA Library Preparation and NovaSeq Sequencing
2.3.4. Processing of RNA Sequencing Data and Differential Expression Analysis
2.3.5. Quantitative Polymerase Chain Reaction (qPCR)
2.3.6. Protein Analysis of Equine Bronchoalveolar Lavage-Derived Cells
2.3.7. S-Trap Proteolytic Digestion and LC-MS
2.3.8. Statistical Analysis of Proteomic Data
2.3.9. Gene Ontology and Pathway Analysis
3. Results
3.1. Differential Cell Count of Bronchoalveolar Lavage Samples
3.2. Total RNA and Protein Extraction of Bronchoalveolar Lavage Samples Was Successfully Performed
3.3. Distinct Molecular Pathways Underpinning Mild-To-Moderate Equine Asthma Cytological Profiles
3.3.1. Molecular Profile of Racehorses with High BALF Neutrophil Ratios
3.3.2. Molecular Profile of Racehorses with High Mast Cell Counts in the BALF Samples
3.3.3. Molecular Profile of Racehorses with Combined High BALF Neutrophil and Mast Cell Ratios
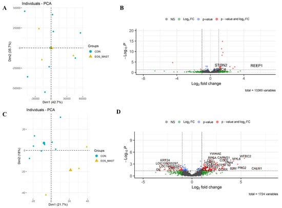
3.3.4. Molecular Profile of Racehorses with High Eosinophil and Mast Cell Ratios on BALF Samples
4. Discussion
5. Conclusions
Supplementary Materials
Author Contributions
Funding
Institutional Review Board Statement
Informed Consent Statement
Data Availability Statement
Acknowledgments
Conflicts of Interest
References
- Wood, J.L.N.; Newton, J.R.; Chanter, N.; Mumford, J.A. Inflammatory airway disease, nasal discharge and respiratory infections in young British racehorses. Equine Vet. J. 2005, 37, 236–242. [Google Scholar] [CrossRef]
- Allen, K.J.; Tremaine, W.H.; Franklin, S.H. Prevalence of inflammatory airway disease in national hunt horses referred for investigation of poor athletic performance. Equine Vet. J. Suppl. 2006, 38, 529–534. [Google Scholar] [CrossRef] [PubMed]
- Ivester, K.M.; Couetil, L.L.; Moore, G.E. An observational study of environmental exposures, airway cytology, and performance in racing thoroughbreds. J. Vet. Intern. Med. 2018, 32, 1754–1762. [Google Scholar] [CrossRef] [PubMed]
- Couetil, L.; Cardwell, J.M.; Leguillette, R.; Mazan, M.; Richard, E.; Bienzle, D.; Bullone, M.; Gerber, V.; Ivester, K.; Lavoie, J.P.; et al. Equine Asthma: Current Understanding and Future Directions. Front. Vet. Sci. 2020, 7, 450. [Google Scholar] [CrossRef] [PubMed]
- Davis, K.U.; Sheats, M.K. Differential gene expression and Ingenuity Pathway Analysis of bronchoalveolar lavage cells from horses with mild/moderate neutrophilic or mastocytic inflammation on BAL cytology. Vet. Immunol. Immunopathol. 2021, 234, 110195. [Google Scholar] [CrossRef] [PubMed]
- Simões, J.; Batista, M.; Tilley, P. The Immune Mechanisms of Severe Equine Asthma-Current Understanding and What Is Missing. Animals 2022, 12, 744. [Google Scholar] [CrossRef]
- Leduc, L.; Leclère, M.; Lavoie, J.P. Towards personalized medicine for the treatment of equine asthma. Vet. J. 2024, 305, 106125. [Google Scholar] [CrossRef]
- Hughes, K.J.; Nicolson, L.; Da Costa, N.; Franklin, S.H.; Allen, K.J.; Dunham, S.P. Evaluation of cytokine mRNA expression in bronchoalveolar lavage cells from horses with inflammatory airway disease. Vet. Immunol. Immunopathol. 2011, 140, 82–89. [Google Scholar] [CrossRef]
- Lavoie, J.P.; Cesarini, C.; Lavoie-Lamoureux, A.; Moran, K.; Lutz, S.; Picandet, V.; Jean, D.; Marcoux, M. Bronchoalveolar Lavage Fluid Cytology and Cytokine Messenger Ribonucleic Acid Expression of Racehorses with Exercise Intolerance and Lower Airway Inflammation. J. Vet. Intern. Med. 2011, 25, 322–329. [Google Scholar] [CrossRef]
- Beekman, L.; Tohver, T.; Léguillette, R. Comparison of cytokine mRNA expression in the bronchoalveolar lavage fluid of horses with inflammatory airway disease and bronchoalveolar lavage mastocytosis or neutrophilia using REST software analysis. J. Vet. Intern. Med./Am. Coll. Vet. Intern. Med. 2012, 26, 153–161. [Google Scholar] [CrossRef]
- Richard, E.A.; Depecker, M.; Defontis, M.; Leleu, C.; Fortier, G.; Pitel, P.H.; Courouce-Malblanc, A. Cytokine concentrations in bronchoalveolar lavage fluid from horses with neutrophilic inflammatory airway disease. J. Vet. Intern. Med. 2014, 28, 1838–1844. [Google Scholar] [CrossRef] [PubMed]
- Karagianni, A.E.; Kurian, D.; Cillán-Garcia, E.; Eaton, S.L.; Wishart, T.M.; Pirie, R.S. Training associated alterations in equine respiratory immunity using a multiomics comparative approach. Sci. Rep. 2022, 12, 427. [Google Scholar] [CrossRef] [PubMed]
- Bedenice, D.; Mazan, M.R.; Hoffman, A.M. Association between cough and cytology of bronchoalveolar lavage fluid and pulmonary function in horses diagnosed with inflammatory airway disease. J. Vet. Intern. Med./Am. Coll. Vet. Intern. Med. 2008, 22, 1022–1028. [Google Scholar] [CrossRef] [PubMed]
- Couëtil, L.L.; Cardwell, J.M.; Gerber, V.; Lavoie, J.P.; Léguillette, R.; Richard, E.A. Inflammatory Airway Disease of Horses--Revised Consensus Statement. J. Vet. Intern. Med. 2016, 30, 503–515. [Google Scholar] [CrossRef]
- Lemonnier, L.C.; Couroucé, A.; Cessans, M.; Petit, L.; Cardwell, J.M.; Barbazanges, P.; Toquet, M.; Richard, E.A. Detection of fungi in the airways of horses according to the sample site: A methodological study. Vet. Res. Commun. 2024, 48, 345–355. [Google Scholar] [CrossRef]
- Kilkenny, C.; Browne, W.J.; Cuthill, I.C.; Emerson, M.; Altman, D.G. Improving Bioscience Research Reporting: The ARRIVE Guidelines for Reporting Animal Research. PLoS Biol. 2010, 8, e1000412. [Google Scholar] [CrossRef]
- Depecker, M.; Richard, E.A.; Pitel, P.-H.; Fortier, G.; Leleu, C.; Couroucé-Malblanc, A. Bronchoalveolar lavage fluid in Standardbred racehorses: Influence of unilateral/bilateral profiles and cut-off values on lower airway disease diagnosis. Vet. J. 2014, 199, 150–156. [Google Scholar] [CrossRef]
- Karagianni, A.E.; Kapetanovic, R.; McGorum, B.C.; Hume, D.A.; Pirie, S.R. The equine alveolar macrophage: Functional and phenotypic comparisons with peritoneal macrophages. Vet. Immunol. Immunopathol. 2013, 155, 219–228. [Google Scholar] [CrossRef]
- Ewels, P.; Magnusson, M.; Lundin, S.; Kaller, M. MultiQC: Summarize analysis results for multiple tools and samples in a single report. Bioinformatics 2016, 32, 3047–3048. [Google Scholar] [CrossRef]
- Love, M.I.; Huber, W.; Anders, S. Moderated estimation of fold change and dispersion for RNA-seq data with DESeq2. Genome Biol. 2014, 15, 550. [Google Scholar] [CrossRef]
- Ramery, E.; Fraipont, A.; Richard, E.A.; Art, T.; Pirottin, D.; van Delm, W.; Bureau, F.; Lekeux, P. Expression microarray as a tool to identify differentially expressed genes in horses suffering from inflammatory airway disease. Vet. Clin. Pathol. 2015, 44, 37–46. [Google Scholar] [CrossRef] [PubMed]
- Livak, K.J.; Schmittgen, T.D. Analysis of relative gene expression data using real-time quantitative PCR and the 2(-Delta Delta C(T)) Method. Methods 2001, 25, 402–408. [Google Scholar] [CrossRef] [PubMed]
- Karagianni, A.E.; Eaton, S.L.; Kurian, D.; Cillán-Garcia, E.; Twynam-Perkins, J.; Raper, A.; Wishart, T.M.; Pirie, R.S. Application across species of a one health approach to liquid sample handling for respiratory based -omics analysis. Sci. Rep. 2021, 11, 14292. [Google Scholar] [CrossRef] [PubMed]
- Eaton, S.L.; Roche, S.L.; Llavero Hurtado, M.; Oldknow, K.J.; Farquharson, C.; Gillingwater, T.H.; Wishart, T.M. Total protein analysis as a reliable loading control for quantitative fluorescent Western blotting. PLoS ONE 2013, 8, e72457. [Google Scholar] [CrossRef]
- HaileMariam, M.; Eguez, R.V.; Singh, H.; Bekele, S.; Ameni, G.; Pieper, R.; Yu, Y. S-Trap, an Ultrafast Sample-Preparation Approach for Shotgun Proteomics. J. Proteome Res. 2018, 17, 2917–2924. [Google Scholar] [CrossRef]
- Aguilan, J.T.; Kulej, K.; Sidoli, S. Guide for protein fold change and p-value calculation for non-experts in proteomics. Mol. Omics 2020, 16, 573–582. [Google Scholar] [CrossRef]
- Huang, D.W.; Sherman, B.T.; Lempicki, R.A. Systematic and integrative analysis of large gene lists using DAVID bioinformatics resources. Nat. Protoc. 2009, 4, 44–57. [Google Scholar] [CrossRef]
- Ogata, H.; Goto, S.; Sato, K.; Fujibuchi, W.; Bono, H.; Kanehisa, M. KEGG: Kyoto Encyclopedia of Genes and Genomes. Nucleic Acids Res. 1999, 27, 29–34. [Google Scholar] [CrossRef]
- Sherman, B.T.; Hao, M.; Qiu, J.; Jiao, X.; Baseler, M.W.; Lane, H.C.; Imamichi, T.; Chang, W. DAVID: A web server for functional enrichment analysis and functional annotation of gene lists (2021 update). Nucleic Acids Res. 2022, 50, W216–W221. [Google Scholar] [CrossRef]
- Kramer, A.; Green, J.; Pollard, J., Jr.; Tugendreich, S. Causal analysis approaches in Ingenuity Pathway Analysis. Bioinformatics 2014, 30, 523–530. [Google Scholar] [CrossRef]
- Karagianni, A.E.; Summers, K.M.; Couroucé, A.; Depecker, M.; McGorum, B.C.; Hume, D.A.; Pirie, R.S. The Effect of Race Training on the Basal Gene Expression of Alveolar Macrophages Derived from Standardbred Racehorses. J. Equine Vet. Sci. 2019, 75, 48–54. [Google Scholar] [CrossRef] [PubMed]
- Meyer, K.C.; Raghu, G.; Baughman, R.P.; Brown, K.K.; Costabel, U.; du Bois, R.M.; Drent, M.; Haslam, P.L.; Kim, D.S.; Nagai, S.; et al. An official American Thoracic Society clinical practice guideline: The clinical utility of bronchoalveolar lavage cellular analysis in interstitial lung disease. Am. J. Respir. Crit. Care Med. 2012, 185, 1004–1014. [Google Scholar] [CrossRef] [PubMed]
- Allen, K.J.; Tennant, K.V.; Franklin, S.H. Effect of inclusion or exclusion of epithelial cells in equine respiratory cytology analysis. Vet. J. 2019, 254, 105405. [Google Scholar] [CrossRef] [PubMed]
- Hinchcliff, K.W.; Couetil, L.L.; Knight, P.K.; Morley, P.S.; Robinson, N.E.; Sweeney, C.R.; van Erck, E. Exercise induced pulmonary hemorrhage in horses: American College of Veterinary Internal Medicine consensus statement. J. Vet. Intern. Med. 2015, 29, 743–758. [Google Scholar] [CrossRef]
- Baruah, S.; Murthy, S.; Keck, K.; Galvan, I.; Prichard, A.; Allen, L.H.; Farrelly, M.; Klesney-Tait, J. TREM-1 regulates neutrophil chemotaxis by promoting NOX-dependent superoxide production. J. Leukoc. Biol. 2019, 105, 1195–1207. [Google Scholar] [CrossRef]
- Bullone, M.; Lavoie, J.P. Asthma “of horses and men”—How can equine heaves help us better understand human asthma immunopathology and its functional consequences? Mol. Immunol. 2015, 66, 97–105. [Google Scholar] [CrossRef]
- Woodrow, J.S.; Hines, M.; Sommardahl, C.; Flatland, B.; Lo, Y.; Wang, Z.; Sheats, M.K.; Lennon, E.M. Initial investigation of molecular phenotypes of airway mast cells and cytokine profiles in equine asthma. Front. Vet. Sci. 2022, 9, 997139. [Google Scholar] [CrossRef]
- Kuruvilla, M.E.; Lee, F.E.; Lee, G.B. Understanding Asthma Phenotypes, Endotypes, and Mechanisms of Disease. Clin. Rev. Allergy Immunol. 2019, 56, 219–233. [Google Scholar] [CrossRef]
- Ramery, E.; Closset, R.; Art, T.; Bureau, F.; Lekeux, P. Expression microarrays in equine sciences. Vet. Immunol. Immunopathol. 2009, 127, 197–202. [Google Scholar] [CrossRef]
- Shim, J.J.; Dabbagh, K.; Ueki, I.F.; Dao-Pick, T.; Burgel, P.R.; Takeyama, K.; Tam, D.C.; Nadel, J.A. IL-13 induces mucin production by stimulating epidermal growth factor receptors and by activating neutrophils. Am. J. Physiol. Lung Cell Mol. Physiol. 2001, 280, L134–L140. [Google Scholar] [CrossRef]
- Zu, Y.-L.; Qi, J.; Gilchrist, A.; Fernandez, G.A.; Vazquez-Abad, D.; Kreutzer, D.L.; Huang, C.-K.; Sha’afi, R.I. p38 Mitogen-Activated Protein Kinase Activation Is Required for Human Neutrophil Function Triggered by TNF-α or FMLP Stimulation. J. Immunol. 1998, 160, 1982–1989. [Google Scholar] [CrossRef] [PubMed]
- Vuoristo, M.-S.; Kellokumpu-Lehtinen, P.; Laine, S.; Soppi, E. Serum Levels of Interleukins 2, 6 and 8, Soluble Interleukin-2 Receptor and Intercellular Adhesion Molecule-1 During Treatment with Interleukin-2 Plus Interferon-Alfa. Immunopharmacol. Immunotoxicol. 1996, 18, 337–354. [Google Scholar] [CrossRef] [PubMed]
- Kaur, R.; Chupp, G. Phenotypes and endotypes of adult asthma: Moving toward precision medicine. J. Allergy Clin. Immunol. 2019, 144, 1–12. [Google Scholar] [CrossRef] [PubMed]
- Méndez-Enríquez, E.; Hallgren, J. Mast Cells and Their Progenitors in Allergic Asthma. Front. Immunol. 2019, 10, 821. [Google Scholar] [CrossRef]
- Varricchi, G.; Brightling, C.E.; Grainge, C.; Lambrecht, B.N.; Chanez, P. Airway remodelling in asthma and the epithelium: On the edge of a new era. Eur. Respir. J. 2024, 63, 2301619. [Google Scholar] [CrossRef]
- Tsai, M.; Valent, P.; Galli, S.J. KIT as a master regulator of the mast cell lineage. J. Allergy Clin. Immunol. 2022, 149, 1845–1854. [Google Scholar] [CrossRef]
- Tran, N.Q.V.; Le, M.-K.; Nakamura, Y.; Kondo, T.; Nakao, A. A link between KIT expression, mast cell abundance and activity, and Th2-high endotype in asthmatic airways. Allergy 2024, 79, 1338–1342. [Google Scholar] [CrossRef]
- Michaeloudes, C.; Abubakar-Waziri, H.; Lakhdar, R.; Raby, K.; Dixey, P.; Adcock, I.M.; Mumby, S.; Bhavsar, P.K.; Chung, K.F. Molecular mechanisms of oxidative stress in asthma. Mol. Asp. Med. 2022, 85, 101026. [Google Scholar] [CrossRef]
- Murphy, R.C.; Hallstrand, T.S. Exploring the origin and regulatory role of mast cells in asthma. Curr. Opin. Allergy Clin. Immunol. 2021, 21, 71–78. [Google Scholar] [CrossRef]
- Dougherty, R.H.; Sidhu, S.S.; Raman, K.; Solon, M.; Solberg, O.D.; Caughey, G.H.; Woodruff, P.G.; Fahy, J.V. Accumulation of intraepithelial mast cells with a unique protease phenotype in T(H)2-high asthma. J. Allergy Clin. Immunol. 2010, 125, 1046–1053.e1048. [Google Scholar] [CrossRef]
- Chai, O.H.; Han, E.H.; Lee, H.K.; Song, C.H. Mast cells play a key role in Th2 cytokine-dependent asthma model through production of adhesion molecules by liberation of TNF-α. Exp. Mol. Med. 2011, 43, 35–43. [Google Scholar] [CrossRef] [PubMed]
- Cahill, K.N.; Katz, H.R.; Cui, J.; Lai, J.; Kazani, S.; Crosby-Thompson, A.; Garofalo, D.; Castro, M.; Jarjour, N.; DiMango, E.; et al. KIT Inhibition by Imatinib in Patients with Severe Refractory Asthma. N. Engl. J. Med. 2017, 376, 1911–1920. [Google Scholar] [CrossRef] [PubMed]
- Chelombitko, M.A.; Fedorov, A.V.; Ilyinskaya, O.P.; Zinovkin, R.A.; Chernyak, B.V. Role of Reactive Oxygen Species in Mast Cell Degranulation. Biochemistry 2016, 81, 1564–1577. [Google Scholar] [CrossRef] [PubMed]
- Hammad, H.; Lambrecht, B.N. The basic immunology of asthma. Cell 2021, 184, 1469–1485. [Google Scholar] [CrossRef]
- Rasmussen, S.M.; Halvard Hansen, E.S.; Stensrud, T.; Radon, K.; Wolfarth, B.; Kurowski, M.; Bousquet, J.; Bonini, S.; Bonini, M.; Delgado, L.; et al. Asthma endotypes in elite athletes: A cross-sectional study of European athletes participating in the Olympic Games. Allergy 2022, 77, 2250–2253. [Google Scholar] [CrossRef]
- Frellstedt, L.; Gosset, P.; Kervoaze, G.; Hans, A.; Desmet, C.; Pirottin, D.; Bureau, F.; Lekeux, P.; Art, T. The innate immune response of equine bronchial epithelial cells is altered by training. Vet. Res. 2015, 46, 3. [Google Scholar] [CrossRef]
- Kippelen, P.; Anderson, S.D. Airway injury during high-level exercise. Br. J. Sports Med. 2012, 46, 385–390. [Google Scholar] [CrossRef]










| Group | Number of Animals | Criteria for Inclusion |
|---|---|---|
| Group_A_Control | n = 8 | Neut ≤ 5%; Mast ≤ 2%; Eos ≤ 1% |
| Group_B_NEUT | n = 4 | Neut > 5%; Mast ≤ 2%; Eos ≤ 1% |
| Group_C_MAST | n = 8 | Neut ≤ 5%; Mast > 2%; Eos ≤ 1% |
| Group_D_NEUT_MAST | n = 4 | Neut > 5%; Mast > 2%; Eos ≤ 1% |
| Group_E_EOS_MAST | n = 3 | Neut ≤ 5%; Mast > 2%; Eos > 1% |
Disclaimer/Publisher’s Note: The statements, opinions and data contained in all publications are solely those of the individual author(s) and contributor(s) and not of MDPI and/or the editor(s). MDPI and/or the editor(s) disclaim responsibility for any injury to people or property resulting from any ideas, methods, instructions or products referred to in the content. |
© 2024 by the authors. Licensee MDPI, Basel, Switzerland. This article is an open access article distributed under the terms and conditions of the Creative Commons Attribution (CC BY) license (https://creativecommons.org/licenses/by/4.0/).
Share and Cite
Karagianni, A.E.; Richard, E.A.; Toquet, M.-P.; Hue, E.S.; Courouce-Malblanc, A.; McGorum, B.; Kurian, D.; Aguilar, J.; Mazeri, S.; Wishart, T.M.; et al. Distinct Molecular Profiles Underpin Mild-To-Moderate Equine Asthma Cytological Profiles. Cells 2024, 13, 1926. https://doi.org/10.3390/cells13221926
Karagianni AE, Richard EA, Toquet M-P, Hue ES, Courouce-Malblanc A, McGorum B, Kurian D, Aguilar J, Mazeri S, Wishart TM, et al. Distinct Molecular Profiles Underpin Mild-To-Moderate Equine Asthma Cytological Profiles. Cells. 2024; 13(22):1926. https://doi.org/10.3390/cells13221926
Chicago/Turabian StyleKaragianni, Anna E., Eric A. Richard, Marie-Pierre Toquet, Erika S. Hue, Anne Courouce-Malblanc, Bruce McGorum, Dominic Kurian, Judit Aguilar, Stella Mazeri, Thomas M. Wishart, and et al. 2024. "Distinct Molecular Profiles Underpin Mild-To-Moderate Equine Asthma Cytological Profiles" Cells 13, no. 22: 1926. https://doi.org/10.3390/cells13221926
APA StyleKaragianni, A. E., Richard, E. A., Toquet, M.-P., Hue, E. S., Courouce-Malblanc, A., McGorum, B., Kurian, D., Aguilar, J., Mazeri, S., Wishart, T. M., & Pirie, R. S. (2024). Distinct Molecular Profiles Underpin Mild-To-Moderate Equine Asthma Cytological Profiles. Cells, 13(22), 1926. https://doi.org/10.3390/cells13221926

