Small and Long Non-Coding RNA Analysis for Human Trophoblast-Derived Extracellular Vesicles and Their Effect on the Transcriptome Profile of Human Neural Progenitor Cells
Abstract
1. Introduction
2. Materials and Methods
2.1. Cell Lines
2.2. Isolation and Fluorescent Labeling of EVs Derived from Human iPSCs and TBs
2.3. Small RNA Isolation from EVs Derived from Human iPSCs and TBs
2.4. Small RNA Library Preparation for EVs from Human iPSCs and TBs
2.5. Small RNAseq Data Processing and Analysis
2.6. Internalization of EVs from Human TB Cells by Fetal Neural Stem Cells
2.7. RNA Isolation from Human NPCs
2.8. Illumina RNA Library Preparation and Sequencing
2.9. Differential Gene Expression Analysis (DGEA): Cufflinks
2.10. Protein–Protein Interactions
2.11. Gene Functional Enrichment, Brain-Specific Gene Enrichment, and Network Analyses
3. Results
3.1. Small RNAseq Analyses of Small RNAs Within EVs Derived from Human TBs or iPSCs: General Features
3.2. Small RNA Differences Between EVs Derived from Human TB Vs. iPSCs
3.3. Target mRNA for miRs Within EVs Derived from Human TsB Vs. iPSCs
3.4. Internalization of Human TBs and iPSC-Derived EVs by Human NPCs
3.5. General Features of Transcriptomic Data from Human NPCs Exposed to EVs from Human TB or Ipsc Vs. Non-Exposed NPCs
3.6. Differential Gene Expression Profiles for Human NPCs Exposed to EVs from Human TBs or iPSCs Vs. Non-Exposed NPCs
3.7. Protein–Protein Interactions and Hub Gene Analysis for Human NPCs Exposed to EVs from Human TBs or iPSCs Vs. Non-Exposed NPCs
3.8. Pathways Predicted to Be Affected by the Exposure of Human NPCs to EVs Derived from Human TBs or iPSCs
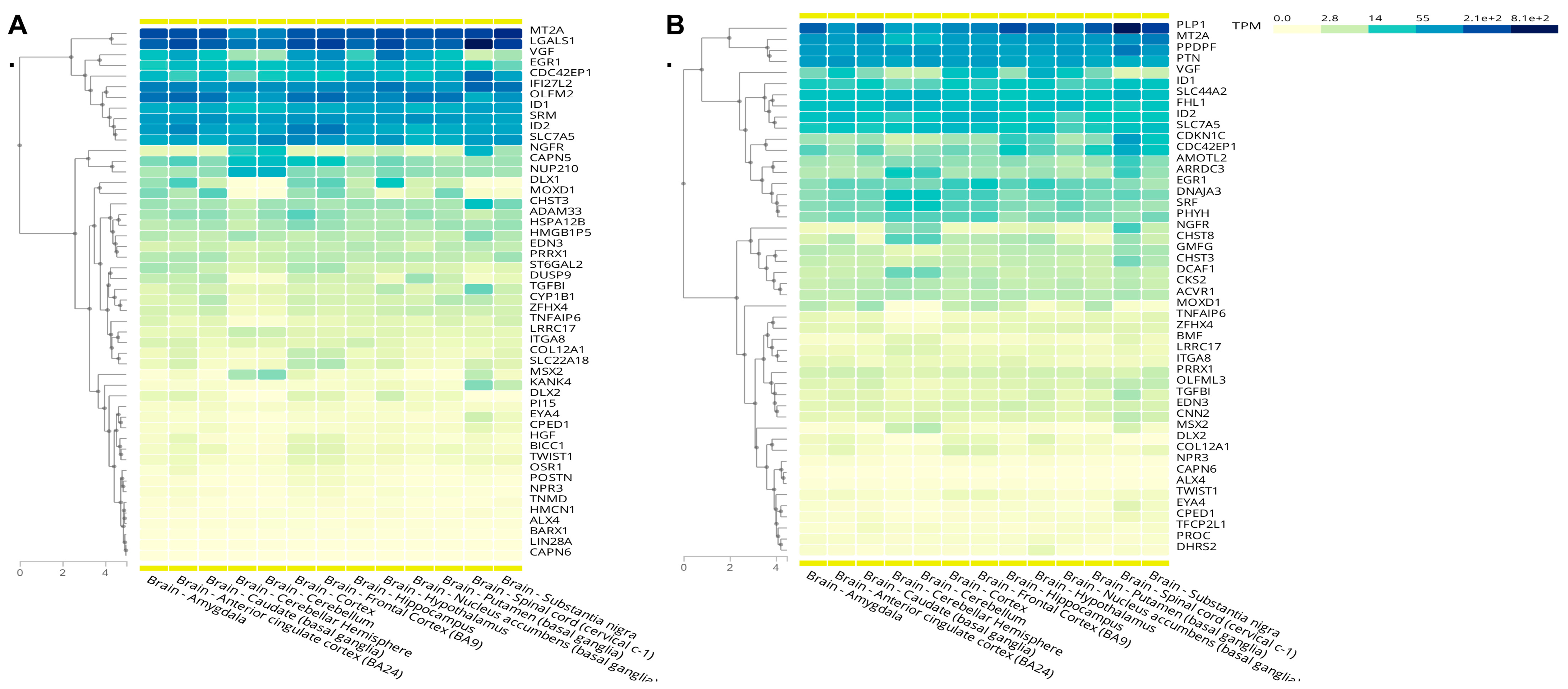
3.9. Brain Enrichment for Transcripts Altered in Human NPCs Exposed to EVs Derived from Human TBs or iPSCs
3.10. Linkages Between Differentially Expressed miRs and lncRNAs in Human TB-Derived EVs and Transcriptomic Changes in Human NPCs Treated with Human TB-Derived EVs
4. Discussion
Supplementary Materials
Author Contributions
Funding
Institutional Review Board Statement
Informed Consent Statement
Data Availability Statement
Acknowledgments
Conflicts of Interest
References
- Bazer, F.W.; Wu, G.; Spencer, T.E.; Johnson, G.A.; Burghardt, R.C.; Bayless, K. Novel pathways for implantation and establishment and maintenance of pregnancy in mammals. Mol. Hum. Reprod. 2009, 16, 135–152. [Google Scholar] [CrossRef] [PubMed]
- Liu, Y.; Fan, X.; Wang, R.; Lu, X.; Dang, Y.-L.; Wang, H.; Lin, H.-Y.; Zhu, C.; Ge, H.; Cross, J.C.; et al. Single-cell RNA-seq reveals the diversity of trophoblast subtypes and patterns of differentiation in the human placenta. Cell Res. 2018, 28, 819–832. [Google Scholar] [CrossRef] [PubMed]
- Rosenfeld, C.S. The placenta-brain-axis. J. Neurosci. Res. 2020, 99, 271–283. [Google Scholar] [CrossRef] [PubMed]
- Rosenfeld, C.S. Placental serotonin signaling, pregnancy outcomes, and regulation of fetal brain development. Biol. Reprod. 2020, 102, 532–538. [Google Scholar] [CrossRef]
- Mao, J.; Jain, A.; Denslow, N.D.; Nouri, M.-Z.; Chen, S.; Wang, T.; Zhu, N.; Koh, J.; Sarma, S.J.; Sumner, B.W.; et al. Bisphenol A and bisphenol S disruptions of the mouse placenta and potential effects on the placenta–brain axis. Proc. Natl. Acad. Sci. USA 2020, 117, 4642–4652. [Google Scholar] [CrossRef]
- Mao, J.; Kinkade, J.A.; Bivens, N.J.; Rosenfeld, C.S. MiRNA Changes in the Mouse Placenta Due to Bisphenol a Exposure. Epigenomics 2021, 13, 1909–1919. [Google Scholar] [CrossRef]
- Strawn, M.; Samal, A.; Sarker, B.; Dhakal, P.; Behura, S.K. Relevance of microRNAs to the regulation of the brain-placental axis in mice. Placenta 2021, 112, 123–131. [Google Scholar] [CrossRef]
- Santos, H.P., Jr.; Bhattacharya, A.; Joseph, R.M.; Smeester, L.; Kuban, K.C.K.; Marsit, C.J.; O’shea, T.M.; Fry, R.C. Evidence for the placenta-brain axis: Multi-omic kernel aggregation predicts intellectual and social impairment in children born extremely preterm. Mol. Autism 2020, 11, 1–16. [Google Scholar] [CrossRef]
- Lackinger, M.; Sungur, A.; Daswani, R.; Soutschek, M.; Bicker, S.; Stemmler, L.; Wüst, T.; Fiore, R.; Dieterich, C.; Schwarting, R.K.; et al. A placental mammal-specific micro RNA cluster acts as a natural brake for sociability in mice. EMBO Rep. 2018, 20, e46429. [Google Scholar] [CrossRef]
- Mashouri, L.; Yousefi, H.; Aref, A.R.; Ahadi, A.M.; Molaei, F.; Alahari, S.K. Exosomes: Composition, biogenesis, and mechanisms in cancer metastasis and drug resistance. Mol. Cancer 2019, 18, 75. [Google Scholar] [CrossRef]
- Ayala-Ramírez, P.; Machuca-Acevedo, C.; Gámez, T.; Quijano, S.; Barreto, A.; Silva, J.L.; Olaya-C, M.; García-Robles, R. Assessment of Placental Extracellular Vesicles-Associated Fas Ligand and TNF-Related Apoptosis-Inducing Ligand in Pregnancies Complicated by Early and Late Onset Preeclampsia. Front. Physiol. 2021, 12. [Google Scholar] [CrossRef] [PubMed]
- Buca, D.; Bologna, G.; D’amico, A.; Cugini, S.; Musca, F.; Febbo, M.; D’arcangelo, D.; Buca, D.; Simeone, P.; Liberati, M.; et al. Extracellular Vesicles in Feto–Maternal Crosstalk and Pregnancy Disorders. Int. J. Mol. Sci. 2020, 21, 2120. [Google Scholar] [CrossRef] [PubMed]
- Czernek, L.; Düchler, M. Exosomes as Messengers between Mother and Fetus in Pregnancy. Int. J. Mol. Sci. 2020, 21, 4264. [Google Scholar] [CrossRef] [PubMed]
- Gebara, N.; Correia, Y.; Wang, K.; Bussolati, B. Angiogenic Properties of Placenta-Derived Extracellular Vesicles in Normal Pregnancy and in Preeclampsia. Int. J. Mol. Sci. 2021, 22, 5402. [Google Scholar] [CrossRef]
- Hashimoto, A.; Sugiura, K.; Hoshino, A. Impact of exosome-mediated feto-maternal interactions on pregnancy maintenance and development of obstetric complications. J. Biochem. 2020, 169, 163–171. [Google Scholar] [CrossRef]
- James-Allan, L.B.; Devaskar, S.U. Extracellular vesicles and their role in gestational diabetes mellitus. Placenta 2021, 113, 15–22. [Google Scholar] [CrossRef]
- Kupper, N.; Huppertz, B. The endogenous exposome of the pregnant mother: Placental extracellular vesicles and their effect on the maternal system. Mol. Asp. Med. 2021, 87, 100955. [Google Scholar] [CrossRef]
- Morales-Prieto, D.M.; Favaro, R.R.; Markert, U.R. Placental miRNAs in feto-maternal communication mediated by extracellular vesicles. Placenta 2020, 102, 27–33. [Google Scholar] [CrossRef]
- Nair, S.; Guanzon, D.; Jayabalan, N.; Lai, A.; Scholz-Romero, K.; de Croft, P.K.; Ormazabal, V.; Palma, C.; Diaz, E.; McCarthy, E.A.; et al. Extracellular vesicle-associated miRNAs are an adaptive response to gestational diabetes mellitus. J. Transl. Med. 2021, 19, 360. [Google Scholar] [CrossRef]
- Nair, S.; Salomon, C. Extracellular vesicles as critical mediators of maternal-fetal communication during pregnancy and their potential role in maternal metabolism. Placenta 2020, 98, 60–68. [Google Scholar] [CrossRef]
- Palma, C.; Jellins, J.; Lai, A.; Salas, A.; Campos, A.; Sharma, S.; Duncombe, G.; Hyett, J.; Salomon, C. Extracellular Vesicles and Preeclampsia: Current Knowledge and Future Research Directions. In Subcellular Biochemistry; Mathivanan, S., Fonseka, P., Eds.; Springer: Cham, Switzerland, 2021; Volume 97, pp. 455–482. [Google Scholar]
- Rajaratnam, N.; Ditlevsen, N.E.; Sloth, J.K.; Bæk, R.; Jørgensen, M.M.; Christiansen, O.B. Extracellular Vesicles: An Important Biomarker in Recurrent Pregnancy Loss? J. Clin. Med. 2021, 10, 2549. [Google Scholar] [CrossRef] [PubMed]
- Tang, Y.; Groom, K.; Chamley, L.; Chen, Q. Melatonin, a Potential Therapeutic Agent for Preeclampsia, Reduces the Extrusion of Toxic Extracellular Vesicles from Preeclamptic Placentae. Cells 2021, 10, 1904. [Google Scholar] [CrossRef] [PubMed]
- Tersigni, C.; Lucchetti, D.; Franco, R.; Colella, F.; Neri, C.; Crispino, L.; Sgambato, A.; Lanzone, A.; Scambia, G.; Vatish, M.; et al. Circulating Placental Vesicles Carry HLA-DR in Pre-Eclampsia: A New Potential Marker of the Syndrome. Front. Immunol. 2021, 12. [Google Scholar] [CrossRef] [PubMed]
- Wang, L.; Zhang, W.; Zou, N.; Zhang, L. Trophoblasts Modulate the Ca2+ Oscillation and Contraction of Myometrial Smooth Muscle Cells by Small Extracellular Vesicle- (sEV-) Mediated Exporting of miR-25-3p during Premature Labor. Oxidative Med. Cell. Longev. 2021, 2021, 8140667. [Google Scholar] [CrossRef] [PubMed]
- Block, L.N.; Bowman, B.D.; Schmidt, J.K.; Keding, L.T.; Stanic, A.K.; Golos, T.G. The promise of placental extracellular vesicles: Models and challenges for diagnosing placental dysfunction in utero. Biol. Reprod. 2021, 104, 27–57. [Google Scholar] [CrossRef]
- Cooke, W.R.; Jiang, P.; Ji, L.; Bai, J.; Jones, G.D.; Lo, Y.M.D.; Redman, C.; Vatish, M. Differential 5′-tRNA Fragment Expression in Circulating Preeclampsia Syncytiotrophoblast Vesicles Drives Macrophage Inflammation. Hypertension 2024, 81, 876–886. [Google Scholar] [CrossRef]
- Fudono, A.; Imai, C.; Takimoto, H.; Tarui, I.; Aoyama, T.; Yago, S.; Okamitsu, M.; Muramatsu, M.; Sato, N.; Miyasaka, N. Trimester-specific associations between extracellular vesicle microRNAs and fetal growth. J. Matern. Neonatal Med. 2022, 35, 8728–8734. [Google Scholar] [CrossRef]
- Wang, Z.; Yang, R.; Zhang, J.; Wang, P.; Wang, Z.; Gao, J.; Liu, X. Role of Extracellular Vesicles in Placental Inflammation and Local Immune Balance. Mediat. Inflamm. 2021, 2021, 1–10. [Google Scholar] [CrossRef]
- Gall, A.R.; Amoah, S.; Kitase, Y.; Jantzie, L.L. Placental mediated mechanisms of perinatal brain injury: Evolving inflammation and exosomes. Exp. Neurol. 2021, 347, 113914. [Google Scholar] [CrossRef]
- Go, Y.Y.; Lee, C.M.; Ju, W.M.; Chae, S.-W.; Song, J.-J. Extracellular Vesicles (Secretomes) from Human Trophoblasts Promote the Regeneration of Skin Fibroblasts. Int. J. Mol. Sci. 2021, 22, 6959. [Google Scholar] [CrossRef]
- Kinkade, J.A.; Seetharam, A.S.; Sachdev, S.; Bivens, N.J.; Phinney, B.S.; Grigorean, G.; Roberts, R.M.; Tuteja, G.; Rosenfeld, C.S. Extracellular vesicles from mouse trophoblast cells: Effects on neural progenitor cells and potential participants in the placenta–brain axis. Biol. Reprod. 2023, 110, 310–328. [Google Scholar] [CrossRef] [PubMed]
- Yang, P.; Dai, A.; Alexenko, A.P.; Liu, Y.; Stephens, A.J.; Schulz, L.C.; Schust, D.J.; Roberts, R.M.; Ezashi, T. Abnormal Oxidative Stress Responses in Fibroblasts from Preeclampsia Infants. PLoS ONE 2014, 9, e103110. [Google Scholar] [CrossRef] [PubMed]
- Sheridan, M.A.; Yang, Y.; Jain, A.; Lyons, A.S.; Yang, P.; Brahmasani, S.R.; Dai, A.; Tian, Y.; Ellersieck, M.R.; Tuteja, G.; et al. Early onset preeclampsia in a model for human placental trophoblast. Proc. Natl. Acad. Sci. USA 2019, 116, 4336–4345. [Google Scholar] [CrossRef] [PubMed]
- Roberts, R.M.; Ezashi, T.; Sheridan, M.A.; Yang, Y. Specification of trophoblast from embryonic stem cells exposed to BMP4†. Biol. Reprod. 2018, 99, 212–224. [Google Scholar] [CrossRef]
- Roberts, R.M.; Ezashi, T.; Temple, J.; Owen, J.R.; Soncin, F.; Parast, M.M. The role of BMP4 signaling in trophoblast emergence from pluripotency. Cell. Mol. Life Sci. 2022, 79, 1–22. [Google Scholar] [CrossRef]
- Roberts, R.M.; Yabe, S.; Yang, Y.; Ezashi, T. A Human Stem Cell Model for Creating Placental Syncytiotrophoblast, the Major Cellular Barrier that Limits Fetal Exposure to Xenobiotics. In Stem Cells in Toxicology and Medicine, 1st ed.; Wiley & Sons: Hoboken, NJ, USA, 2016; pp. 179–195. [Google Scholar] [CrossRef]
- Yabe, S.; Alexenko, A.P.; Amita, M.; Yang, Y.; Schust, D.J.; Sadovsky, Y.; Ezashi, T.; Roberts, R.M. Comparison of syncytiotrophoblast generated from human embryonic stem cells and from term placentas. Proc. Natl. Acad. Sci. USA 2016, 113, E2598–E2607. [Google Scholar] [CrossRef]
- Amita, M.; Adachi, K.; Alexenko, A.P.; Sinha, S.; Schust, D.J.; Schulz, L.C.; Roberts, R.M.; Ezashi, T. Complete and unidirectional conversion of human embryonic stem cells to trophoblast by BMP4. Proc. Natl. Acad. Sci. USA 2013, 110, E1212–E1221. [Google Scholar] [CrossRef]
- Seetharam, A.S.; Vu, H.T.; Choi, S.; Khan, T.; Sheridan, M.A.; Ezashi, T.; Roberts, R.M.; Tuteja, G. The product of BMP-directed differentiation protocols for human primed pluripotent stem cells is placental trophoblast and not amnion. Stem Cell Rep. 2022, 17, 1289–1302. [Google Scholar] [CrossRef]
- Mullegama, S.V.; Klein, S.D.; Williams, S.R.; Innis, J.W.; Probst, F.J.; Haldeman-Englert, C.; Martinez-Agosto, J.A.; Yang, Y.; Tian, Y.; Elsea, S.H.; et al. Transcriptome analysis of MBD5-associated neurodevelopmental disorder (MAND) neural progenitor cells reveals dysregulation of autism-associated genes. Sci. Rep. 2021, 11, 1–12. [Google Scholar] [CrossRef]
- Martin, M. Cutadapt removes adapter sequences from high-throughput sequencing reads. EMBnet. J. 2011, 17, 10–12. [Google Scholar] [CrossRef]
- Patil, A.H.; Halushka, M.K. miRge3.0: A comprehensive microRNA and tRF sequencing analysis pipeline. NAR Genom. Bioinform. 2021, 3, lqab068. [Google Scholar] [CrossRef] [PubMed]
- Love, M.I.; Huber, W.; Anders, S. Moderated estimation of fold change and dispersion for RNA-seq data with DESeq2. Genome Biol. 2014, 15, 550. [Google Scholar] [CrossRef] [PubMed]
- Keller, A.; Gröger, L.; Tschernig, T.; Solomon, J.; Laham, O.; Schaum, N.; Wagner, V.; Kern, F.; Schmartz, G.P.; Li, Y.; et al. miRNATissueAtlas2: An update to the human miRNA tissue atlas. Nucleic Acids Res. 2021, 50, D211–D221. [Google Scholar] [CrossRef] [PubMed]
- Jain, A.; Tuteja, G. TissueEnrich: Tissue-specific gene enrichment analysis. Bioinformatics 2018, 35, 1966–1967. [Google Scholar] [CrossRef]
- Bindea, G.; Mlecnik, B.; Hackl, H.; Charoentong, P.; Tosolini, M.; Kirilovsky, A.; Fridman, W.-H.; Pagès, F.; Trajanoski, Z.; Galon, J. ClueGO: A Cytoscape plug-in to decipher functionally grouped gene ontology and pathway annotation networks. Bioinformatics 2009, 25, 1091–1093. [Google Scholar] [CrossRef]
- Frankish, A.; Carbonell-Sala, S.; Diekhans, M.; Jungreis, I.; E Loveland, J.; Mudge, J.M.; Sisu, C.; Wright, J.C.; Arnan, C.; Barnes, I.; et al. GENCODE: Reference annotation for the human and mouse genomes in 2023. Nucleic Acids Res. 2022, 51, D942–D949. [Google Scholar] [CrossRef]
- RNAcentral Consortium. RNAcentral: A hub of information for non-coding RNA sequences. Nucleic Acids Res. 2018, 47, D221–D229. [Google Scholar] [CrossRef]
- Langmead, B.; Trapnell, C.; Pop, M.; Salzberg, S.L. Ultrafast and memory-efficient alignment of short DNA sequences to the human genome. Genome Biol. 2009, 10, R25. [Google Scholar] [CrossRef]
- Liao, Y.; Smyth, G.K.; Shi, W. featureCounts: An efficient general purpose program for assigning sequence reads to genomic features. Bioinformatics 2014, 30, 923–930. [Google Scholar] [CrossRef]
- Volders, P.-J.; Helsens, K.; Wang, X.; Menten, B.; Martens, L.; Gevaert, K.; Vandesompele, J.; Mestdagh, P. LNCipedia: A database for annotated human lncRNA transcript sequences and structures. Nucleic Acids Res. 2012, 41, D246–D251. [Google Scholar] [CrossRef]
- Li, Z.; Liu, L.; Feng, C.; Qin, Y.; Xiao, J.; Zhang, Z.; Ma, L. LncBook 2.0: Integrating human long non-coding RNAs with multi-omics annotations. Nucleic Acids Res. 2022, 51, D186–D191. [Google Scholar] [CrossRef] [PubMed]
- Li, Z.; Zhang, Y.; Fang, J.; Xu, Z.; Zhang, H.; Mao, M.; Chen, Y.; Zhang, L.; Pian, C. NcPath: A novel platform for visualization and enrichment analysis of human non-coding RNA and KEGG signaling pathways. Bioinformatics 2023, 39. [Google Scholar] [CrossRef] [PubMed]
- Kanehisa, M.; Goto, S. KEGG: Kyoto Encyclopedia of Genes and Genomes. Nucleic Acids Res. 2000, 28, 27–30. [Google Scholar] [CrossRef]
- Csardi, G.; Nepusz, T. The Igraph Software Package for Complex Network Research. InterJournal 2005, Complex Systems, 1695. [Google Scholar]
- R Core Team. R: A Language and Environment for Statistical Computing; R Foundation for Statistical Computing: Vienna, Austria, 2024. [Google Scholar]
- Gustavsen, J.A.; Pai, S.; Isserlin, R.; Demchak, B.; Pico, A.R. RCy3: Network biology using Cytoscape from within R. F1000Research 2019, 8, 1774. [Google Scholar] [CrossRef]
- Shannon, P.; Markiel, A.; Ozier, O.; Baliga, N.S.; Wang, J.T.; Ramage, D.; Amin, N.; Schwikowski, B.; Ideker, T. Cytoscape: A software environment for integrated models of Biomolecular Interaction Networks. Genome Res. 2003, 13, 2498–2504. [Google Scholar] [CrossRef]
- Andrews, S. FastQC A Quality Control tool for High Throughput Sequence Data. 2010. Available online: http://www.bioinformatics.babraham.ac.uk/projects/fastqc (accessed on 6 November 2024).
- Ewels, P.; Magnusson, M.; Lundin, S.; Käller, M. MultiQC: Summarize analysis results for multiple tools and samples in a single report. Bioinformatics 2016, 32, 3047–3048. [Google Scholar] [CrossRef]
- Kim, D.; Langmead, B.; Salzberg, S.L. HISAT: A fast spliced aligner with low memory requirements. Nat. Methods 2015, 12, 357–360. [Google Scholar] [CrossRef]
- Li, H.; Handsaker, B.; Wysoker, A.; Fennell, T.; Ruan, J.; Homer, N.; Marth, G.; Abecasis, G.; Durbin, R.; 1000 Genome Project Data Processing Subgroup. The Sequence Alignment/Map format and SAMtools. Bioinformatics 2009, 25, 2078–2079. [Google Scholar] [CrossRef]
- Trapnell, C.; Roberts, A.; Goff, L.; Pertea, G.; Kim, D.; Kelley, D.R.; Pimentel, H.; Salzberg, S.L.; Rinn, J.L.; Pachter, L. Differential gene and transcript expression analysis of RNA-seq experiments with TopHat and Cufflinks. Nat. Protoc. 2012, 7, 562–578. [Google Scholar] [CrossRef]
- Blighe, K.; Rana, S.; Turkes, E.; Ostendorf, B.; Grioni, A.; Lewis, M. EnhancedVolcano: Publication-ready volcano plots with enhanced colouring and labeling, R package version 1.24.0. Bioconductor 2018. [Google Scholar]
- Szklarczyk, D.; Franceschini, A.; Wyder, S.; Forslund, K.; Heller, D.; Huerta-Cepas, J.; Simonovic, M.; Roth, A.; Santos, A.; Tsafou, K.P.; et al. STRING v10: Protein–protein interaction networks, integrated over the tree of life. Nucleic Acids Res. 2015, 43, D447–D452. [Google Scholar] [CrossRef] [PubMed]
- Chin, C.-H.; Chen, S.-H.; Wu, H.-H.; Ho, C.-W.; Ko, M.-T.; Lin, C.-Y. cytoHubba: Identifying hub objects and sub-networks from complex interactome. BMC Syst. Biol. 2014, 8 (Suppl. S4), S11. [Google Scholar] [CrossRef] [PubMed]
- Liao, Y.; Wang, J.; Jaehnig, E.J.; Shi, Z.; Zhang, B. WebGestalt 2019: Gene Set Analysis Toolkit with Revamped UIs and APIs. Nucleic Acids Res. 2019, 47, W199–W205. [Google Scholar] [CrossRef]
- Aguet, F.; Barbeira, A.N.; Bonazzola, R.; Jo, B.; Kasela, S.; Liang, Y.; Parsana, P.; Aguet, F.; Battle, A.; Brown, A.; et al. The GTEx Consortium The GTEx Consortium atlas of genetic regulatory effects across human tissues. Science 2020, 369, 1318–1330. [Google Scholar] [CrossRef]
- McCarthy, D.J.; Chen, Y.; Smyth, G.K. Differential expression analysis of multifactor RNA-Seq experiments with respect to biological variation. Nucleic Acids Res. 2012, 40, 4288–4297. [Google Scholar] [CrossRef]
- Chen, Y.; Wang, X. miRDB: An online database for prediction of functional microRNA targets. Nucleic Acids Res. 2019, 48, D127–D131. [Google Scholar] [CrossRef]
- Liu, W.; Wang, X. Prediction of functional microRNA targets by integrative modeling of microRNA binding and target expression data. Genome Biol. 2019, 20, 1–10. [Google Scholar] [CrossRef]
- Green, M.T.; Martin, R.E.; Kinkade, J.A.; Schmidt, R.R.; Bivens, N.J.; Tuteja, G.; Mao, J.; Rosenfeld, C.S. Maternal oxycodone treatment causes pathophysiological changes in the mouse placenta. Placenta 2020, 100, 96–110. [Google Scholar] [CrossRef]
- Johnson, S.A.; Spollen, W.G.; Manshack, L.K.; Bivens, N.J.; Givan, S.A.; Rosenfeld, C.S. Hypothalamic transcriptomic alterations in male and female California mice (Peromyscus californicus) developmentally exposed to bisphenol A or ethinyl estradiol. Physiol. Rep. 2017, 5, e13133. [Google Scholar] [CrossRef]
- Manshack, L.K.; Conard, C.M.; Bryan, S.J.; Deem, S.L.; Holliday, D.K.; Bivens, N.J.; Givan, S.A.; Rosenfeld, C.S. Transcriptomic alterations in the brain of painted turtles (Chrysemys picta) developmentally exposed to bisphenol A or ethinyl estradiol. Physiol. Genom. 2017, 49, 201–215. [Google Scholar] [CrossRef] [PubMed]
- Mao, J.; Kinkade, J.A.; Bivens, N.J.; Roberts, R.M.; Rosenfeld, C.S. Placental Changes in the serotonin transporter (Slc6a4) knockout mouse suggest a role for serotonin in controlling nutrient acquisition. Placenta 2021, 115, 158–168. [Google Scholar] [CrossRef] [PubMed]
- Mesa, A.M.; Mao, J.; Nanjappa, M.K.; Medrano, T.I.; Tevosian, S.; Yu, F.; Kinkade, J.; Lyu, Z.; Liu, Y.; Joshi, T.; et al. Mice lacking uterine enhancer of zeste homolog 2 have transcriptomic changes associated with uterine epithelial proliferation. Physiol. Genom. 2020, 52, 81–95. [Google Scholar] [CrossRef] [PubMed]
- Ortega, M.T.; Bivens, N.J.; Jogahara, T.; Kuroiwa, A.; Givan, S.A.; Rosenfeld, C.S. Sexual dimorphism in brain transcriptomes of Amami spiny rats (Tokudaia osimensis): A rodent species where males lack the Y chromosome. BMC Genom. 2019, 20, 87. [Google Scholar] [CrossRef]
- Rosenfeld, C.S.; Hekman, J.P.; Johnson, J.L.; Lyu, Z.; Ortega, M.T.; Joshi, T.; Mao, J.; Vladimirova, A.V.; Gulevich, R.G.; Kharlamova, A.V.; et al. Hypothalamic transcriptome of tame and aggressive silver foxes (Vulpes vulpes) identifies gene expression differences shared across brain regions. Genes Brain Behav. 2019, 19, e12614. [Google Scholar] [CrossRef]
- Hinz, B. The extracellular matrix and transforming growth factor-β1: Tale of a strained relationship. Matrix Biol. 2015, 47, 54–65. [Google Scholar] [CrossRef]
- Khan, T.; Seetharam, A.S.; Zhou, J.; Bivens, N.J.; Schust, D.J.; Ezashi, T.; Tuteja, G.; Roberts, R.M. Single Nucleus RNA Sequence (snRNAseq) Analysis of the Spectrum of Trophoblast Lineages Generated From Human Pluripotent Stem Cells in vitro. Front. Cell Dev. Biol. 2021, 9. [Google Scholar] [CrossRef]
- Hough, S.R.; Thornton, M.; Mason, E.; Mar, J.C.; Wells, C.A.; Pera, M.F. Single-Cell Gene Expression Profiles Define Self-Renewing, Pluripotent, and Lineage Primed States of Human Pluripotent Stem Cells. Stem Cell Rep. 2014, 2, 881–895. [Google Scholar] [CrossRef]
- Iyer, M.K.; Niknafs, Y.S.; Malik, R.; Singhal, U.; Sahu, A.; Hosono, Y.; Barrette, T.R.; Prensner, J.R.; Evans, J.R.; Zhao, S.; et al. The landscape of long noncoding RNAs in the human transcriptome. Nat. Genet. 2015, 47, 199–208. [Google Scholar] [CrossRef]
- Yunusov, D.; Anderson, L.; DaSilva, L.F.; Wysocka, J.; Ezashi, T.; Roberts, R.M.; Verjovski-Almeida, S. HIPSTR and thousands of lncRNAs are heterogeneously expressed in human embryos, primordial germ cells and stable cell lines. Sci. Rep. 2016, 6, 32753. [Google Scholar] [CrossRef]
- Adu-Gyamfi, E.A.; Cheeran, E.A.; Salamah, J.; Enabulele, D.B.; Tahir, A.; Lee, B.-K. Long non-coding RNAs: A summary of their roles in placenta development and pathology. Biol. Reprod. 2023, 110, 431–449. [Google Scholar] [CrossRef] [PubMed]
- Telugu, B.; Adachi, K.; Schlitt, J.; Ezashi, T.; Schust, D.; Roberts, R.; Schulz, L. Comparison of extravillous trophoblast cells derived from human embryonic stem cells and from first trimester human placentas. Placenta 2013, 34, 536–543. [Google Scholar] [CrossRef] [PubMed]
- Yang, Y.; Adachi, K.; Sheridan, M.A.; Alexenko, A.P.; Schust, D.J.; Schulz, L.C.; Ezashi, T.; Roberts, R.M. Heightened potency of human pluripotent stem cell lines created by transient BMP4 exposure. Proc. Natl. Acad. Sci. USA 2015, 112, E2337–E2346. [Google Scholar] [CrossRef] [PubMed]
- Lin, Y.; Yang, J.; Shen, Z.; Ma, J.; Simons, B.D.; Shi, S.-H. Behavior and lineage progression of neural progenitors in the mammalian cortex. Curr. Opin. Neurobiol. 2020, 66, 144–157. [Google Scholar] [CrossRef]











| miR | log2 FoldChange | Fold Change | p-Value | Adjusted p Value | Directionality TB EV vs. iPS EV |
|---|---|---|---|---|---|
| hsa-miR-149-3p | 10.05171607 | 1061.373023 | 0.00048491 | 0.031022969 | Up |
| hsa-miR-4788 | −11.94158699 | 0.000254228 | 0.00048855 | 0.031022969 | Down |
| hsa-miR-19b-3p | 9.838790506 | 915.7376353 | 0.00109125 | 0.046196118 | Up |
| hsa-miR-23a-3p/23b-3p | 8.684175054 | 411.3364341 | 0.00149931 | 0.04623086 | Up |
| hsa-miR-574-3p | 9.124625271 | 558.1949534 | 0.00182011 | 0.04623086 | Up |
| hsa-miR-92a-3p | 7.299724875 | 157.5564357 | 0.00249319 | 0.052772551 | Up |
| hsa-miR-151a-3p | 6.448213714 | 87.31839541 | 0.00772971 | 0.073415825 | Up |
| hsa-miR-19a-3p | 8.847565464 | 460.6622169 | 0.00924924 | 0.073415825 | Up |
| hsa-miR-21-5p | 8.150478226 | 284.1439576 | 0.00627482 | 0.073415825 | Up |
| hsa-miR-24-3p | 6.923785137 | 121.4135087 | 0.00636052 | 0.073415825 | Up |
| hsa-miR-28-3p | 7.657611066 | 201.9159497 | 0.00911805 | 0.073415825 | Up |
| hsa-miR-302a-5p | 7.789624074 | 221.2638685 | 0.00759028 | 0.073415825 | Up |
| hsa-miR-335-5p | 8.214290328 | 296.9940726 | 0.00540517 | 0.073415825 | Up |
| hsa-miR-4497 | −8.622843036 | 0.002536679 | 0.00910335 | 0.073415825 | Down |
| hsa-miR-489-3p | 8.278285493 | 310.464713 | 0.00588676 | 0.073415825 | Up |
Disclaimer/Publisher’s Note: The statements, opinions and data contained in all publications are solely those of the individual author(s) and contributor(s) and not of MDPI and/or the editor(s). MDPI and/or the editor(s) disclaim responsibility for any injury to people or property resulting from any ideas, methods, instructions or products referred to in the content. |
© 2024 by the authors. Licensee MDPI, Basel, Switzerland. This article is an open access article distributed under the terms and conditions of the Creative Commons Attribution (CC BY) license (https://creativecommons.org/licenses/by/4.0/).
Share and Cite
Kinkade, J.A.; Singh, P.; Verma, M.; Khan, T.; Ezashi, T.; Bivens, N.J.; Roberts, R.M.; Joshi, T.; Rosenfeld, C.S. Small and Long Non-Coding RNA Analysis for Human Trophoblast-Derived Extracellular Vesicles and Their Effect on the Transcriptome Profile of Human Neural Progenitor Cells. Cells 2024, 13, 1867. https://doi.org/10.3390/cells13221867
Kinkade JA, Singh P, Verma M, Khan T, Ezashi T, Bivens NJ, Roberts RM, Joshi T, Rosenfeld CS. Small and Long Non-Coding RNA Analysis for Human Trophoblast-Derived Extracellular Vesicles and Their Effect on the Transcriptome Profile of Human Neural Progenitor Cells. Cells. 2024; 13(22):1867. https://doi.org/10.3390/cells13221867
Chicago/Turabian StyleKinkade, Jessica A., Pallav Singh, Mohit Verma, Teka Khan, Toshihiko Ezashi, Nathan J. Bivens, R. Michael Roberts, Trupti Joshi, and Cheryl S. Rosenfeld. 2024. "Small and Long Non-Coding RNA Analysis for Human Trophoblast-Derived Extracellular Vesicles and Their Effect on the Transcriptome Profile of Human Neural Progenitor Cells" Cells 13, no. 22: 1867. https://doi.org/10.3390/cells13221867
APA StyleKinkade, J. A., Singh, P., Verma, M., Khan, T., Ezashi, T., Bivens, N. J., Roberts, R. M., Joshi, T., & Rosenfeld, C. S. (2024). Small and Long Non-Coding RNA Analysis for Human Trophoblast-Derived Extracellular Vesicles and Their Effect on the Transcriptome Profile of Human Neural Progenitor Cells. Cells, 13(22), 1867. https://doi.org/10.3390/cells13221867

