Cancer-Associated Fibroblast-Derived FGF7 Promotes Clear Cell Renal Cell Carcinoma Progression and Macrophage Infiltration
Abstract
1. Introduction
2. Materials and Methods
2.1. Bioinformatic Analyses
2.2. Cell Culture
2.3. Plasmid Construction and Lentivirus Generation
2.4. Western Blotting
2.5. Real-Time Quantitative PCR (RT-qPCR)
2.6. Cell Proliferation Assay
2.7. 5-Ethynyl-2′-Deoxyuridine (EdU) Assay
2.8. Transwell Assay
2.9. In Vivo RCC Animal Model
2.10. Immunohistochemical Staining (IHC)
2.11. Chromatin Immunoprecipitation (ChIP)
2.12. Statistics
3. Results
3.1. Computational Identification of FGF7 as a Potential Driver During ccRCC Development
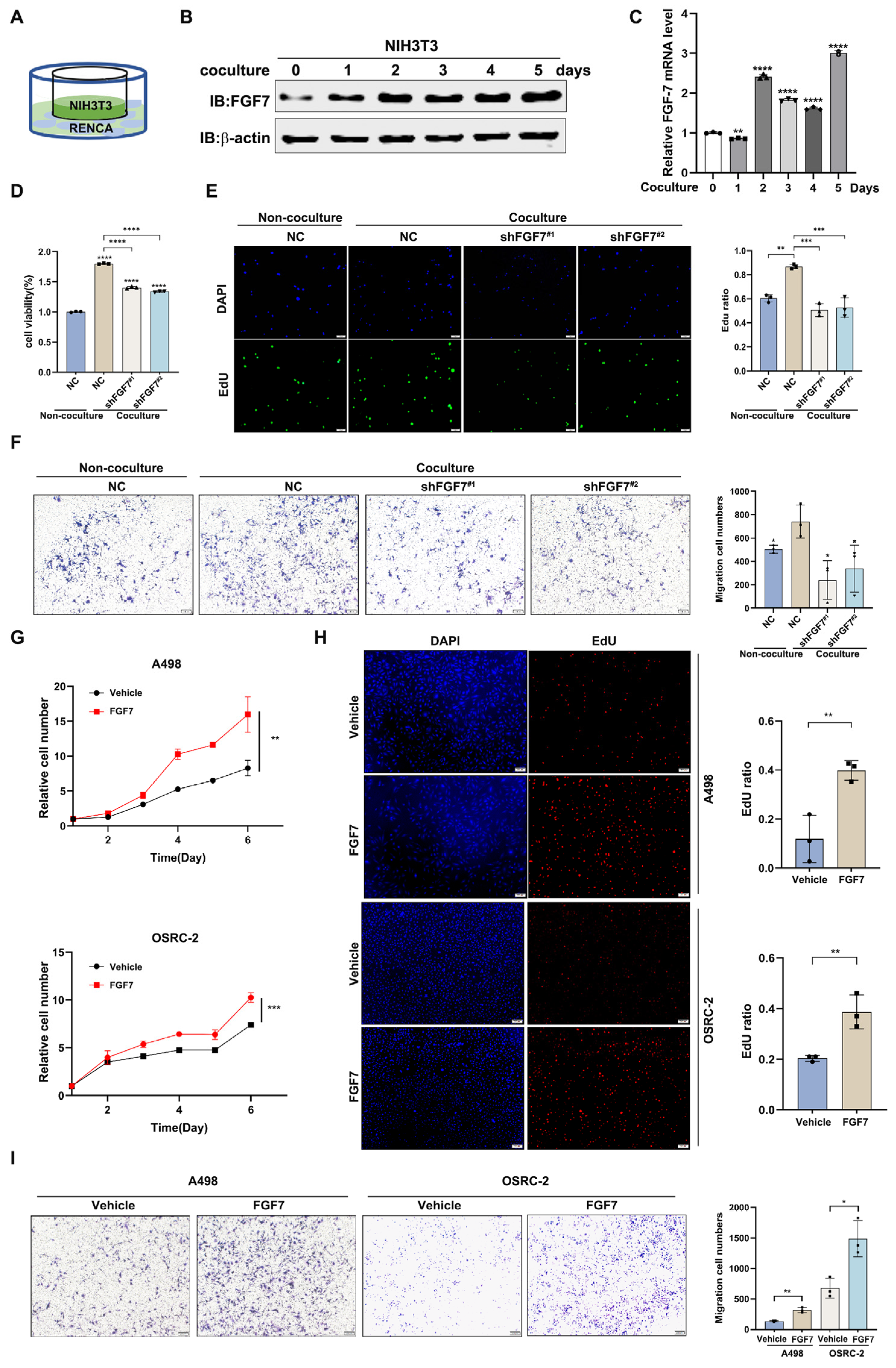
3.2. FGF7 Promotes ccRCC Progression
3.3. FGF7 Activates AKT Signaling to Promote ccRCC Progression
3.4. STAT3 Transcriptionally Regulates FGF7 Expression in CAFs
3.5. FGF7 Has a Close Relationship with M2 Macrophage Infiltration
3.6. Depletion of FGF7 in CAFs Hinders ccRCC Growth
4. Discussion
4.1. CAF-Derived FGF7 Contributes to PI-3K/AKT/mTOR Activation in ccRCC
4.2. STAT3 Is a Novel Transcript Factor for FGF7 Expression in CAFs
4.3. Targeting FGF7 Signaling May Overcome ccRCC Progression
Supplementary Materials
Author Contributions
Funding
Institutional Review Board Statement
Informed Consent Statement
Data Availability Statement
Conflicts of Interest
References
- Siegel, R.L.; Miller, K.D.; Wagle, N.S.; Jemal, A. Cancer statistics, 2023. CA Cancer J. Clin. 2023, 73, 17–48. [Google Scholar] [CrossRef] [PubMed]
- Xie, M.; Cheng, B.; Yu, S.; He, Y.; Cao, Y.; Zhou, T.; Han, K.; Dai, R.; Wang, R. Cuproptosis-Related MiR-21-5p/FDX1 Axis in Clear Cell Renal Cell Carcinoma and Its Potential Impact on Tumor Microenvironment. Cells 2022, 12, 173. [Google Scholar] [CrossRef] [PubMed]
- Qu, L.; Ding, J.; Chen, C.; Wu, Z.-J.; Liu, B.; Gao, Y.; Chen, W.; Liu, F.; Sun, W.; Li, X.-F.; et al. Exosome-Transmitted lncARSR Promotes Sunitinib Resistance in Renal Cancer by Acting as a Competing Endogenous RNA. Cancer Cell 2016, 29, 653–668. [Google Scholar] [CrossRef] [PubMed]
- Marona, P.; Górka, J.; Kwapisz, O.; Jura, J.; Rys, J.; Hoffman, R.M.; Miekus, K. Resistance to tyrosine kinase inhibitors promotes renal cancer progression through MCPIP1 tumor-suppressor downregulation and c-Met activation. Cell Death Dis. 2022, 13, 814. [Google Scholar] [CrossRef]
- Msaouel, P.; Goswami, S.; Thall, P.F.; Wang, X.; Yuan, Y.; Jonasch, E.; Gao, J.; Campbell, M.T.; Shah, A.Y.; Corn, P.G.; et al. A phase 1-2 trial of sitravatinib and nivolumab in clear cell renal cell carcinoma following progression on antiangiogenic therapy. Sci. Transl. Med. 2022, 14, eabm6420. [Google Scholar] [CrossRef]
- Zhang, H.; Bai, L.; Wu, X.-Q.; Tian, X.; Feng, J.; Wu, X.; Shi, G.-H.; Pei, X.; Lyu, J.; Yang, G.; et al. Proteogenomics of clear cell renal cell carcinoma response to tyrosine kinase inhibitor. Nat. Commun. 2023, 14, 4274. [Google Scholar] [CrossRef]
- Plimack, E.R.; Powles, T.; Stus, V.; Gafanov, R.; Nosov, D.; Waddell, T.; Alekseev, B.; Pouliot, F.; Melichar, B.; Soulières, D.; et al. Pembrolizumab Plus Axitinib Versus Sunitinib as First-line Treatment of Advanced Renal Cell Carcinoma: 43-month Follow-up of the Phase 3 KEYNOTE-426 Study. Eur. Urol. 2023, 84, 449–454. [Google Scholar] [CrossRef]
- Cheng, B.; Xie, M.; Zhou, Y.; Li, T.; Liu, W.; Yu, W.; Jia, M.; Yu, S.; Chen, L.; Dai, R.; et al. Vascular mimicry induced by m(6)A mediated IGFL2-AS1/AR axis contributes to pazopanib resistance in clear cell renal cell carcinoma. Cell Death Discov. 2023, 9, 121. [Google Scholar] [CrossRef]
- Makhov, P.; Joshi, S.; Ghatalia, P.; Kutikov, A.; Uzzo, R.G.; Kolenko, V.M. Resistance to Systemic Therapies in Clear Cell Renal Cell Carcinoma: Mechanisms and Management Strategies. Mol. Cancer Ther. 2018, 17, 1355–1364. [Google Scholar] [CrossRef]
- Monjaras-Avila, C.U.; Monjaras-Avila, C.U.; Lorenzo-Leal, A.C.; Lorenzo-Leal, A.C.; Luque-Badillo, A.C.; Luque-Badillo, A.C.; D’costa, N.; D’costa, N.; Chavez-Muñoz, C.; Chavez-Muñoz, C.; et al. The Tumor Immune Microenvironment in Clear Cell Renal Cell Carcinoma. Int. J. Mol. Sci. 2023, 24, 7946. [Google Scholar] [CrossRef]
- Mao, X.; Xu, J.; Wang, W.; Liang, C.; Hua, J.; Liu, J.; Zhang, B.; Meng, Q.; Yu, X.; Shi, S. Crosstalk between cancer-associated fibroblasts and immune cells in the tumor microenvironment: New findings and future perspectives. Mol. Cancer 2021, 20, 131. [Google Scholar] [CrossRef] [PubMed]
- Wang, J.; Zuo, Z.; Yu, Z.; Chen, Z.; Meng, X.; Ma, Z.; Niu, J.; Guo, R.; Tran, L.J.; Zhang, J.; et al. Single-cell transcriptome analysis revealing the intratumoral heterogeneity of ccRCC and validation of MT2A in pathogenesis. Funct. Integr. Genom. 2023, 23, 300. [Google Scholar] [CrossRef] [PubMed]
- Ambrosetti, D.; Coutts, M.; Paoli, C.; Durand, M.; Borchiellini, D.; Montemagno, C.; Rastoin, O.; Borderie, A.; Grepin, R.; Rioux-Leclercq, N.; et al. Cancer-associated fibroblasts in renal cell carcinoma: Implication in prognosis and resistance to anti-angiogenic therapy. BJU Int. 2022, 129, 80–92. [Google Scholar] [CrossRef] [PubMed]
- Liu, B.; Chen, X.; Zhan, Y.; Wu, B.; Pan, S. Identification of a Gene Signature for Renal Cell Carcinoma-Associated Fibroblasts Mediating Cancer Progression and Affecting Prognosis. Front. Cell Dev. Biol. 2020, 8, 604627. [Google Scholar] [CrossRef]
- Ding, M.; Zhao, X.; Chen, X.; Diao, W.; Kan, Y.; Cao, W.; Chen, W.; Jiang, B.; Qin, H.; Gao, J.; et al. Cancer-associated fibroblasts promote the stemness and progression of renal cell carcinoma via exosomal miR-181d-5p. Cell Death Discov. 2022, 8, 439. [Google Scholar] [CrossRef]
- Xu, C.; Zhang, K.; Yang, F.; Zhou, X.; Liu, S.; Li, Y.; Ma, S.; Zhao, X.; Lu, T.; Lu, S.; et al. CD248(+) Cancer-Associated Fibroblasts: A Novel Prognostic and Therapeutic Target for Renal Cell Carcinoma. Front. Oncol. 2021, 11, 773063. [Google Scholar] [CrossRef]
- Beenken, A.; Mohammadi, M. The FGF family: Biology, pathophysiology and therapy. Nat. Rev. Drug Discov. 2009, 8, 235–253. [Google Scholar] [CrossRef] [PubMed]
- Xie, Y.; Su, N.; Yang, J.; Tan, Q.; Huang, S.; Jin, M.; Ni, Z.; Zhang, B.; Zhang, D.; Luo, F.; et al. FGF/FGFR signaling in health and disease. Signal Transduct. Target. Ther. 2020, 5, 181. [Google Scholar]
- Fujimoto, K.; Ichimori, Y.; Kakizoe, T.; Okajima, E.; Sakamoto, H.; Sugimura, T.; Terada, M. Increased serum levels of basic fibroblast growth factor in patients with renal cell carcinoma. Biochem. Biophys. Res. Commun. 1991, 180, 386–392. [Google Scholar] [CrossRef]
- Belov, A.A.; Mohammadi, M. Molecular mechanisms of fibroblast growth factor signaling in physiology and pathology. Cold Spring Harb. Perspect. Biol. 2013, 5, a015958. [Google Scholar] [CrossRef]
- Tsimafeyeu, I.; Demidov, L.; Stepanova, E.; Wynn, N.; Ta, H. Overexpression of fibroblast growth factor receptors FGFR1 and FGFR2 in renal cell carcinoma. Scand. J. Urol. Nephrol. 2011, 45, 190–195. [Google Scholar] [CrossRef]
- Badoiu, S.C.; Greabu, M.; Miricescu, D.; Stanescu-Spinu, I.-I.; Ilinca, R.; Balan, D.G.; Balcangiu-Stroescu, A.-E.; Mihai, D.-A.; Vacaroiu, I.A.; Stefani, C.; et al. PI3K/AKT/mTOR Dysregulation and Reprogramming Metabolic Pathways in Renal Cancer: Crosstalk with the VHL/HIF Axis. Int. J. Mol. Sci. 2023, 24, 8391. [Google Scholar] [CrossRef]
- Ciccarese, C.; Iacovelli, R.; Brunelli, M.; Massari, F.; Bimbatti, D.; Fantinel, E.; De Marco, V.; Porcaro, A.B.; Martignoni, G.; Artibani, W.; et al. Addressing the best treatment for non-clear cell renal cell carcinoma: A meta-analysis of randomised clinical trials comparing VEGFR-TKis versus mTORi-targeted therapies. Eur. J. Cancer 2017, 83, 237–246. [Google Scholar] [CrossRef]
- Glaviano, A.; Foo, A.S.C.; Lam, H.Y.; Yap, K.C.H.; Jacot, W.; Jones, R.H.; Eng, H.; Nair, M.G.; Makvandi, P.; Geoerger, B.; et al. PI3K/AKT/mTOR signaling transduction pathway and targeted therapies in cancer. Mol. Cancer 2023, 22, 138. [Google Scholar] [CrossRef] [PubMed]
- Panwar, V.; Singh, A.; Bhatt, M.; Tonk, R.K.; Azizov, S.; Raza, A.S.; Sengupta, S.; Kumar, D.; Garg, M. Multifaceted role of mTOR (mammalian target of rapamycin) signaling pathway in human health and disease. Signal Transduct. Target. Ther. 2023, 8, 375. [Google Scholar] [CrossRef] [PubMed]
- Chen, H.; Tao, X.; Cao, H.; Li, B.; Sun, Q.; Wang, W.; Zou, Y.; Mu, M.; Tao, H.; Zhao, Y.; et al. Nicotine exposure exacerbates silica-induced pulmonary fibrosis via STAT3-BDNF-TrkB-mediated epithelial-mesenchymal transition in alveolar type II cells. Food Chem. Toxicol. 2023, 175, 113694. [Google Scholar] [CrossRef]
- Weiss, A.; Adler, F.; Buhles, A.; Stamm, C.; Fairhurst, R.A.; Kiffe, M.; Sterker, D.; Centeleghe, M.; Wartmann, M.; Kinyamu-Akunda, J.; et al. FGF401, A First-In-Class Highly Selective and Potent FGFR4 Inhibitor for the Treatment of FGF19-Driven Hepatocellular Cancer. Mol. Cancer Ther. 2019, 18, 2194–2206. [Google Scholar] [CrossRef]
- Chan, S.L.; Schuler, M.; Kang, Y.K.; Yen, C.J.; Edeline, J.; Choo, S.P.; Lin, C.C.; Okusaka, T.; Weiss, K.H.; Macarulla, T.; et al. A first-in-human phase 1/2 study of FGF401 and combination of FGF401 with spartalizumab in patients with hepatocellular carcinoma or biomarker-selected solid tumors. J. Exp. Clin. Cancer Res. 2022, 41, 189. [Google Scholar] [CrossRef] [PubMed]
- Coombes, R.C.; Badman, P.D.; Lozano-Kuehne, J.P.; Liu, X.; Macpherson, I.R.; Zubairi, I.; Baird, R.D.; Rosenfeld, N.; Garcia-Corbacho, J.; Cresti, N.; et al. Results of the phase IIa RADICAL trial of the FGFR inhibitor AZD4547 in endocrine resistant breast cancer. Nat. Commun. 2022, 13, 3246. [Google Scholar] [CrossRef]
- Chae, Y.K.; Hong, F.; Vaklavas, C.; Cheng, H.H.; Hammerman, P.; Mitchell, E.P.; Zwiebel, J.A.; Ivy, S.P.; Gray, R.J.; Li, S.; et al. Phase II Study of AZD4547 in Patients With Tumors Harboring Aberrations in the FGFR Pathway: Results From the NCI-MATCH Trial (EAY131) Subprotocol W. J. Clin. Oncol. 2020, 38, 2407–2417. [Google Scholar] [CrossRef]
- Zinkle, A.; Mohammadi, M. Structural Biology of the FGF7 Subfamily. Front. Genet. 2019, 10, 102. [Google Scholar] [CrossRef] [PubMed]
- Javle, M.; Roychowdhury, S.; Kelley, R.K.; Sadeghi, S.; Macarulla, T.; Weiss, K.H.; Waldschmidt, D.-T.; Goyal, L.; Borbath, I.; El-Khoueiry, A.; et al. Infigratinib (BGJ398) in previously treated patients with advanced or metastatic cholangiocarcinoma with FGFR2 fusions or rearrangements: Mature results from a multicentre, open-label, single-arm, phase 2 study. Lancet Gastroenterol. Hepatol. 2021, 6, 803–815. [Google Scholar] [CrossRef] [PubMed]
- Subbiah, V.; Sahai, V.; Maglic, D.; Bruderek, K.; Touré, B.B.; Zhao, S.; Valverde, R.; O’Hearn, P.J.; Moustakas, D.T.; Schönherr, H.; et al. RLY-4008, the First Highly Selective FGFR2 Inhibitor with Activity across FGFR2 Alterations and Resistance Mutations. Cancer Discov. 2023, 13, 2012–2031. [Google Scholar] [CrossRef] [PubMed]
- Katoh, M.; Loriot, Y.; Brandi, G.; Tavolari, S.; Wainberg, Z.A.; Katoh, M. FGFR-targeted therapeutics: Clinical activity, mechanisms of resistance and new directions. Nat. Rev. Clin. Oncol. 2024, 21, 312–329. [Google Scholar] [CrossRef] [PubMed]






Disclaimer/Publisher’s Note: The statements, opinions and data contained in all publications are solely those of the individual author(s) and contributor(s) and not of MDPI and/or the editor(s). MDPI and/or the editor(s) disclaim responsibility for any injury to people or property resulting from any ideas, methods, instructions or products referred to in the content. |
© 2024 by the authors. Licensee MDPI, Basel, Switzerland. This article is an open access article distributed under the terms and conditions of the Creative Commons Attribution (CC BY) license (https://creativecommons.org/licenses/by/4.0/).
Share and Cite
Jia, M.; Xie, M.; Luo, X.; Wang, H.; Duan, C.; Lai, W.; Dai, R.; Wang, R. Cancer-Associated Fibroblast-Derived FGF7 Promotes Clear Cell Renal Cell Carcinoma Progression and Macrophage Infiltration. Cells 2024, 13, 1824. https://doi.org/10.3390/cells13221824
Jia M, Xie M, Luo X, Wang H, Duan C, Lai W, Dai R, Wang R. Cancer-Associated Fibroblast-Derived FGF7 Promotes Clear Cell Renal Cell Carcinoma Progression and Macrophage Infiltration. Cells. 2024; 13(22):1824. https://doi.org/10.3390/cells13221824
Chicago/Turabian StyleJia, Man, Mingyu Xie, Xixi Luo, Huiping Wang, Chunyan Duan, Wanni Lai, Rongyang Dai, and Ronghao Wang. 2024. "Cancer-Associated Fibroblast-Derived FGF7 Promotes Clear Cell Renal Cell Carcinoma Progression and Macrophage Infiltration" Cells 13, no. 22: 1824. https://doi.org/10.3390/cells13221824
APA StyleJia, M., Xie, M., Luo, X., Wang, H., Duan, C., Lai, W., Dai, R., & Wang, R. (2024). Cancer-Associated Fibroblast-Derived FGF7 Promotes Clear Cell Renal Cell Carcinoma Progression and Macrophage Infiltration. Cells, 13(22), 1824. https://doi.org/10.3390/cells13221824

