Long-Term Human Immune Reconstitution, T-Cell Development, and Immune Reactivity in Mice Lacking the Murine Major Histocompatibility Complex: Validation with Cellular and Gene Expression Profiles
Abstract
1. Introduction
2. Materials and Methods
2.1. Lentivirus Production
2.2. HPC Selection
2.3. Generation of Humanized Mice
2.4. In Vivo Administration of LVs into Mice and BLI Analyses
2.5. Blood and Tissue Collection and Processing
2.6. Blood Analysis via Flow Cytometry
2.7. Tissue Analysis via Flow Cytometry
2.8. CyTOF
2.9. mRNA Sequencing and Bio-Informatic Analyses
2.10. Statistics
3. Results
3.1. Validation of Three Different Preparations of Human CD34+ Isolated HPCs in Sub-Lethally Irradiated NRG Reference Mice
3.2. Sub-Lethally Irradiated NSG-DKO Can Be Humanized and Show Consistent Human Immune Reconstitution
3.3. In Vivo HLA Delivery and Vaccination via LV Enhances T-Cell Activation in huNSG-DKO
3.4. High-Dimensional Cell-Clustering Data Confirm αβ T-Cell Development and Provide Evidence of Human NK and γδ T-Cells in hu-NSG-DKO Mice
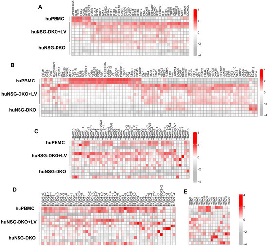
3.5. Identification of Human Biomarkers of Response via mRNA Sequencing Analyses
3.6. Identification of Human Biomarkers and Pathways of Response to LV Delivery
4. Discussion
Supplementary Materials
Author Contributions
Funding
Institutional Review Board Statement
Informed Consent Statement
Data Availability Statement
Acknowledgments
Conflicts of Interest
References
- Götze, D.; Burger, R. The Major Histocompatibility Complex. In Fundamentals of Immunology; Bier, O.G., Dias Da Silva, W., Götze, D., Mota, I., Eds.; Springer: Berlin/Heidelberg, Germany, 1986; pp. 139–178. ISBN 978-3-642-70393-5. [Google Scholar]
- Thorsby, E. A Short History of HLA. Tissue Antigens 2009, 74, 101–116. [Google Scholar] [CrossRef]
- Granot, N.; Storb, R. History of Hematopoietic Cell Transplantation: Challenges and Progress. Haematologica 2020, 105, 2716–2729. [Google Scholar] [CrossRef] [PubMed]
- Anjos-Afonso, F.; Bonnet, D. Human CD34+ Hematopoietic Stem Cell Hierarchy: How Far Are We with Its Delineation at the Most Primitive Level? Blood 2023, 142, 509–518. [Google Scholar] [CrossRef]
- Ishikawa, F.; Yasukawa, M.; Lyons, B.; Yoshida, S.; Miyamoto, T.; Yoshimoto, G.; Watanabe, T.; Akashi, K.; Shultz, L.D.; Harada, M. Development of Functional Human Blood and Immune Systems in NOD/SCID/IL2 Receptor γ Chain(Null) Mice. Blood 2005, 106, 1565–1573. [Google Scholar] [CrossRef] [PubMed]
- Pearson, T.; Shultz, L.D.; Miller, D.; King, M.; Laning, J.; Fodor, W.; Cuthbert, A.; Burzenski, L.; Gott, B.; Lyons, B.; et al. Non-Obese Diabetic–Recombination Activating Gene-1 (NOD–Rag 1 Null) Interleukin (IL)-2 Receptor Common Gamma Chain (IL 2 Rγnull) Null Mice: A Radioresistant Model for Human Lymphohaematopoietic Engraftment. Clin. Exp. Immunol. 2008, 154, 270–284. [Google Scholar] [CrossRef] [PubMed]
- Saito, Y.; Shultz, L.D.; Ishikawa, F. Understanding Normal and Malignant Human Hematopoiesis Using Next-Generation Humanized Mice. Trends Immunol. 2020, 41, 706–720. [Google Scholar] [CrossRef]
- Chuprin, J.; Buettner, H.; Seedhom, M.O.; Greiner, D.L.; Keck, J.G.; Ishikawa, F.; Shultz, L.D.; Brehm, M.A. Humanized Mouse Models for Immuno-Oncology Research. Nat. Rev. Clin. Oncol. 2023, 20, 192–206. [Google Scholar] [CrossRef]
- Allen, T.M.; Brehm, M.A.; Bridges, S.; Ferguson, S.; Kumar, P.; Mirochnitchenko, O.; Palucka, K.; Pelanda, R.; Sanders-Beer, B.; Shultz, L.D.; et al. Humanized Immune System Mouse Models: Progress, Challenges and Opportunities. Nat. Immunol. 2019, 20, 770–774. [Google Scholar] [CrossRef]
- Volk, V.; Reppas, A.I.; Robert, P.A.; Spineli, L.M.; Sundarasetty, B.S.; Theobald, S.J.; Schneider, A.; Gerasch, L.; Deves Roth, C.; Kloss, S.; et al. Multidimensional Analysis Integrating Human T-Cell Signatures in Lymphatic Tissues with Sex of Humanized Mice for Prediction of Responses after Dendritic Cell Immunization. Front. Immunol. 2017, 8, 1709. [Google Scholar] [CrossRef]
- Theobald, S.J.; Kreer, C.; Khailaie, S.; Bonifacius, A.; Eiz-Vesper, B.; Figueiredo, C.; Mach, M.; Backovic, M.; Ballmaier, M.; Koenig, J.; et al. Repertoire Characterization and Validation of GB-Specific Human IgGs Directly Cloned from Humanized Mice Vaccinated with Dendritic Cells and Protected against HCMV. PLoS Pathog. 2020, 16, e1008560. [Google Scholar] [CrossRef]
- Najima, Y.; Tomizawa-Murasawa, M.; Saito, Y.; Watanabe, T.; Ono, R.; Ochi, T.; Suzuki, N.; Fujiwara, H.; Ohara, O.; Shultz, L.D.; et al. Induction of WT1-Specific Human CD8+ T Cells from Human HSCs in HLA Class I Tg NOD/SCID/IL2rgKO Mice. Blood 2016, 127, 722–734. [Google Scholar] [CrossRef] [PubMed]
- Danner, R.; Chaudhari, S.N.; Rosenberger, J.; Surls, J.; Richie, T.L.; Brumeanu, T.-D.; Casares, S. Expression of HLA Class II Molecules in Humanized NOD.Rag1KO.IL2RgcKO Mice Is Critical for Development and Function of Human T and B Cells. PLoS ONE 2011, 6, e19826. [Google Scholar] [CrossRef] [PubMed]
- Majji, S.; Wijayalath, W.; Shashikumar, S.; Pow-Sang, L.; Villasante, E.; Brumeanu, T.D.; Casares, S. Differential Effect of HLA Class-I versus Class-II Transgenes on Human T and B Cell Reconstitution and Function in NRG Mice. Sci. Rep. 2016, 6, 28093. [Google Scholar] [CrossRef] [PubMed]
- Masse-Ranson, G.; Dusséaux, M.; Fiquet, O.; Darche, S.; Boussand, M.; Li, Y.; Lopez-Lastra, S.; Legrand, N.; Corcuff, E.; Toubert, A.; et al. Accelerated Thymopoiesis and Improved T-Cell Responses in HLA-A2/-DR2 Transgenic BRGS-Based Human Immune System Mice. Eur. J. Immunol. 2019, 49, 954–965. [Google Scholar] [CrossRef] [PubMed]
- Suzuki, M.; Takahashi, T.; Katano, I.; Ito, R.; Ito, M.; Harigae, H.; Ishii, N.; Sugamura, K. Induction of Human Humoral Immune Responses in a Novel HLA-DR-Expressing Transgenic NOD/Shi-Scid/Γcnull Mouse. Int. Immunol. 2012, 24, 243–252. [Google Scholar] [CrossRef]
- Kumar, S.; Koenig, J.; Schneider, A.; Wermeling, F.; Boddul, S.; Theobald, S.J.; Vollmer, M.; Kloos, D.; Lachmann, N.; Klawonn, F.; et al. In Vivo Lentiviral Gene Delivery of HLA-DR and Vaccination of Humanized Mice for Improving the Human T and B Cell Immune Reconstitution. Biomedicines 2021, 9, 961. [Google Scholar] [CrossRef]
- Brehm, M.A.; Kenney, L.L.; Wiles, M.V.; Low, B.E.; Tisch, R.M.; Burzenski, L.; Mueller, C.; Greiner, D.L.; Shultz, L.D. Lack of Acute Xenogeneic Graft-versus-Host Disease, but Retention of T-Cell Function Following Engraftment of Human Peripheral Blood Mononuclear Cells in NSG Mice Deficient in MHC Class I and II Expression. FASEB J. 2019, 33, 3137–3151. [Google Scholar] [CrossRef]
- The Allele Frequency Net Database [Search HLA Allele Frequencies]. Available online: https://www.allelefrequencies.net/hla6006a.asp?hla_locus_type=Classical&hla_locus=&hla_allele1=&hla_allele2=&hla_selection=&hla_pop_selection=&hla_population=2253&hla_country=Germany&hla_dataset=&hla_region=&hla_ethnic=&hla_study=&hla_order=order_2&hla_sample_size_pattern=equal&hla_sample_size=&hla_sample_year_pattern=equal&hla_sample_year=&hla_level_pattern=equal&hla_level=&standard=a&hla_show= (accessed on 26 September 2024).
- Miao, Q.; Wang, F.; Dou, J.; Iqbal, R.; Muftuoglu, M.; Basar, R.; Li, L.; Rezvani, K.; Chen, K. Ab Initio Spillover Compensation in Mass Cytometry Data. Cytom. Part A 2021, 99, 899–909. [Google Scholar] [CrossRef]
- Diggins, K.E.; Ferrell, P.B.; Irish, J.M. Methods for Discovery and Characterization of Cell Subsets in High Dimensional Mass Cytometry Data. Methods 2015, 82, 55–63. [Google Scholar] [CrossRef]
- Van Gassen, S.; Callebaut, B.; Van Helden, M.J.; Lambrecht, B.N.; Demeester, P.; Dhaene, T.; Saeys, Y. FlowSOM: Using Self-Organizing Maps for Visualization and Interpretation of Cytometry Data. Cytom. Part A 2015, 87, 636–645. [Google Scholar] [CrossRef]
- Wolf, F.A.; Angerer, P.; Theis, F.J. SCANPY: Large-Scale Single-Cell Gene Expression Data Analysis. Genome Biol. 2018, 19, 15. [Google Scholar] [CrossRef] [PubMed]
- van der Maaten, L.; Hinton, G. Visualizing Data Using T-SNE. J. Mach. Learn. Res. 2008, 9, 2579–2605. [Google Scholar]
- Patel, H.; Ewels, P.; Peltzer, A.; Manning, J.; Botvinnik, O.; Sturm, G.; Garcia, M.U.; Moreno, D.; Vemuri, P. Nf-Core/Rnaseq: Nf-Core/Rnaseq v3.14.0-Hassium Honey Badger; Zenodo: Genève, Switzerland, 2024. [Google Scholar]
- Dobin, A.; Davis, C.A.; Schlesinger, F.; Drenkow, J.; Zaleski, C.; Jha, S.; Batut, P.; Chaisson, M.; Gingeras, T.R. STAR: Ultrafast Universal RNA-Seq Aligner. Bioinformatics 2013, 29, 15–21. [Google Scholar] [CrossRef]
- Leek, J.T.; Johnson, W.E.; Parker, H.S.; Jaffe, A.E.; Storey, J.D. The Sva Package for Removing Batch Effects and Other Unwanted Variation in High-Throughput Experiments. Bioinformatics 2012, 28, 882–883. [Google Scholar] [CrossRef]
- Love, M.I.; Huber, W.; Anders, S. Moderated Estimation of Fold Change and Dispersion for RNA-Seq Data with DESeq2. Genome Biol. 2014, 15, 550. [Google Scholar] [CrossRef]
- Chinwalla, A.T.; Cook, L.L.; Delehaunty, K.D.; Fewell, G.A.; Fulton, L.A.; Fulton, R.S.; Graves, T.A.; Hillier, L.W.; Mardis, E.R.; McPherson, J.D.; et al. Initial Sequencing and Comparative Analysis of the Mouse Genome. Nature 2002, 420, 520–562. [Google Scholar] [CrossRef]
- Waldron-Lynch, F.; Deng, S.; Preston-Hurlburt, P.; Henegariu, O.; Herold, K.C. Analysis of Human Biologics with a Mouse Skin Transplant Model in Humanized Mice. Am. J. Transplant. 2012, 12, 2652–2662. [Google Scholar] [CrossRef] [PubMed]
- Yan, H.; Bhagwat, B.; Sanden, D.; Willingham, A.; Tan, A.; Knapton, A.D.; Weaver, J.L.; Howard, K.E. Evaluation of a TGN1412 Analogue Using in Vitro Assays and Two Immune Humanized Mouse Models. Toxicol. Appl. Pharmacol. 2019, 372, 57–69. [Google Scholar] [CrossRef]
- Stripecke, R.; Münz, C.; Schuringa, J.J.; Bissig, K.-D.; Soper, B.; Meeham, T.; Yao, L.-C.; Di Santo, J.P.; Brehm, M.; Rodriguez, E.; et al. Innovations, Challenges, and Minimal Information for Standardization of Humanized Mice. EMBO Mol. Med. 2020, 12, e8662. [Google Scholar] [CrossRef]
- Ashizawa, T.; Iizuka, A.; Nonomura, C.; Kondou, R.; Maeda, C.; Miyata, H.; Sugino, T.; Mitsuya, K.; Hayashi, N.; Nakasu, Y.; et al. Antitumor Effect of Programmed Death-1 (PD-1) Blockade in Humanized the NOG-MHC Double Knockout Mouse. Clin. Cancer Res. 2017, 23, 149–158. [Google Scholar] [CrossRef]
- Matas-Céspedes, A.; Brown, L.; Mahbubani, K.T.; Bareham, B.; Higgins, J.; Curran, M.; de Haan, L.; Lapointe, J.-M.; Stebbings, R.; Saeb-Parsy, K. Use of Human Splenocytes in an Innovative Humanised Mouse Model for Prediction of Immunotherapy-Induced Cytokine Release Syndrome. Clin. Transl. Immunol. 2020, 9, e1202. [Google Scholar] [CrossRef]
- Melkus, M.W.; Estes, J.D.; Padgett-Thomas, A.; Gatlin, J.; Denton, P.W.; Othieno, F.A.; Wege, A.K.; Haase, A.T.; Garcia, J.V. Humanized Mice Mount Specific Adaptive and Innate Immune Responses to EBV and TSST-1. Nat. Med. 2006, 12, 1316–1322. [Google Scholar] [CrossRef] [PubMed]
- Yan, H.; Semple, K.M.; Gonzaléz, C.M.; Howard, K.E. Bone Marrow-Liver-Thymus (BLT) Immune Humanized Mice as a Model to Predict Cytokine Release Syndrome. Transl. Res. 2019, 210, 43–56. [Google Scholar] [CrossRef] [PubMed]
- Denton, P.W.; Olesen, R.; Choudhary, S.K.; Archin, N.M.; Wahl, A.; Swanson, M.D.; Chateau, M.; Nochi, T.; Krisko, J.F.; Spagnuolo, R.A.; et al. Generation of HIV Latency in Humanized BLT Mice. J. Virol. 2012, 86, 630–634. [Google Scholar] [CrossRef] [PubMed]
- Ling, L.; De, C.; Spagnuolo, R.A.; Begum, N.; Falcinelli, S.D.; Archin, N.M.; Kovarova, M.; Silvestri, G.; Wahl, A.; Margolis, D.M.; et al. Transient CD4+ T Cell Depletion during Suppressive ART Reduces the HIV Reservoir in Humanized Mice. PLoS Pathog. 2023, 19, e1011824. [Google Scholar] [CrossRef]
- Pino, S.; Brehm, M.A.; Covassin-Barberis, L.; King, M.; Gott, B.; Chase, T.H.; Wagner, J.; Burzenski, L.; Foreman, O.; Greiner, D.L.; et al. Development of Novel Major Histocompatibility Complex Class I and Class II-Deficient NOD-SCID IL2R Gamma Chain Knockout Mice for Modeling Human Xenogeneic Graft-Versus-Host Disease. In Mouse Models for Drug Discovery: Methods and Protocols; Proetzel, G., Wiles, M.V., Eds.; Methods in Molecular Biology; Humana Press: Totowa, NJ, USA, 2010; pp. 105–117. ISBN 978-1-60761-058-8. [Google Scholar]
- Läderach, F.; Zdimerova, H.; Rieble, L.; Schuhmachers, P.; Engelmann, C.; Valencia-Camargo, A.D.; Kirchmeier, D.; Böni, M.; Münz, C. MHC Class II-Deficient Mice Allow Functional Human CD4+ T-Cell Development. Eur. J. Immunol. 2023, 53, e2250313. [Google Scholar] [CrossRef]
- Torfadottir, H.; Freysdottir, J.; Skaftadottir, I.; Haraldsson, A.; Sigfusson, G.; Ogmundsdottir, H.M. Evidence for Extrathymic T Cell Maturation after Thymectomy in Infancy. Clin. Exp. Immunol. 2006, 145, 407–412. [Google Scholar] [CrossRef]
- Cavalcanti, N.V.; Palmeira, P.; Jatene, M.B.; De Barros Dorna, M.; Carneiro-Sampaio, M. Early Thymectomy Is Associated With Long-Term Impairment of the Immune System: A Systematic Review. Front. Immunol. 2021, 12, 774780. [Google Scholar] [CrossRef]
- Bauer, A.; Hüttinger, R.; Staffler, G.; Hansmann, C.; Schmidt, W.; Majdic, O.; Knapp, W.; Stockinger, H. Analysis of the Requirement for Β2-Microglobulin for Expression and Formation of Human CD1 Antigens. Eur. J. Immunol. 1997, 27, 1366–1373. [Google Scholar] [CrossRef]
- Bernin, H.; Fehling, H.; Marggraff, C.; Tannich, E.; Lotter, H. The Cytokine Profile of Human NKT Cells and PBMCs Is Dependent on Donor Sex and Stimulus. Med. Microbiol. Immunol. 2016, 205, 321–332. [Google Scholar] [CrossRef]
- Naparstek, Y.; Holoshitz, J.; Eisenstein, S.; Reshef, T.; Rappaport, S.; Chemke, J.; Ben-Nun, A.; Cohen, I.R. Effector T Lymphocyte Line Cells Migrate to the Thymus and Persist There. Nature 1982, 300, 262–264. [Google Scholar] [CrossRef] [PubMed]
- King, M.A.; Covassin, L.; Brehm, M.A.; Racki, W.; Pearson, T.; Leif, J.; Laning, J.; Fodor, W.; Foreman, O.; Burzenski, L.; et al. Human Peripheral Blood Leucocyte Non-Obese Diabetic-Severe Combined Immunodeficiency Interleukin-2 Receptor Gamma Chain Gene Mouse Model of Xenogeneic Graft-versus-Host-like Disease and the Role of Host Major Histocompatibility Complex. Clin. Exp. Immunol. 2009, 157, 104–118. [Google Scholar] [CrossRef] [PubMed]
- Bosco, N.; Kirberg, J.; Ceredig, R.; Agenès, F. Peripheral T Cells in the Thymus: Have They Just Lost Their Way or Do They Do Something? Immunol. Cell Biol. 2009, 87, 50–57. [Google Scholar] [CrossRef]
- Hofmann, M.; Oschowitzer, A.; Kurzhals, S.R.; Krüger, C.C.; Pircher, H. Thymus-Resident Memory CD8+ T Cells Mediate Local Immunity. Eur. J. Immunol. 2013, 43, 2295–2304. [Google Scholar] [CrossRef] [PubMed]
- Huang, J.; Li, X.; Coelho-dos-Reis, J.G.A.; Wilson, J.M.; Tsuji, M. An AAV Vector-Mediated Gene Delivery Approach Facilitates Reconstitution of Functional Human CD8+ T Cells in Mice. PLoS ONE 2014, 9, e88205. [Google Scholar] [CrossRef]
- Douam, F.; Ziegler, C.G.K.; Hrebikova, G.; Fant, B.; Leach, R.; Parsons, L.; Wang, W.; Gaska, J.M.; Winer, B.Y.; Heller, B.; et al. Selective Expansion of Myeloid and NK Cells in Humanized Mice Yields Human-like Vaccine Responses. Nat. Commun. 2018, 9, 5031. [Google Scholar] [CrossRef]
- Atzeni, F.; Schena, M.; Ongari, A.M.; Carrabba, M.; Bonara, P.; Minonzio, F.; Capsoni, F. Induction of CD69 Activation Molecule on Human Neutrophils by GM-CSF, IFN-Gamma, and IFN-Alpha. Cell. Immunol. 2002, 220, 20–29. [Google Scholar] [CrossRef]
- Coughlan, A.M.; Harmon, C.; Whelan, S.; O’Brien, E.C.; O’Reilly, V.P.; Crotty, P.; Kelly, P.; Ryan, M.; Hickey, F.B.; O’Farrelly, C.; et al. Myeloid Engraftment in Humanized Mice: Impact of Granulocyte-Colony Stimulating Factor Treatment and Transgenic Mouse Strain. Stem Cells Dev. 2016, 25, 530–541. [Google Scholar] [CrossRef]
- Janke, L.J.; Imai, D.M.; Tillman, H.; Doty, R.; Hoenerhoff, M.J.; Xu, J.J.; Freeman, Z.T.; Allen, P.; Fowlkes, N.W.; Iacobucci, I.; et al. Development of Mast Cell and Eosinophil Hyperplasia and HLH/MAS-Like Disease in NSG-SGM3 Mice Receiving Human CD34+ Hematopoietic Stem Cells or Patient-Derived Leukemia Xenografts. Vet. Pathol. 2021, 58, 181–204. [Google Scholar] [CrossRef] [PubMed]
- Rongvaux, A.; Willinger, T.; Martinek, J.; Strowig, T.; Gearty, S.V.; Teichmann, L.L.; Saito, Y.; Marches, F.; Halene, S.; Palucka, A.K.; et al. Development and Function of Human Innate Immune Cells in a Humanized Mouse Model. Nat. Biotechnol. 2014, 32, 364–372. [Google Scholar] [CrossRef]
- Yao, L.-C.; Vaidya, S.; Kaur, P.; Keck, J.G.; Shultz, L.D.; Greiner, D.L.; Brehm, M.A. Abstract 1640: Enhanced Development of Functional Human Innate Immune Cells in a Novel FLT3nullNSG Mouse Strain Expressing Human FLT3L. Cancer Res. 2022, 82, 1640. [Google Scholar] [CrossRef]
- Li, Y.; Mention, J.-J.; Court, N.; Masse-Ranson, G.; Toubert, A.; Spits, H.; Legrand, N.; Corcuff, E.; Strick-Marchand, H.; Di Santo, J.P. A Novel Flt3-Deficient HIS Mouse Model with Selective Enhancement of Human DC Development. Eur. J. Immunol. 2016, 46, 1291–1299. [Google Scholar] [CrossRef] [PubMed]









| Biomarker Class | Gene Name | Description | Term ID | p Value | Remarks |
|---|---|---|---|---|---|
| TCR Sequences | TRBJ2-5 | T-cell receptor beta joining 2-5 | ENSG00000211769 | 1.9 × 10−14 | Predicted to be part of the TCR complex |
| TRAJ33 | T-cell receptor alpha joining 33 | ENSG00000211856 | 4.2 × 10−14 | Associated with MAIT cells | |
| TRAJ48 | T-cell receptor alpha joining 48 | ENSG00000211841 | 8.9 × 10−14 | In germline T-cell receptor alpha and delta sequences | |
| TRAJ9 | T-cell receptor alpha joining 9 | ENSG00000211880 | 4.6 × 10−13 | In germline T-cell receptor alpha and delta sequences | |
| TRGV7 | T-cell receptor gamma variable 7 | ENSG00000249978 | 1.7 × 10−5 | Pseudogene | |
| Immune responses | IFI44L | Interferon-induced protein 44 like | ENSG00000137959.17 | 1.6 × 10−28 | Interferon-induced, antiviral, macrophage response to bacterial infection |
| IFI44 | Interferon-induced protein 44 | ENSG00000137965.11 | 4.2 × 10−26 | Interferon-induced, immune response | |
| IFI6 | Interferon alpha inducible protein 6 | ENSG00000126709.16 | 6 × 10−26 | Interferon-induced, antiviral | |
| RSAD2 | Radical S-adenosyl methionine domain containing 2 | ENSG00000134321 | 8.8 × 10−24 | Interferon-induced, antiviral | |
| IFIT1 | Interferon-induced protein with tetratricopeptide repeats 1 | ENSG00000185745.10 | 6.8 × 10−21 | Interferon-induced, antiviral | |
| IFIT3 | Interferon-induced protein with tetratricopeptide repeats 3 | ENSG00000119917.15 | 9.4 × 10−21 | Interferon-induced, antiviral | |
| XAF1 | XIAP associated factor 1 | ENSG00000132530.17 | 3.6 × 10−19 | Antiviral, may be a tumor suppressor | |
| Enzymes | DHX58 | DExH-box helicase 58 | ENSG00000108771.13 | 2.9 × 10−21 | Negative regulation of immune response and interferon response |
| USP18 | Ubiquitin specific peptidase 18 | ENSG00000184979.11 | 4.9 × 10−20 | Interferon-induced, antiviral | |
| OAS1 | 2′-5′-oligoadenylate synthetase 1 | ENSG00000089127.15 | 6 × 10−19 | Interferon-induced, antiviral | |
| HERC5 | HECT and RLD domain containing E3 ubiquitin protein ligase 5 | ENSG00000138646.9 | 3.5 × 10−18 | Macrophage response to bacterial infection | |
| OAS2 | 2′-5′-oligoadenylate synthetase 2 | ENSG00000111335.14 | 1.4 × 10−16 | Interferon-induced, antiviral | |
| PLSCR1 | Phospholipid scramblase 1 | ENSG00000188313 | 5.9 × 10−16 | Interferon-induced, antiviral | |
| CMPK2 | Cytidine/uridine monophosphate kinase 2 | ENSG00000134326 | 2.6 × 10−15 | Interferon-induced, antiviral |
| Term ID | Name | Intersection Size | p Value |
|---|---|---|---|
| GO:0006952 | Defense response | 82 | 9.6 × 10−39 |
| GO:0043207 | Response to external biotic stimulus | 77 | 1.1 × 10−38 |
| GO:0051707 | Response to other organism | 77 | 1.1 × 10−38 |
| GO:0009607 | Response to biotic stimulus | 77 | 3.9 × 10−38 |
| GO:0044419 | Biological process involved in interspecies interaction between organisms | 79 | 1.2 × 10−37 |
| GO:0051607 | Defense response to virus | 42 | 1.7 × 10−36 |
| GO:0006955 | Immune response | 82 | 3.5 × 10−36 |
| GO:0098542 | Defense response to other organism | 67 | 1.0 × 10−35 |
| GO:0002376 | Immune system process | 93 | 3.6 × 10−35 |
| GO:0140546 | Defense response to symbiont | 64 | 4.1 × 10−35 |
| Term ID | Name | Intersection Size | p Value |
|---|---|---|---|
| GO:0006396 | RNA processing | 18 | 1.2 × 10−10 |
| GO:0120114 | Sm-like protein-family complex | 12 | 1.0 × 10−9 |
| GO:0097525 | Spliceosomal snRNP complex | 12 | 1.0 × 10−9 |
| GO:0030532 | Small nuclear ribonucleoprotein complex | 12 | 1.0 × 10−9 |
| GO:0022618 | Protein-RNA complex assembly | 12 | 3.7 × 10−9 |
| GO:0071826 | Protein-RNA complex organization | 12 | 3.7 × 10−9 |
| GO:0000398 | mRNA splicing, via spliceosome | 12 | 4.9 × 10−9 |
| GO:0000377 | RNA splicing, via transesterification reactions with bulged adenosine as nucleophile | 12 | 4.9 × 10−9 |
| GO:0000375 | RNA splicing, via transesterification reactions | 12 | 4.9 × 10−9 |
| GO:0008380 | RNA splicing | 12 | 1.1 × 10−8 |
Disclaimer/Publisher’s Note: The statements, opinions and data contained in all publications are solely those of the individual author(s) and contributor(s) and not of MDPI and/or the editor(s). MDPI and/or the editor(s) disclaim responsibility for any injury to people or property resulting from any ideas, methods, instructions or products referred to in the content. |
© 2024 by the authors. Licensee MDPI, Basel, Switzerland. This article is an open access article distributed under the terms and conditions of the Creative Commons Attribution (CC BY) license (https://creativecommons.org/licenses/by/4.0/).
Share and Cite
Darguzyte, M.; Antczak, P.; Bachurski, D.; Hoelker, P.; Abedpour, N.; Gholamipoorfard, R.; Schlößer, H.A.; Wennhold, K.; Thelen, M.; Garcia-Marquez, M.A.; et al. Long-Term Human Immune Reconstitution, T-Cell Development, and Immune Reactivity in Mice Lacking the Murine Major Histocompatibility Complex: Validation with Cellular and Gene Expression Profiles. Cells 2024, 13, 1686. https://doi.org/10.3390/cells13201686
Darguzyte M, Antczak P, Bachurski D, Hoelker P, Abedpour N, Gholamipoorfard R, Schlößer HA, Wennhold K, Thelen M, Garcia-Marquez MA, et al. Long-Term Human Immune Reconstitution, T-Cell Development, and Immune Reactivity in Mice Lacking the Murine Major Histocompatibility Complex: Validation with Cellular and Gene Expression Profiles. Cells. 2024; 13(20):1686. https://doi.org/10.3390/cells13201686
Chicago/Turabian StyleDarguzyte, Milita, Philipp Antczak, Daniel Bachurski, Patrick Hoelker, Nima Abedpour, Rahil Gholamipoorfard, Hans A. Schlößer, Kerstin Wennhold, Martin Thelen, Maria A. Garcia-Marquez, and et al. 2024. "Long-Term Human Immune Reconstitution, T-Cell Development, and Immune Reactivity in Mice Lacking the Murine Major Histocompatibility Complex: Validation with Cellular and Gene Expression Profiles" Cells 13, no. 20: 1686. https://doi.org/10.3390/cells13201686
APA StyleDarguzyte, M., Antczak, P., Bachurski, D., Hoelker, P., Abedpour, N., Gholamipoorfard, R., Schlößer, H. A., Wennhold, K., Thelen, M., Garcia-Marquez, M. A., Koenig, J., Schneider, A., Braun, T., Klawonn, F., Damrat, M., Rahman, M., Kleid, J.-M., Theobald, S. J., Bauer, E., ... Stripecke, R. (2024). Long-Term Human Immune Reconstitution, T-Cell Development, and Immune Reactivity in Mice Lacking the Murine Major Histocompatibility Complex: Validation with Cellular and Gene Expression Profiles. Cells, 13(20), 1686. https://doi.org/10.3390/cells13201686

