A Novel Non-Invasive Murine Model of Neonatal Hypoxic-Ischemic Encephalopathy Demonstrates Developmental Delay and Motor Deficits with Activation of Inflammatory Pathways in Monocytes
Abstract
1. Introduction
2. Materials and Methods
2.1. Mouse Strains
2.2. Maternal Immune Activation
2.3. Hypoxia Exposure
2.4. Neonatal Development Testing
2.5. Adult Behavior
2.6. Structural MRI
2.7. Bulk RNAseq
2.8. scRNAseq
2.9. scRNAseq Data Processing and Statistical Analysis
2.10. Statistics
3. Results
3.1. Non-Invasive Two-Hit Model of Neonatal HIE Produces Developmental Delays and Reduction in Brain Volume
3.2. Non-Invasive Two-Hit Model of HIE Results in Adult Motor Deficits in Gait and Grip Strength
3.3. Non-Invasive Two-Hit Model of HIE Produces Immediate Inflammatory Changes in Microglia
3.4. scRNAseq Reveals Monocyte Subclusters of Interest in HIE
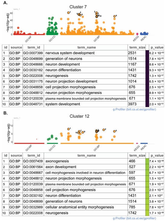
3.5. scRNAseq Reveals Changes in Microglia Motility, Macrophage Regulation of Neuron Development, and Epigenetic Pathway Upregulation in Macrophages after HIE
4. Discussion
5. Conclusions
Supplementary Materials
Author Contributions
Funding
Institutional Review Board Statement
Informed Consent Statement
Data Availability Statement
Acknowledgments
Conflicts of Interest
References
- Kurinczuk, J.J.; White-Koning, M.; Badawi, N. Epidemiology of neonatal encephalopathy and hypoxic-ischaemic encephalopathy. Early Hum. Dev. 2010, 86, 329–338. [Google Scholar] [CrossRef]
- Namusoke, H.; Nannyonga, M.M.; Ssebunya, R.; Nakibuuka, V.K.; Mworozi, E. Incidence and short term outcomes of neonates with hypoxic ischemic encephalopathy in a Peri Urban teaching hospital, Uganda: A prospective cohort study. Matern. Health Neonatol. Perinatol. 2018, 4, 6. [Google Scholar] [CrossRef]
- Evans, K.; Rigby, A.S.; Hamilton, P.; Titchiner, N.; Hall, D.M. The relationships between neonatal encephalopathy and cerebral palsy: A cohort study. J. Obstet. Gynaecol. 2001, 21, 114–120. [Google Scholar] [CrossRef]
- Byrne, H.; Spencer, A.P.C.; Geary, G.; Jary, S.; Thoresen, M.; Cowan, F.M.; Brooks, J.C.W.; Chakkarapani, E. Development of the corpus callosum and cognition after neonatal encephalopathy. Ann. Clin. Transl. Neurol. 2023, 10, 32–47. [Google Scholar] [CrossRef] [PubMed]
- Davidson, J.O.; Wassink, G.; van den Heuij, L.G.; Bennet, L.; Gunn, A.J. Therapeutic Hypothermia for Neonatal Hypoxic-Ischemic Encephalopathy—Where to from Here? Front. Neurol. 2015, 6, 198. [Google Scholar] [CrossRef]
- Natarajan, G.; Pappas, A.; Shankaran, S. Outcomes in childhood following therapeutic hypothermia for neonatal hypoxic-ischemic encephalopathy (HIE). Semin. Perinatol. 2016, 40, 549–555. [Google Scholar] [CrossRef] [PubMed]
- Wassink, G.; Davidson, J.O.; Dhillon, S.K.; Zhou, K.; Bennet, L.; Thoresen, M.; Gunn, A.J. Therapeutic Hypothermia in Neonatal Hypoxic-Ischemic Encephalopathy. Curr. Neurol. Neurosci. Rep. 2019, 19, 2. [Google Scholar] [CrossRef] [PubMed]
- Lundgren, C.; Brudin, L.; Wanby, A.S.; Blomberg, M. Ante- and intrapartum risk factors for neonatal hypoxic ischemic encephalopathy. J. Matern.-Fetal Neonatal Med. 2018, 31, 1595–1601. [Google Scholar] [CrossRef]
- Landucci, E.; Pellegrini-Giampietro, D.E.; Facchinetti, F. Experimental Models for Testing the Efficacy of Pharmacological Treatments for Neonatal Hypoxic-Ischemic Encephalopathy. Biomedicines 2022, 10, 937. [Google Scholar] [CrossRef]
- Bao, M.; Hofsink, N.; Plosch, T. LPS versus Poly I:C model: Comparison of long-term effects of bacterial and viral maternal immune activation on the offspring. Am. J. Physiol. Regul. Integr. Comp. Physiol. 2022, 322, R99–R111. [Google Scholar] [CrossRef]
- Lu, Y.C.; Yeh, W.C.; Ohashi, P.S. LPS/TLR4 signal transduction pathway. Cytokine 2008, 42, 145–151. [Google Scholar] [CrossRef] [PubMed]
- Smith, S.E.; Li, J.; Garbett, K.; Mirnics, K.; Patterson, P.H. Maternal immune activation alters fetal brain development through interleukin-6. J. Neurosci. 2007, 27, 10695–10702. [Google Scholar] [CrossRef] [PubMed]
- Hall, M.B.; Willis, D.E.; Rodriguez, E.L.; Schwarz, J.M. Maternal immune activation as an epidemiological risk factor for neurodevelopmental disorders: Considerations of timing, severity, individual differences, and sex in human and rodent studies. Front. Neurosci. 2023, 17, 1135559. [Google Scholar] [CrossRef]
- Chamera, K.; Szuster-Gluszczak, M.; Trojan, E.; Basta-Kaim, A. Maternal Immune Activation Sensitizes Male Offspring Rats to Lipopolysaccharide-Induced Microglial Deficits Involving the Dysfunction of CD200-CD200R and CX3CL1-CX3CR1 Systems. Cells 2020, 9, 1676. [Google Scholar] [CrossRef] [PubMed]
- Han, V.X.; Patel, S.; Jones, H.F.; Dale, R.C. Maternal immune activation and neuroinflammation in human neurodevelopmental disorders. Nat. Rev. Neurol. 2021, 17, 564–579. [Google Scholar] [CrossRef]
- Estes, M.L.; McAllister, A.K. Maternal immune activation: Implications for neuropsychiatric disorders. Science 2016, 353, 772–777. [Google Scholar] [CrossRef]
- Raia-Barjat, T.; Digonnet, M.; Giraud, A.; Ayash, T.; Vancolen, S.; Benharouga, M.; Chauleur, C.; Alfaidy, N.; Sebire, G. Animal Models of Chorioamnionitis: Considerations for Translational Medicine. Biomedicines 2022, 10, 811. [Google Scholar] [CrossRef]
- Pressler, R.; Auvin, S. Comparison of Brain Maturation among Species: An Example in Translational Research Suggesting the Possible Use of Bumetanide in Newborn. Front. Neurol. 2013, 4, 36. [Google Scholar] [CrossRef]
- Aravamuthan, B.R.; Gandham, S.; Young, A.B.; Rutkove, S.B. Sex may influence motor phenotype in a novel rodent model of cerebral palsy. Neurobiol. Dis. 2020, 134, 104711. [Google Scholar] [CrossRef]
- Semple, B.D.; Blomgren, K.; Gimlin, K.; Ferriero, D.M.; Noble-Haeusslein, L.J. Brain development in rodents and humans: Identifying benchmarks of maturation and vulnerability to injury across species. Prog. Neurobiol. 2013, 106–107, 1–16. [Google Scholar] [CrossRef]
- Hill, J.M.; Lim, M.A.; Stone, M.M. Developmental Milestones in the Newborn Mouse. In Neuropeptide Techniques; Gozes, I., Ed.; Humana Press: Totowa, NJ, USA, 2008; pp. 131–149. [Google Scholar]
- Home-Sentieon|Enable Precision Data for Precision Medicine. Available online: https://www.sentieon.com (accessed on 17 June 2024).
- Dobin, A.; Davis, C.A.; Schlesinger, F.; Drenkow, J.; Zaleski, C.; Jha, S.; Batut, P.; Chaisson, M.; Gingeras, T.R. STAR: Ultrafast universal RNA-seq aligner. Bioinformatics 2013, 29, 15–21. [Google Scholar] [CrossRef] [PubMed]
- Li, B.; Dewey, C.N. RSEM: Accurate transcript quantification from RNA-Seq data with or without a reference genome. BMC Bioinform. 2011, 12, 323. [Google Scholar] [CrossRef] [PubMed]
- Robinson, M.D.; McCarthy, D.J.; Smyth, G.K. edgeR: A Bioconductor package for differential expression analysis of digital gene expression data. Bioinformatics 2010, 26, 139–140. [Google Scholar] [CrossRef]
- Love, M.I.; Huber, W.; Anders, S. Moderated estimation of fold change and dispersion for RNA-seq data with DESeq2. Genome Biol. 2014, 15, 550. [Google Scholar] [CrossRef] [PubMed]
- Subramanian, A.; Tamayo, P.; Mootha, V.K.; Mukherjee, S.; Ebert, B.L.; Gillette, M.A.; Paulovich, A.; Pomeroy, S.L.; Golub, T.R.; Lander, E.S.; et al. Gene set enrichment analysis: A knowledge-based approach for interpreting genome-wide expression profiles. Proc. Natl. Acad. Sci. USA 2005, 102, 15545–15550. [Google Scholar] [CrossRef]
- Liberzon, A.; Birger, C.; Thorvaldsdottir, H.; Ghandi, M.; Mesirov, J.P.; Tamayo, P. The Molecular Signatures Database (MSigDB) hallmark gene set collection. Cell Syst. 2015, 1, 417–425. [Google Scholar] [CrossRef]
- Hao, Y.; Hao, S.; Andersen-Nissen, E.; Mauck, W.M., III; Zheng, S.; Butler, A.; Lee, M.J.; Wilk, A.J.; Darby, C.; Zager, M.; et al. Integrated analysis of multimodal single-cell data. Cell 2021, 184, 3573–3587.e29. [Google Scholar] [CrossRef]
- Hao, Y.; Stuart, T.; Kowalski, M.H.; Choudhary, S.; Hoffman, P.; Hartman, A.; Srivastava, A.; Molla, G.; Madad, S.; Fernandez-Granda, C.; et al. Dictionary learning for integrative, multimodal and scalable single-cell analysis. Nat. Biotechnol. 2024, 42, 293–304. [Google Scholar] [CrossRef]
- Kolberg, L.; Raudvere, U.; Kuzmin, I.; Vilo, J.; Peterson, H. gprofiler2—An R package for gene list functional enrichment analysis and namespace conversion toolset g:Profiler. F1000Research 2020, 9, ELIXIR-709. [Google Scholar] [CrossRef]
- PanglaoDB: A Web Server for Exploration of Mouse and Human Single-Cell RNA Sequencing Data. Available online: https://academic.oup.com/database/article/doi/10.1093/database/baz046/5427041 (accessed on 25 July 2024).
- Hu, C.; Li, T.; Xu, Y.; Zhang, X.; Li, F.; Bai, J.; Chen, J.; Jiang, W.; Yang, K.; Ou, Q.; et al. CellMarker 2.0: An updated database of manually curated cell markers in human/mouse and web tools based on scRNA-seq data. Nucleic Acids Res. 2023, 51, D870–D876. [Google Scholar] [CrossRef]
- Johnson, S.C.; Pan, A.; Li, L.; Sedensky, M.; Morgan, P. Neurotoxicity of anesthetics: Mechanisms and meaning from mouse intervention studies. Neurotoxicol. Teratol. 2019, 71, 22–31. [Google Scholar] [CrossRef] [PubMed]
- Translating Time—Across Developing Mammalian Brains. Available online: https://www.translatingtime.org/ (accessed on 25 July 2024).
- Parenti, I.; Rabaneda, L.G.; Schoen, H.; Novarino, G. Neurodevelopmental Disorders: From Genetics to Functional Pathways. Trends Neurosci. 2020, 43, 608–621. [Google Scholar] [CrossRef] [PubMed]
- Desbonnet, L.; Konkoth, A.; Laighneach, A.; McKernan, D.; Holleran, L.; McDonald, C.; Morris, D.W.; Donohoe, G.; Kelly, J. Dual hit mouse model to examine the long-term effects of maternal immune activation and post-weaning social isolation on schizophrenia endophenotypes. Behav. Brain Res. 2022, 430, 113930. [Google Scholar] [CrossRef]
- Chen, H.R.; Chen, C.W.; Mandhani, N.; Short-Miller, J.C.; Smucker, M.R.; Sun, Y.Y.; Kuan, C.Y. Monocytic Infiltrates Contribute to Autistic-like Behaviors in a Two-Hit Model of Neurodevelopmental Defects. J. Neurosci. 2020, 40, 9386–9400. [Google Scholar] [CrossRef]
- Yee, N.; Ribic, A.; de Roo, C.C.; Fuchs, E. Differential effects of maternal immune activation and juvenile stress on anxiety-like behaviour and physiology in adult rats: No evidence for the “double-hit hypothesis”. Behav. Brain Res. 2011, 224, 180–188. [Google Scholar] [CrossRef] [PubMed]
- Kebaya, L.M.N.; Kapoor, B.; Mayorga, P.C.; Meyerink, P.; Foglton, K.; Altamimi, T.; Nichols, E.S.; de Ribaupierre, S.; Bhattacharya, S.; Tristao, L.; et al. Subcortical brain volumes in neonatal hypoxic-ischemic encephalopathy. Pediatr. Res. 2023, 94, 1797–1803. [Google Scholar] [CrossRef]
- Sadeghi Moghaddam, P.; Aghaali, M.; Modarresy, S.Z.; Shahhamzei, S.; Aljaboori, M. Hypoxic Ischemic Encephalopathy Indicators of Sarnat and Sarnat Scoring in Neonatal Subjects with Perinatal Asphyxia. Iran. J. Child. Neurol. 2024, 18, 81–91. [Google Scholar] [CrossRef]
- Alkan, H.; Kahraman, A.; Mutlu, A. Early Spontaneous Movements of Infants With Hypoxic-Ischemic Encephalopathy. Pediatr. Phys. Ther. 2021, 33, 18–22. [Google Scholar] [CrossRef]
- Smith, A.L.; Alexander, M.; Rosenkrantz, T.S.; Sadek, M.L.; Fitch, R.H. Sex differences in behavioral outcome following neonatal hypoxia ischemia: Insights from a clinical meta-analysis and a rodent model of induced hypoxic ischemic brain injury. Exp. Neurol. 2014, 254, 54–67. [Google Scholar] [CrossRef]
- Kelly, L.A.; Branagan, A.; Semova, G.; Molloy, E.J. Sex differences in neonatal brain injury and inflammation. Front. Immunol. 2023, 14, 1243364. [Google Scholar] [CrossRef]
- Sewell, E.K.; Shankaran, S.; Natarajan, G.; Laptook, A.; Das, A.; McDonald, S.A.; Hamrick, S.; Baack, M.; Rysavy, M.; Higgins, R.D.; et al. Evaluation of heterogeneity in effect of therapeutic hypothermia by sex among infants with neonatal encephalopathy. Pediatr. Res. 2023, 94, 1380–1384. [Google Scholar] [CrossRef] [PubMed]
- Wyatt, J.S.; Gluckman, P.D.; Liu, P.Y.; Azzopardi, D.; Ballard, R.; Edwards, A.D.; Ferriero, D.M.; Polin, R.A.; Robertson, C.M.; Thoresen, M.; et al. Determinants of outcomes after head cooling for neonatal encephalopathy. Pediatrics 2007, 119, 912–921. [Google Scholar] [CrossRef] [PubMed]
- Jenkins, D.D.; Rollins, L.G.; Perkel, J.K.; Wagner, C.L.; Katikaneni, L.P.; Bass, W.T.; Kaufman, D.A.; Horgan, M.J.; Languani, S.; Givelichian, L.; et al. Serum cytokines in a clinical trial of hypothermia for neonatal hypoxic-ischemic encephalopathy. J. Cereb. Blood Flow Metab. 2012, 32, 1888–1896. [Google Scholar] [CrossRef] [PubMed]
- Stark, G.R.; Taylor, W.R. Analyzing the G2/M Checkpoint. In Checkpoint Controls and Cancer: Volume 1: Reviews and Model Systems; Schönthal, A.H., Ed.; Humana Press: Totowa, NJ, USA, 2004; pp. 51–82. [Google Scholar]
- Grandori, C.; Eisenman, R.N. Myc target genes. Trends Biochem. Sci. 1997, 22, 177–181. [Google Scholar] [CrossRef]
- Yu, J.S.; Cui, W. Proliferation, survival and metabolism: The role of PI3K/AKT/mTOR signalling in pluripotency and cell fate determination. Development 2016, 143, 3050–3060. [Google Scholar] [CrossRef]
- Helin, K. Regulation of cell proliferation by the E2F transcription factors. Curr. Opin. Genet. Dev. 1998, 8, 28–35. [Google Scholar] [CrossRef]
- Zhou, K.Q.; Davidson, J.O. Targeting neuroinflammation after therapeutic hypothermia for perinatal hypoxic-ischemic brain injury. Neural Regen. Res. 2023, 18, 1261–1262. [Google Scholar] [CrossRef] [PubMed]
- Cowan, M.; Petri, W.A., Jr. Microglia: Immune Regulators of Neurodevelopment. Front. Immunol. 2018, 9, 2576. [Google Scholar] [CrossRef]
- Sominsky, L.; De Luca, S.; Spencer, S.J. Microglia: Key players in neurodevelopment and neuronal plasticity. Int. J. Biochem. Cell Biol. 2018, 94, 56–60. [Google Scholar] [CrossRef]
- Matuleviciute, R.; Akinluyi, E.T.; Muntslag, T.A.O.; Dewing, J.M.; Long, K.R.; Vernon, A.C.; Tremblay, M.E.; Menassa, D.A. Microglial contribution to the pathology of neurodevelopmental disorders in humans. Acta Neuropathol. 2023, 146, 663–683. [Google Scholar] [CrossRef]
- Arcuri, C.; Mecca, C.; Bianchi, R.; Giambanco, I.; Donato, R. The Pathophysiological Role of Microglia in Dynamic Surveillance, Phagocytosis and Structural Remodeling of the Developing CNS. Front. Mol. Neurosci. 2017, 10, 191. [Google Scholar] [CrossRef] [PubMed]








| Behavior | Factor | F (DFn, DFd) | p-Value | p-Value Summary |
|---|---|---|---|---|
| Rooting | HIE | F (1, 17) = 20.75 | 0.0003 | *** |
| Sex | F (1, 17) = 0.8743 | 0.3629 | ns | |
| Interaction | F (1, 17) = 0.03220 | 0.8597 | ns | |
| Negative Geotaxis | HIE | F (1, 17) = 5.364 | 0.0333 | * |
| Sex | F (1, 17) = 0.1637 | 0.6908 | ns | |
| Interaction | F (1, 17) = 0.02355 | 0.8798 | ns | |
| Righting | HIE | F (1, 17) = 1.161 | 0.2964 | ns |
| Sex | F (1, 17) = 3.623 × 10−5 | 0.9953 | ns | |
| Interaction | F (1, 17) = 0.1826 | 0.6745 | ns | |
| Forelimb Grasp | HIE | F (1, 17) = 0.8099 | 0.3807 | ns |
| Sex | F (1, 17) = 2.552 | 0.1286 | ns | |
| Interaction | F (1, 17) = 0.3855 | 0.5429 | ns | |
| Hindlimb Splay | HIE | F (1, 17) = 8.031 | 0.0115 | * |
| Sex | F (1, 17) = 0.007006 | 0.9343 | ns | |
| Interaction | F (1, 17) = 0.02416 | 0.8783 | ns | |
| Open Area | HIE | F (1, 17) = 9.012 | 0.008 | ** |
| Sex | F (1, 17) = 0.01246 | 0.9124 | ns | |
| Interaction | F (1, 17) = 0.003612 | 0.9528 | ns | |
| Air Righting | HIE | F (1, 17) = 7.354 | 0.0148 | * |
| Sex | F (1, 17) = 0.08925 | 0.7687 | ns | |
| Interaction | F (1, 17) = 0.03380 | 0.8563 | ns | |
| Auditory Startle | HIE | F (1, 17) = 1.880 | 0.1881 | ns |
| Sex | F (1, 17) = 1.027 | 0.325 | ns | |
| Interaction | F (1, 17) = 0.1742 | 0.6816 | ns | |
| Eye Opening | HIE | F (1, 15) = 0.5488 | 0.4702 | ns |
| Sex | F (1, 15) = 0.04480 | 0.8352 | ns | |
| Interaction | F (1, 15) = 0.04480 | 0.8352 | ns |
| Behavior | Factor | F (DFn, DFd) | p-Value | p-Value Summary |
|---|---|---|---|---|
| FP Stride Length | HIE | F (1, 40) = 8.840 | 0.005 | ** |
| Sex | F (1, 40) = 1.278 | 0.265 | ns | |
| Interaction | F (1, 40) = 2.384 | 0.1304 | ns | |
| HP Stride Length | HIE | F (1, 40) = 11.54 | 0.0016 | ** |
| Sex | F (1, 40) = 1.048 | 0.3121 | ns | |
| Interaction | F (1, 40) = 1.358 | 0.2508 | ns | |
| FP Stride Time | HIE | F (1, 40) = 3.389 | 0.0731 | ns |
| Sex | F (1, 40) = 1.261 | 0.2682 | ns | |
| Interaction | F (1, 40) = 2.040 | 0.161 | ns | |
| HP Stride Time | HIE | F (1, 40) = 8.474 | 0.0059 | ** |
| Sex | F (1, 40) = 1.359 | 0.2506 | ns | |
| Interaction | F (1, 40) = 3.082 | 0.0868 | ns | |
| Body Speed | HIE | F (1, 40) = 0.2480 | 0.6212 | ns |
| Sex | F (1, 40) = 0.04108 | 0.8404 | ns | |
| Interaction | F (1, 40) = 2.984 | 0.0918 | ns | |
| Grip Strength | HIE | F (1, 74) = 9.867 | 0.7585 | ns |
| Sex | F (1, 74) = 18.89 | 0.0024 | ** | |
| Interaction | F (1, 74) = 0.09520 | <0.0001 | **** |
| Factor | Coef | Exp (Coef) | Se (Coef) | z-Value | p-Value | p-Value Summary |
|---|---|---|---|---|---|---|
| HIE | −0.5373 | 0.5843 | 0.1893 | −2.84 | 0.00455 | * |
| Sex | 0.1019 | 1.1073 | 0.1758 | 0.58 | 0.56189 | ns |
| Interaction | 0.3851 | 1.46.97 | 0.2853 | 1.35 | 0.17711 | ns |
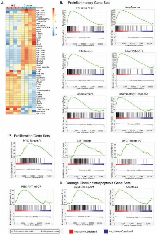
| Hallmark Gene Set | ES | NES | FDR q-Val | FWER p-Val | Rank at Max |
|---|---|---|---|---|---|
| TNFα Signaling via NFκB | 0.58 | 2.88 | <0.001 | <0.001 | 2773 |
| Allograft Rejection | 0.55 | 2.74 | <0.001 | <0.001 | 2202 |
| Interferon-α Response | 0.60 | 2.71 | <0.001 | <0.001 | 4120 |
| Interferon-γ Response | 0.56 | 2.70 | <0.001 | <0.001 | 4099 |
| IL6/JAK/STAT3 Signaling | 0.60 | 2.66 | <0.001 | <0.001 | 3260 |
| Inflammatory Response | 0.47 | 2.39 | <0.001 | <0.001 | 1863 |
| MYC Targets V1 | 0.42 | 2.06 | <0.001 | <0.001 | 8736 |
| Complement | 0.38 | 1.88 | 0.003 | 0.003 | 2945 |
| E2F Targets | 0.37 | 1.86 | 0.002 | 0.003 | 8678 |
| G2M Checkpoint | 0.37 | 1.84 | 0.004 | 0.005 | 8141 |
| MYC Targets V2 | 0.44 | 1.81 | 0.004 | 0.005 | 8186 |
| IL2 STAT5 Signaling | 0.30 | 1.50 | 0.031 | 0.043 | 2156 |
| PI3K AKT mTOR Signaling | 0.32 | 1.50 | 0.029 | 0.043 | 5532 |
| KRAS Signaling Up | 0.30 | 1.45 | 0.035 | 0.057 | 1815 |
| Apoptosis | 0.30 | 1.43 | 0.037 | 0.065 | 2765 |
| (a) | ||||||
| Gene | baseMean | log2FC | lfcSE | Stat | p-Value | Padj |
| Astn2 | 30.49 | 2.952 | 1.64 | 44.22 | 1.40 × 10−5 | 1.98 × 10−3 |
| Hba-a1 | 2142.28 | 2.279 | 1.73 | 70.31 | 2.80 × 10−10 | 1.86 × 10−7 |
| Hbb-bs | 6555.16 | 1.885 | 1.62 | 72.37 | 1.15 × 10−10 | 1.07 × 10−7 |
| Setbp1 | 35.02 | 0.817 | 0.57 | 49.92 | 1.44 × 10−6 | 3.36 × 10−4 |
| Ptprd | 37.61 | 0.770 | 0.55 | 41.20 | 4.53 × 10−5 | 5.27 × 10−3 |
| Icam1 | 69.99 | 0.603 | 0.32 | 49.37 | 1.80 × 10−6 | 4.00 × 10−4 |
| Tmtc2 | 16.38 | 0.509 | 1.18 | 40.00 | 7.18 × 10−5 | 7.26 × 10−3 |
| Tuba1a | 163.35 | 0.429 | 0.62 | 50.20 | 1.29 × 10−6 | 3.15 × 10−4 |
| Hbb-bt | 751.87 | 0.378 | 1.82 | 52.30 | 5.48 × 10−7 | 1.59 × 1004 |
| Nedd4l | 45.40 | 0.362 | 0.31 | 44.38 | 1.32 × 10−5 | 1.97 × 10−3 |
| Tubb2b | 87.13 | 0.328 | 0.65 | 48.29 | 2.78 × 10−6 | 5.57 × 10−4 |
| Nfia | 199.82 | 0.317 | 0.28 | 55.88 | 1.26 × 10−7 | 5.35 × 10−5 |
| Jun | 891.49 | 0.188 | 0.29 | 40.09 | 6.94 × 10−5 | 7.18 × 10−3 |
| Rgl1 | 43.30 | 0.186 | 0.21 | 39.80 | 7.76 × 10−5 | 7.68 × 10−3 |
| Maml3 | 210.80 | 0.171 | 0.25 | 48.21 | 2.87 × 10−6 | 5.57 × 10−4 |
| Jund | 776.50 | 0.150 | 0.24 | 51.64 | 7.18 × 10−7 | 1.86 × 10−4 |
| Dlc1 | 19.40 | 0.139 | 0.33 | 43.94 | 1.56 × 10−5 | 2.08 × 10−3 |
| Ank2 | 64.41 | 0.134 | 0.33 | 47.34 | 4.08 × 10−6 | 7.59 × 10−4 |
| Klf12 | 69.25 | 0.128 | 0.31 | 40.22 | 6.62 × 10−5 | 7.00 × 10−3 |
| Tmsb10 | 118.80 | 0.105 | 0.37 | 44.61 | 1.20 × 10−5 | 1.87 × 10−3 |
| Rtn1 | 110.34 | 0.093 | 0.46 | 87.06 | 1.83 × 10−13 | 4.25 × 10−10 |
| Nav2 | 245.82 | 0.086 | 0.39 | 80.57 | 3.21 × 10−12 | 4.98 × 10−9 |
| Chd7 | 72.15 | 0.078 | 0.20 | 45.32 | 9.10 × 10−6 | 1.46 × 10−3 |
| Peli2 | 44.37 | 0.068 | 0.25 | 56.00 | 1.19 × 10−7 | 5.35 × 10−5 |
| Ckb | 219.35 | 0.065 | 0.17 | 55.52 | 1.46 × 10−7 | 5.67 × 10−5 |
| Sumo2 | 138.34 | 0.048 | 0.14 | 41.08 | 4.75 × 10−5 | 5.39 × 10−3 |
| Dock4 | 210.90 | 0.014 | 0.17 | 40.43 | 6.09 × 10−5 | 6.59 × 10−3 |
| (b) | ||||||
| Gene | baseMean | log2FC | lfcSE | Stat | p-Value | Padj |
| Gramd1b | 14.90 | −1.315 | 0.49 | 44.12 | 1.45 × 10−5 | 1.99 × 10−3 |
| Kif1b | 38.76 | −0.409 | 0.26 | 45.89 | 7.26 × 10−6 | 1.30 × 10−3 |
| Mecp2 | 18.33 | −0.348 | 0.31 | 45.57 | 8.23 × 10−6 | 1.37 × 10−3 |
| Apc | 65.68 | −0.340 | 0.25 | 39.49 | 8.73 × 10−5 | 8.13 × 10−3 |
| Ptprs | 30.31 | −0.269 | 0.36 | 54.00 | 2.73 × 10−7 | 9.09 × 10−5 |
| Rfx7 | 21.30 | −0.261 | 0.31 | 39.55 | 8.53 × 10−5 | 8.10 × 10−3 |
| Nav3 | 414.56 | −0.213 | 0.32 | 48.69 | 2.37 × 10−6 | 5.01 × 10−4 |
| Tcf4 | 224.37 | −0.200 | 0.25 | 74.41 | 4.76 × 10−11 | 5.54 × 10−8 |
| Ttc3 | 63.26 | −0.200 | 0.27 | 42.15 | 3.14 × 10−5 | 3.75 × 10−3 |
| Ppp3ca | 133.77 | −0.199 | 0.15 | 44.22 | 1.40 × 10−5 | 1.98 × 10−3 |
| Tnik | 26.99 | −0.149 | 0.94 | 45.56 | 8.27 × 10−6 | 1.37 × 10−3 |
| Spag9 | 84.88 | −0.131 | 0.20 | 54.55 | 2.18 × 10−7 | 7.81 × 10−5 |
| Pld1 | 35.21 | −0.121 | 0.20 | 40.65 | 5.60 × 10−5 | 6.20 × 10−3 |
| Arsb | 446.82 | −0.104 | 0.12 | 39.69 | 8.10 × 10−5 | 7.85 × 10−3 |
| Meis1 | 30.00 | −0.097 | 0.54 | 55.87 | 1.26 × 10−7 | 5.35 × 10−5 |
| Basp1 | 376.98 | −0.094 | 0.14 | 129.34 | 8.39 × 10−22 | 3.90 × 10−18 |
| Ssh2 | 174.40 | −0.091 | 0.19 | 42.30 | 2.96 × 10−5 | 3.63 × 10−3 |
| Ddah2 | 51.16 | −0.066 | 0.28 | 42.97 | 2.29 × 10−5 | 2.96 × 10−3 |
| Celf2 | 241.00 | −0.064 | 0.39 | 71.32 | 1.82 × 10−10 | 1.41 × 10−7 |
| Hsp90ab1 | 360.71 | −0.060 | 0.10 | 68.87 | 5.20 × 10−10 | 3.02 × 10−7 |
| Zbtb20 | 141.23 | −0.057 | 0.28 | 53.38 | 3.52 × 10−7 | 1.09 × 10−4 |
| Marcks | 664.14 | −0.052 | 0.09 | 42.31 | 2.95 × 10−5 | 3.63 × 10−3 |
| Fosb | 120.36 | −0.033 | 0.31 | 52.02 | 6.16 × 10−7 | 1.69 × 10−4 |
Disclaimer/Publisher’s Note: The statements, opinions and data contained in all publications are solely those of the individual author(s) and contributor(s) and not of MDPI and/or the editor(s). MDPI and/or the editor(s) disclaim responsibility for any injury to people or property resulting from any ideas, methods, instructions or products referred to in the content. |
© 2024 by the authors. Licensee MDPI, Basel, Switzerland. This article is an open access article distributed under the terms and conditions of the Creative Commons Attribution (CC BY) license (https://creativecommons.org/licenses/by/4.0/).
Share and Cite
Lemanski, E.A.; Collins, B.A.; Ebenezer, A.T.; Anilkumar, S.; Langdon, V.A.; Zheng, Q.; Ding, S.; Franke, K.R.; Schwarz, J.M.; Wright-Jin, E.C. A Novel Non-Invasive Murine Model of Neonatal Hypoxic-Ischemic Encephalopathy Demonstrates Developmental Delay and Motor Deficits with Activation of Inflammatory Pathways in Monocytes. Cells 2024, 13, 1551. https://doi.org/10.3390/cells13181551
Lemanski EA, Collins BA, Ebenezer AT, Anilkumar S, Langdon VA, Zheng Q, Ding S, Franke KR, Schwarz JM, Wright-Jin EC. A Novel Non-Invasive Murine Model of Neonatal Hypoxic-Ischemic Encephalopathy Demonstrates Developmental Delay and Motor Deficits with Activation of Inflammatory Pathways in Monocytes. Cells. 2024; 13(18):1551. https://doi.org/10.3390/cells13181551
Chicago/Turabian StyleLemanski, Elise A., Bailey A. Collins, Andrew T. Ebenezer, Sudha Anilkumar, Victoria A. Langdon, Qi Zheng, Shanshan Ding, Karl Royden Franke, Jaclyn M. Schwarz, and Elizabeth C. Wright-Jin. 2024. "A Novel Non-Invasive Murine Model of Neonatal Hypoxic-Ischemic Encephalopathy Demonstrates Developmental Delay and Motor Deficits with Activation of Inflammatory Pathways in Monocytes" Cells 13, no. 18: 1551. https://doi.org/10.3390/cells13181551
APA StyleLemanski, E. A., Collins, B. A., Ebenezer, A. T., Anilkumar, S., Langdon, V. A., Zheng, Q., Ding, S., Franke, K. R., Schwarz, J. M., & Wright-Jin, E. C. (2024). A Novel Non-Invasive Murine Model of Neonatal Hypoxic-Ischemic Encephalopathy Demonstrates Developmental Delay and Motor Deficits with Activation of Inflammatory Pathways in Monocytes. Cells, 13(18), 1551. https://doi.org/10.3390/cells13181551

