Deep Immunoprofiling of Large-Scale Tuberculosis Dataset at Single Cell Resolution Reveals a CD81bright γδ T Cell Population Associated with Latency
Abstract
1. Introduction
2. Materials and Methods
2.1. Sample Collection
2.2. Data Collection
2.3. Data Processing and Differential Gene Expression Analysis
2.4. Reference-Based Decomposition
2.5. Peripheral Immune Cell and γδ T Cell Reference Map
2.6. Preparation of PBMCs
2.7. Staining of Surface Antigens for Flow Cytometry
2.8. Computational Analysis of Flow Cytometry Data
2.9. Statistical Analysis
3. Results
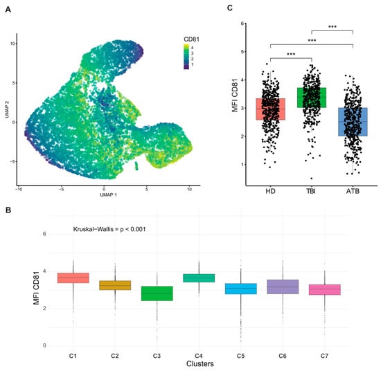
3.1. DEG and GSEA Analysis Reveal Enrichment of the CD81-Dependent TCR Signaling Pathway in TBI Subjects
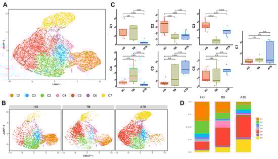
3.2. Immune Cell Composition in Various TB Conditions by Virtual Deep Immunoprofiling
3.3. Crosslinking of CD81 and γδ TCR via PIP3 Activates AKT Signaling Enriched in TBI
4. Discussion
5. Conclusions
Supplementary Materials
Author Contributions
Funding
Institutional Review Board Statement
Informed Consent Statement
Data Availability Statement
Conflicts of Interest
References
- Bagcchi, S. WHO’s Global Tuberculosis Report 2022. Lancet Microbe 2023, 4, e20. [Google Scholar] [CrossRef] [PubMed]
- World Health Organization. Global Tuberculosis Report 2023; World Health Organization: Geneva, Switzerland, 2023. [Google Scholar]
- Prezzemolo, T.; van Meijgaarden, K.E.; Franken, K.L.M.C.; Caccamo, N.; Dieli, F.; Ottenhoff, T.H.M.; Joosten, S.A. Detailed characterization of human Mycobacterium tuberculosis specific HLA-E restricted CD8+ T cells. Eur. J. Immunol. 2018, 48, 293–305. [Google Scholar] [CrossRef] [PubMed]
- Casetti, R.; Martino, A. The Plasticity of γδ T Cells: Innate Immunity, Antigen Presentation and New Immunotherapy. Cell. Mol. Immunol. 2008, 5, 161–170. [Google Scholar] [CrossRef] [PubMed]
- Holtmeier, W.; Kabelitz, D. γδ T Cells Link Innate and Adaptive Immune Responses: Focus on Human Vγ9/Vδ2 and Vδ1 T Cells. Mech. Epithel. Def. 2005, 86, 151–183. [Google Scholar] [CrossRef]
- Davey, M.S.; Lin, C.-Y.; Roberts, G.W.; Heuston, S.; Brown, A.C.; Chess, J.A.; Toleman, M.A.; Gahan, C.G.M.; Hill, C.; Parish, T.; et al. Human Neutrophil Clearance of Bacterial Pathogens Triggers Anti-Microbial γδ T Cell Responses in Early Infection. PLOS Pathog. 2011, 7, e1002040. [Google Scholar] [CrossRef]
- Ferreira, L.M.R. Gammadelta T Cells: Innately Adaptive Immune Cells? Int. Rev. Immunol. 2013, 32, 223–248. [Google Scholar] [CrossRef]
- Spencer, C.T.; Abate, G.; Blazevic, A.; Hoft, D.F. Only a Subset of Phosphoantigen-Responsive γ9δ2 T Cells Mediate Protective Tuberculosis Immunity. J. Immunol. 2008, 181, 4471–4484. [Google Scholar] [CrossRef]
- Hu, Y.; Hu, Q.; Li, Y.; Lu, L.; Xiang, Z.; Yin, Z.; Kabelitz, D.; Wu, Y. γδ T cells: Origin and fate, subsets, diseases and immunotherapy. Signal Transduct. Target. Ther. 2023, 8, 434. [Google Scholar] [CrossRef]
- Gay, L.; Mezouar, S.; Cano, C.; Frohna, P.; Mège, J.-L.; Olive, D. Role of Vγ9vδ2 T lymphocytes in infectious diseases. Front. Immunol. 2022, 13, 928441. [Google Scholar] [CrossRef]
- Tazi, A.; Fajac, I.; Soler, P.; Valeyre, D.; Battesti, J.P.; Hance, A.J. Gamma/delta T-lymphocytes are not increased in number in granulomatous lesions of patients with tuberculosis or sarcoidosis. Am. J. Respir. Crit. Care Med. 1991, 144, 1373–1375. [Google Scholar] [CrossRef]
- Tazi, A.; Bouchonnet, F.; Valeyre, D.; Cadranel, J.; Battesti, J.P.; Hance, A.J. Characterization of γ/δ T-Lymphocytes in the Peripheral Blood of Patients with Active Tuberculosis: A Comparison with Normal Subjects and Patients with Sarcoidosis. Am. Rev. Respir. Dis. 1992, 146, 1216–1221. [Google Scholar] [CrossRef] [PubMed]
- Barnes, P.F.; Grisso, C.L.; Abrams, J.S.; Band, H.; Rea, T.H.; Modlin, R.L. γδ T lymphocytes in human tuberculosis. J. Infect. Dis. 1992, 165, 506–512. [Google Scholar] [CrossRef] [PubMed]
- Ueta, C.; Tsuyuguchi, I.; Kawasumi, H.; Takashima, T.; Toba, H.; Kishimoto, S. Increase of gamma/delta T cells in hospital workers who are in close contact with tuberculosis patients. Infect. Immun. 1994, 62, 5434–5441. [Google Scholar] [CrossRef]
- Yan, L.; Cui, H.; Xiao, H.; Zhang, Q. Anergic pulmonary tuberculosis is associated with contraction of the Vd2+ T cell population, apoptosis and enhanced inhibitory cytokine production. PLoS ONE 2013, 8, e71245. [Google Scholar] [CrossRef][Green Version]
- Pinheiro, M.B.; Antonelli, L.R.; Sathler-Avelar, R.; Vitelli-Avelar, D.M.; Spindola-de-Miranda, S.; Guimarães, T.M.P.D.; Teixeira-Carvalho, A.; Martins-Filho, O.A.; Toledo, V.P.C.P. CD4-CD8-αβ and γδ T cells display inflammatory and regulatory potentials during human tuberculosis. PLoS ONE 2012, 7, e50923. [Google Scholar] [CrossRef]
- Gioia, C.; Agrati, C.; Casetti, R.; Cairo, C.; Borsellino, G.; Battistini, L.; Mancino, G.; Goletti, D.; Colizzi, V.; Pucillo, L.P. Lack of CD27− CD45RA− Vγ9Vδ2+ T cell effectors in immunocompromised hosts and during active pulmonary tuberculosis. J. Immunol. 2002, 168, 1484–1489. [Google Scholar] [CrossRef] [PubMed]
- Dieli, F.; Sireci, G.; Caccamo, N.; Di Sano, C.; Titone, L.; Romano, A.; Di Carlo, P.; Barera, A.; Accardo-Palumbo, A.; Krensky, A.M. Selective depression of interferon-γ and granulysin production with increase of proliferative response by Vγ9/Vδ2 T cells in children with tuberculosis. J. Infect. Dis. 2002, 186, 1835–1839. [Google Scholar] [CrossRef][Green Version]
- Prada-Medina, C.A.; Fukutani, K.F.; Pavan Kumar, N.; Gil-Santana, L.; Babu, S.; Lichtenstein, F.; West, K.; Sivakumar, S.; Menon, P.A.; Viswanathan, V. Systems immunology of diabetes-tuberculosis comorbidity reveals signatures of disease complications. Sci. Rep. 2017, 7, 1999. [Google Scholar] [CrossRef]
- Aran, D.; Looney, A.P.; Liu, L.; Wu, E.; Fong, V.; Hsu, A.; Chak, S.; Naikawadi, R.P.; Wolters, P.J.; Abate, A.R. Reference-based analysis of lung single-cell sequencing reveals a transitional profibrotic macrophage. Nat. Immunol. 2019, 20, 163–172. [Google Scholar] [CrossRef]
- Ianevski, A.; Giri, A.K.; Aittokallio, T. Fully-automated and ultra-fast cell-type identification using specific marker combinations from single-cell transcriptomic data. Nat. Commun. 2022, 13, 1246. [Google Scholar] [CrossRef]
- Wickham, H.; Wickham, H. Data Analysis; Springer: Berlin/Heidelberg, Germany, 2016. [Google Scholar]
- Chen, L. Co-inhibitory molecules of the B7–CD28 family in the control of T-cell immunity. Nat. Rev. Immunol. 2004, 4, 336–347. [Google Scholar] [CrossRef] [PubMed]
- Shekarkar Azgomi, M.; Badami, G.D.; Lo Pizzo, M.; Tamburini, B.; Dieli, C.; La Manna, M.P.; Dieli, F.; Caccamo, N. Integrated Analysis of Single-Cell and Bulk RNA Sequencing Data Reveals Memory-like NK Cell Subset Associated with Mycobacterium tuberculosis Latency. Cells 2024, 13, 293. [Google Scholar] [CrossRef]
- Botta, C.; Maia, C.; Garcés, J.-J.; Termini, R.; Perez, C.; Manrique, I.; Burgos, L.; Zabaleta, A.; Alignani, D.; Sarvide, S.; et al. FlowCT for the analysis of large immunophenotypic data sets and biomarker discovery in cancer immunology. Blood Adv. 2022, 6, 690–703. [Google Scholar] [CrossRef]
- Pittayanon, R.; Lau, J.T.; Leontiadis, G.I.; Tse, F.; Yuan, Y.; Surette, M.; Moayyedi, P. Differences in Gut Microbiota in Patients with vs without Inflammatory Bowel Diseases: A Systematic Review. Gastroenterology 2020, 158, 930–946.e931. [Google Scholar] [CrossRef]
- Dieli, F.; Troye-Blomberg, M.; Ivanyi, J.; Fournié, J.J.; Bonneville, M.; Peyrat, M.A.; Sireci, G.; Salerno, A. Vγ9 / Vδ2 T lymphocytes reduce the viability of intracellular Mycobacterium tuberculosis. Eur. J. Immunol. 2000, 30, 1512–1519. [Google Scholar] [CrossRef]
- Caccamo, N.; Sireci, G.; Meraviglia, S.; Dieli, F.; Ivanyi, J.; Salerno, A. γδ T cells condition dendritic cells in vivo for priming pulmonary CD8 T cell responses against Mycobacterium tuberculosis. Eur. J. Immunol. 2006, 36, 2681–2690. [Google Scholar] [CrossRef] [PubMed]
- Meraviglia, S.; El Daker, S.; Dieli, F.; Martini, F.; Martino, A. γδ T cells cross-link innate and adaptive immunity in Mycobacterium tuberculosis infection. J. Immunol. Res. 2011, 2011, 587315. [Google Scholar]
- Philippot, Q.; Ogishi, M.; Bohlen, J.; Puchan, J.; Arias, A.A.; Nguyen, T.; Martin-Fernandez, M.; Conil, C.; Rinchai, D.; Momenilandi, M. Human IL-23 is essential for IFN-γ–dependent immunity to mycobacteria. Sci. Immunol. 2023, 8, eabq5204. [Google Scholar] [CrossRef]
- Okada, S.; Markle, J.G.; Deenick, E.K.; Mele, F.; Averbuch, D.; Lagos, M.; Alzahrani, M.; Al-Muhsen, S.; Halwani, R.; Ma, C.S. Impairment of immunity to Candida and Mycobacterium in humans with bi-allelic RORC mutations. Science 2015, 349, 606–613. [Google Scholar] [CrossRef]
- Kim, E.H.; Suresh, M. Role of PI3K/Akt signaling in memory CD8 T cell differentiation. Front. Immunol. 2013, 4, 20. [Google Scholar] [CrossRef]
- Cornish, G.H.; Sinclair, L.V.; Cantrell, D.A. Differential regulation of T-cell growth by IL-2 and IL-15. Blood 2006, 108, 600–608. [Google Scholar] [CrossRef] [PubMed]
- Sarkar, P.; Mitra, S.; Pant, P.; Kotwal, A.; Kakati, B.; Masih, V.; Sindhwani, G.; Biswas, D. Granzyme B as a diagnostic marker of tuberculosis in patients with and without HIV coinfection. Diagn. Microbiol. Infect. Dis. 2016, 85, 47–52. [Google Scholar] [CrossRef] [PubMed]
- Uranga, S.; Marinova, D.; Martin, C.; Pardo, J.; Aguilo, N. Granzyme A Is Expressed in Mouse Lungs during Mycobacterium tuberculosis Infection but Does Not Contribute to Protection In Vivo. PLoS ONE 2016, 11, e0153028. [Google Scholar] [CrossRef] [PubMed]
- Araki, K.; Turner, A.P.; Shaffer, V.O.; Gangappa, S.; Keller, S.A.; Bachmann, M.F.; Larsen, C.P.; Ahmed, R. mTOR regulates memory CD8 T-cell differentiation. Nature 2009, 460, 108–112. [Google Scholar] [CrossRef]
- Surviladze, Z.; Sterk Rosa, T.; DeHaro Sergio, A.; Ozbun Michelle, A. Cellular Entry of Human Papillomavirus Type 16 Involves Activation of the Phosphatidylinositol 3-Kinase/Akt/mTOR Pathway and Inhibition of Autophagy. J. Virol. 2013, 87, 2508–2517. [Google Scholar] [CrossRef]
- Meroni, L.; Milazzo, L.; Menzaghi, B.; Mazzucchelli, R.; Mologni, D.; Morelli, P.; Broggini, V.; Adorni, F.; Galli, M.; Riva, A. Altered expression of the tetraspanin CD81 on B and T lymphocytes during HIV-1 infection. Clin. Exp. Immunol. 2007, 147, 53–59. [Google Scholar] [CrossRef]
- Bitar, M.; Boldt, A.; Freitag, M.-T.; Gruhn, B.; Köhl, U.; Sack, U. Evaluating STAT5 Phosphorylation as a Mean to Assess T Cell Proliferation. Front. Immunol. 2019, 10, 722. [Google Scholar] [CrossRef]
- Roy Chowdhury, R.; Valainis, J.R.; Dubey, M.; von Boehmer, L.; Sola, E.; Wilhelmy, J.; Guo, J.; Kask, O.; Ohanyan, M.; Sun, M. NK-like CD8+ γδ T cells are expanded in persistent Mycobacterium tuberculosis infection. Sci. Immunol. 2023, 8, eade3525. [Google Scholar] [CrossRef]
- Wang, T.; Dang, N.; Tang, G.; Li, Z.; Li, X.; Shi, B.; Xu, Z.; Li, L.; Yang, X.; Xu, C. Integrating bulk and single-cell RNA sequencing reveals cellular heterogeneity and immune infiltration in hepatocellular carcinoma. Mol. Oncol. 2022, 16, 2195–2213. [Google Scholar] [CrossRef]
- Feng, Q.; Huang, Z.; Song, L.; Wang, L.; Lu, H.; Wu, L. Combining bulk and single-cell RNA-sequencing data to develop an NK cell-related prognostic signature for hepatocellular carcinoma based on an integrated machine learning framework. Eur. J. Med. Res. 2023, 28, 306. [Google Scholar] [CrossRef]
- Qaqish, A.; Huang, D.; Chen, C.Y.; Zhang, Z.; Wang, R.; Li, S.; Yang, E.; Lu, Y.; Larsen, M.H.; Jacobs, W.R. Adoptive transfer of phosphoantigen-specific γδ T cell subset attenuates Mycobacterium tuberculosis infection in nonhuman primates. J. Immunol. 2017, 198, 4753–4763. [Google Scholar] [CrossRef] [PubMed]
- Liang, J.; Fu, L.; Li, M.; Chen, Y.; Wang, Y.; Lin, Y.; Zhang, H.; Xu, Y.; Qin, L.; Liu, J. Allogeneic Vγ9Vδ2 T-cell therapy promotes pulmonary lesion repair: An open-label, single-arm pilot study in patients with multidrug-resistant tuberculosis. Front. Immunol. 2021, 12, 756495. [Google Scholar] [CrossRef] [PubMed]






Disclaimer/Publisher’s Note: The statements, opinions and data contained in all publications are solely those of the individual author(s) and contributor(s) and not of MDPI and/or the editor(s). MDPI and/or the editor(s) disclaim responsibility for any injury to people or property resulting from any ideas, methods, instructions or products referred to in the content. |
© 2024 by the authors. Licensee MDPI, Basel, Switzerland. This article is an open access article distributed under the terms and conditions of the Creative Commons Attribution (CC BY) license (https://creativecommons.org/licenses/by/4.0/).
Share and Cite
Shekarkar Azgomi, M.; Badami, G.D.; Di Caro, M.; Tamburini, B.; Fallo, M.; Dieli, C.; Ebrahimi, K.; Dieli, F.; La Manna, M.P.; Caccamo, N. Deep Immunoprofiling of Large-Scale Tuberculosis Dataset at Single Cell Resolution Reveals a CD81bright γδ T Cell Population Associated with Latency. Cells 2024, 13, 1529. https://doi.org/10.3390/cells13181529
Shekarkar Azgomi M, Badami GD, Di Caro M, Tamburini B, Fallo M, Dieli C, Ebrahimi K, Dieli F, La Manna MP, Caccamo N. Deep Immunoprofiling of Large-Scale Tuberculosis Dataset at Single Cell Resolution Reveals a CD81bright γδ T Cell Population Associated with Latency. Cells. 2024; 13(18):1529. https://doi.org/10.3390/cells13181529
Chicago/Turabian StyleShekarkar Azgomi, Mojtaba, Giusto Davide Badami, Miriam Di Caro, Bartolo Tamburini, Miriana Fallo, Costanza Dieli, Kiana Ebrahimi, Francesco Dieli, Marco Pio La Manna, and Nadia Caccamo. 2024. "Deep Immunoprofiling of Large-Scale Tuberculosis Dataset at Single Cell Resolution Reveals a CD81bright γδ T Cell Population Associated with Latency" Cells 13, no. 18: 1529. https://doi.org/10.3390/cells13181529
APA StyleShekarkar Azgomi, M., Badami, G. D., Di Caro, M., Tamburini, B., Fallo, M., Dieli, C., Ebrahimi, K., Dieli, F., La Manna, M. P., & Caccamo, N. (2024). Deep Immunoprofiling of Large-Scale Tuberculosis Dataset at Single Cell Resolution Reveals a CD81bright γδ T Cell Population Associated with Latency. Cells, 13(18), 1529. https://doi.org/10.3390/cells13181529

