Abstract
During mammalian heart development, the clustered genes encoding peptide hormones, Natriuretic Peptide A (NPPA; ANP) and B (NPPB; BNP), are transcriptionally co-regulated and co-expressed predominately in the atrial and ventricular trabecular cardiomyocytes. After birth, expression of NPPA and a natural antisense transcript NPPA-AS1 becomes restricted to the atrial cardiomyocytes. Both NPPA and NPPB are induced by cardiac stress and serve as markers for cardiovascular dysfunction or injury. NPPB gene products are extensively used as diagnostic and prognostic biomarkers for various cardiovascular disorders. Membrane-localized guanylyl cyclase receptors on many cell types throughout the body mediate the signaling of the natriuretic peptide ligands through the generation of intracellular cGMP, which interacts with and modulates the activity of cGMP-activated kinase and other enzymes and ion channels. The natriuretic peptide system plays a fundamental role in cardio-renal homeostasis, and its potent diuretic and vasodilatory effects provide compensatory mechanisms in cardiac pathophysiological conditions and heart failure. In addition, both peptides, but also CNP, have important intracardiac actions during heart development and homeostasis independent of the systemic functions. Exploration of the intracardiac functions may provide new leads for the therapeutic utility of natriuretic peptide-mediated signaling in heart diseases and rhythm disorders. Here, we review recent insights into the regulation of expression and intracardiac functions of NPPA and NPPB during heart development, homeostasis, and disease.
1. Introduction of Natriuretic Peptides
More than 40 years ago, in 1981, de Bold and colleagues [1] demonstrated that intravenous administration of atrial extracts, but not ventricular extracts, in rats led to increased natriuresis and a decrease in blood pressure, which led to the identification of the atrial natriuretic factor (ANF) or atrial natriuretic peptide (ANP). The term ANP is commonly used and therefore referred to as such in this review. Soon thereafter, the brain natriuretic peptide (BNP) was identified in porcine brain tissue [2], and later studies demonstrated its enrichment in the ventricles of heart failure patients [3,4]. The third member of the natriuretic peptides (NPs), the C-type natriuretic peptide (CNP), was also isolated from the porcine brain and was found to be a smooth-muscle relaxant [5]. All three NPs have remarkable amino acid sequence similarity, with their 17-residue peptides forming a cyclic structure linked at two cysteine residues. However, in contrast to ANP and BNP, CNP lacks the C-terminal extension after the second cysteine residue [5]. All NPs are produced and secreted by cardiomyocytes (CMs), although CNP is predominantly produced by endothelial cells [6,7]. Additionally, the levels of all NPs are found to be increased in heart failure (HF) proportionally to HF severity [8,9,10]. Systemically, NPs have pleiotropic roles ranging from vascular homeostasis to blood pressure regulation, natriuresis, and renin–angiotensin–aldosterone system inhibition and serve as prognostic and diagnostic markers for heart disease onset and progress. These endocrine functions and clinical implications of the NPs have been extensively studied and reviewed [11]. The aim of this review is to describe the intracardiac autocrine/paracrine actions of the NPs within the heart. We summarize and discuss studies and animal models designed to address either the direct function of the NPs or their selective receptor-mediated signaling within the heart (Table 1).
Table 1.
Summary of studies that have investigated the intracardiac functions of NPs and NP receptors.
2. Regulation of NPPA and NPPB Expression during Development and Disease
NPPA and NPPB are paralogous genes organized in close physical proximity on Ch.1q36 (human) and Ch.4qE2 (mouse) that are derived from an ancestral CNP-3 gene over 500 Myr ago. The NPPC gene on Ch.2q24 (human) and Ch.1qC5 (mouse) is derived from an ancestral CNP-4 gene [59]. During development, Nppa and Nppb are highly expressed in the differentiating atrial and trabecular ventricular chamber myocardium from E8-9 onwards [60]. In contrast, transcripts of both genes remain undetectable in the sinus venosus (including the sinoatrial node; SAN), atrioventricular canal (atrioventricular node; AVN), and outflow tract. After birth, Nppa and Nppb remain expressed in the heart (Nppb is expressed overall at lower levels than Nppa), and while Nppb remains expressed in both atria and ventricles, the expression of Nppa becomes restricted to the atria, with some residual expression in the peripheral ventricular conduction system [60,61]. In conditions of cardiac stress and hypertrophy, the expression of Nppa is reactivated and Nppb is upregulated in the ventricular CMs [62]. The induction is restricted to the affected ventricular chamber, i.e., left ventricular stress leads to left ventricular induction, and right ventricular stress, such as seen in pulmonary hypertension, leads to right ventricular induction [63]. Moreover, the expression of both Nppa and Nppb is induced in the border zone CMs after ischemic injury [64].
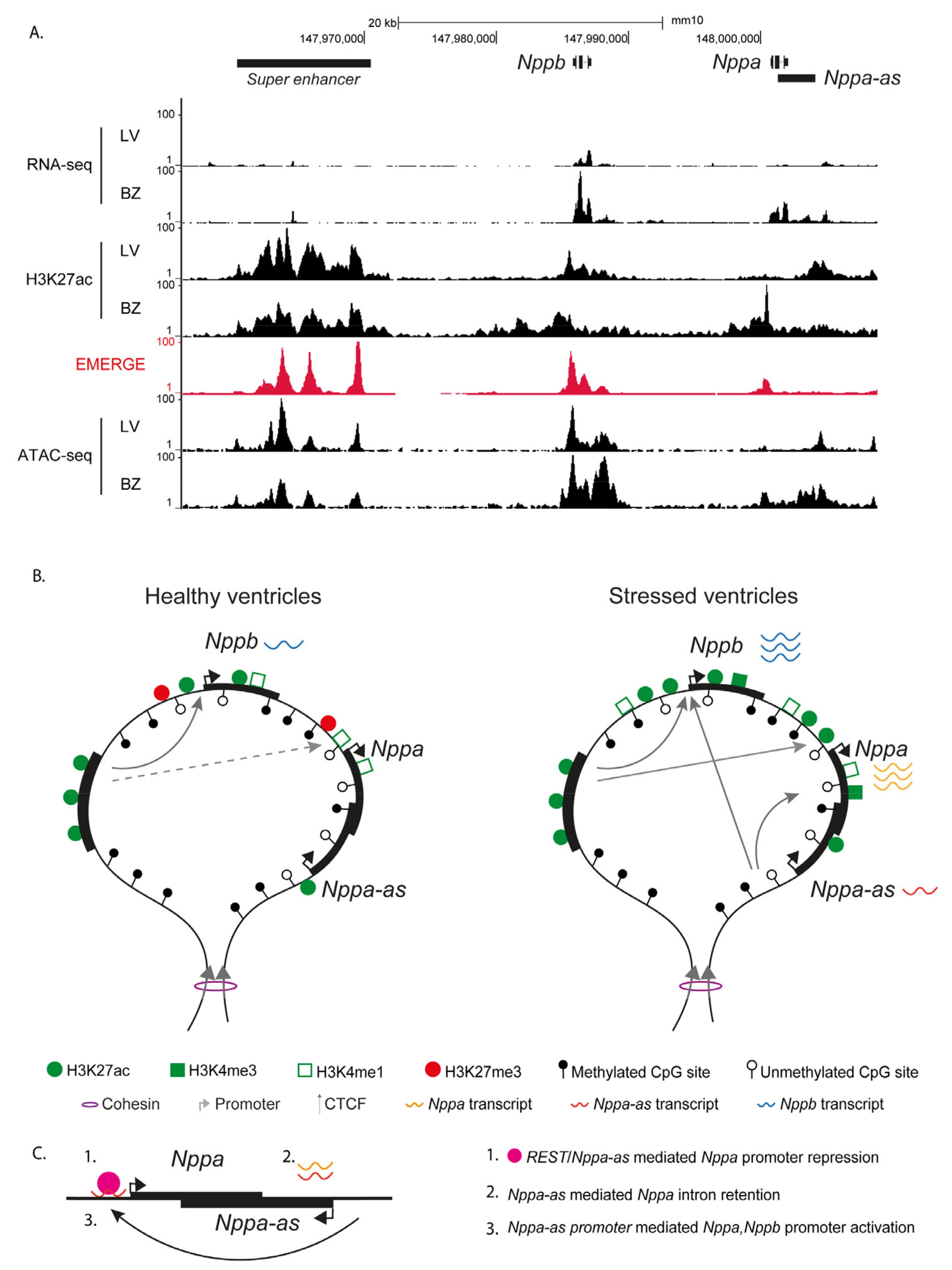
The proximal promoter of NPPA was among the first cardiac-specific promoters to be studied. It was found to be able to drive atrial-specific expression in transgenic mice [65] and has been used as a model to gain insight into the regulation of cardiac gene expression, cardiac transcription factor, chromatin interaction mechanisms, and deciphering the patterning of the atrioventricular canal and chambers during heart development [11,66,67,68]. The control of expression of Nppa and Nppb during development is regulated by the interplay of distinct developmental and stress-induced regulatory elements that are confined to a CTCF-binding sites-flanked topologically associated domain shared by both genes [69,70]. The proximal promoter sequences of both genes harbor regulatory potential in vivo [65,71]. However, ventricular expression entirely depends on an enhancer cluster (super-enhancer) ≈27 kbp upstream of Nppa [72]. Deleting this cluster from the mouse genome resulted in reduced atrial and loss of ventricular expression of both Nppa and Nppb, both before and after birth. The same study indicated that Nppa and Nppb compete for activation by the enhancer cluster. However, the response to cardiac injury and induced hypertrophy was still observed in the enhancer cluster-deficient mice, indicating that additional regulatory elements are involved in the stress response [72] (Figure 1). The mechanism underlying the upregulation of NPPA and NPPB in the ventricles in response to stress or hypertrophy has remained incompletely understood. The promoters of the genes, especially of NPPA, in healthy human ventricular CMs are associated with H3K27me3, indicative of polycomb-repressed chromatin after birth [73]. However, in diseased CMs, the genes gain in transcriptionally active histone marks H3K27ac, H3K9ac, and H3K4me3. In this scenario, the always active but very selective super-enhancer can activate its de-repressed target promoters, resulting in strong induction of NPPA and NPPB [72] (Figure 1).
Figure 1.
Overview of epigenetic regulation of Nppa and Nppb (A) RNA-seq, H3K27ac, EMERGE, and ATAC-seq in the left ventricle (LV) and the border zone (BZ). (B) Overview of epigenetic state changes at the Nppb, Nppa/Nppa-as locus in healthy ventricles and left ventricular border zone 7 days after MI (see [64,72] for source data). (C) Overview of the proposed mechanisms of Nppa-as-mediated Nppa regulation.
The expression of NPPA has been shown to be regulated by the natural antisense transcript NPPA-AS1 in both mouse and human CMs. In both species, the NPPA-AS1 transcript overlaps with the intron/exon boundaries of NPPA. Human NPPA-AS1 is expressed as multiple alternative spliced isoforms. In vitro studies indicated that NPPA-AS1 can form duplexes with an intron-retaining NPPA transcript, which leads to its downregulation. The intron-retained and alternatively spliced Nppa transcripts were undetectable in mice [74] (Figure 1C). Another study described that in human CMs, NPPA-AS1 acts locally by binding to the NPPA promoter, promoting the recruitment of the transcription factor REST. The inhibition of NPPA-AS1 resulted in upregulation of NPPA expression [75] (Figure 1C). Deleting Nppa-as1 promoted CM proliferation and improved cardiac functionality in both neonatal and adult mice after MI. Mechanistically, Nppa-as1 was suggested to interact with SFPQ, inhibiting the interaction of the DNA repair complex SPFQ-NOVO in an Nppa-independent manner. Additionally, both studies showed that NPPA-AS1 regulates the NPPA expression in the atria but not in the ventricles [75,76]. Epigenetic and transcriptomic analyses in human samples of dilated cardiomyopathy suggested that the promoter of NPPA-AS1 may act as a trans-regulatory element that is able to interact with the promoters of NPPA and NPPB and regulate their co-transcription in the diseased heart [77].
3. Natriuretic Peptide Production and Receptor Interactions
The production, conversion, excretion, processing, and receptor interactions of the NPs have been reviewed extensively [11]. Briefly, NPPA and NPPB encode the precursors preproANP and preproBNP, respectively, which undergo cleavage and O-glycosylation in atrial CMs. Endoproteolytic proteases corin and furin further process these precursors into biologically active hormones ANP and BNP [78]. CNP also forms precursors, and proCNP is further cleaved by furin [79]. Under physiological conditions, ANP and BNP are produced and secreted mainly by the atria. However, under pathological conditions such as mechanical stress, atrial production and release is increased and ventricular CMs also produce and secrete ANP and BNP [3,4,80,81]. In addition to mechanical stretching, various neurohormonal factors can stimulate the secretion of ANP and BNP [82]. In addition to the circulating BNP and the NT-BNP, failing hearts also secrete proBNP and O-glycosylated-proBNP, the level of glycosylation correlating with the degree of heart failure [83]. In humans, the half-life of ANP in the plasma is approximately 2 min, while that of BNP is significantly longer, reaching 20 min, making it a more effective biomarker for heart failure [3,4,84].
NPs exert their physiological actions in multiple tissues through NP receptor-mediated signaling. Three types of NP receptors exist: NP receptor type A; NPR-A (encoded by NPR1), NPR-B (also known (encoded by NPR2), and NPR-C (encoded by NPR3). The genes encoding the receptors are located on Chr.1q21 (human) or Chr.3qF1 (mouse), Chr.9p12 (human) or Chr4.qA5 (mouse) and Chr.5p13 (human) or Chr.15qA1 (mouse), respectively [85]. NP binding to the NPR-A induces the intracellular increase of cGMP, which in turn activates downstream signaling cascades, including cGMP-dependent protein kinases (PKGs), cGMP-gated ion channels, and cGMP-regulated cyclic nucleotide phosphodiesterases (PDEs) [11]. All three receptors are expressed in CMs and cardiac fibroblasts, although NRP-B, under physiological conditions, is not active in the ventricles [86]. Although all NPs can activate the three receptors, their binding affinity varies. ANP and BNP mainly activate NPR-A, while CNP is the primary ligand for NPR-B. NPR-C is characterized as a clearance receptor responsible for the internalization and lysosomal degradation of the NPs. It has the lowest affinity for BNP, which increases its half-life in the circulation [85]. Although NPR-C lacks guanylyl cyclase activity, it has been shown to interact with a Gi protein, thus inhibiting adenylyl cyclase and activating phospholipase C. CNP-mediated activation inhibits L-type calcium currents in atrial and ventricular CMs and pacemaker cells [87]. NPR-C has also been reported to have a non-NP-mediated activity. CNP antagonizes osteocrin for NPR-C binding, thus preventing its degradation and enhancing bone growth during development [88]. An alternative NP clearance pathway involves metalloendopeptidase neprilysin [89], and more recently, BNP has been shown to be hydrolyzed by the fibroblast activation protein (FAP) [90].
Deletion of Npr1 (NPR-A) in mice leads to hypertension, hypertrophy, and cardiac fibrosis [12,40,91,92], whereas genetic ablation of Npr2 (NPR-B) results in dwarfism and female sterility [93]. Npr1 knock-out female mice exhibit exaggerated hypertrophy, ventricular dysfunction, and fibrosis during the lactation period, indicating the ANP/BNP–NRP-A system protects against cardiac remodeling during the perinatal period [22]. Npr2 dominant negative mutant transgenic rats were shown to have increased heart rates and cardiac hypertrophy, while the NPR-A-mediated signaling remained unaffected [94]. In addition, NPR-B has been shown to regulate the automaticity of cardiac pacemaker cells. Mice heterozygous for Npr2 have impaired sinoatrial node function due to cGMP-mediated ion channel deregulation. However, these mice did not exhibit cardiac hypertrophy or changes in ventricular function [52]. Moreover, it has been described that in the failing heart, the CNP/NPR-B-mediated activity is greatly induced compared to the ANP-dependent activity [86]. NPR-C mutations lead to hypotension and increased bone proliferation, and mice lacking Npr3 exhibit decreased atrial fibrosis mediated by the inhibition of TGFb1 in the atria [95,96]. Additionally, the deletion of Npr3 in mice can lead to atrial fibrillation [54,56]. Altogether, these findings indicate that NPRs can differentially regulate the NP-mediated effects by utilizing distinct downstream signaling in a tissue-specific manner and that their preferred activity can alternate under physiological and pathological conditions.
4. The Role of NPs in CM Cell Cycle Activity during Development, Maturation, and Stress
In addition to their cardioprotective functions, NPs have also been implicated in modulating CM cell cycle activity. Neonatal mice with global deletion of Npr1 have an increased number of CMs, attributed to increased CM proliferation two days after birth (P2). Interestingly, CM-specific deletion of Npr1 does not impact heart weight and CM cell number, indicating that cardiac hyperplasia is potentially a secondary response to systemic alterations such as arterial hypertension during fetal and neonatal stages [44]. In zebrafish, it was demonstrated that ANP and BNP regulate CM proliferation in a dose-dependent manner and through differential receptor activation. Low levels of the NPs promoted CM proliferation through the NPR-C receptor (Figure 2), while high levels had an anti-proliferative effect mediated via NPR-A and NPR-B. Moreover, in neonatal rat ventricular myocytes (NRVMs), NPR-C mediates proliferation by utilizing its Gi activity, thereby reducing cAMP levels [97]. In cultured embryonic (E11.5) ventricular CMs, the ANP/NPR-A/cGMP axis inhibited CM cell-cycle progression via nuclear p27 inhibition [98]. However, the addition of ANP to cultured chicken embryonic CMs accelerated cell cycle progression by enhancing S-phase entry [99]. Overall, NPs exert complex effects on CM cell cycle activity, depending on factors such as receptor activation, NP levels, cellular context, and species.
Figure 2.
Overview of NP signaling pathways in CMs or involved in crosstalk between cells in the heart. Black arrows; downstream activation, small black arrows; increase or decrease of an effector, grey arrows; underlying mechanistic pathways have not yet been described.
NPs have been implicated in proliferation under stress conditions. A recent study investigated the role of BNP in CM proliferation under multiple conditions. Mice with or without MI were intraperitoneally injected bi-daily with BNP. In all conditions, the CM number was increased and accompanied by enhanced expression of markers associated with cell-cycle reactivation. Moreover, the expression levels of cleaved caspase-3, an apoptosis marker, was decreased in the infarct zone (IZ) one day after MI, indicating that BNP has a CM protective role. Interestingly, the administration of BNP to Npr1-deficient mice did not increase the number of CMs, suggesting that BNP affects the CM number increase in an NPR-A-dependent manner. In addition, mice subjected to MI were injected with a BNP degradation inhibitor, leading to an increased CM number and cell-cycle reactivation in the infarcted heart. However, the direct involvement of BNP in this condition was not investigated. Lastly, both in vivo and in vitro studies showed that upon BNP administration, the activation of the MAPK/ERK pathway is enhanced, suggesting that this pathway is involved the CM proliferation [46] (Figure 2). ANP and BNP expression was observed to resurge at postnatal day 5 in mice, concomitant with the upregulation of NPR-C expression. Interestingly, in vitro, CMs at P5 appear to undergo a wave of cell cycle reactivation, which generates bi-nucleated CMs rather than more CMs. Stimulation with ANP/BNP and inhibition of FOXO signaling in cultured cells induced cell cycle activation mediated through NPR-C. Intracardiac administration of ANP, together with a dominant negative FOXO mutant, resulted in increased cell cycle activation in P8 mice 24 h after MI [45] (Figure 2).
Upon injury, the border zone (BZ) surrounding the damaged tissue has been implicated as a niche with regenerative capacity [100]. The BZ is marked by strongly induced expression of Nppa and Nppb. Analysis of the BZ revealed that although the Nppa/b expressing area had a transcriptionally and epigenetically different expression profile compared to the CM fetal gene program, there was enrichment of genes associated with dedifferentiated, or immature, CMs. While a direct causal link between the regenerative potential of the BZ and NPs remains unclear, their high expression during cardiac development suggests a potential role for ANP or BNP in fostering a dedifferentiated, pro-proliferative environment in the stressed heart [64]. Taken together, ANP and BNP show distinct effects on CM proliferation during development and in the adult heart under stress conditions. These effects appear to be regulated in a dose-dependent context that involves alternate receptor use.
5. The Role of NPs in CM Hypertrophy
The NPs have a well-documented role in attenuating cardiac hypertrophy. During postnatal development, untreated mice lacking Npr1 develop accelerated hypertrophy and fibrosis between 4 and 12 months of age [13]. Mice with global deletion of Nppa exhibit ventricular hypertrophy in a blood pressure-independent manner and under both pressure- and volume overload conditions [28,30,31]. Moreover, Nppa−/+ and Nppa−/− mice exhibit a genotype-dependent degree of hypertrophic and fibrotic response under both normal and pressure-overload conditions, suggesting that ANP participates in cardiac remodeling in a dose-dependent manner [29]. Global deletion of Nppb in rats leads to the progressive onset of hypertension, hypertrophic response, and cardiac remodeling, and these phenotypes were prevented by AAV9-mediated BNP delivery [33]. Similarly, long-term overexpression of AAV9-BNP in either normotensive or spontaneously hypertensive rats ameliorated both age-induced and hypertension-induced cardiac remodeling [34]. In addition to pressure/volume overload conditions, Nppa-deficient mice also showed cardiac hypertrophy and greater collagen deposition after MI. Untreated Nppa−/− mice exhibited smaller infarct sizes and decreased neutrophil infiltration with higher survival rates compared to Nppa−/− mice that were chronically infused with ANP [32]. Similarly, two days after 30 min I/R, Npr1−/− exhibited a smaller infarcted region and lower neutrophilic infiltration than wild type mice [36]. Together, these data highlight the importance of NPs in preventing cardiac hypertrophy and remodeling under different physiological and pathological conditions.
Under physiological conditions, mice lacking Nppc in CMs (cmNppc KO) and fibroblasts (fbNppc KO) showed no adverse alterations in cardiac function or structure. However, upon abdominal aortic constriction (AAC), both cell type-specific Nppc KO mice showed a pronounced decline in cardiac function and an increase in fibrosis compared to their wild type counterparts. In contrast, cardiac hypertrophy was observed only in cmNppc KO mice. In the same study, the authors described that the CNP exerts its actions on CMs and fibroblasts in an NPR-C-mediated manner. Npr3 global deficiency resulted in a significantly worse phenotype of cardiac dysfunction, fibrosis, and hypertrophy upon AAC. Interestingly, subcutaneous infusion of CNP reversed the pathological cardiac remodeling and function in WT mice subjected to AAC, but not in Npr3-deficient mice. Furthermore, Npr3-deficient and cmNppc KO mice subjected to I/R exhibited a larger infarct size and functional heart recovery. In addition, sympathetic hyperactivation by isoproterenol caused a worsening in cardiac remodeling and function in cmNppc mice. At the same time, fibrosis and hypertrophy were not observed in the global deletion of Npr2 mice that underwent the same intervention. These findings suggest that the secretion of CNP from CMs and CFs plays a critical role in cardioprotection that is mediated by NPR-C signaling (Figure 2) [35].
Beyond studying the effects of models deficient in the NPs, the studies have also focused on the effects of overexpressing these factors to investigate the effect of their increasing expression levels. Mice overexpressing Npr1, specifically in CMs, have a reduced CM cell size either alone or when crossed with Npr1-deficient mice [21]. Transgenic overexpression of constitutively active NPR-A specifically in the CMs of mice prevents the hypertrophic response to adrenergic stimulation (isoproterenol) or to pressure overload (AAC) [25]. A different study showed that only male mice with global hyper-activation of NPR-A have smaller hearts due to reduced hypertrophy, and the phenotype is linked with reduced activation of the ERK1/2 pathway [26] (Figure 2). In addition, mice expressing four copies of Npr1 (Npr1++/++) had a decrease in heart size when compared to both Npr1−/− and Npr1+/+ [27]. Together, these data indicate the local involvement of NP-mediated signaling in regulating CM hypertrophy in a dose-dependent manner.
Multiple studies have shed insights into the mechanistic pathways involved in the regulation of the hypertrophic response by NPs (Figure 2). While CM-specific deletion of Npr1 in mice does not affect heart size under normal conditions [44], upon stress the heart exhibits pronounced hypertrophy (Figure 2) [20,22,23,24]. Mice with global deletion of Npr1 showed increased hypertrophy and fibrosis, which were attenuated upon generation of DKO mice together with the angiotensin-II receptor 1. These findings were also observed in the same genotypes that underwent MI, indicating the suppressive role of NPR-A in AngII-mediated cardiac remodeling [16,17]. In mice with Npr1 CM-specific deletion, it was shown that ANP/cGMP/PKG I signaling is involved in counteracting the hypertrophic response by suppressing the Ang II-stimulated Ca2+ responses by downstream activation of the regulator of G protein signaling (RGS2) [24] (Figure 2). By crossing Npr1-deficient mice with mice overexpressing RGS4 in a CM-specific manner, the observed hypertrophy seen in the Npr1-deficient mice was reduced by dampening the activation of the pro-hypertrophic calcineurin–NFAT pathway [15] (Figure 2). Similarly, global deletion of Npr1 also resulted in increased cardiac hypertrophic response, which was attenuated by selective inhibition of TRPC6 activity, a Ca2+ channel, alone or in combination with chronic Ang II treatment [14]. In vitro experiments showed that upon ET-1 stimulation, ANP signaling inhibited the TRPC6-mediated activation of the calcium-dependent phosphatase NFAT (Figure 2). Global deletion of Npr1 also activates the calcineurin–NFAT pathway, and its selective inhibition attenuates cardiac hypertrophy and fibrosis [18]. Moreover, CM-specific Npr1 deletion results in increased hypertrophy and adverse cardiac remodeling after TAC, while mineralocorticoid receptor (MR) antagonism alleviates the pathological effects, suggesting that an imbalance between the signaling mediated by these receptors can contribute to pathological remodeling [23]. Female mice with Npr1 deletion under consecutive lactation cycles exhibit exaggerated cardiac hypertrophy, fibrosis, and cardiac dysfunction. A comparison of multiple tissue-specific Npr1 deletions revealed that lactation-induced hypertrophy was increased only in CM- or ET-specific Npr1 deletion and was mediated by an interleukin-6-induced inflammatory response, potentially through excessive aldosterone–MR signaling, indicating that the NP/NPR-A system is involved in the cardioprotection of the maternal heart [22]. During embryonic development, global deletion of Npr1 at E15.5 results in increased cardiac size with fewer nuclei numbers and reduced levels of Gja1 expression, suggesting that NPR-A signaling is influencing cardiac size and potentially cardiac conduction in the developing heart [12]. Collectively, these findings suggest the multifaceted role of NPs in maintaining cardiac homeostasis by regulating hypertrophic responses and protecting against exaggerated cardiac remodeling under pathophysiological conditions.
6. Role of NPs in Cardiac Contractility
A recent study linked CNP-mediated titin phosphorylation to CM stiffness [57]. CNP expression was acutely upregulated in CMs 3 days after TAC, followed by a decline in expression until day 14. Mice with NPR-B CM-specific deletion were subjected to TAC, and at the early stages of pressure overload, CNP prevented CM stiffening by phosphorylating titin (Ser4080) in an NPR-B/cGMP/PKGI-mediated way within the CMs. The cardiac remodeling of the Npr2−/− hearts was not different compared to WT counterparts after TAC. Based on the CNP expression within different sorted cell types, the authors proposed that endothelial cells act as the primary source of CNP after TAC. Interestingly, mice with Npr2 CM-specific deletion did not develop any exaggerated TAC-induced hypertrophy and fibrosis compared to their Npr2+/+ counterparts [57] (Figure 2). In an additional study, the authors generated a sensitive FRET-based biosensor system to monitor the levels of cGMP within the CMs compartmentally by targeting either troponin I (TnI) or phospholamban (PLB) in order to determine how NPs regulate cGMP levels intracellularly. The addition of CNP to CMs in vitro resulted in increased levels of cGMP near both TnI and PLB. However, the BNP administration led to cGMP levels only near PLB. Together, these data corroborate the involvement of CNP, but not BNP, in the regulation of CM contractility [58] (Figure 2).
7. Role of NPs in Cardiac Fibrosis and Inflammation
Myocardial fibrosis is a hallmark of heart failure progression and is characterized by altered ECM deposition and the excessive activation of cardiac fibroblasts (CFs), which subsequently can lead to inflammatory responses. Functionally, myocardial fibrosis causes myocardial stiffness and a decline in cardiac output [101]. A critical factor in the establishment of fibrosis is the crosstalk between CMs and CFs [102].
In mouse cardiac fibroblasts, ANP/cGMP/PKG signaling inhibits the TGFb1-mediated translocation of SMAD3 to the nucleus and disrupts their proliferation [103]. Another study suggested that NPR-C might also inhibit CF proliferation in a cGMP-independent manner [104]. However, based on animal studies, ANP and BNP appear to contribute differently to cardiac remodeling. While the deletion of Nppa mainly results in an increased hypertrophic response, mice lacking Nppb show prominent fibrosis [40,41]. It has been demonstrated that CFs produce and secrete BNP, inhibit collagen synthesis, and upregulate the expression of matrix metalloproteinases (MMPs), important components of ECM degradation, and BNP-mediated suppression of CF proliferation promotes TGF-b, signaling inhibition [105] (Figure 2). Moreover, mice overexpressing BNP exhibited increased neutrophil infiltration and increased MPP expression after MI. However, the mice more frequently died from cardiac rupture compared to the WTs, suggesting that elevated MPP activity can lead to extensive ECM degradation [42]. In addition, intracardiac overexpression of AAV5-BNP has been shown to have context-based effects on cardiac remodeling. BNP delivery during MI improved cardiac functionality, while delivery after chronic AngII administration reduced the fibrotic response [39]. These findings indicate that the levels of BNP might have a critical role in the balance between cardioprotection and pathological remodeling.
Neonatal, young, and adult mice with global deletion of Npr1 exhibit a progressive increase in cardiac hypertrophic establishment and fibrosis. While the levels of ANP are unchanged between young and adult mice, BNP levels are upregulated in adult Npr1-deficient mice. At all time points observed, there was a noticeable upregulation of MMPs and pro-inflammatory cytokine expression, which was accompanied by increased NF-kB and AP-1 expression and activity. In vivo inhibition of MPP activity attenuated the fibrotic response but did not reduce cardiac hypertrophy [19] (Figure 2). In the following study, the authors investigated the effect of NPR-A in a dose-dependent manner. Mice harboring four copies of Npr1 (Npr1++/++) had a markedly reduced size and improvement of cardiac function and exhibited reduced NF-kB/AP1-binding activities and downregulation of pro-inflammatory cytokine expression and the profibrotic cytokine TGF-b1 compared to their WT counterparts (Figure 2). Together, these findings indicate that NP/NPR-A signaling can regulate cardiac remodeling in a dose-dependent manner [27].
A recent study showed that the inhibition of FAP increases vascularization around the infarcted area, promotes ECM deposition, and prevents excessive cardiac fibrosis. In WT mice, inhibition of FAP resulted in cardioprotection and reduced cardiac fibrosis after MI or TAC. Interestingly, these findings were not reproducible in Nppb- and Npr1-deficient mice, suggesting the critical role of the FAP/BNP/NPR-A pathway in cardiac repair [43] (Figure 2). Moreover, BNP and CNP have been described to play a role, at least in in vitro studies, in reducing inflammation and CF migration by inhibiting the MCP1-mediated pathway that is involved in the monocyte chemotactic movement [106,107].
A recent study identified the role of ANP in promoting autophagy in CMs, both in vitro and in vivo. Specifically, it was shown that ANP induces autophagy through the NPR-A/PRKG pathway and subsequent activation of the master regulator of autophagy-related gene expression, i.e., TFEB (Figure 2). Interestingly, the authors demonstrated that the endogenous secretion of ANP is required for the activation of autophagy under stress conditions in an autocrine/paracrine manner, which exerts cardioprotective effects [38]. Diabetic mice with chronic subcutaneous injection of ANP, BNP or CNP showed decreased fibrosis. However, diabetic mice lacking Npr3 also showed increased expression of all NPs, accompanied by the most profound reduction in fibrosis. Npr3 deletion, both in vivo and in vitro, caused increased levels of ANP, BNP, and CNP locally in the heart, which was accompanied by increased intracellular cGMP/PKG levels and unchanged expression of NPR-A and NPR-B. In vitro, exposure of CMs to high glucose upregulated NPR-C expression. Moreover, CFs deficient in Npr3 activated their cAMP/PKG levels, which were further increased by the addition of the supernatant medium from Npr3-deficient CMs, indicating paracrine crosstalk between these two cell types (Figure 2). These findings suggest that NPs act in an autocrine manner to activate their downstream signaling axis in both CMs and CFs. Interestingly, it was shown that CM-derived NPs act in a paracrine manner to further activate the cAMP/PKG pathway [37]. Taken together, NPs appear to have diverse roles in cardiac remodeling and fibrosis by influencing multiple processes in both CMs and CFs.
8. NPs in Cardiac Energy Metabolism and Mitochondrial Function
Mitochondria are essential organelles of CMs that play a crucial role in multiple processes of the heart, including ATP production, regulation of Ca2+, and regulation of oxidative stress and cell death [108]. Mitochondrial dysfunction is considered an intricate player in the development of heart failure [109]. Moreover, during development, cardiomyocytes undergo a metabolic shift from glycolysis to oxidative phosphorylation to meet their postnatal growing metabolic requirements, suggesting the involvement of different regulatory players in these processes. Animal studies have established a link between the NP system and the risk of developing obesity and metabolic dysfunction. On a cellular level, ANP has been shown to modulate lipid metabolism in different cell types, including adipocytes and skeletal myocytes, by promoting lipolysis and oxygen consumption [110,111]. Additionally, ANP has been shown to promote epicardial-derived adipogenesis in the adult atria, suggesting that ANP might influence the metabolic activity of these adipocytes and affect lipid metabolism in the heart [112,113]. However, the role of the NPs in autocrine/paracrine CM metabolism during development and disease has not yet been extensively studied.
During development, ANP expression becomes restricted to the trabecular myocardium, which is the precursor of the ventricular conduction system (VCS), and ANP/NPR-A/cGMP/PKG signaling participates in VCS formation [114]. A recent study investigated the role of ANP in energy metabolism and how this process can influence the establishment and maturation of the VCS in developing CMs. Exogenous ANP stimulation of E11.5 primary ventricular CMs resulted in an increased cell cycle activity of CX40 expressing CMs (Cx40 markers VCS and their precursors), which, however, was not reversible by NPR-A-selective inhibition. Lipidomic and metabolic assays showed that administering ANP can increase lipid uptake and droplet formation within the CX40-expressing CMs but can also drive both glucose and fatty acid utilization to meet their oxidative phosphorylation demands. Moreover, adding ANP or stimulating the adipogenic nuclear receptor PPARG, whose natural ligands are fatty acids, increased CX40 expression and lipid accumulation, with an additive effect when co-treated. These findings suggest that, at least in vitro, ANP, alone or in the presence of activated PPARG, enhances the differentiation of the embryonic VCS by promoting oxidative phosphorylation (Figure 2) [49]. Zebrafish embryos exposed to high-glucose conditions exhibited atrial and ventricular thinning with an overall decrease in CM numbers. Moreover, continuous exposure to glucose resulted in decreased Nppa and Tbx5a expression, suggesting that modulation of energy metabolism during development can influence morphogenesis and gene expression in CMs [115]. These findings highlight the role of NP/NPR signaling in regulating energy metabolism during CM development and maturation.
In addition to the role of NPs in metabolic regulation of the heart during development, they have also been shown to associate with metabolic changes in the stressed heart. Transcriptomic and proteomic profile analyses of CM-specific Npr1-deficient mice showed deregulation of genes involved in metabolic processes and the enrichment of circRNA and microRNA transcripts [47,48]. Single-cell analysis during a TAC time course in mice showed that although the Nppb expression levels were similar at different time points after the intervention, the expression levels of Nppa among CMs became increasingly heterogeneous independent of the time point. The high Nppa-expressing cells had a gene expression profile that differed from that of the low Nppa-expressing cells and were enriched in sarcomeric gene transcripts and depleted of transcripts of genes involved in mitochondrial regulation [116]. Another study showed that the silencing of the transcription factor elongation factor A3 (Tcea3) in NRVMs after the induction of hypertrophy decreases fatty acid metabolism and promotes oxidative stress while upregulating Nppa expression levels [117]. These findings suggest an interplay among NP signaling, energy metabolism, and cardiac remodeling.
In the well-documented role of cGMP signaling in regulating metabolism, particularly in the cardiovascular system, NPs likely play a role in metabolic stress-induced damage. Indeed, NP-activated cGMP signaling can lead to mitochondria-induced apoptosis by modulating mitochondrial permeability [110] (Figure 2). In cultured CMs, both ANP and BNP have been shown to be protective against hypoxic conditions by preventing the opening of the mitochondrial permeability transition pore opening, in a PI3K/Akt-dependent manner [118,119]. Moreover, in canine CM cultures, administration of ANP suppressed isoproterenol-mediated mitochondrial ROS generation, potentially by decreasing sarcoplasmic reticulum Ca2+ leakage. A recent study explored the direct involvement of ANP and CNP in CM apoptosis. Stimulation of primary CM cultures with ANP and CNP prevented mitochondrial-induced apoptosis by inhibiting caspase 9. By developing sensitive biosensor assays, the authors determined that ANP and CNP increase cGMP levels in the outer mitochondrial membrane, subsequently leading to Drp1 phosphorylation and inhibiting its pro-apoptotic function. Interestingly, compared to ANP, CNP induced a significantly larger overall increase in cGMP levels, both in the cytosol and at the outer mitochondrial membrane (Figure 2). However, ANP resulted in a higher cGMP pool, specifically in the outer mitochondrial membrane of adult CMs, indicating a more targeted effect [50]. In both humans and mice with diabetic cardiomyopathy (DCM), the elevated levels of circulating BNP precede the onset of DCM, and treatment with BNP alleviates DCM in mice. Further analysis, both in vivo and in vitro, showed that administration of BNP protects against mitochondrial oxidative stress and apoptosis by promoting mitochondrial fusion. Under hyperglycemic conditions, BNP acts through NPR-A/PKG to activate the STA3/Opa1 pathway, which subsequently inhibits mitochondrial ROS and promotes mitochondrial fusion [51]. Taken together, these data underscore the importance of the NPs in ameliorating metabolic stress-induced damage of CMs and in protecting against DCM.
9. Role of NPs in Cardiac Rhythm
NPs can modulate the electrophysiological properties of the heart, and different mutations, variants (mainly of ANP), and NP aggregates have been implicated in cardiac electrophysiological dysfunction [120,121,122]. The individual roles of ANP and BNP in ventricular arrhythmias were investigated in a recent study [53]. At basal conditions, mice lacking either Nppa or Nppb exhibited mild ventricular remodeling and increased sudden death after pressure overload (TAC). However, after acute stress induced by isoproterenol infusion, mice deficient in either Nppa or Nppb developed ventricular arrhythmias both in vivo and ex vivo. Mechanistically, the decreased levels of myocardial cGMP levels led to reduced CREB phosphorylation, and selective CREB inhibition led to stress-induced ventricular arrhythmias in WT mice. Further analysis showed that the dysregulation of the ANP- and BNP-mediated phosphorylation of CREB via cGMP-PKG1-p38MAPK signaling mediates the susceptibility to stress-induced ventricular arrhythmias [53] (Figure 2).
In addition to their effect on ventricular electrophysiology, NPs have been shown to influence the atrial conduction and SAN function in the heart. A recent study characterized the anti-arrhythmogenic role of CNP during myocardial infarction. Perfusion of ex vivo mouse hearts with CNP ameliorated ischemia–reperfusion-induced ventricular arrhythmias. Additionally, administration of isoproterenol in mice blocked the antiarrhythmic effects of CNP, while in vitro, CNP attenuated the isoproterenol-induced arrhythmogenic events. Importantly, the anti-arrhythmogenic effects of CNP were abolished upon PDE2 inhibition or CM-specific Pde2 deletion [123]. Mice heterozygous for the somatic deletion of Npr2 (Npr2+/−) exhibited a reduced heart rate, increased spontaneous sinus pause occurrence, and a prolonged sinus node (SAN) recovery time. Further analysis showed no induction of ventricular remodeling or atrial fibrosis in Npr2+/− mice. Optical mapping of isolated pacemaker cells revealed reduced action potential firing frequency and diastolic repolarization accompanied by a reduction of the pacemaker and L-type calcium currents, concomitant with reduced cGMP levels. The reduction of these two currents was reversed and SAN conduction was restored upon restoration of NPR-B/cGMP signaling and downstream inhibition of PDE3 [52] (Figure 2). NPRC is also expressed in the SAN [124]. Mice deficient in Npr3 exhibit prolonged SAN recovery time and increased atrial fibrillation susceptibility, indicating impaired SAN function. Mice lacking Npr3 display abnormal atrial fibrosis, leading to increased atrial fibrillation susceptibility and prolonged SAN recovery time. Furthermore, Npr3-deficient mice exhibit decreased SAN and atrial conduction velocities due to increased atrial fibrosis rather than ion channel dysfunction, while the ventricular electrophysiological and structural characteristics of the Npr3-deficient mice remain unchanged [54]. Angiotensin II administration in WT mice led to increased atrial fibrillation susceptibility with P-wave elongation and decreased atria conduction, as well as SAN dysfunction, which was characterized by a reduced heart rate, prolonged SAN recovery time, and impaired conduction in the right atria. Interestingly, all these conditions were exacerbated in Ang-II-treated NPR-C deficient mice and were accompanied by increased fibrosis in either the atria or the SAN. Selective activation of the NPR-C receptor in WT mice ameliorated the electrophysiological defects of atrial and pacemaker CMs and prevented the fibrotic response [55,56]. Taken together, these findings indicate that the NP–NPR axis plays a crucial role in modulating ventricular and atrial conduction and SAN function by regulating the downstream signaling pathways involving cGMP. Dysfunction or deficiency of the NPs and/or their receptors can lead to ventricular arrhythmias, SAN dysfunction, and atrial fibrillation susceptibility.
10. Conclusions
The essential role of NPs in regulating cardiovascular homeostasis is well established. Recent research using genetic animal models and sensitive molecular approaches has revealed the cardiac autocrine/paracrine functions of NPs and has begun to unravel the underlying mechanisms of action within the heart. In addition, it is clear that although the different NPs have cardioprotective effects and counteract common pathogenic stimuli, individual NPs also have unique and distinctive functions and downstream effects based on differential NPR utilization, tissue distribution, processing, half-life, dose, and context. Collectively, the recent research advances have started to reveal the intricate mechanisms by which NPs contribute to cardiac homeostasis by regulating a plethora of pathways. For example, there is increasing evidence for the role of NPPA-AS as part of an NP self-regulatory circuit. As an additional example, NPs exhibit unique effects also at the subcellular level where CNP, but not BNP, can specifically influence CM contractility. Interestingly, several studies have demonstrated the growing role of NPs in regulating CM metabolism. In addition to their cardioprotective functions involving autophagy and mitochondria-mediated apoptosis, NPs also appear to influence the patterning of the developing heart. Further studies could elucidate the mechanisms of action of NPs under pathophysiological conditions within the different subtypes of CMs and also investigate how NPs contribute to the different biological processes within these differentially specialized CMs. The utility of NPs as biomarkers for cardiovascular diseases including heart failure and their performance in relation to other biomarkers have been extensively studied (reviewed in [125]). Elucidation of the intracardiac mechanisms of action of the NPs is likely to help us better understand and appreciate their clinical value as biomarkers for the different primary and secondary cardiac diseases.
Author Contributions
Conceptualization, V.M.C., A.E.G. and M.M.G.; writing—original draft preparation, A.E.G., V.M.C. and M.M.G.; Writing—Review & Editing, A.E.G., V.M.C. and M.M.G. and Visualization, A.E.G., V.M.C. and M.M.G. All authors have read and agreed to the published version of the manuscript.
Funding
Netherlands Cardiovascular Research Initiative: An initiative with support from the Dutch Heart Foundation and Hartekind, CVON2019-002 OUTREACH.
Institutional Review Board Statement
Not applicable.
Data Availability Statement
Not applicable.
Conflicts of Interest
The authors declare no conflicts of interest.
Abbreviation
| ANP | Atrial natriuretic peptide |
| ANF | Atrial natriuretic factor |
| BNP | B-type/Brain natriuretic peptide |
| CNP | C-type natriuretic peptide |
| NPR-A | Natriuretic peptide receptor-A |
| NRP-B | Natriuretic peptide receptor-B |
| NRP-C | Natriuretic peptide receptor-C |
| Nppa | Natriuretic peptide A |
| Nppb | Natriuretic peptide B |
| Nppc | Natriuretic peptide C |
| Npr1 | Natriuretic peptide receptor-1 |
| Npr2 | Natriuretic peptide receptor-2 |
| Npr3 | Natriuretic peptide receptor-3 |
References
- De Bold, A.J.; Borenstein, H.B.; Veress, A.T.; Sonnenberg, H. A rapid and potent natriuretic response to intravenous injection of atrial myocardial extract in rats. Life Sci. 1981, 28, 89–94. [Google Scholar] [CrossRef] [PubMed]
- Sudoh, T.; Kangawa, K.; Minamino, N.; Matsuo, H. A new natriuretic peptide in porcine brain. Nature 1988, 332, 78–81. [Google Scholar] [CrossRef] [PubMed]
- Mukoyama, M.; Nakao, K.; Saito, Y.; Ogawa, Y.; Hosoda, K.; Suga, S.; Shirakami, G.; Jougasaki, M.; Imura, H. Increased Human Brain Natriuretic Peptide in Congestive Heart Failure. New Engl. J. Med. 1990, 323, 757–758. [Google Scholar] [CrossRef]
- Mukoyama, M.; Nakao, K.; Hosoda, K.; Suga, S.; Saito, Y.; Ogawa, Y.; Shirakami, G.; Jougasaki, M.; Obata, K.; Yasue, H.; et al. Brain natriuretic peptide as a novel cardiac hormone in humans. Evidence for an exquisite dual natriuretic peptide system, atrial natriuretic peptide and brain natriuretic peptide. J. Clin. Investig. 1991, 87, 1402–1412. [Google Scholar] [CrossRef] [PubMed]
- Sudoh, T.; Minamino, N.; Kangawa, K.; Matsuo, H. C-Type natriuretic peptide (CNP): A new member of natriuretic peptide family identified in porcine brain. Biochem. Biophys. Res. Commun. 1990, 168, 863–870. [Google Scholar] [CrossRef] [PubMed]
- Vollmar, A.M.; Gerbes, A.L.; Nemer, M.; Schulz, R. Detection of C-type natriuretic peptide (CNP) transcript in the rat heart and immune organs. Endocrinology 1993, 132, 1872–1874. [Google Scholar] [CrossRef]
- Del Ry, S.; Cabiati, M.; Vozzi, F.; Battolla, B.; Caselli, C.; Forini, F.; Segnani, C.; Prescimone, T.; Giannessi, D.; Mattii, L. Expression of C-type natriuretic peptide and its receptor NPR-B in cardiomyocytes. Peptides 2011, 32, 1713–1718. [Google Scholar] [CrossRef] [PubMed]
- Del Ry, S.; Maltinti, M.; Piacenti, M.; Passino, C.; Emdin, M.; Giannessi, D. Cardiac production of C-type natriuretic peptide in heart failure. J. Cardiovasc. Med. 2006, 7, 397–399. [Google Scholar] [CrossRef] [PubMed]
- Tarazón, E.; Roselló-Lletí, E.; Ortega, A.; Molina-Navarro, M.M.; Sánchez-Lázaro, I.; Lago, F.; González-Juanatey, J.R.; Rivera, M.; Portolés, M. Differential gene expression of C-type natriuretic peptide and its related molecules in dilated and ischemic cardiomyopathy. A new option for the management of heart failure. Int. J. Cardiol. 2014, 174, e84–e86. [Google Scholar] [CrossRef]
- Del Ry, S.; Passino, C.; Maltinti, M.; Emdin, M.; Giannessi, D. C-type natriuretic peptide plasma levels increase in patients with chronic heart failure as a function of clinical severity. Eur. J. Hear. Fail. 2005, 7, 1145–1148. [Google Scholar] [CrossRef]
- Goetze, J.P.; Bruneau, B.G.; Ramos, H.R.; Ogawa, T.; de Bold, M.K.; de Bold, A.J. Cardiac natriuretic peptides. Nat. Rev. Cardiol. 2020, 17, 698–717. [Google Scholar] [CrossRef] [PubMed]
- Scott, N.J.; Ellmers, L.J.; Lainchbury, J.G.; Maeda, N.; Smithies, O.; Richards, A.M.; Cameron, V.A. Influence of natriuretic peptide receptor-1 on survival and cardiac hypertrophy during development. Biochim. et Biophys. Acta (BBA) - Mol. Basis Dis. 2009, 1792, 1175–1184. [Google Scholar] [CrossRef] [PubMed]
- Kuhn, M.; Holtwick, R.; A Baba, H.; Perriard, J.C.; Schmitz, W.; Ehler, E. Progressive cardiac hypertrophy and dysfunction in atrial natriuretic peptide receptor (GC-A) deficient mice. Heart 2002, 87, 368–374. [Google Scholar] [CrossRef] [PubMed]
- Kinoshita, H.; Kuwahara, K.; Nishida, M.; Jian, Z.; Rong, X.; Kiyonaka, S.; Kuwabara, Y.; Kurose, H.; Inoue, R.; Mori, Y.; et al. Inhibition of TRPC6 Channel Activity Contributes to the Antihypertrophic Effects of Natriuretic Peptides-Guanylyl Cyclase-A Signaling in the Heart. Circ. Res. 2010, 106, 1849–1860. [Google Scholar] [CrossRef]
- Tokudome, T.; Kishimoto, I.; Horio, T.; Arai, Y.; Schwenke, D.O.; Hino, J.; Okano, I.; Kawano, Y.; Kohno, M.; Miyazato, M.; et al. Regulator of G-Protein Signaling Subtype 4 Mediates Antihypertrophic Effect of Locally Secreted Natriuretic Peptides in the Heart. Circulation 2008, 117, 2329–2339. [Google Scholar] [CrossRef] [PubMed]
- Li, Y.; Kishimoto, I.; Saito, Y.; Harada, M.; Kuwahara, K.; Izumi, T.; Takahashi, N.; Kawakami, R.; Tanimoto, K.; Nakagawa, Y.; et al. Guanylyl cyclase-A inhibits angiotensin II type 1A receptor-mediated cardiac remodeling, an endogenous protective mechanism in the heart. Circulation 2002, 106, 1722–1728. [Google Scholar] [CrossRef] [PubMed]
- Nakanishi, M.; Saito, Y.; Kishimoto, I.; Harada, M.; Kuwahara, K.; Takahashi, N.; Kawakami, R.; Nakagawa, Y.; Tanimoto, K.; Yasuno, S.; et al. Role of Natriuretic Peptide Receptor Guanylyl Cyclase-A in Myocardial Infarction Evaluated Using Genetically Engineered Mice. Hypertension 2005, 46, 441–447. [Google Scholar] [CrossRef]
- Tokudome, T.; Horio, T.; Kishimoto, I.; Soeki, T.; Mori, K.; Kawano, Y.; Kohno, M.; Garbers, D.L.; Nakao, K.; Kangawa, K. Calcineurin-nuclear factor of activated T cells pathway-dependent cardiac remodeling in mice deficient in guanylyl cyclase A, a receptor for atrial and brain natriuretic peptides. Circulation 2005, 111, 3095–3104. [Google Scholar] [CrossRef] [PubMed]
- Vellaichamy, E.; Khurana, M.L.; Fink, J.; Pandey, K.N. Involvement of the NF-kappa B/matrix metalloproteinase pathway in cardiac fibrosis of mice lacking guanylyl cyclase/natriuretic peptide receptor A. J. Biol. Chem. 2005, 280, 19230–19242. [Google Scholar] [CrossRef]
- Knowles, J.W.; Esposito, G.; Mao, L.; Hagaman, J.R.; Fox, J.E.; Smithies, O.; Rockman, H.A.; Maeda, N. Pressure-independent enhancement of cardiac hypertrophy in natriuretic peptide receptor A-deficient mice. J. Clin. Investig. 2001, 107, 975–984. [Google Scholar] [CrossRef]
- Kishimoto, I.; Rossi, K.; Garbers, D.L. A genetic model provides evidence that the receptor for atrial natriuretic peptide (guanylyl cyclase-A) inhibits cardiac ventricular myocyte hypertrophy. Proc. Natl. Acad. Sci. USA 2001, 98, 2703–2706. [Google Scholar] [CrossRef]
- Otani, K.; Tokudome, T.; Kamiya, C.A.; Mao, Y.; Nishimura, H.; Hasegawa, T.; Arai, Y.; Kaneko, M.; Shioi, G.; Ishida, J.; et al. Deficiency of Cardiac Natriuretic Peptide Signaling Promotes Peripartum Cardiomyopathy-Like Remodeling in the Mouse Heart. Circulation 2020, 141, 571–588. [Google Scholar] [CrossRef] [PubMed]
- Nakagawa, H.; Oberwinkler, H.; Nikolaev, V.O.; Gaßner, B.; Umbenhauer, S.; Wagner, H.; Saito, Y.; Baba, H.A.; Frantz, S.; Kuhn, M. Atrial Natriuretic Peptide Locally Counteracts the Deleterious Effects of Cardiomyocyte Mineralocorticoid Receptor Activation. Circ. Hear. Fail. 2014, 7, 814–821. [Google Scholar] [CrossRef] [PubMed]
- Klaiber, M.; Kruse, M.; Volker, K.; Schroter, J.; Feil, R.; Freichel, M.; Gerling, A.; Feil, S.; Dietrich, A.; Londono, J.E.; et al. Novel insights into the mechanisms mediating the local antihypertrophic effects of cardiac atrial natriuretic peptide: Role of cGMP-dependent protein kinase and RGS. Basic Res. Cardiol. 2010, 105, 583–595. [Google Scholar] [CrossRef] [PubMed]
- Zahabi, A.; Picard, S.; Fortin, N.; Reudelhuber, T.L.; Deschepper, C.F. Expression of Constitutively Active Guanylate Cyclase in Cardiomyocytes Inhibits the Hypertrophic Effects of Isoproterenol and Aortic Constriction on Mouse Hearts. J. Biol. Chem. 2003, 278, 47694–47699. [Google Scholar] [CrossRef]
- Wagner, B.M.; Robinson, J.W.; Healy, C.L.; Gauthier, M.; Dickey, D.M.; Yee, S.P.; Osborn, J.W.; O’Connell, T.D.; Potter, L.R. Guanylyl cyclase-A phosphorylation decreases cardiac hypertrophy and improves systolic function in male, but not female, mice. FASEB J. 2022, 36, e22069. [Google Scholar] [CrossRef] [PubMed]
- Vellaichamy, E.; Das, S.; Subramanian, U.; Maeda, N.; Pandey, K.N. Genetically Altered Mutant Mouse Models of Guanylyl Cyclase/Natriuretic Peptide Receptor-A Exhibit the Cardiac Expression of Proinflammatory Mediators in a Gene-Dose-Dependent Manner. Endocrinology 2014, 155, 1045–1056. [Google Scholar] [CrossRef] [PubMed]
- Wang, D.; Oparil, S.; Feng, J.A.; Li, P.; Perry, G.; Chen, L.B.; Dai, M.; John, S.W.; Chen, Y.-F. Effects of Pressure Overload on Extracellular Matrix Expression in the Heart of the Atrial Natriuretic Peptide–Null Mouse. Hypertension 2003, 42, 88–95. [Google Scholar] [CrossRef] [PubMed]
- Franco, V.; Chen, Y.F.; Oparil, S.; Feng, J.A.; Wang, D.; Hage, F.; Perry, G. Atrial natriuretic peptide dose-dependently inhibits pressure overload-induced cardiac remodeling. Hypertension 2004, 44, 746–750. [Google Scholar] [CrossRef]
- Mori, T.; Chen, Y.-F.; Feng, J.A.; Hayashi, T.; Oparil, S.; Perry, G.J. Volume overload results in exaggerated cardiac hypertrophy in the atrial natriuretic peptide knockout mouse. Cardiovasc. Res. 2004, 61, 771–779. [Google Scholar] [CrossRef]
- Feng, J.A.; Perry, G.; Mori, T.; Hayashi, T.; Oparil, S.; Chen, Y. Pressure-independent enhancement of cardiac hypertrophy in atrial natriuretic peptide–deficient mice. Clin. Exp. Pharmacol. Physiol. 2003, 30, 343–349. [Google Scholar] [CrossRef]
- Houng, A.K.; McNamee, R.A.; Kerner, A.; Sharma, P.; Mohamad, A.; Tronolone, J.; Reed, G.L. Atrial natriuretic peptide increases inflammation, infarct size, and mortality after experimental coronary occlusion. Am. J. Physiol. Circ. Physiol. 2009, 296, H655–H661. [Google Scholar] [CrossRef] [PubMed]
- Holditch, S.J.; Schreiber, C.A.; Nini, R.; Tonne, J.M.; Peng, K.-W.; Geurts, A.; Jacob, H.J.; Burnett, J.C.; Cataliotti, A.; Ikeda, Y.; et al. B-Type Natriuretic Peptide Deletion Leads to Progressive Hypertension, Associated Organ Damage, and Reduced Survival. Hypertension 2015, 66, 199–210. [Google Scholar] [CrossRef] [PubMed]
- Cataliotti, A.; Tonne, J.M.; Bellavia, D.; Martin, F.L.; Oehler, E.A.; Harders, G.E.; Campbell, J.M.; Peng, K.-W.; Russell, S.J.; Malatino, L.S.; et al. Long-Term Cardiac pro-B-Type Natriuretic Peptide Gene Delivery Prevents the Development of Hypertensive Heart Disease in Spontaneously Hypertensive Rats. Circulation 2011, 123, 1297–1305. [Google Scholar] [CrossRef] [PubMed]
- Moyes, A.J.; Chu, S.M.; Aubdool, A.A.; Dukinfield, M.S.; Margulies, K.B.; Bedi, K.C.; Hodivala-Dilke, K.; Baliga, R.S.; Hobbs, A.J. C-type natriuretic peptide co-ordinates cardiac structure and function. Eur. Hear. J. 2020, 41, 1006–1020. [Google Scholar] [CrossRef] [PubMed]
- Izumi, T.; Saito, Y.; Kishimoto, I.; Harada, M.; Kuwahara, K.; Hamanaka, I.; Takahashi, N.; Kawakami, R.; Li, Y.; Takemura, G.; et al. Blockade of the natriuretic peptide receptor guanylyl cyclase-A inhibits NF-kappaB activation and alleviates myocardial ischemia/reperfusion injury. J. Clin. Investig. 2001, 108, 203–213. [Google Scholar] [CrossRef] [PubMed]
- Meng, L.; Lu, Y.; Wang, X.; Cheng, C.; Xue, F.; Xie, L.; Zhang, Y.; Sui, W.; Zhang, M.; Zhang, Y.; et al. NPRC deletion attenuates cardiac fibrosis in diabetic mice by activating PKA/PKG and inhibiting TGF-beta1/Smad pathways. Sci. Adv. 2023, 9, eadd4222. [Google Scholar] [CrossRef] [PubMed]
- Forte, M.; Marchitti, S.; Di Nonno, F.; Stanzione, R.; Schirone, L.; Cotugno, M.; Bianchi, F.; Schiavon, S.; Raffa, S.; Ranieri, D.; et al. NPPA/atrial natriuretic peptide is an extracellular modulator of autophagy in the heart. Autophagy 2022, 19, 1087–1099. [Google Scholar] [CrossRef] [PubMed]
- Moilanen, A.-M.; Rysä, J.; Mustonen, E.; Serpi, R.; Aro, J.; Tokola, H.; Leskinen, H.; Manninen, A.; Levijoki, J.; Vuolteenaho, O.; et al. Intramyocardial BNP Gene Delivery Improves Cardiac Function Through Distinct Context-Dependent Mechanisms. Circ. Hear. Fail. 2011, 4, 483–495. [Google Scholar] [CrossRef]
- Tamura, N.; Ogawa, Y.; Chusho, H.; Nakamura, K.; Nakao, K.; Suda, M.; Kasahara, M.; Hashimoto, R.; Katsuura, G.; Mukoyama, M.; et al. Cardiac fibrosis in mice lacking brain natriuretic peptide. Proc. Natl. Acad. Sci. USA 2000, 97, 4239–4244. [Google Scholar] [CrossRef]
- Ogawa, Y.; Tamura, N.; Chusho, H.; Nakao, K. Brain natriuretic peptide appears to act locally as an antifibrotic factor in the heart. Can. J. Physiol. Pharmacol. 2001, 79, 723–729. [Google Scholar] [CrossRef]
- Kawakami, R.; Saito, Y.; Kishimoto, I.; Harada, M.; Kuwahara, K.; Takahashi, N.; Nakagawa, Y.; Nakanishi, M.; Tanimoto, K.; Usami, S.; et al. Overexpression of Brain Natriuretic Peptide Facilitates Neutrophil Infiltration and Cardiac Matrix Metalloproteinase-9 Expression After Acute Myocardial Infarction. Circulation 2004, 110, 3306–3312. [Google Scholar] [CrossRef] [PubMed]
- Sun, Y.; Ma, M.; Cao, D.; Zheng, A.; Zhang, Y.; Su, Y.; Wang, J.; Xu, Y.; Zhou, M.; Tang, Y.; et al. Inhibition of Fap Promotes Cardiac Repair by Stabilizing BNP. Circ. Res. 2023, 132, 586–600. [Google Scholar] [CrossRef] [PubMed]
- Schipke, J.; Roloff, K.; Kuhn, M.; Mühlfeld, C. Systemic, but not cardiomyocyte-specific, deletion of the natriuretic peptide receptor guanylyl cyclase A increases cardiomyocyte number in neonatal mice. Histochem. Cell. Biol. 2015, 144, 365–375. [Google Scholar] [CrossRef]
- Ali, M.; Liccardo, D.; Cao, T.; Tian, Y. Natriuretic peptides and Forkhead O transcription factors act in a cooperative manner to promote cardiomyocyte cell cycle re-entry in the postnatal mouse heart. BMC Dev. Biol. 2021, 21, 1–13. [Google Scholar] [CrossRef]
- Bon-Mathier, A.-C.; Déglise, T.; Rignault-Clerc, S.; Bielmann, C.; Mazzolai, L.; Rosenblatt-Velin, N. Brain Natriuretic Peptide Protects Cardiomyocytes from Apoptosis and Stimulates Their Cell Cycle Re-Entry in Mouse Infarcted Hearts. Cells 2022, 12, 7. [Google Scholar] [CrossRef]
- Chen, B.; Chang, P.; Shen, X.; Zhang, X.; Zhang, J.; Wang, X.; Yu, J. Cardiac-specific deletion of natriuretic peptide receptor A induces differential myocardial expression of circular RNA and mRNA molecules involved in metabolism in mice. Mol. Med. Rep. 2021, 23, 50. [Google Scholar] [CrossRef]
- Chang, P.; Niu, Y.; Zhang, X.; Zhang, J.; Wang, X.; Shen, X.; Chen, B.; Yu, J. Integrative Proteomic and Metabolomic Analysis Reveals Metabolic Phenotype in Mice With Cardiac-Specific Deletion of Natriuretic Peptide Receptor, A. Mol. Cell. Proteom. 2021, 20, 100072. [Google Scholar] [CrossRef]
- Mishra, A.; Tavasoli, M.; Sokolenko, S.; McMaster, C.R.; Pasumarthi, K.B. Atrial natriuretic peptide signaling co-regulates lipid metabolism and ventricular conduction system gene expression in the embryonic heart. iScience 2024, 27, 108748. [Google Scholar] [CrossRef] [PubMed]
- Calamera, G.; Ndongson-Dongmo, B.; Arunthavarajah, D.; Ovesen, M.; Choel, K.; Levy, F.O.; Andressen, K.W.; Moltzau, L.R. Natriuretic peptides increase cGMP around cardiomyocyte mitochondria and protect against apoptosis. bioRxiv 2022. [CrossRef]
- Chang, P.; Zhang, X.; Zhang, J.; Wang, J.; Wang, X.; Li, M.; Wang, R.; Yu, J.; Fu, F. BNP protects against diabetic cardiomyopathy by promoting Opa1-mediated mitochondrial fusion via activating the PKG-STAT3 pathway. Redox Biol. 2023, 62, 102702. [Google Scholar] [CrossRef] [PubMed]
- Dorey, T.W.; Mackasey, M.; Jansen, H.J.; McRae, M.D.; Bohne, L.J.; Liu, Y.; Belke, D.D.; Atkinson, L.; Rose, R.A. Natriuretic peptide receptor B maintains heart rate and sinoatrial node function via cyclic GMP-mediated signalling. Cardiovasc. Res. 2021, 118, 1917–1931. [Google Scholar] [CrossRef] [PubMed]
- Hall, E.J.; Pal, S.; Glennon, M.S.; Shridhar, P.; Satterfield, S.L.; Weber, B.; Zhang, Q.; Salama, G.; Lal, H.; Becker, J.R. Cardiac natriuretic peptide deficiency sensitizes the heart to stress-induced ventricular arrhythmias via impaired CREB signalling. Cardiovasc. Res. 2021, 118, 2124–2138. [Google Scholar] [CrossRef] [PubMed]
- Egom, E.E.; Vella, K.; Hua, R.; Jansen, H.J.; Moghtadaei, M.; Polina, I.; Bogachev, O.; Hurnik, R.; Mackasey, M.; Rafferty, S.; et al. Impaired sinoatrial node function and increased susceptibility to atrial fibrillation in mice lacking natriuretic peptide receptor C. J. Physiol. 2015, 593, 1127–1146. [Google Scholar] [CrossRef]
- Mackasey, M.; Egom, E.E.; Jansen, H.J.; Hua, R.; Moghtadaei, M.; Liu, Y.; Kaur, J.; McRae, M.D.; Bogachev, O.; Rafferty, S.A.; et al. Natriuretic Peptide Receptor-C Protects Against Angiotensin II-Mediated Sinoatrial Node Disease in Mice. JACC Basic Transl. Sci. 2018, 3, 824–843. [Google Scholar] [CrossRef] [PubMed]
- Jansen, H.J.; Mackasey, M.; Moghtadaei, M.; Liu, Y.; Kaur, J.; Egom, E.E.; Tuomi, J.M.; Rafferty, S.A.; Kirkby, A.W.; Rose, R.A. NPR-C (Natriuretic Peptide Receptor-C) Modulates the Progression of Angiotensin II–Mediated Atrial Fibrillation and Atrial Remodeling in Mice. Circ. Arrhythmia Electrophysiol. 2019, 12, e006863. [Google Scholar] [CrossRef] [PubMed]
- Michel, K.; Herwig, M.; Werner, F.; Spes, K.; Abeßer, M.; Schuh, K.; Dabral, S.; Mügge, A.; Baba, H.A.; Skryabin, B.V.; et al. C-type natriuretic peptide moderates titin-based cardiomyocyte stiffness. J. Clin. Investig. 2020, 5, e139910. [Google Scholar] [CrossRef] [PubMed]
- Manfra, O.; Calamera, G.; Froese, A.; Arunthavarajah, D.; Surdo, N.C.; Meier, S.; Melleby, A.O.; Aasrum, M.; Aronsen, J.M.; Nikolaev, V.O.; et al. CNP regulates cardiac contractility and increases cGMP near both SERCA and TnI: Difference from BNP visualized by targeted cGMP biosensors. Cardiovasc. Res. 2021, 118, 1506–1519. [Google Scholar] [CrossRef] [PubMed]
- Inoue, K.; Naruse, K.; Yamagami, S.; Mitani, H.; Suzuki, N.; Takei, Y. Four functionally distinct C-type natriuretic peptides found in fish reveal evolutionary history of the natriuretic peptide system. Proc. Natl. Acad. Sci. USA 2003, 100, 10079–10084. [Google Scholar] [CrossRef]
- Zeller, R.; Bloch, K.D.; Williams, B.S.; Arceci, R.J.; Seidman, C.E. Localized expression of the atrial natriuretic factor gene during cardiac embryogenesis. Genes Dev. 1987, 1, 693–698. [Google Scholar] [CrossRef]
- Houweling, A.C.; van Borren, M.M.; Moorman, A.F.; Christoffels, V.M. Expression and regulation of the atrial natriuretic factor encoding gene Nppa during development and disease. Cardiovasc. Res. 2005, 67, 583–593. [Google Scholar] [CrossRef]
- Sergeeva, I.A.; Hooijkaas, I.B.; Van Der Made, I.; Jong, W.M.; Creemers, E.E.; Christoffels, V.M. A transgenic mouse model for the simultaneous monitoring of ANF and BNP gene activity during heart development and disease. Cardiovasc. Res. 2013, 101, 78–86. [Google Scholar] [CrossRef] [PubMed]
- Casserly, B.; Klinger, J.R. Brain natriuretic peptide in pulmonary arterial hypertension: Biomarker and potential therapeutic agent. Drug Des. Devel Ther. 2009, 3, 269–287. [Google Scholar]
- Van Duijvenboden, K.; de Bakker, D.E.M.; Man, J.C.K.; Janssen, R.; Gunthel, M.; Hill, M.C.; Hooijkaas, I.B.; van der Made, I.; van der Kraak, P.H.; Vink, A.; et al. Conserved NPPB+ Border Zone Switches From MEF2- to AP-1-Driven Gene Program. Circulation 2019, 140, 864–879. [Google Scholar] [CrossRef]
- Field, L.J. Atrial Natriuretic Factor-SV40 T Antigen Transgenes Produce Tumors and Cardiac Arrhythmias in Mice. Science 1988, 239, 1029–1033. [Google Scholar] [CrossRef] [PubMed]
- Sergeeva, I.A.; Christoffels, V.M. Regulation of expression of atrial and brain natriuretic peptide, biomarkers for heart development and disease. Biochim. et Biophys. Acta (BBA) - Mol. Basis Dis. 2013, 1832, 2403–2413. [Google Scholar] [CrossRef] [PubMed]
- Stefanovic, S.; Barnett, P.; van Duijvenboden, K.; Weber, D.; Gessler, M.; Christoffels, V.M. GATA-dependent regulatory switches establish atrioventricular canal specificity during heart development. Nat. Commun. 2014, 5, 3680. [Google Scholar] [CrossRef] [PubMed]
- Luna-Zurita, L.; Stirnimann, C.U.; Glatt, S.; Kaynak, B.L.; Thomas, S.; Baudin, F.; Samee, A.H.; He, D.; Small, E.M.; Mileikovsky, M.; et al. Complex Interdependence Regulates Heterotypic Transcription Factor Distribution and Coordinates Cardiogenesis. Cell 2016, 164, 999–1014. [Google Scholar] [CrossRef] [PubMed]
- Sergeeva, I.A.; Hooijkaas, I.B.; Ruijter, J.M.; van der Made, I.; de Groot, N.E.; van de Werken, H.J.G.; Creemers, E.E.; Christoffels, V.M. Identification of a regulatory domain controlling the Nppa-Nppb gene cluster during heart development and stress. Development 2016, 143, 2135–2146. [Google Scholar] [CrossRef]
- Man, J.; Barnett, P.; Christoffels, V.M. Structure and function of the Nppa-Nppb cluster locus during heart development and disease. Cell Mol. Life Sci. 2018, 75, 1435–1444. [Google Scholar] [CrossRef]
- Knowlton, K.U.; Rockman, H.A.; Itani, M.; Vovan, A.; Seidman, C.E.; Chien, K.R. Divergent pathways mediate the induction of ANF transgenes in neonatal and hypertrophic ventricular myocardium. J. Clin. Investig. 1995, 96, 1311–1318. [Google Scholar] [CrossRef] [PubMed]
- Man, J.C.; van Duijvenboden, K.; Krijger, P.H.; Hooijkaas, I.B.; van der Made, I.; Vries, C.d.G.-D.; Wakker, V.; Creemers, E.E.; de Laat, W.; Boukens, B.J.; et al. Genetic Dissection of a Super Enhancer Controlling the Nppa-Nppb Cluster in the Heart. Circ. Res. 2021, 128, 115–129. [Google Scholar] [CrossRef] [PubMed]
- Gilsbach, R.; Schwaderer, M.; Preissl, S.; Grüning, B.A.; Kranzhöfer, D.; Schneider, P.; Nührenberg, T.G.; Mulero-Navarro, S.; Weichenhan, D.; Braun, C.; et al. Distinct epigenetic programs regulate cardiac myocyte development and disease in the human heart in vivo. Nat. Commun. 2018, 9, 391. [Google Scholar] [CrossRef] [PubMed]
- Annilo, T.; Kepp, K.; Laan, M. Natural antisense transcript of natriuretic peptide precursor A (NPPA): Structural organization and modulation of NPPA expression. BMC Mol. Biol. 2009, 10, 1–13. [Google Scholar] [CrossRef] [PubMed]
- Celik, S.; Sadegh, M.K.; Morley, M.; Roselli, C.; Ellinor, P.T.; Cappola, T.; Smith, J.G.; Gidlöf, O. Antisense regulation of atrial natriuretic peptide expression. J. Clin. Investig. 2019, 4, e130978. [Google Scholar] [CrossRef]
- Fu, W.; Ren, H.; Shou, J.; Liao, Q.; Li, L.; Shi, Y.; Jose, P.A.; Zeng, C.; Wang, W.E. Loss of NPPA-AS1 promotes heart regeneration by stabilizing SFPQ–NONO heteromer-induced DNA repair. Basic Res. Cardiol. 2022, 117, 1–19. [Google Scholar] [CrossRef]
- Feng, Y.; Cai, L.; Hong, W.; Zhang, C.; Tan, N.; Wang, M.; Wang, C.; Liu, F.; Wang, X.; Ma, J.; et al. Rewiring of 3D Chromatin Topology Orchestrates Transcriptional Reprogramming and the Development of Human Dilated Cardiomyopathy. Circulation 2022, 145, 1663–1683. [Google Scholar] [CrossRef] [PubMed]
- Semenov, A.G.; Postnikov, A.B.; Tamm, N.N.; Seferian, K.R.; Karpova, N.S.; Bloshchitsyna, M.N.; Koshkina, E.V.; Krasnoselsky, M.I.; Serebryanaya, D.V.; Katrukha, A.G. Processing of Pro–Brain Natriuretic Peptide Is Suppressed by O-Glycosylation in the Region Close to the Cleavage Site. Clin. Chem. 2009, 55, 489–498. [Google Scholar] [CrossRef]
- Moyes, A.J.; Hobbs, A.J. C-Type Natriuretic Peptide: A Multifaceted Paracrine Regulator in the Heart and Vasculature. Int. J. Mol. Sci. 2019, 20, 2281. [Google Scholar] [CrossRef]
- Cody, R.J.; Atlas, S.A.; Laragh, J.H.; Kubo, S.H.; Covit, A.B.; Ryman, K.S.; Shaknovich, A.; Pondolfino, K.; Clark, M.; Camargo, M.J.; et al. Atrial natriuretic factor in normal subjects and heart failure patients. Plasma levels and renal, hormonal, and hemodynamic responses to peptide infusion. J. Clin. Investig. 1986, 78, 1362–1374. [Google Scholar] [CrossRef]
- Burnett, J.C.; Kao, P.C.; Hu, D.C.; Heser, D.W.; Heublein, D.; Granger, J.P.; Opgenorth, T.J.; Reeder, G.S. Atrial Natriuretic Peptide Elevation in Congestive Heart Failure in the Human. Science 1986, 231, 1145–1147. [Google Scholar] [CrossRef] [PubMed]
- Kim, M.; Platt, M.J.; Shibasaki, T.; Quaggin, S.E.; Backx, P.H.; Seino, S.; Simpson, J.A.; Drucker, D.J. GLP-1 receptor activation and Epac2 link atrial natriuretic peptide secretion to control of blood pressure. Nat. Med. 2013, 19, 567–575. [Google Scholar] [CrossRef] [PubMed]
- Liang, F.; O’rear, J.; Schellenberger, U.; Tai, L.; Lasecki, M.; Schreiner, G.F.; Apple, F.S.; Maisel, A.S.; Pollitt, N.S.; Protter, A.A. Evidence for Functional Heterogeneity of Circulating B-Type Natriuretic Peptide. J. Am. Coll. Cardiol. 2007, 49, 1071–1078. [Google Scholar] [CrossRef]
- Nakao, K.; Sugawara, A.; Morii, N.; Sakamoto, M.; Yamada, T.; Itoh, H.; Shiono, S.; Saito, Y.; Nishimura, K.; Ban, T.; et al. The pharmacokinetics of alpha-human atrial natriuretic polypeptide in healthy subjects. Eur. J. Clin. Pharmacol. 1986, 31, 101–103. [Google Scholar] [CrossRef] [PubMed]
- Potter, L.R.; Yoder, A.R.; Flora, D.R.; Antos, L.K.; Dickey, D.M. Natriuretic peptides: Their structures, receptors, physiologic functions and therapeutic applications. In Handbook of Experimental Pharmacology; Schmidt, H.H.H.W., Hofmann, F., Stasch, J.-P., Eds.; Springer: Berlin/Heidelberg, Germany, 2009; Volume 191, pp. 341–366. ISBN 9783540689607. [Google Scholar]
- Dickey, D.M.; Flora, D.R.; Bryan, P.M.; Xu, X.; Chen, Y.; Potter, L.R. Differential Regulation of Membrane Guanylyl Cyclases in Congestive Heart Failure: Natriuretic Peptide Receptor (NPR)-B, Not NPR-A, Is the Predominant Natriuretic Peptide Receptor in the Failing Heart. Endocrinology 2007, 148, 3518–3522. [Google Scholar] [CrossRef] [PubMed]
- Rose, R.A.; Giles, W.R. Natriuretic peptide C receptor signalling in the heart and vasculature. J. Physiol. 2008, 586, 353–366. [Google Scholar] [CrossRef] [PubMed]
- Moffatt, P.; Thomas, G.; Sellin, K.; Bessette, M.-C.; Lafrenière, F.; Akhouayri, O.; St-Arnaud, R.; Lanctôt, C. Osteocrin Is a Specific Ligand of the Natriuretic Peptide Clearance Receptor That Modulates Bone Growth. J. Biol. Chem. 2007, 282, 36454–36462. [Google Scholar] [CrossRef]
- Kenny, A.J.; Bourne, A.; Ingram, J. Hydrolysis of human and pig brain natriuretic peptides, urodilatin, C-type natriuretic peptide and some C-receptor ligands by endopeptidase-24.11. Biochem. J. 1993, 291, 83–88. [Google Scholar] [CrossRef] [PubMed]
- Keane, F.M.; Nadvi, N.A.; Yao, T.W.; Gorrell, M.D. Neuropeptide Y, B-type natriuretic peptide, substance P and peptide YY are novel substrates of fibroblast activation protein-alpha. FEBS J. 2011, 278, 1316–1332. [Google Scholar] [CrossRef]
- John, S.W.; Krege, J.H.; Oliver, P.M.; Hagaman, J.R.; Hodgin, J.B.; Pang, S.C.; Flynn, T.G.; Smithies, O. Genetic decreases in atrial natriuretic peptide and salt-sensitive hypertension. Science 1995, 267, 679–681. [Google Scholar] [CrossRef]
- Rubattu, S.; Bigatti, G.; Evangelista, A.; Lanzani, C.; Stanzione, R.; Zagato, L.; Manunta, P.; Marchitti, S.; Venturelli, V.; Bianchi, G.; et al. Association of Atrial Natriuretic Peptide and Type A Natriuretic Peptide Receptor Gene Polymorphisms With Left Ventricular Mass in Human Essential Hypertension. J. Am. Coll. Cardiol. 2006, 48, 499–505. [Google Scholar] [CrossRef] [PubMed]
- Tamura, N.; Doolittle, L.K.; Hammer, R.E.; Shelton, J.M.; Richardson, J.A.; Garbers, D.L. Critical roles of the guanylyl cyclase B receptor in endochondral ossification and development of female reproductive organs. Proc. Natl. Acad. Sci. USA 2004, 101, 17300–17305. [Google Scholar] [CrossRef] [PubMed]
- Langenickel, T.H.; Buttgereit, J.; Pagel-Langenickel, I.; Lindner, M.; Monti, J.; Beuerlein, K.; Al-Saadi, N.; Plehm, R.; Popova, E.; Tank, J.; et al. Cardiac hypertrophy in transgenic rats expressing a dominant-negative mutant of the natriuretic peptide receptor B. Proc. Natl. Acad. Sci. USA 2006, 103, 4735–4740. [Google Scholar] [CrossRef]
- Jaubert, J.; Jaubert, F.; Martin, N.; Washburn, L.L.; Lee, B.K.; Eicher, E.M.; Guénet, J.-L. Three new allelic mouse mutations that cause skeletal overgrowth involve the natriuretic peptide receptor C gene (Npr3). Proc. Natl. Acad. Sci. USA 1999, 96, 10278–10283. [Google Scholar] [CrossRef]
- Rahmutula, D.; Zhang, H.; Wilson, E.E.; Olgin, J.E. Absence of natriuretic peptide clearance receptor attenuates TGF-beta1-induced selective atrial fibrosis and atrial fibrillation. Cardiovasc. Res. 2019, 115, 357–372. [Google Scholar] [CrossRef] [PubMed]
- Becker, J.R.; Chatterjee, S.; Robinson, T.Y.; Bennett, J.S.; Panakova, D.; Galindo, C.L.; Zhong. L.; Shin, J.T.; Coy, S.M.; Kelly, A.E.; et al. Differential activation of natriuretic peptide receptors modulates cardiomyocyte proliferation during development. Development 2014, 141, 335–345. [Google Scholar] [CrossRef]
- Hotchkiss, A.; Feridooni, T.; Baguma-Nibasheka, M.; McNeil, K.; Chinni, S.; Pasumarthi, K.B.S. Atrial natriuretic peptide inhibits cell cycle activity of embryonic cardiac progenitor cells via its NPRA receptor signaling axis. Am. J. Physiol. Physiol. 2015, 308, C557–C569. [Google Scholar] [CrossRef]
- Koide, M.; Akins, R.E.; Harayama, H.; Yasui, K.; Yokota, M.; Tuan, R.S. Atrial natriuretic peptide accelerates proliferation of chick embryonic cardiomyocytes in vitro. Differentiation 1996, 61, 1–11. [Google Scholar] [CrossRef]
- Honkoop, H.; de Bakker, D.E.; Aharonov, A.; Kruse, F.; Shakked, A.; Nguyen, P.D.; de Heus, C.; Garric, L.; Muraro, M.J.; Shoffner, A.; et al. Single-cell analysis uncovers that metabolic reprogramming by ErbB2 signaling is essential for cardiomyocyte proliferation in the regenerating heart. eLife 2019, 8, e50163. [Google Scholar] [CrossRef] [PubMed]
- Travers, J.G.; Kamal, F.A.; Robbins, J.; Yutzey, K.E.; Blaxall, B.C. Cardiac Fibrosis: The Fibroblast Awakens. Circ. Res. 2016, 118, 1021–1040. [Google Scholar] [CrossRef]
- Chu, L.; Xie, D.; Xu, D. Epigenetic Regulation of Fibroblasts and Crosstalk between Cardiomyocytes and Non-Myocyte Cells in Cardiac Fibrosis. Biomolecules 2023, 13, 1382. [Google Scholar] [CrossRef] [PubMed]
- Li, P.; Wang, D.; Lucas, J.; Oparil, S.; Xing, D.; Cao, X.; Novak, L.; Renfrow, M.B.; Chen, Y.F. Atrial natriuretic peptide inhibits transforming growth factor beta-induced Smad signaling and myofibroblast transformation in mouse cardiac fibroblasts. Circ. Res. 2008, 102, 185–192. [Google Scholar] [CrossRef] [PubMed]
- Huntley, B.K.; Sandberg, S.M.; Noser, J.A.; Cataliotti, A.; Redfield, M.M.; Matsuda, Y.; Burnett, J.C., Jr. BNP-induced activation of cGMP in human cardiac fibroblasts: Interactions with fibronectin and natriuretic peptide receptors. J. Cell Physiol. 2006, 209, 943–949. [Google Scholar] [CrossRef] [PubMed]
- Kapoun, A.M.; Liang, F.; O’Young, G.; Damm, D.L.; Quon, D.; White, R.T.; Munson, K.; Lam, A.; Schreiner, G.F.; Protter, A.A. B-type natriuretic peptide exerts broad functional opposition to transforming growth factor-beta in primary human cardiac fibroblasts: Fibrosis, myofibroblast conversion, proliferation, and inflammation. Circ. Res. 2004, 94, 453–461. [Google Scholar] [CrossRef] [PubMed]
- Glezeva, N.; Collier, P.; Voon, V.; Ledwidge, M.; McDonald, K.; Watson, C.; Baugh, J. Attenuation of Monocyte Chemotaxis—A Novel Anti-inflammatory Mechanism of Action for the Cardio-protective Hormone B-Type Natriuretic Peptide. J. Cardiovasc. Transl. Res. 2013, 6, 545–557. [Google Scholar] [CrossRef] [PubMed]
- Li, Z.Q.; Liu, Y.L.; Li, G.; Li, B.; Liu, Y.; Li, X.F.; Liu, A.J. Inhibitory effects of C-type natriuretic peptide on the differentiation of cardiac fibroblasts, and secretion of monocyte chemoattractant protein-1 and plasminogen activator inhibitor-1. Mol. Med. Rep. 2015, 11, 159–165. [Google Scholar] [CrossRef] [PubMed]
- Eisner, V.; Csordás, G.; Hajnóczky, G. Interactions between sarco-endoplasmic reticulum and mitochondria in cardiac and skeletal muscle—Pivotal roles in Ca2+ and reactive oxygen species signaling. J. Cell Sci. 2013, 126, 2965–2978. [Google Scholar] [CrossRef] [PubMed]
- Zhou, B.; Tian, R. Mitochondrial dysfunction in pathophysiology of heart failure. J. Clin. Investig. 2018, 128, 3716–3726. [Google Scholar] [CrossRef] [PubMed]
- Zois, N.E.; Bartels, E.D.; Hunter, I.; Kousholt, B.S.; Olsen, L.H.; Goetze, J.P. Natriuretic peptides in cardiometabolic regulation and disease. Nat. Rev. Cardiol. 2014, 11, 403–412. [Google Scholar] [CrossRef]
- Arjamaa, O. The Endocrine Heart: Natriuretic Peptides and Oxygen Metabolism in Cardiac Diseases. CJC Open 2021, 3, 1149–1152. [Google Scholar] [CrossRef]
- Suffee, N.; Moore-Morris, T.; Farahmand, P.; Rücker-Martin, C.; Dilanian, G.; Fradet, M.; Sawaki, D.; Derumeaux, G.; LePrince, P.; Clément, K.; et al. Atrial natriuretic peptide regulates adipose tissue accumulation in adult atria. Proc. Natl. Acad. Sci. USA 2017, 114, E771–E780. [Google Scholar] [CrossRef]
- Suffee, N.; Moore-Morris, T.; Jagla, B.; Mougenot, N.; Dilanian, G.; Berthet, M.; Proukhnitzky, J.; Le Prince, P.; Tregouet, D.A.; Pucéat, M.; et al. Reactivation of the Epicardium at the Origin of Myocardial Fibro-Fatty Infiltration During the Atrial Cardiomyopathy. Circ. Res. 2020, 126, 1330–1342. [Google Scholar] [CrossRef]
- Govindapillai, A.; Hotchkiss, A.; Baguma-Nibasheka, M.; Rose, R.A.; Miquerol, L.; Smithies, O.; Maeda, N.; Pasumarthi, K.B.S. Characterizing the role of atrial natriuretic peptide signaling in the development of embryonic ventricular conduction system. Sci. Rep. 2018, 8, 6939. [Google Scholar] [CrossRef]
- Sankar, S.; Jayabalan, M.; Venkatesh, S.; Ibrahim, M. Effect of hyperglycemia on tbx5a and nppa gene expression and its correlation to structural and functional changes in developing zebrafish heart. Cell Biol. Int. 2022, 46, 2173–2184. [Google Scholar] [CrossRef]
- Hamano, M.; Nomura, S.; Iida, M.; Komuro, I.; Yamanishi, Y. Prediction of single-cell mechanisms for disease progression in hypertrophic remodelling by a trans-omics approach. Sci. Rep. 2021, 11, 1–17. [Google Scholar] [CrossRef]
- Guo, Y.; Cen, X.-F.; Li, D.; Qiu, H.-L.; Chen, Y.-J.; Zhang, M.; Huang, S.-H.; Xia, H.; Xu, M. Identify Tcea3 as a novel anti-cardiomyocyte hypertrophy gene involved in fatty acid oxidation and oxidative stress. Front. Cardiovasc. Med. 2023, 10, 1137429. [Google Scholar] [CrossRef] [PubMed]
- Hong, L.; Xi, J.; Zhang, Y.; Tian, W.; Xu, J.; Cui, X.; Xu, Z. Atrial natriuretic peptide prevents the mitochondrial permeability transition pore opening by inactivating glycogen synthase kinase 3beta via PKG and PI3K in cardiac H9c2 cells. Eur. J. Pharmacol. 2012, 695, 13–19. [Google Scholar] [CrossRef]
- Sun, Y.; Zhang, Y.; Yan, M.; Wu, Y.; Zheng, X. B-Type Natriuretic Peptide-Induced Cardioprotection against Reperfusion Is Associated with Attenuation of Mitochondrial Permeability Transition. Biol. Pharm. Bull. 2009, 32, 1545–1551. [Google Scholar] [CrossRef] [PubMed]
- Huang, Y.; Wang, L.-L.; Liu, Z.-B.; Chen, C.; Ren, X.; Luo, A.-T.; Ma, J.-H.; Antzelevitch, C.; Barajas-Martínez, H.; Hu, D. Underlying mechanism of atrial fibrillation associated Nppa-I137T mutation and cardiac effect of potential drug therapy. Hear. Rhythm. 2023, 21, 184–196. [Google Scholar] [CrossRef] [PubMed]
- Cunha, P.S.; Antunes, D.O.; Laranjo, S.; Coutinho, A.; Abecasis, J.; Oliveira, M.M. Case report: Mutation in NPPA gene as a cause of fibrotic atrial myopathy. Front. Cardiovasc. Med. 2023, 10, 1149717. [Google Scholar] [CrossRef]
- Hodgson-Zingman, D.M.; Karst, M.L.; Zingman, L.V.; Heublein, D.M.; Darbar, D.; Herron, K.J.; Ballew, J.D.; de Andrade, M.; Burnett, J.C.; Olson, T.M. Atrial Natriuretic Peptide Frameshift Mutation in Familial Atrial Fibrillation. New Engl. J. Med. 2008, 359, 158–165. [Google Scholar] [CrossRef] [PubMed]
- Cachorro, E.; Gunscht, M.; Schubert, M.; Sadek, M.S.; Siegert, J.; Dutt, F.; Bauermeister, C.; Quickert, S.; Berning, H.; Nowakowski, F.; et al. CNP Promotes Antiarrhythmic Effects via Phosphodiesterase 2. Circ. Res. 2023, 132, 400–414. [Google Scholar] [CrossRef] [PubMed]
- Azer, J.; Hua, R.; Vella, K.; Rose, R.A. Natriuretic peptides regulate heart rate and sinoatrial node function by activating multiple natriuretic peptide receptors. J. Mol. Cell. Cardiol. 2012, 53, 715–724. [Google Scholar] [CrossRef] [PubMed]
- Meijers, W.C.; Bayes-Genis, A.; Mebazaa, A.; Bauersachs, J.; Cleland, J.G.F.; Coats, A.J.S.; Januzzi, J.L.; Maisel, A.S.; McDonald, K.; Mueller, T.; et al. Circulating heart failure biomarkers beyond natriuretic peptides: Review from the Biomarker Study Group of the Heart Failure Association (HFA), European Society of Cardiology (ESC). Eur. J. Hear. Fail. 2021, 23, 1610–1632. [Google Scholar] [CrossRef] [PubMed]
Disclaimer/Publisher’s Note: The statements, opinions and data contained in all publications are solely those of the individual author(s) and contributor(s) and not of MDPI and/or the editor(s). MDPI and/or the editor(s) disclaim responsibility for any injury to people or property resulting from any ideas, methods, instructions or products referred to in the content. |
© 2024 by the authors. Licensee MDPI, Basel, Switzerland. This article is an open access article distributed under the terms and conditions of the Creative Commons Attribution (CC BY) license (https://creativecommons.org/licenses/by/4.0/).

