The Proteoglycans Biglycan and Decorin Protect Cardiac Cells against Irradiation-Induced Cell Death by Inhibiting Apoptosis
Abstract
1. Introduction
2. Materials and Methods
2.1. Cell Culture
2.2. In Vitro Model of Radiation-Induced Heart Disease
2.3. Viability Assay
2.4. Investigation of Membrane Blebbing
2.5. γ-H2AX Immunocytochemistry and Assessment of Apoptotic Nuclear Morphology
2.6. Western Blotting
2.7. Statistical Analysis
3. Results
3.1. Both BGN and DCN Attenuate Radiation-Induced Cell Death Dose-Dependently
3.2. BGN and DCN Restrain the Radiation-Induced Progression of Apoptotic Membrane Blebbing
3.3. BGN and DCN Attenuate Radiation-Induced Apoptotic Alterations in Nuclear Morphology
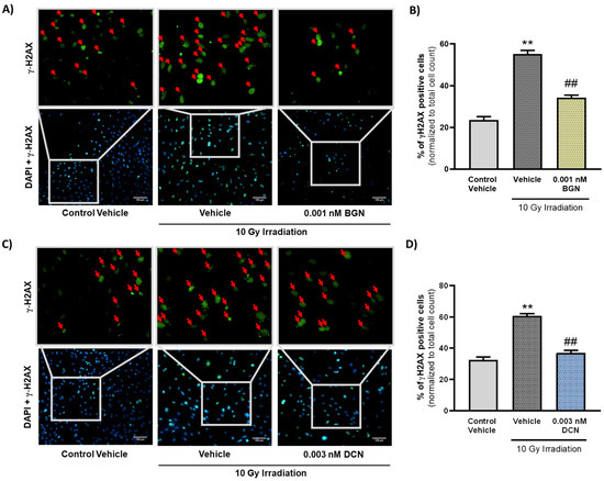
3.4. Both BGN and DCN Attenuate the Radiation-Induced Increase in the Number of DNA Double-Strand Breaks
3.5. BGN and DCN Treatments Reduce the Radiation-Induced Increase in Proapoptotic BAX Levels
4. Discussion
Limitations of the Study
5. Conclusions
Author Contributions
Funding
Data Availability Statement
Acknowledgments
Conflicts of Interest
Abbreviations
| BAX | Bcl-2 associated X |
| BGN | biglycan |
| BSA | bovine serum albumin |
| DAPI | 4′-6-diamidino-2-phenylindole |
| DCN | decorin |
| ECM | extracellular matrix |
| FBS | fetal bovine serum |
| Gy | Gray |
| I/R | ischemia/reperfusion |
| MTT | 3-(4,5-Dimethylthiazol-2-yl)-2,5-Diphenyltetrazolium Bromide |
| PBS | phosphate-buffered saline |
| RIHD | radiation-induced heart disease |
| RT | room temperature |
| SLRP | small leucin-rich proteoglycans |
| TGF-β | transforming growth factor beta |
| TLR | Toll-like receptor |
| γ-H2AX | phosphorylated histone 2A variant X |
References
- Bray, F.; Laversanne, M.; Weiderpass, E.; Soerjomataram, I. The Ever-Increasing Importance of Cancer as a Leading Cause of Premature Death Worldwide. Cancer 2021, 127, 3029–3030. [Google Scholar] [CrossRef] [PubMed]
- Xu, Y.; Gong, M.; Wang, Y.; Yang, Y.; Liu, S.; Zeng, Q. Global Trends and Forecasts of Breast Cancer Incidence and Deaths. Sci. Data 2023, 10, 334. [Google Scholar] [CrossRef] [PubMed]
- Leiter, A.; Veluswamy, R.R.; Wisnivesky, J.P. The Global Burden of Lung Cancer: Current Status and Future Trends. Nat. Rev. Clin. Oncol. 2023, 20, 624–639. [Google Scholar] [CrossRef]
- Debela, D.T.; Muzazu, S.G.; Heraro, K.D.; Ndalama, M.T.; Mesele, B.W.; Haile, D.C.; Kitui, S.K.; Manyazewal, T. New Approaches and Procedures for Cancer Treatment: Current Perspectives. SAGE Open Med. 2021, 9, 20503121211034366. [Google Scholar] [CrossRef] [PubMed]
- Cella, L.; Palma, G. Radiation Therapy in Thoracic Tumors: Recent Trends and Current Issues. Cancers 2022, 14, 2706. [Google Scholar] [CrossRef]
- Koutroumpakis, E.; Palaskas, N.L.; Lin, S.H.; Abe, J.; Liao, Z.; Banchs, J.; Deswal, A.; Yusuf, S.W. Modern Radiotherapy and Risk of Cardiotoxicity. Chemotherapy 2020, 65, 65–76. [Google Scholar] [CrossRef] [PubMed]
- Sárközy, M.; Varga, Z.; Gáspár, R.; Szűcs, G.; Kovács, M.G.; Kovács, Z.Z.A.; Dux, L.; Kahán, Z.; Csont, T. Pathomechanisms and Therapeutic Opportunities in Radiation-Induced Heart Disease: From Bench to Bedside. Clin. Res. Cardiol. 2021, 110, 507–531. [Google Scholar] [CrossRef] [PubMed]
- Spetz, J.; Moslehi, J.; Sarosiek, K. Radiation-Induced Cardiovascular Toxicity: Mechanisms, Prevention, and Treatment. Curr. Treat. Options Cardiovasc. Med. 2018, 20, 31. [Google Scholar] [CrossRef] [PubMed]
- Xu, P.; Yi, Y.; Luo, Y.; Liu, Z.; Xu, Y.; Cai, J.; Zeng, Z.; Liu, A. Radiation-Induced Dysfunction of Energy Metabolism in the Heart Results in the Fibrosis of Cardiac Tissues. Mol. Med. Rep. 2021, 24, 842. [Google Scholar] [CrossRef]
- Ostrau, C.; Hülsenbeck, J.; Herzog, M.; Schad, A.; Torzewski, M.; Lackner, K.J.; Fritz, G. Lovastatin Attenuates Ionizing Radiation-Induced Normal Tissue Damage In Vivo. Radiother. Oncol. 2009, 92, 492–499. [Google Scholar] [CrossRef]
- van der Veen, S.J.; Ghobadi, G.; de Boer, R.A.; Faber, H.; Cannon, M.V.; Nagle, P.W.; Brandenburg, S.; Langendijk, J.A.; van Luijk, P.; Coppes, R.P. ACE Inhibition Attenuates Radiation-Induced Cardiopulmonary Damage. Radiother. Oncol. 2015, 114, 96–103. [Google Scholar] [CrossRef] [PubMed]
- Li, L.; Nie, X.; Zhang, P.; Huang, Y.; Ma, L.; Li, F.; Yi, M.; Qin, W.; Yuan, X. Dexrazoxane Ameliorates Radiation-Induced Heart Disease in a Rat Model. Aging 2021, 13, 3699–3711. [Google Scholar] [CrossRef] [PubMed]
- Ellahham, S.; Khalouf, A.; Elkhazendar, M.; Dababo, N.; Manla, Y. An Overview of Radiation-Induced Heart Disease. Radiat. Oncol. J. 2022, 40, 89–102. [Google Scholar] [CrossRef] [PubMed]
- Yue, B. Biology of the Extracellular Matrix: An Overview. J. Glaucoma 2014, 23, S20–S23. [Google Scholar] [CrossRef] [PubMed]
- Schaefer, L.; Iozzo, R.V. Biological Functions of the Small Leucine-Rich Proteoglycans: From Genetics to Signal Transduction. J. Biol. Chem. 2008, 283, 21305–21309. [Google Scholar] [CrossRef] [PubMed]
- Iozzo, R.V.; Schaefer, L. Proteoglycan Form and Function: A Comprehensive Nomenclature of Proteoglycans. Matrix Biol. 2015, 42, 11–55. [Google Scholar] [CrossRef]
- Krishnan, P.; Hocking, A.M.; Scholtz, J.M.; Pace, C.N.; Holik, K.K.; McQuillan, D.J. Distinct Secondary Structures of the Leucine-Rich Repeat Proteoglycans Decorin and Biglycan: Glycosylation-Dependent Conformational Stability. J. Biol. Chem. 1999, 274, 10945–10950. [Google Scholar] [CrossRef]
- Iozzo, R.V. Matrix Proteoglycans: From Molecular Design to Cellular Function. Annu. Rev. Biochem. 1998, 67, 609–652. [Google Scholar] [CrossRef] [PubMed]
- Meissner, M.; Viehmann, S.F.; Kurts, C. DAMPening Sterile Inflammation of the Kidney. Kidney Int. 2019, 95, 489–491. [Google Scholar] [CrossRef]
- Shimizu-Hirota, R.; Sasamura, H.; Kuroda, M.; Kobayashi, E.; Hayashi, M.; Saruta, T. Extracellular Matrix Glycoprotein Biglycan Enhances Vascular Smooth Muscle Cell Proliferation and Migration. Circ. Res. 2004, 94, 1067–1074. [Google Scholar] [CrossRef]
- Mercado, M.L.; Amenta, A.R.; Hagiwara, H.; Rafii, M.S.; Lechner, B.E.; Owens, R.T.; McQuillan, D.J.; Froehner, S.C.; Fallon, J.R. Biglycan Regulates the Expression and Sarcolemmal Localization of Dystrobrevin, Syntrophin, and nNOS. FASEB J. 2006, 20, 1724–1726. [Google Scholar] [CrossRef] [PubMed]
- Seidler, D.G.; Goldoni, S.; Agnew, C.; Cardi, C.; Thakur, M.L.; Owens, R.T.; McQuillan, D.J.; Iozzo, R.V. Decorin Protein Core Inhibits in Vivo Cancer Growth and Metabolism by Hindering Epidermal Growth Factor Receptor Function and Triggering Apoptosis via Caspase-3 Activation. J. Biol. Chem. 2006, 281, 26408–26418. [Google Scholar] [CrossRef] [PubMed]
- Zhang, W.; Ge, Y.; Cheng, Q.; Zhang, Q.; Fang, L.; Zheng, J. Decorin Is a Pivotal Effector in the Extracellular Matrix and Tumour Microenvironment. Oncotarget 2018, 9, 5480–5491. [Google Scholar] [CrossRef] [PubMed]
- Csont, T.; Görbe, A.; Bereczki, E.; Szunyog, A.; Aypar, E.; Tóth, M.E.; Varga, Z.V.; Csonka, C.; Fülöp, F.; Sántha, M.; et al. Biglycan Protects Cardiomyocytes against Hypoxia/Reoxygenation Injury: Role of Nitric Oxide. J. Mol. Cell. Cardiol. 2010, 48, 649–652. [Google Scholar] [CrossRef] [PubMed]
- Gáspár, R.; Pipicz, M.; Hawchar, F.; Kovács, D.; Djirackor, L.; Görbe, A.; Varga, Z.V.; Kiricsi, M.; Petrovski, G.; Gácser, A.; et al. The Cytoprotective Effect of Biglycan Core Protein Involves Toll-like Receptor 4 Signaling in Cardiomyocytes. J. Mol. Cell. Cardiol. 2016, 99, 138–150. [Google Scholar] [CrossRef] [PubMed]
- Gáspár, R.; Gömöri, K.; Kiss, B.; Szántai, Á.; Pálóczi, J.; Varga, Z.V.; Pipis, J.; Váradi, B.; Ágg, B.; Csont, T.; et al. Decorin Protects Cardiac Myocytes against Simulated Ischemia/Reperfusion Injury. Molecules 2020, 25, 3426. [Google Scholar] [CrossRef] [PubMed]
- Hassan, G.M.; Ebrahim, R.H. The Myokine Decorin Improves the Cardiac Function in a Rat Model of Isoprenaline-Induced Myocardial Infarction. Can. J. Physiol. Pharmacol. 2023, 101, 286–293. [Google Scholar] [CrossRef]
- Westermann, D.; Mersmann, J.; Melchior, A.; Freudenberger, T.; Petrik, C.; Schaefer, L.; Lüllmann-Rauch, R.; Lettau, O.; Jacoby, C.; Schrader, J.; et al. Biglycan Is Required for Adaptive Remodeling after Myocardial Infarction. Circulation 2008, 117, 1269–1276. [Google Scholar] [CrossRef] [PubMed]
- Bereczki, E.; Gonda, S.; Csont, T.; Korpos, E.; Zvara, A.; Ferdinandy, P.; Santha, M. Overexpression of Biglycan in the Heart of Transgenic Mice: An Antibody Microarray Study. J. Proteome Res. 2007, 6, 854–861. [Google Scholar] [CrossRef]
- Kiscsatári, L.; Varga, Z.; Schally, A.V.; Gáspár, R.; Nagy, C.T.; Giricz, Z.; Ferdinandy, P.; Fábián, G.; Kahán, Z.; Görbe, A. Protection of Neonatal Rat Cardiac Myocytes against Radiation-Induced Damage with Agonists of Growth Hormone-Releasing Hormone. Pharmacol. Res. 2016, 111, 859–866. [Google Scholar] [CrossRef]
- Zhuang, L.; Ge, Y.; Zong, X.; Yang, Q.; Zhang, R.; Fan, Q.; Tao, R. High Proteoglycan Decorin Levels Are Associated With Acute Coronary Syndrome and Provoke an Imbalanced Inflammatory Response. Front. Physiol. 2021, 12, 746377. [Google Scholar] [CrossRef] [PubMed]
- Hosoya, T.; Oda, G.; Nakagawa, T.; Onishi, I.; Hosoya, T.; Ishiguro, M.; Ishikawa, T.; Uetake, H. Plasma Levels of Decorin Increased in Patients during the Progression of Breast Cancer. J. Clin. Med. 2021, 10, 5530. [Google Scholar] [CrossRef] [PubMed]
- Cengiz, M.; Yilmaz, G.; Ozenirler, S. Serum Biglycan as a Diagnostic Marker for Non-Alcoholic Steatohepatitis and Liver Fibrosis. Clin. Lab. 2021, 67, 804–820. [Google Scholar] [CrossRef]
- Ciftciler, R.; Ozenirler, S.; Yucel, A.A.; Cengiz, M.; Erkan, G.; Buyukdemirci, E.; Sönmez, C.; Esendaglı, G.Y. The Importance of Serum Biglycan Levels as a Fibrosis Marker in Patients with Chronic Hepatitis B. J. Clin. Lab. Anal. 2017, 31, e22109. [Google Scholar] [CrossRef] [PubMed]
- Andrade, R.; Crisol, L.; Prado, R.; Boyano, M.D.; Arluzea, J.; Aréchaga, J. Plasma Membrane and Nuclear Envelope Integrity during the Blebbing Stage of Apoptosis: A Time-Lapse Study. Biol. Cell 2010, 102, 25–35. [Google Scholar] [CrossRef] [PubMed]
- Mills, J.C.; Stone, N.L.; Erhardt, J.; Pittman, R.N. Apoptotic Membrane Blebbing Is Regulated by Myosin Light Chain Phosphorylation. J. Cell Biol. 1998, 140, 627–636. [Google Scholar] [CrossRef]
- Tixeira, R.; Caruso, S.; Paone, S.; Baxter, A.A.; Atkin-Smith, G.K.; Hulett, M.D.; Poon, I.K.H. Defining the Morphologic Features and Products of Cell Disassembly during Apoptosis. Apoptosis 2017, 22, 475–477. [Google Scholar] [CrossRef]
- Doonan, F.; Cotter, T.G. Morphological Assessment of Apoptosis. Methods 2008, 44, 200–204. [Google Scholar] [CrossRef]
- Kim, S.; Lee, H.-S.; Ji, J.-H.; Cho, M.-Y.; Yoo, Y.-S.; Park, Y.-Y.; Cha, H.-J.; Lee, Y.; Kim, Y.; Cho, H. Hepatitis B Virus X Protein Activates the ATM–Chk2 Pathway and Delays Cell Cycle Progression. J. Gen. Virol. 2015, 96, 2242–2251. [Google Scholar] [CrossRef]
- Liu, X.-L.; Wu, R.-Y.; Sun, X.-F.; Cheng, S.-F.; Zhang, R.-Q.; Zhang, T.-Y.; Zhang, X.-F.; Zhao, Y.; Shen, W.; Li, L. Mycotoxin Zearalenone Exposure Impairs Genomic Stability of Swine Follicular Granulosa Cells In Vitro. Int. J. Biol. Sci. 2018, 14, 294–305. [Google Scholar] [CrossRef]
- Kaina, B. DNA Damage-Triggered Apoptosis: Critical Role of DNA Repair, Double-Strand Breaks, Cell Proliferation and Signaling. Biochem. Pharmacol. 2003, 66, 1547–1554. [Google Scholar] [CrossRef] [PubMed]
- Zhou, L.; Yuan, R.; Lanata, S. Molecular Mechanisms of Irradiation-Induced Apoptosis. Front. Biosci. 2003, 8, d9-19. [Google Scholar] [CrossRef] [PubMed]
- Chen, F.; Lai, J.; Zhu, Y.; He, M.; Hou, H.; Wang, J.; Chen, C.; Wang, D.W.; Tang, J. Cardioprotective Effect of Decorin in Type 2 Diabetes. Front. Endocrinol. 2020, 11, 479258. [Google Scholar] [CrossRef] [PubMed]
- Tang, T.; Thompson, J.C.; Wilson, P.G.; Yoder, M.H.; Müeller, J.; Fischer, J.W.; Williams, K.J.; Tannock, L.R. Biglycan Deficiency: Increased Aortic Aneurysm Formation and Lack of Atheroprotection. J. Mol. Cell. Cardiol. 2014, 75, 174–180. [Google Scholar] [CrossRef] [PubMed][Green Version]
- Westermann, D.; Becher, P.M.; Lindner, D.; Fischer, J.W.; Tschoepe, C. Biglcan Is Beneficial in Angiotensin II Induced Heart Failure by Preventing Cardiac Inflammation and Remodeling Improving LV Function and Mortality by Preventing Transdifferentiation of Myofibroblasts. Eur. Heart J. 2013, 34, P4205. [Google Scholar] [CrossRef]
- Beetz, N.; Rommel, C.; Schnick, T.; Neumann, E.; Lother, A.; Monroy-Ordonez, E.B.; Zeeb, M.; Preissl, S.; Gilsbach, R.; Melchior-Becker, A.; et al. Ablation of Biglycan Attenuates Cardiac Hypertrophy and Fibrosis after Left Ventricular Pressure Overload. J. Mol. Cell. Cardiol. 2016, 101, 145–155. [Google Scholar] [CrossRef] [PubMed]
- Thompson, J.C.; Tang, T.; Wilson, P.G.; Yoder, M.H.; Tannock, L.R. Increased Atherosclerosis in Mice with Increased Vascular Biglycan Content. Atherosclerosis 2014, 235, 71–75. [Google Scholar] [CrossRef]
- Wei, T.; Cheng, Y. The Cardiac Toxicity of Radiotherapy—A Review of Characteristics, Mechanisms, Diagnosis, and Prevention. Int. J. Radiat. Biol. 2021, 97, 1333–1340. [Google Scholar] [CrossRef]
- Wang, K.-X.; Ye, C.; Yang, X.; Ma, P.; Yan, C.; Luo, L. New Insights into the Understanding of Mechanisms of Radiation-Induced Heart Disease. Curr. Treat. Options Oncol. 2023, 24, 12–29. [Google Scholar] [CrossRef] [PubMed]
- Livingston, K.; Schlaak, R.A.; Puckett, L.L.; Bergom, C. The Role of Mitochondrial Dysfunction in Radiation-Induced Heart Disease: From Bench to Bedside. Front. Cardiovasc. Med. 2020, 7, 20. [Google Scholar] [CrossRef]
- Chen, S.; Guo, D.; Zhang, W.; Xie, Y.; Yang, H.; Cheng, B.; Wang, L.; Yang, R.; Bi, J.; Feng, Z. Biglycan, a Nitric Oxide-Downregulated Proteoglycan, Prevents Nitric Oxide-Induced Neuronal Cell Apoptosis via Targeting Erk1/2 and P38 Signaling Pathways. J. Mol. Neurosci. 2018, 66, 68–76. [Google Scholar] [CrossRef] [PubMed]
- Jiao, Y.; Cao, F.; Liu, H. Radiation-Induced Cell Death and Its Mechanisms. Health Phys. 2022, 123, 376–386. [Google Scholar] [CrossRef] [PubMed]
- Fang, D.; Lai, Z.; Wang, Y. Overexpression of Biglycan Is Associated with Resistance to Rapamycin in Human WERI-Rb-1 Retinoblastoma Cells by Inducing the Activation of the Phosphatidylinositol 3-Kinases (PI3K)/Akt/Nuclear Factor Kappa B (NF-κB) Signaling Pathway. Med. Sci. Monit. 2019, 25, 6639–6648. [Google Scholar] [CrossRef] [PubMed]
- Zhang, T.-W.; Li, Z.-F.; Ding, W.; Wang, H.-R.; Ding, S.-L.; Han, G.-J.; Li, X.-L.; Dong, J.; Jiang, L.-B. Decorin Inhibits Nucleus Pulposus Apoptosis by Matrix-Induced Autophagy via the mTOR Pathway. J. Orthop. Res. 2021, 39, 1777–1788. [Google Scholar] [CrossRef]
- Du, S.; Shao, J.; Xie, D.; Zhang, F. Decorin Inhibits Glucose-Induced Lens Epithelial Cell Apoptosis via Suppressing P22phox-P38 MAPK Signaling Pathway. PLoS ONE 2020, 15, e0224251. [Google Scholar] [CrossRef]
- Wang, L.; Cheng, B.-F.; Yang, H.-J.; Wang, M.; Feng, Z.-W. NF-κB Protects Human Neuroblastoma Cells from Nitric Oxide-Induced Apoptosis through Upregulating Biglycan. Am. J. Transl. Res. 2015, 7, 1541–1552. [Google Scholar] [PubMed]
- Xie, X.; Li, D.; Cui, Y.; Xie, T.; Cai, J.; Yao, Y. Decorin Protects Retinal Pigment Epithelium Cells from Oxidative Stress and Apoptosis via AMPK-mTOR-Regulated Autophagy. Oxidative Med. Cell. Longev. 2022, 2022, e3955748. [Google Scholar] [CrossRef] [PubMed]
- Schaefer, L.; Macakova, K.; Raslik, I.; Micegova, M.; Gröne, H.-J.; Schönherr, E.; Robenek, H.; Echtermeyer, F.G.; Grässel, S.; Bruckner, P.; et al. Absence of Decorin Adversely Influences Tubulointerstitial Fibrosis of the Obstructed Kidney by Enhanced Apoptosis and Increased Inflammatory Reaction. Am. J. Pathol. 2002, 160, 1181–1191. [Google Scholar] [CrossRef] [PubMed]
- Schönherr, E.; O’Connell, B.C.; Schittny, J.; Robenek, H.; Fastermann, D.; Fisher, L.W.; Plenz, G.; Vischer, P.; Young, M.F.; Kresse, H. Paracrine or Virus-Mediated Induction of Decorin Expression by Endothelial Cells Contributes to Tube Formation and Prevention of Apoptosis in Collagen Lattices. Eur. J. Cell Biol. 1999, 78, 44–55. [Google Scholar] [CrossRef]
- Garantziotis, S.; Savani, R.C. Proteoglycans in Toll-like Receptor Responses and Innate Immunity. Am. J. Physiol. Cell Physiol. 2022, 323, C202–C214. [Google Scholar] [CrossRef]
- Xing, X.; Gu, X.; Ma, T. Knockdown of Biglycan Expression by RNA Interference Inhibits the Proliferation and Invasion of, and Induces Apoptosis in, the HCT116 Colon Cancer Cell Line. Mol. Med. Rep. 2015, 12, 7538–7544. [Google Scholar] [CrossRef] [PubMed]
- Hu, L.; Duan, Y.; Li, J.; Su, L.; Yan, M.; Zhu, Z.; Liu, B.; Yang, Q. Biglycan Enhances Gastric Cancer Invasion by Activating FAK Signaling Pathway. Oncotarget 2014, 5, 1885–1896. [Google Scholar] [CrossRef] [PubMed]
- Bischof, A.G.; Yüksel, D.; Mammoto, T.; Mammoto, A.; Krause, S.; Ingber, D.E. Breast Cancer Normalization Induced by Embryonic Mesenchyme Is Mediated by Extracellular Matrix Biglycan. Integr. Biol. 2013, 5, 1045–1056. [Google Scholar] [CrossRef] [PubMed]
- Yoon, A.-R.; Hong, J.; Yun, C.-O. Adenovirus-Mediated Decorin Expression Induces Cancer Cell Death through Activation of P53 and Mitochondrial Apoptosis. Oncotarget 2017, 8, 76666–76685. [Google Scholar] [CrossRef]





Disclaimer/Publisher’s Note: The statements, opinions and data contained in all publications are solely those of the individual author(s) and contributor(s) and not of MDPI and/or the editor(s). MDPI and/or the editor(s) disclaim responsibility for any injury to people or property resulting from any ideas, methods, instructions or products referred to in the content. |
© 2024 by the authors. Licensee MDPI, Basel, Switzerland. This article is an open access article distributed under the terms and conditions of the Creative Commons Attribution (CC BY) license (https://creativecommons.org/licenses/by/4.0/).
Share and Cite
Gáspár, R.; Diószegi, P.; Nógrádi-Halmi, D.; Erdélyi-Furka, B.; Varga, Z.; Kahán, Z.; Csont, T. The Proteoglycans Biglycan and Decorin Protect Cardiac Cells against Irradiation-Induced Cell Death by Inhibiting Apoptosis. Cells 2024, 13, 883. https://doi.org/10.3390/cells13100883
Gáspár R, Diószegi P, Nógrádi-Halmi D, Erdélyi-Furka B, Varga Z, Kahán Z, Csont T. The Proteoglycans Biglycan and Decorin Protect Cardiac Cells against Irradiation-Induced Cell Death by Inhibiting Apoptosis. Cells. 2024; 13(10):883. https://doi.org/10.3390/cells13100883
Chicago/Turabian StyleGáspár, Renáta, Petra Diószegi, Dóra Nógrádi-Halmi, Barbara Erdélyi-Furka, Zoltán Varga, Zsuzsanna Kahán, and Tamás Csont. 2024. "The Proteoglycans Biglycan and Decorin Protect Cardiac Cells against Irradiation-Induced Cell Death by Inhibiting Apoptosis" Cells 13, no. 10: 883. https://doi.org/10.3390/cells13100883
APA StyleGáspár, R., Diószegi, P., Nógrádi-Halmi, D., Erdélyi-Furka, B., Varga, Z., Kahán, Z., & Csont, T. (2024). The Proteoglycans Biglycan and Decorin Protect Cardiac Cells against Irradiation-Induced Cell Death by Inhibiting Apoptosis. Cells, 13(10), 883. https://doi.org/10.3390/cells13100883

