Determination of Complex Formation between Drosophila Nrf2 and GATA4 Factors at Selective Chromatin Loci Demonstrates Transcription Coactivation
Abstract
1. Introduction
2. Results and Discussion
2.1. CncC and Pnr Form Nuclear Complexes in Embryonic Mesodermal Cells
2.2. CncC and Pnr Form Protein Complexes on Chromatin
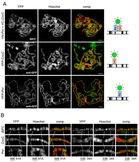
2.3. CncC and Pnr Form BiFC Complexes at Specific Genomic Loci
2.4. Regulation of Transcription by the CncC–Pnr Complex
2.5. Genetic Interaction between CncC and Pnr
3. Methods
3.1. Drosophila Stocks
3.2. Live Imaging of BiFC Fluorescence in Salivary Gland Cells
3.3. Imaging of BiFC Fluorescence on Polytene Chromosomes
3.4. Immunostaining
3.5. Western Blotting
3.6. Transcript Quantitation by RT-qPCR
Supplementary Materials
Author Contributions
Funding
Institutional Review Board Statement
Informed Consent Statement
Data Availability Statement
Acknowledgments
Conflicts of Interest
References
- Itoh, K.; Wakabayashi, N.; Katoh, Y.; Ishii, T.; Igarashi, K.; Engel, J.D.; Yamamoto, M. Keap1 represses nuclear activation of antioxidant responsive elements by Nrf2 through binding to the amino-terminal Neh2 domain. Genes Dev. 1999, 13, 76–86. [Google Scholar] [CrossRef] [PubMed]
- Slocum, S.L.; Kensler, T.W. Nrf2: Control of sensitivity to carcinogens. Arch. Toxicol. 2011, 85, 273–284. [Google Scholar] [CrossRef] [PubMed]
- Malhotra, D.; Portales-Casamar, E.; Singh, A.; Srivastava, S.; Arenillas, D.; Happel, C.; Shyr, C.; Wakabayashi, N.; Kensler, T.W.; Wasserman, W.W.; et al. Global mapping of binding sites for Nrf2 identifies novel targets in cell survival response through ChIP-Seq profiling and network analysis. Nucleic Acids Res. 2010, 38, 5718–5734. [Google Scholar] [CrossRef]
- Taguchi, K.; Motohashi, H.; Yamamoto, M. Molecular mechanisms of the Keap1-Nrf2 pathway in stress response and cancer evolution. Genes Cells 2011, 16, 123–140. [Google Scholar] [CrossRef] [PubMed]
- Zhang, D.D. Mechanistic Studies of the Nrf2-Keap1 Signaling Pathway. Drug Metab. Rev. 2006, 38, 769–789. [Google Scholar] [CrossRef]
- Eggler, A.L.; Liu, G.; Pezzuto, J.M.; Van Breemen, R.B.; Mesecar, A.D. Modifying specific cysteines of the electrophile-sensing human Keap1 protein is insufficient to disrupt binding to the Nrf2 domain Neh2. Proc. Natl. Acad. Sci. USA 2005, 102, 10070–10075. [Google Scholar] [CrossRef]
- Taguchi, K.; Yamamoto, M. The KEAP1–NRF2 System in Cancer. Front. Oncol. 2017, 7, 85. [Google Scholar] [CrossRef]
- Carlson, J.; Price, L.; Deng, H. Nrf2 and the Nrf2-Interacting Network in Respiratory Inflammation and Diseases. Nrf2 Its Modul. Inflamm. 2020, 85, 51–76. [Google Scholar] [CrossRef]
- Uruno, A.; Matsumaru, D.; Ryoke, R.; Saito, R.; Kadoguchi, S.; Saigusa, D.; Saito, T.; Saido, T.C.; Kawashima, R.; Yamamoto, M. Nrf2 Suppresses Oxidative Stress and Inflammation in App Knock-In Alzheimer’s Disease Model Mice. Mol. Cell. Biol. 2020, 40, e00467-19. [Google Scholar] [CrossRef] [PubMed]
- Smith, R.E.; Tran, K.; Smith, C.C.; McDonald, M.; Shejwalkar, P.; Hara, K. The Role of the Nrf2/ARE Antioxidant System in Preventing Cardiovascular Diseases. Diseases 2016, 4, 34. [Google Scholar] [CrossRef]
- Deng, H. Multiple roles of Nrf2-Keap1 signaling. Fly 2013, 8, 7–12. [Google Scholar] [CrossRef] [PubMed]
- Pitoniak, A.; Bohmann, D. Mechanisms and functions of Nrf2 signaling in Drosophila. Free. Radic. Biol. Med. 2015, 88, 302–313. [Google Scholar] [CrossRef]
- Huang, J.; Tabbi-Anneni, I.; Gunda, V.; Wang, L. Transcription factor Nrf2 regulates SHP and lipogenic gene expression in hepatic lipid metabolism. Am. J. Physiol. Liver Physiol. 2010, 299, G1211–G1221. [Google Scholar] [CrossRef] [PubMed]
- Pi, J.; Leung, L.; Xue, P.; Wang, W.; Hou, Y.; Liu, D.; Yehuda-Shnaidman, E.; Lee, C.; Lau, J.; Kurtz, T.W.; et al. Deficiency in the Nuclear Factor E2-related Factor-2 Transcription Factor Results in Impaired Adipogenesis and Protects against Diet-induced Obesity. J. Biol. Chem. 2010, 285, 9292–9300. [Google Scholar] [CrossRef] [PubMed]
- Khacho, M.; Clark, A.; Svoboda, D.S.; Azzi, J.; MacLaurin, J.G.; Meghaizel, C.; Sesaki, H.; Lagace, D.C.; Germain, M.; Harper, M.-E.; et al. Mitochondrial Dynamics Impacts Stem Cell Identity and Fate Decisions by Regulating a Nuclear Transcriptional Program. Cell Stem Cell 2016, 19, 232–247. [Google Scholar] [CrossRef] [PubMed]
- Mitsuishi, Y.; Taguchi, K.; Kawatani, Y.; Shibata, T.; Nukiwa, T.; Aburatani, H.; Yamamoto, M.; Motohashi, H. Nrf2 Redirects Glucose and Glutamine into Anabolic Pathways in Metabolic Reprogramming. Cancer Cell 2012, 22, 66–79. [Google Scholar] [CrossRef] [PubMed]
- Deng, H.; Kerppola, T.K. Regulation of Drosophila Metamorphosis by Xenobiotic Response Regulators. PLoS Genet. 2013, 9, e1003263. [Google Scholar] [CrossRef]
- Chew, L.Y.; Zhang, H.; He, J.; Yu, F. The Nrf2-Keap1 pathway is activated by steroid hormone signaling to govern neuronal remodeling. Cell Rep. 2021, 36, 109466. [Google Scholar] [CrossRef]
- Tremblay, M.; Sanchez-Ferras, O.; Bouchard, M. GATA transcription factors in development and disease. Development 2018, 145, dev164384. [Google Scholar] [CrossRef]
- Sorrentino, R.P.; Gajewski, K.M.; Schulz, R.A. GATA factors in Drosophila heart and blood cell development. Semin. Cell Dev. Biol. 2005, 16, 107–116. [Google Scholar] [CrossRef] [PubMed]
- Granados-Riveron, J.T.; Pope, M.; Bu’Lock, F.A.; Thornborough, C.; Eason, J.; Setchfield, K.; Ketley, A.; Kirk, E.P.; Fatkin, D.; Feneley, M.P.; et al. Combined Mutation Screening of NKX2-5, GATA4, and TBX5 in Congenital Heart Disease: Multiple Heterozygosity and Novel Mutations. Congenit. Hear. Dis. 2011, 7, 151–159. [Google Scholar] [CrossRef] [PubMed]
- Garg, V.; Kathiriya, I.S.; Barnes, R.; Schluterman, M.K.; King, I.N.; Butler, C.A.; Rothrock, C.R.; Eapen, R.S.; Hirayama-Yamada, K.; Joo, K.; et al. GATA4 mutations cause human congenital heart defects and reveal an interaction with TBX. Nature 2003, 424, 443–447. [Google Scholar] [CrossRef] [PubMed]
- Durocher, D.; Charron, F.; Warren, R.; Schwartz, R.J.; Nemer, M. The cardiac transcription factors Nkx2-5 and GATA-4 are mutual cofactors. EMBO J. 1997, 16, 5687–5696. [Google Scholar] [CrossRef]
- Kinnunen, S.M.; Tölli, M.; Välimäki, M.J.; Gao, E.; Szabo, Z.; Rysä, J.; Ferreira, M.P.A.; Ohukainen, P.; Serpi, R.; Correia, A.; et al. Cardiac Actions of a Small Molecule Inhibitor Targeting GATA4–NKX2-5 Interaction. Sci. Rep. 2018, 8, 4611. [Google Scholar] [CrossRef] [PubMed]
- Kinnunen, S.; Välimäki, M.; Tölli, M.; Wohlfahrt, G.; Darwich, R.; Komati, H.; Nemer, M.; Ruskoaho, H. Nuclear Receptor-Like Structure and Interaction of Congenital Heart Disease-Associated Factors GATA4 and NKX2-5. PLoS ONE 2015, 10, e0144145. [Google Scholar] [CrossRef]
- Gajewski, K.; Fossett, N.; Molkentin, J.; Schulz, R. The zinc finger proteins Pannier and GATA4 function as cardiogenic factors in Drosophila. Development 1999, 126, 5679–5688. [Google Scholar] [CrossRef]
- Ramain, P.; Heitzler, P.; Haenlin, M.; Simpson, P. Pannier, a negative regulator of achaete and scute in Drosophila, encodes a zinc finger protein with homology to the vertebrate transcription factor GATA-1. Development 1993, 119, 1277–1291. [Google Scholar] [CrossRef]
- Fossett, N.; Zhang, Q.; Gajewski, K.; Choi, C.Y.; Kim, Y.; Schulz, R.A. The multitype zinc-finger protein U-shaped functions in heart cell specification in the Drosophila embryo. Proc. Natl. Acad. Sci. USA 2000, 97, 7348–7353. [Google Scholar] [CrossRef]
- Kim, A.-R.; Choi, E.-B.; Kim, M.-Y.; Choi, K.-W. Angiotensin-converting enzyme Ance is cooperatively regulated by Mad and Pannier in Drosophila imaginal discs. Sci. Rep. 2017, 7, 13174. [Google Scholar] [CrossRef]
- Buchberger, E.; Bilen, A.; Ayaz, S.; Salamanca, D.; Heras, C.M.D.L.; Niksic, A.; Almudi, I.; Torres-Oliva, M.; Casares, F.; Posnien, N. Variation in Pleiotropic Hub Gene Expression Is Associated with Interspecific Differences in Head Shape and Eye Size in Drosophila. Mol. Biol. Evol. 2021, 38, 1924–1942. [Google Scholar] [CrossRef]
- Oros, S.M.; Tare, M.; Kango-Singh, M.; Singh, A. Dorsal eye selector pannier (pnr) suppresses the eye fate to define dorsal margin of the Drosophila eye. Dev. Biol. 2010, 346, 258–271. [Google Scholar] [CrossRef] [PubMed]
- Klinedinst, S.L.; Bodmer, R. Gata factor Pannier is required to establish competence for heart progenitor formation. Development 2003, 130, 3027–3038. [Google Scholar] [CrossRef]
- Lovato, T.L.; Sensibaugh, C.A.; Swingle, K.L.; Martinez, M.M.; Cripps, R.M. The Drosophila Transcription Factors Tinman and Pannier Activate and Collaborate with Myocyte Enhancer Factor-2 to Promote Heart Cell Fate. PLoS ONE 2015, 10, e0132965. [Google Scholar] [CrossRef] [PubMed]
- Ryu, J.-R.; Najand, N.; Brook, W.J. Tinman is a direct activator of midline in the drosophila dorsal vessel. Dev. Dyn. 2010, 240, 86–96. [Google Scholar] [CrossRef]
- Han, Z.; Olson, E.N. Hand is a direct target of Tinman and GATA factors during Drosophila cardiogenesis and hematopoiesis. Development 2005, 132, 3525–3536. [Google Scholar] [CrossRef]
- Jin, H.; Stojnic, R.; Adryan, B.; Ozdemir, A.; Stathopoulos, A.; Frasch, M. Genome-Wide Screens for In Vivo Tinman Binding Sites Identify Cardiac Enhancers with Diverse Functional Architectures. PLoS Genet. 2013, 9, e1003195. [Google Scholar] [CrossRef]
- Bodmer, R. The gene tinman is required for specification of the heart and visceral muscles in Drosophila. Development 1993, 118, 719–729. [Google Scholar] [CrossRef]
- Zhu, Q.-S.; Qian, B.; Levy, D. Regulation of human microsomal epoxide hydrolase gene (EPHX1) expression by the transcription factor GATA-4. Biochim. Biophys. Acta 2004, 1676, 251–260. [Google Scholar] [CrossRef]
- Chung, H.; Boey, A.; Lumb, C.; Willoughby, L.; Batterham, P.; Daborn, P.J. Induction of a detoxification gene in Drosophila melanogaster requires an interaction between tissue specific enhancers and a novel cis-regulatory element. Insect Biochem. Mol. Biol. 2011, 41, 863–871. [Google Scholar] [CrossRef] [PubMed]
- Bai, L.; Zhao, Y.; Zhao, L.; Zhang, M.; Cai, Z.; Yung, K.K.L.; Dong, C.; Li, R. Ambient air PM2.5 exposure induces heart injury and cardiac hypertrophy in rats through regulation of miR-208a/b, α/β-MHC, and GATAEnviron. Toxicol. Pharmacol. 2021, 85, 103653. [Google Scholar] [CrossRef]
- Hu, C.-D.; Chinenov, Y.; Kerppola, T.K. Visualization of Interactions among bZIP and Rel Family Proteins in Living Cells Using Bimolecular Fluorescence Complementation. Mol. Cell 2002, 9, 789–798. [Google Scholar] [CrossRef] [PubMed]
- Sykiotis, G.P.; Bohmann, D. Keap1/Nrf2 Signaling Regulates Oxidative Stress Tolerance and Lifespan in Drosophila. Dev. Cell 2008, 14, 76–85. [Google Scholar] [CrossRef] [PubMed]
- Veraksa, A.; McGinnis, N.; Li, X.; Mohler, J. Cap ‘n’ collar B cooperates with a small Maf subunit to specify pharyngeal development and suppress deformed homeotic function in the Drosophila head. Development 2000, 127, 4023–4037. [Google Scholar] [CrossRef]
- Deng, H.; Kerppola, T.K. Visualization of the Drosophila dKeap1-CncC interaction on chromatin illumines cooperative, xenobiotic-specific gene activation. Development 2014, 141, 3277–3288. [Google Scholar] [CrossRef] [PubMed]
- Deng, H.; Kerppola, T.K. Visualization of the Genomic Loci That Are Bound by Specific Multiprotein Complexes by Bimolecular Fluorescence Complementation Analysis on Drosophila Polytene Chromosomes. Methods Enzymol. 2017, 589, 429–455. [Google Scholar] [CrossRef]
- Johansen, K.M.; Cai, W.; Deng, H.; Bao, X.; Zhang, W.; Girton, J.; Johansen, J. Polytene chromosome squash methods for studying transcription and epigenetic chromatin modification in Drosophila using antibodies. Methods 2009, 48, 387–397. [Google Scholar] [CrossRef]
- Chen, E.S.; Saitoh, S.; Yanagida, M.; Takahashi, K. A Cell Cycle-Regulated GATA Factor Promotes Centromeric Localization of CENP-A in Fission Yeast. Mol. Cell 2003, 11, 175–187. [Google Scholar] [CrossRef]
- Misra, J.R.; Horner, M.A.; Lam, G.; Thummel, C.S. Transcriptional regulation of xenobiotic detoxification in Drosophila. Genes Dev. 2011, 25, 1796–1806. [Google Scholar] [CrossRef]
- Mourad, R.; Cuvier, O. TAD-free analysis of architectural proteins and insulators. Nucleic Acids Res. 2017, 46, e27. [Google Scholar] [CrossRef]
- Junion, G.; Spivakov, M.; Girardot, C.; Braun, M.; Gustafson, E.H.; Birney, E.; Furlong, E.E. A Transcription Factor Collective Defines Cardiac Cell Fate and Reflects Lineage History. Cell 2012, 148, 473–486. [Google Scholar] [CrossRef]
- De La Vega, M.R.; Chapman, E.; Zhang, D.D. NRF2 and the Hallmarks of Cancer. Cancer Cell 2018, 34, 21–43. [Google Scholar] [CrossRef] [PubMed]
- McGinnis, N.; Ragnhildstveit, E.; Veraksa, A. A cap ‘n’ collar protein isoform contains a selective Hox repressor function. Development 1998, 125, 4553–4564. [Google Scholar] [CrossRef] [PubMed]
- Mohit, P.; Makhijani, K.; Madhavi, M.; Bharathi, V.; Lal, A.; Sirdesai, G.; Reddy, V.R.; Ramesh, P.; Kannan, R.; Dhawan, J.; et al. Modulation of AP and DV signaling pathways by the homeotic gene Ultrabithorax during haltere development in Drosophila. Dev. Biol. 2006, 291, 356–367. [Google Scholar] [CrossRef] [PubMed]
- Mathis, B.J.; Cui, T. The Role of Nrf2 in the Cardiovascular System and Atherosclerosis. In Nrf2 and Its Modulation in Inflammation; Deng, H., Ed.; Springer International Publishing: Berlin/Heidelberg, Germany, 2020; pp. 97–127. [Google Scholar]




Disclaimer/Publisher’s Note: The statements, opinions and data contained in all publications are solely those of the individual author(s) and contributor(s) and not of MDPI and/or the editor(s). MDPI and/or the editor(s) disclaim responsibility for any injury to people or property resulting from any ideas, methods, instructions or products referred to in the content. |
© 2023 by the authors. Licensee MDPI, Basel, Switzerland. This article is an open access article distributed under the terms and conditions of the Creative Commons Attribution (CC BY) license (https://creativecommons.org/licenses/by/4.0/).
Share and Cite
Neidviecky, E.; Deng, H. Determination of Complex Formation between Drosophila Nrf2 and GATA4 Factors at Selective Chromatin Loci Demonstrates Transcription Coactivation. Cells 2023, 12, 938. https://doi.org/10.3390/cells12060938
Neidviecky E, Deng H. Determination of Complex Formation between Drosophila Nrf2 and GATA4 Factors at Selective Chromatin Loci Demonstrates Transcription Coactivation. Cells. 2023; 12(6):938. https://doi.org/10.3390/cells12060938
Chicago/Turabian StyleNeidviecky, Emma, and Huai Deng. 2023. "Determination of Complex Formation between Drosophila Nrf2 and GATA4 Factors at Selective Chromatin Loci Demonstrates Transcription Coactivation" Cells 12, no. 6: 938. https://doi.org/10.3390/cells12060938
APA StyleNeidviecky, E., & Deng, H. (2023). Determination of Complex Formation between Drosophila Nrf2 and GATA4 Factors at Selective Chromatin Loci Demonstrates Transcription Coactivation. Cells, 12(6), 938. https://doi.org/10.3390/cells12060938

