Increased Hepatocyte Growth Factor Secretion by Placenta-Derived Mesenchymal Stem Cells Improves Ovarian Function in an Ovariectomized Rat Model via Vascular Remodeling by Wnt Signaling Activation
Abstract
1. Introduction
2. Materials and Methods
2.1. Cell Culture
2.2. Construction of the Half-Ovariectomized Rat Model
2.3. RNA Isolation and Quantitative Real-Time Polymerase Chain Reaction
2.4. Ovarian Explant Ex Vivo Culture
2.5. Western Blotting
2.6. Nuclear Fractionation
2.7. ELISA
2.8. TUNEL Assay
2.9. Immunohistochemistry Staining
2.10. Immunofluorescence Staining
2.11. H&E Staining for Follicle Counting
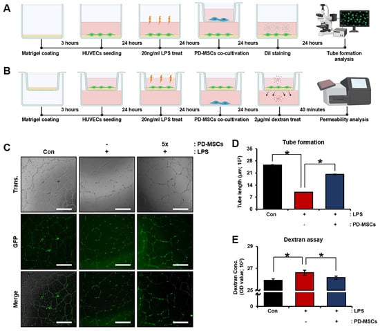
2.12. HUVECs Vascular Formation Assay to Assess Vascular Function
2.13. Dextran HUVECs Permeability Assay to Assess Vascular Function
2.14. Statistical Analysis
3. Results
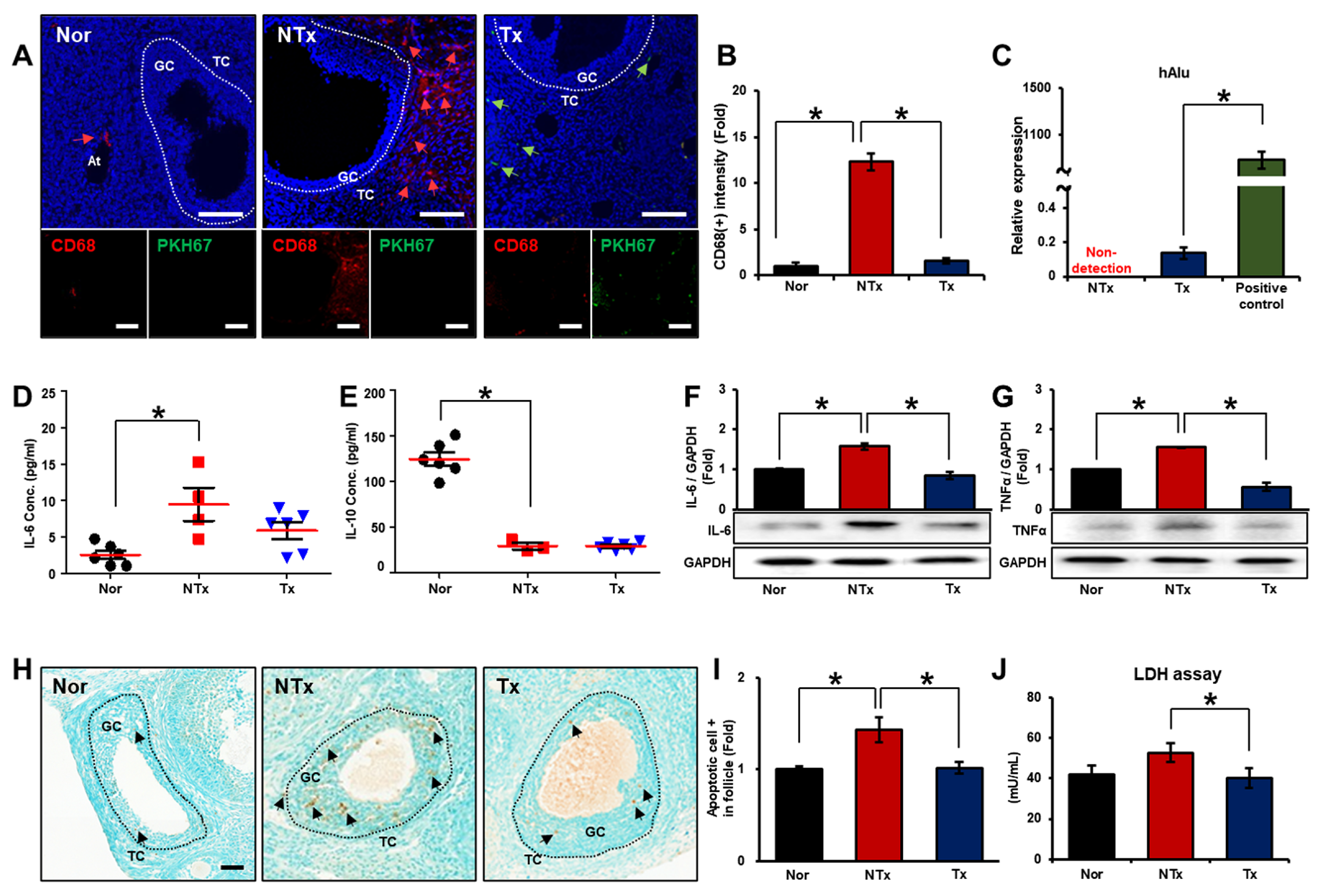
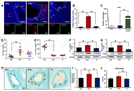
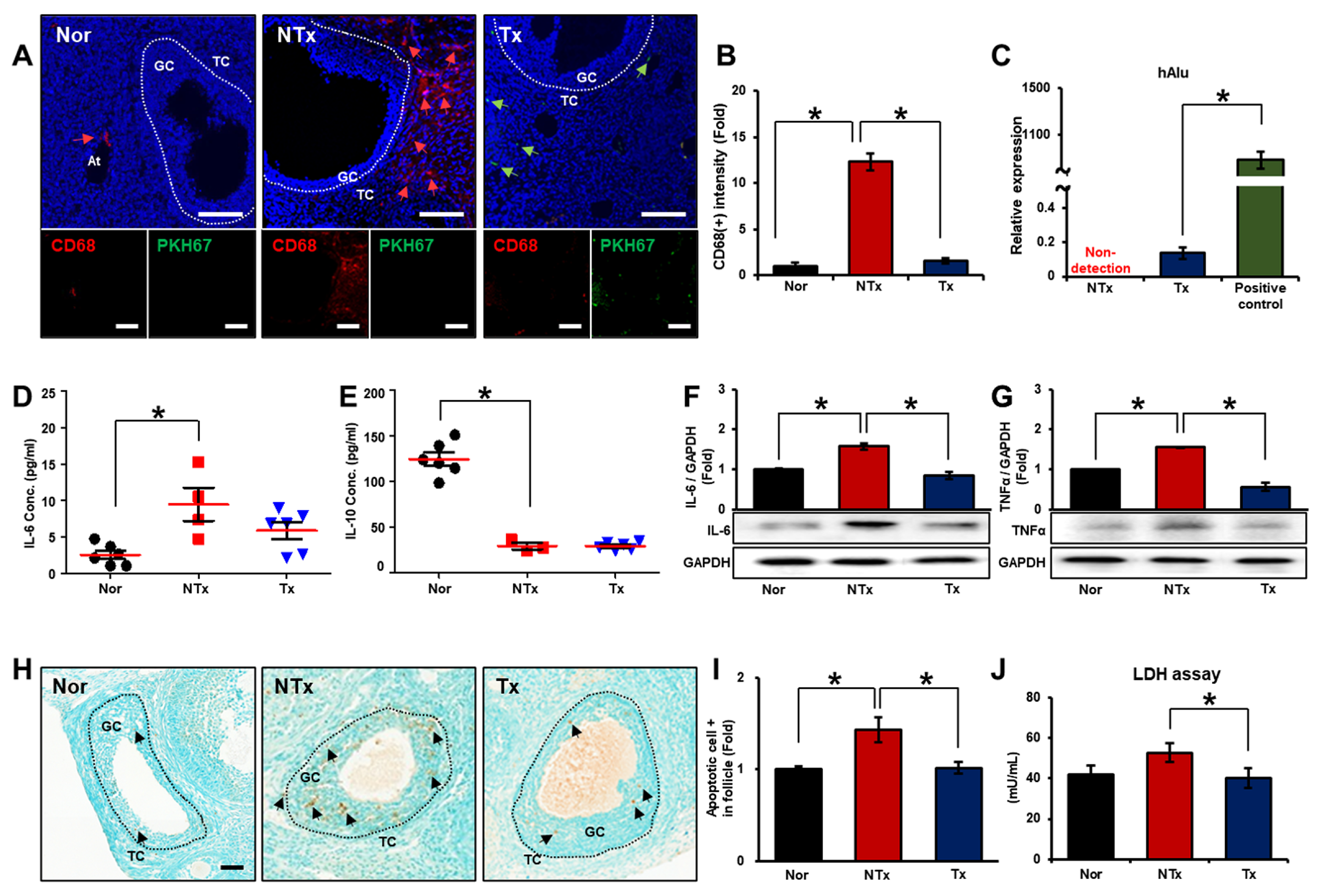
3.1. PD-MSCs Transplantation Prevented Inflammation in the Ovarian Tissues of Half Ovariectomized Rats
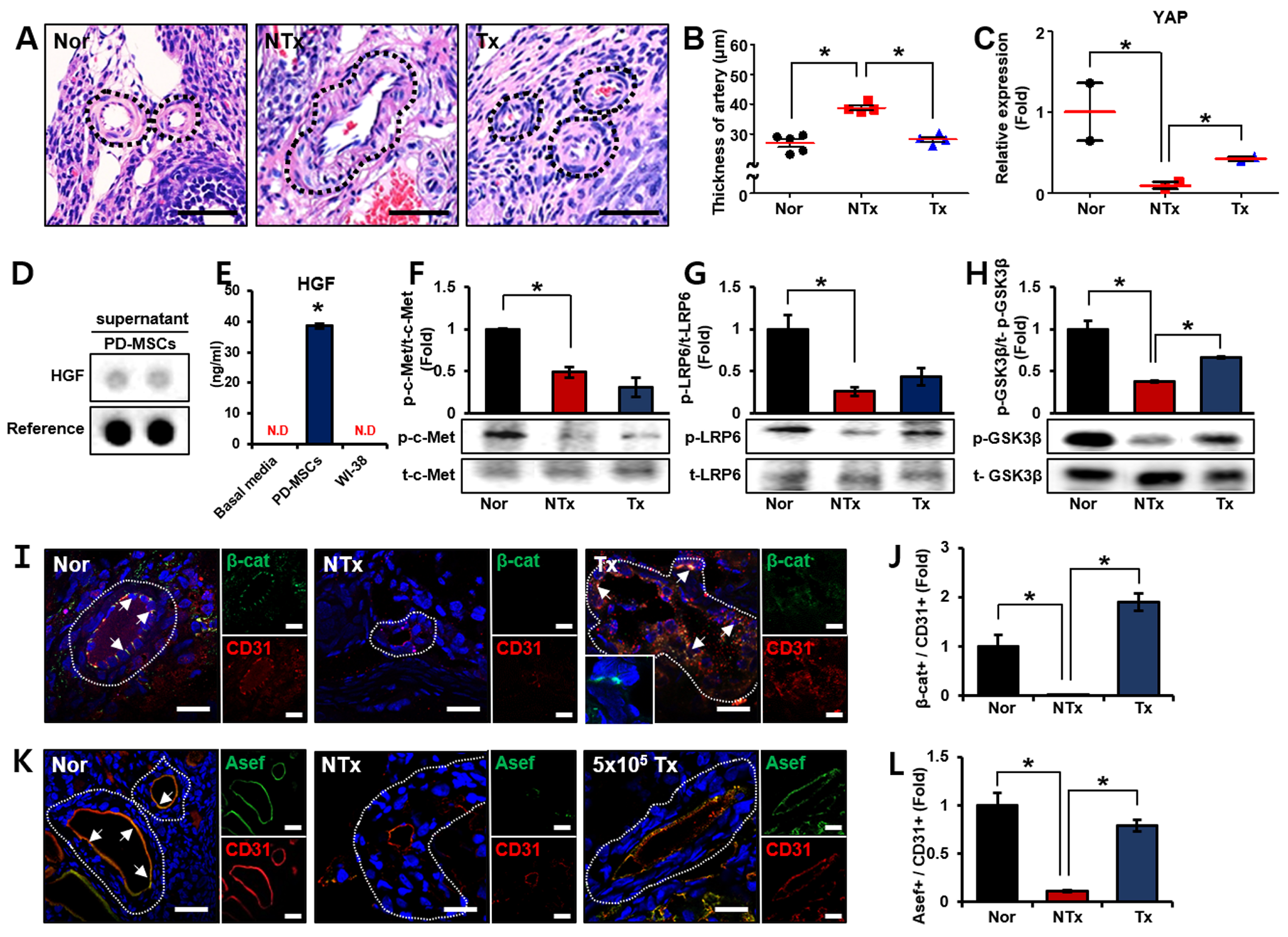
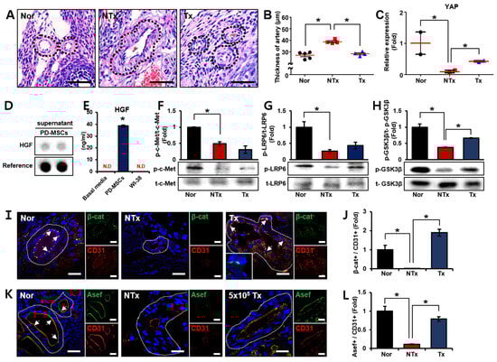
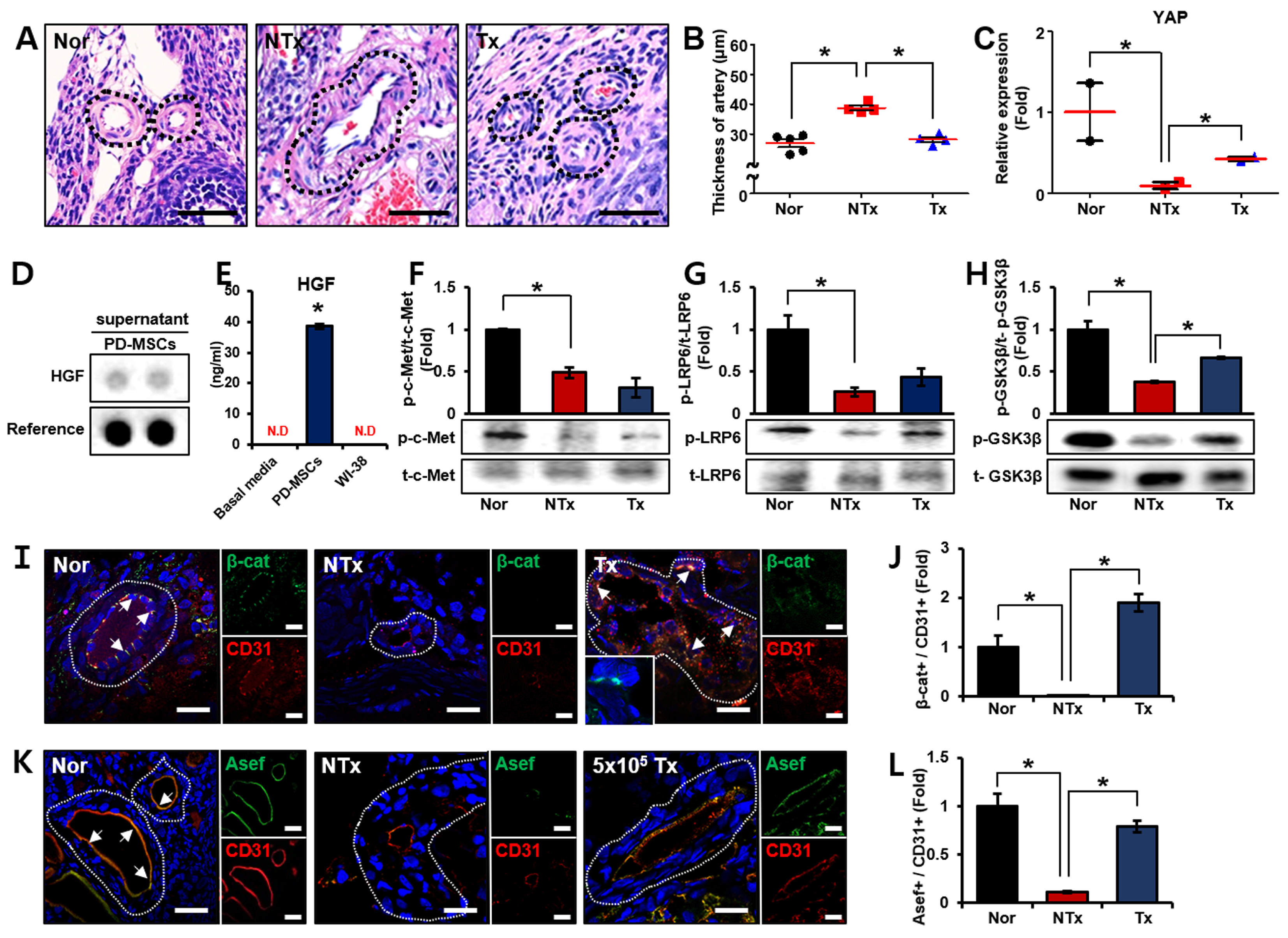
3.2. Activated Wnt Signaling Improved Vascular Remodeling via Increased HGF Secretion by PD-MSCs in the Ovarian Tissues of Half Ovariectomized Rats
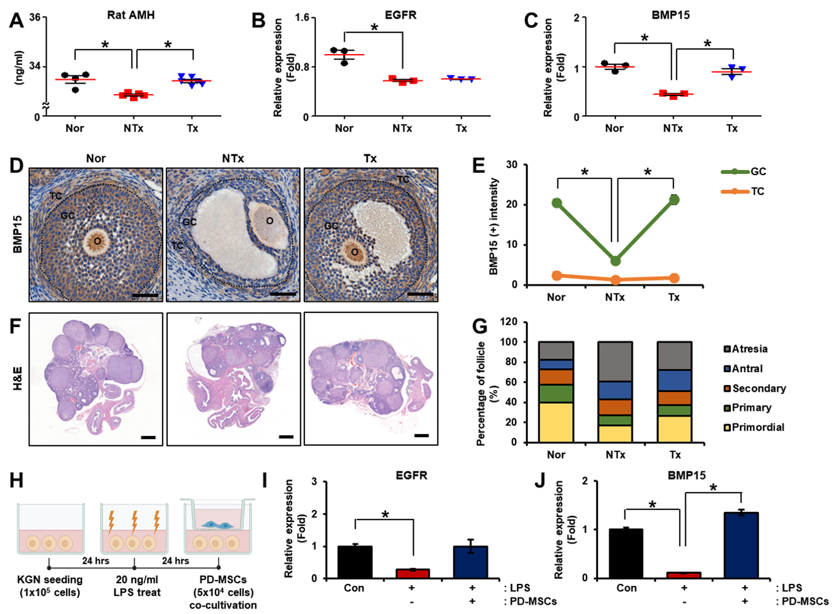
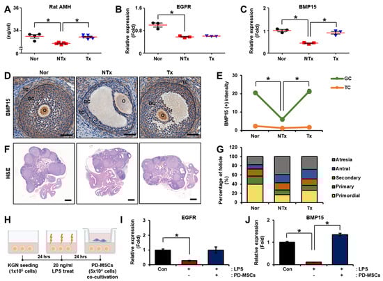
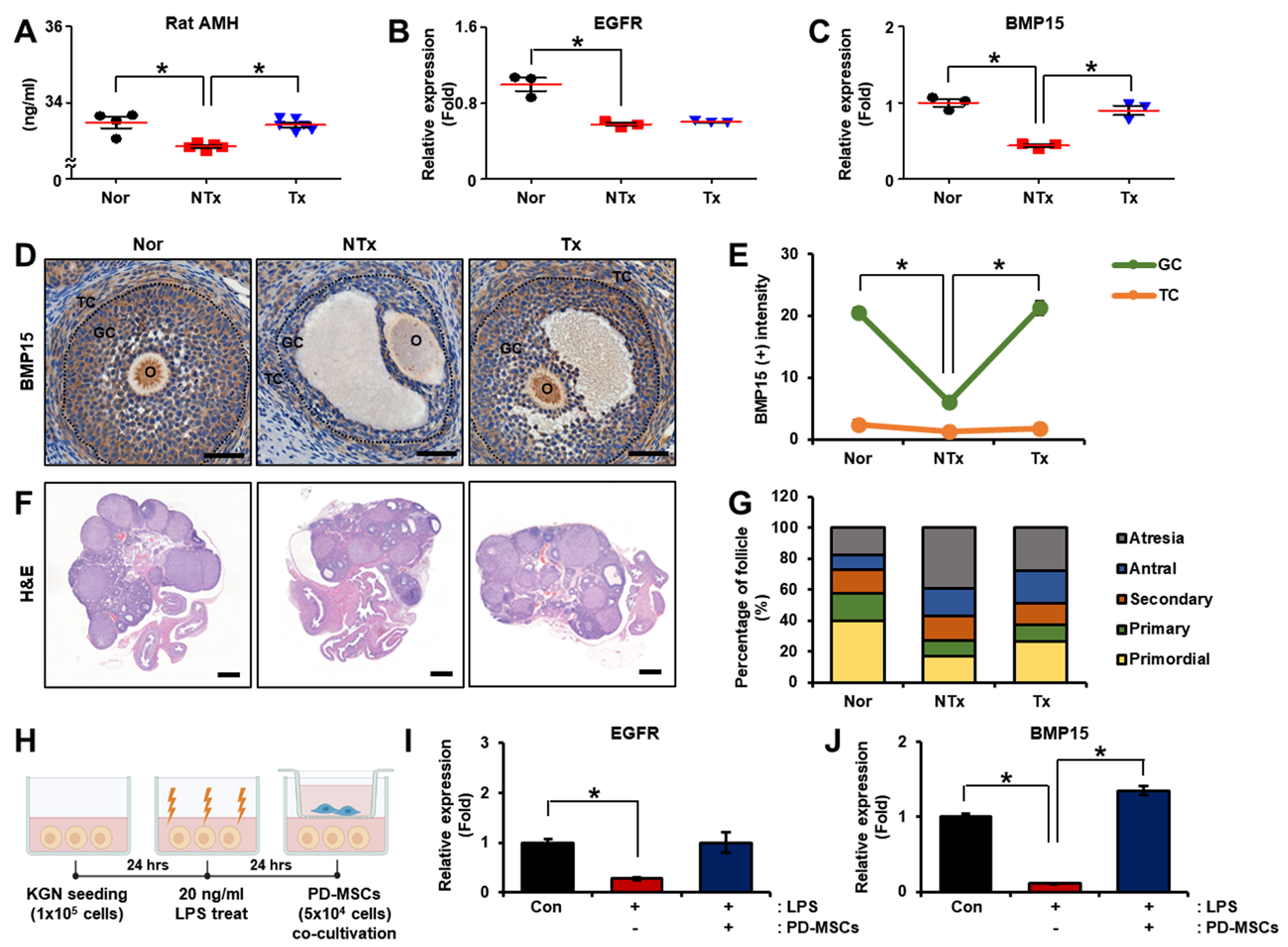
3.3. Effect of PD-MSCs on Follicular Development in the Ovarian Tissues of Half Ovariectomized Rats
3.4. Effect of PD-MSCs on Follicular Development via Wnt Inhibitor Treatment of Ex Vivo Ovarian Tissues
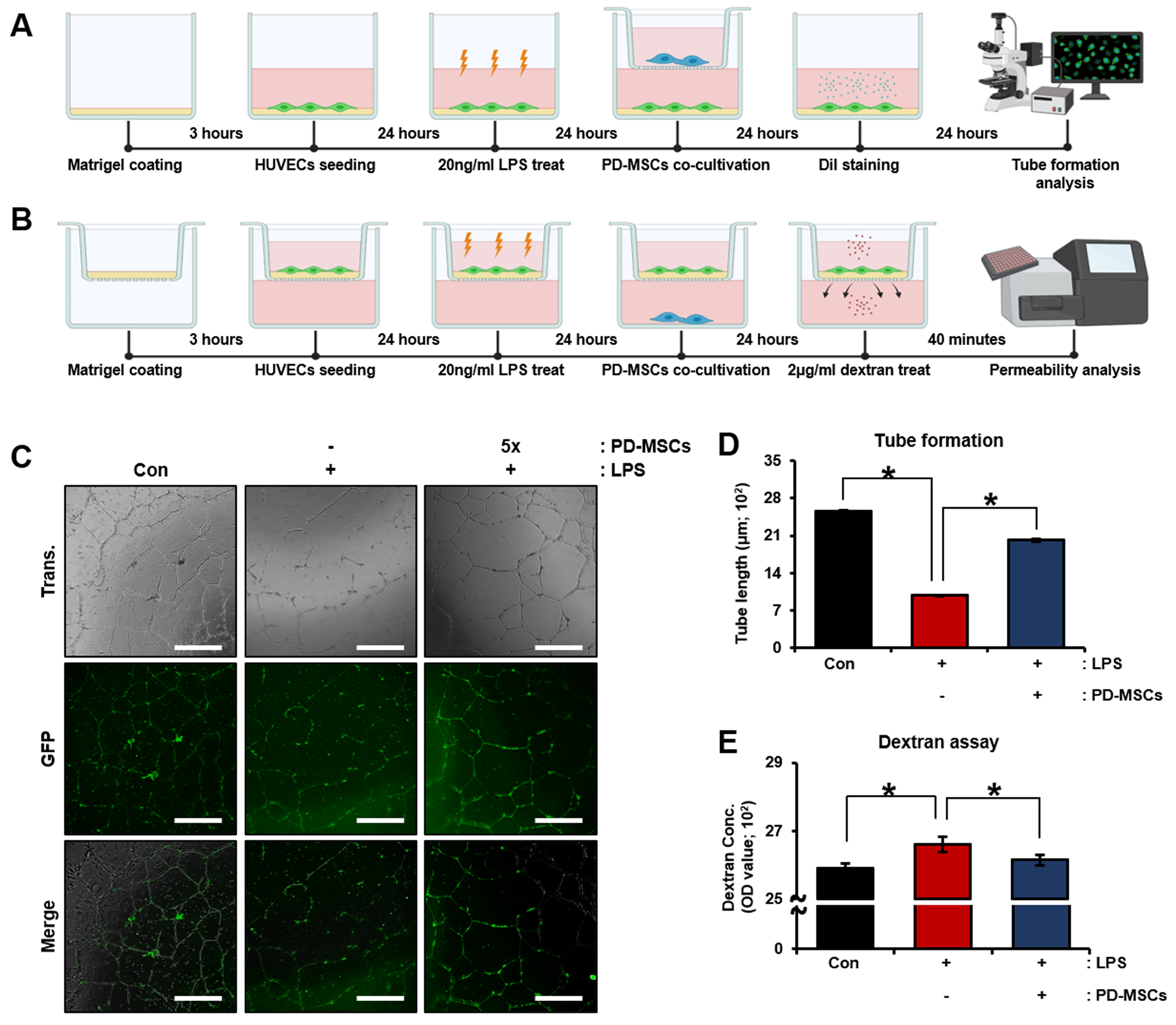
3.5. Effect of PD-MSCs on Vascular Remodeling in LPS-Treated HUVECs (In Vitro)
4. Discussion
5. Conclusions
Supplementary Materials
Author Contributions
Funding
Institutional Review Board Statement
Informed Consent Statement
Data Availability Statement
Acknowledgments
Conflicts of Interest
References
- Kaczmarek, M.M.; Schams, D.; Ziecik, A.J. Role of vascular endothelial growth factor in ovarian physiology—An overview. Reprod. Biol. 2005, 5, 111–136. [Google Scholar] [PubMed]
- Devesa, J.; Caicedo, D. The Role of Growth Hormone on Ovarian Functioning and Ovarian Angiogenesis. Front. Endocrinol. 2019, 10, 450. [Google Scholar] [CrossRef]
- Robinson, R.S.; Woad, K.J.; Hammond, A.J.; Laird, M.; Hunter, M.G.; Mann, G.E. Angiogenesis and vascular function in the ovary. Reproduction 2009, 138, 869–881. [Google Scholar] [CrossRef] [PubMed]
- Komatsu, K.; Masubuchi, S. Increased supply from blood vessels promotes the activation of dormant primordial follicles in mouse ovaries. J. Reprod. Dev. 2020, 66, 105–113. [Google Scholar] [CrossRef] [PubMed]
- Shimizu, T. Promotion of ovarian follicular development by injecting vascular endothelial growth factor (VEGF) and growth differentiation factor 9 (GDF-9) genes. J. Reprod. Dev. 2006, 52, 23–32. [Google Scholar] [CrossRef] [PubMed]
- Pascuali, N.; Scotti, L.; Abramovich, D.; Irusta, G.; Di Pietro, M.; Bas, D.; Tesone, M.; Parborell, F. Inhibition of platelet-derived growth factor (PDGF) receptor affects follicular development and ovarian proliferation, apoptosis and angiogenesis in prepubertal eCG-treated rats. Mol. Cell Endocrinol. 2015, 412, 148–158. [Google Scholar] [CrossRef] [PubMed]
- Kitajima, Y.; Endo, T.; Manase, K.; Nishikawa, A.; Shibuya, M.; Kudo, R. Gonadotropin-releasing hormone agonist administration reduced vascular endothelial growth factor (VEGF), VEGF receptors, and vascular permeability of the ovaries of hyperstimulated rats. Fertil. Steril. 2004, 81 (Suppl. S1), 842–849. [Google Scholar] [CrossRef] [PubMed]
- Skaznik-Wikiel, M.E.; Sharma, R.K.; Selesniemi, K.; Lee, H.J.; Tilly, J.L.; Falcone, T. Granulocyte colony-stimulating factor in conjunction with vascular endothelial growth factor maintains primordial follicle numbers in transplanted mouse ovaries. Fertil. Steril. 2011, 95, 1405–1409. [Google Scholar] [CrossRef] [PubMed]
- Xiong, J.; Xue, L.; Li, Y.; Tang, W.; Chen, D.; Zhang, J.; Dai, J.; Zhou, S.; Lu, Z.; Wu, M.; et al. Therapy of endocrine disease: Novel protection and treatment strategies for chemotherapy-associated ovarian damage. Eur. J. Endocrinol. 2021, 184, R177–R192. [Google Scholar] [CrossRef]
- Gu, X.; Li, S.Y.; DeFalco, T. Immune and vascular contributions to organogenesis of the testis and ovary. FEBS J. 2022, 289, 2386–2408. [Google Scholar] [CrossRef]
- Orostica, L.; Astorga, I.; Plaza-Parrochia, F.; Vera, C.; Garcia, V.; Carvajal, R.; Gabler, F.; Romero, C.; Vega, M. Proinflammatory environment and role of TNF-alpha in endometrial function of obese women having polycystic ovarian syndrome. Int. J. Obes. 2016, 40, 1715–1722. [Google Scholar] [CrossRef] [PubMed]
- Fond, G.; Tinland, A.; Boucekine, M.; Girard, V.; Loubiere, S.; Boyer, L.; Auquier, P.; French Housing First Study Group. Improving the treatment and remission of major depression in homeless people with severe mental illness: The multicentric French Housing First (FHF) program. Prog. Neuro-Psychopharmacol. Biol. Psychiatry 2020, 99, 109877. [Google Scholar] [CrossRef] [PubMed]
- Lliberos, C.; Liew, S.H.; Zareie, P.; La Gruta, N.L.; Mansell, A.; Hutt, K. Evaluation of inflammation and follicle depletion during ovarian ageing in mice. Sci. Rep. 2021, 11, 278. [Google Scholar] [CrossRef] [PubMed]
- Moreau, K.L. Intersection between gonadal function and vascular aging in women. J. Appl. Physiol. 2018, 125, 1881–1887. [Google Scholar] [CrossRef] [PubMed]
- Kalantaridou, S.N.; Naka, K.K.; Bechlioulis, A.; Makrigiannakis, A.; Michalis, L.; Chrousos, G.P. Premature ovarian failure, endothelial dysfunction and estrogen-progestogen replacement. Trends Endocrinol. Metab. 2006, 17, 101–109. [Google Scholar] [CrossRef]
- Holmberg, L.; Iversen, O.E.; Rudenstam, C.M.; Hammar, M.; Kumpulainen, E.; Jaskiewicz, J.; Jassem, J.; Dobaczewska, D.; Fjosne, H.E.; Peralta, O.; et al. Increased risk of recurrence after hormone replacement therapy in breast cancer survivors. J. Natl. Cancer Inst. 2008, 100, 475–482. [Google Scholar] [CrossRef] [PubMed]
- Gerhard-Herman, M.; Hamburg, N.; Ganz, P. Hormone replacement therapy and cardiovascular risk. Curr. Cardiol. Rep. 2000, 2, 288–292. [Google Scholar] [CrossRef]
- Adhikari, D.; Gorre, N.; Risal, S.; Zhao, Z.; Zhang, H.; Shen, Y.; Liu, K. The safe use of a PTEN inhibitor for the activation of dormant mouse primordial follicles and generation of fertilizable eggs. PLoS ONE 2012, 7, e39034. [Google Scholar] [CrossRef]
- Na, J.; Kim, G.J. Recent trends in stem cell therapy for premature ovarian insufficiency and its therapeutic potential: A review. J. Ovarian Res. 2020, 13, 74. [Google Scholar] [CrossRef]
- Ito, M.; Harada, T.; Tanikawa, M.; Fujii, A.; Shiota, G.; Terakawa, N. Hepatocyte growth factor and stem cell factor involvement in paracrine interplays of theca and granulosa cells in the human ovary. Fertil. Steril. 2001, 75, 973–979. [Google Scholar] [CrossRef]
- Mi, X.; Jiao, W.; Yang, Y.; Qin, Y.; Chen, Z.J.; Zhao, S. HGF Secreted by Mesenchymal Stromal Cells Promotes Primordial Follicle Activation by Increasing the Activity of the PI3K-AKT Signaling Pathway. Stem Cell Rev. Rep. 2022, 18, 1834–1850. [Google Scholar] [CrossRef]
- Ding, C.; Zou, Q.; Wang, F.; Wu, H.; Wang, W.; Li, H.; Huang, B. HGF and BFGF Secretion by Human Adipose-Derived Stem Cells Improves Ovarian Function During Natural Aging via Activation of the SIRT1/FOXO1 Signaling Pathway. Cell Physiol. Biochem. 2018, 45, 1316–1332. [Google Scholar] [CrossRef] [PubMed]
- Morishita, R.; Nakamura, S.; Hayashi, S.; Aoki, M.; Matsushita, H.; Tomita, N.; Yamamoto, K.; Moriguchi, A.; Higaki, J.; Ogihara, T. Contribution of a vascular modulator, hepatocyte growth factor (HGF), to the pathogenesis of cardiovascular disease. J. Atheroscler. Thromb. 1998, 4, 128–134. [Google Scholar] [CrossRef][Green Version]
- Monga, S.P.; Mars, W.M.; Pediaditakis, P.; Bell, A.; Mule, K.; Bowen, W.C.; Wang, X.; Zarnegar, R.; Michalopoulos, G.K. Hepatocyte growth factor induces Wnt-independent nuclear translocation of beta-catenin after Met-beta-catenin dissociation in hepatocytes. Cancer Res. 2002, 62, 2064–2071. [Google Scholar] [PubMed]
- Zyga, O.; Russ, S.W.; Dimitropoulos, A. The PRETEND Program: Evaluating the Feasibility of a Remote Parent-Training Intervention for Children with Prader-Willi Syndrome. Am. J. Intellect. Dev. Disabil. 2018, 123, 574–584. [Google Scholar] [CrossRef] [PubMed]
- Franco, C.A.; Jones, M.L.; Bernabeu, M.O.; Vion, A.C.; Barbacena, P.; Fan, J.; Mathivet, T.; Fonseca, C.G.; Ragab, A.; Yamaguchi, T.P.; et al. Non-canonical Wnt signalling modulates the endothelial shear stress flow sensor in vascular remodelling. Elife 2016, 5, e07727. [Google Scholar] [CrossRef]
- Lengfeld, J.E.; Lutz, S.E.; Smith, J.R.; Diaconu, C.; Scott, C.; Kofman, S.B.; Choi, C.; Walsh, C.M.; Raine, C.S.; Agalliu, I.; et al. Endothelial Wnt/beta-catenin signaling reduces immune cell infiltration in multiple sclerosis. Proc. Natl. Acad. Sci. USA 2017, 114, E1168–E1177. [Google Scholar] [CrossRef]
- Hernandez Gifford, J.A. The role of WNT signaling in adult ovarian folliculogenesis. Reproduction 2015, 150, R137–R148. [Google Scholar] [CrossRef]
- Wood, J.R.; Nelson, V.L.; Ho, C.; Jansen, E.; Wang, C.Y.; Urbanek, M.; McAllister, J.M.; Mosselman, S.; Strauss, J.F., 3rd. The molecular phenotype of polycystic ovary syndrome (PCOS) theca cells and new candidate PCOS genes defined by microarray analysis. J. Biol. Chem. 2003, 278, 26380–26390. [Google Scholar] [CrossRef]
- Wang, H.X.; Gillio-Meina, C.; Chen, S.; Gong, X.Q.; Li, T.Y.; Bai, D.; Kidder, G.M. The canonical WNT2 pathway and FSH interact to regulate gap junction assembly in mouse granulosa cells. Biol. Reprod. 2013, 89, 39. [Google Scholar] [CrossRef]
- Ricken, A.; Lochhead, P.; Kontogiannea, M.; Farookhi, R. Wnt signaling in the ovary: Identification and compartmentalized expression of wnt-2, wnt-2b, and frizzled-4 mRNAs. Endocrinology 2002, 143, 2741–2749. [Google Scholar] [CrossRef] [PubMed]
- Cho, J.; Kim, T.H.; Seok, J.; Jun, J.H.; Park, H.; Kweon, M.; Lim, J.Y.; Kim, G.J. Vascular remodeling by placenta-derived mesenchymal stem cells restores ovarian function in ovariectomized rat model via the VEGF pathway. Lab. Investig. 2021, 101, 304–317. [Google Scholar] [CrossRef] [PubMed]
- Park, H.; Seok, J.; You, J.H.; Kim, J.Y.; Lim, J.Y.; Kim, G.J. Increased phosphatase regenerating liver-1 trigger vascular remodeling in injured ovary via platelet-derived growth factor signaling pathway. Stem Cell Res. Ther. 2022, 13, 95. [Google Scholar] [CrossRef]
- Lee, M.J.; Jung, J.; Na, K.H.; Moon, J.S.; Lee, H.J.; Kim, J.H.; Kim, G.I.; Kwon, S.W.; Hwang, S.G.; Kim, G.J. Anti-fibrotic effect of chorionic plate-derived mesenchymal stem cells isolated from human placenta in a rat model of CCl(4)-injured liver: Potential application to the treatment of hepatic diseases. J. Cell Biochem. 2010, 111, 1453–1463. [Google Scholar] [CrossRef] [PubMed]
- Myers, M.; Britt, K.L.; Wreford, N.G.; Ebling, F.J.; Kerr, J.B. Methods for quantifying follicular numbers within the mouse ovary. Reproduction 2004, 127, 569–580. [Google Scholar] [CrossRef]
- Xie, Z.; Wang, Y.; Yang, G.; Han, J.; Zhu, L.; Li, L.; Zhang, S. The role of the Hippo pathway in the pathogenesis of inflammatory bowel disease. Cell Death Dis. 2021, 12, 79. [Google Scholar] [CrossRef]
- Gay, A.; Towler, D.A. Wnt signaling in cardiovascular disease: Opportunities and challenges. Curr. Opin. Lipidol. 2017, 28, 387–396. [Google Scholar] [CrossRef]
- Tian, Y.; Gawlak, G.; Shah, A.S.; Higginbotham, K.; Tian, X.; Kawasaki, Y.; Akiyama, T.; Sacks, D.B.; Birukova, A.A. Hepatocyte growth factor-induced Asef-IQGAP1 complex controls cytoskeletal remodeling and endothelial barrier. J. Biol. Chem. 2015, 290, 4097–4109. [Google Scholar] [CrossRef] [PubMed]
- McCubrey, J.A.; Steelman, L.S.; Bertrand, F.E.; Davis, N.M.; Abrams, S.L.; Montalto, G.; D’Assoro, A.B.; Libra, M.; Nicoletti, F.; Maestro, R.; et al. Multifaceted roles of GSK-3 and Wnt/beta-catenin in hematopoiesis and leukemogenesis: Opportunities for therapeutic intervention. Leukemia 2014, 28, 15–33. [Google Scholar] [CrossRef]
- Wechman, S.L.; Emdad, L.; Sarkar, D.; Das, S.K.; Fisher, P.B. Vascular mimicry: Triggers, molecular interactions and in vivo models. Adv. Cancer Res. 2020, 148, 27–67. [Google Scholar]
- Gianni-Barrera, R.; Di Maggio, N.; Melly, L.; Burger, M.G.; Mujagic, E.; Gurke, L.; Schaefer, D.J.; Banfi, A. Therapeutic vascularization in regenerative medicine. Stem Cells Transl. Med. 2020, 9, 433–444. [Google Scholar] [CrossRef]
- Lugano, R.; Ramachandran, M.; Dimberg, A. Tumor angiogenesis: Causes, consequences, challenges and opportunities. Cell Mol. Life Sci. 2020, 77, 1745–1770. [Google Scholar] [CrossRef]
- Pepper, M.S. Positive and negative regulation of angiogenesis: From cell biology to the clinic. Vasc. Med. 1996, 1, 259–266. [Google Scholar] [CrossRef]
- Sena, C.M.; Goncalves, L.; Seica, R. Methods to evaluate vascular function: A crucial approach towards predictive, preventive, and personalised medicine. EPMA J. 2022, 13, 209–235. [Google Scholar] [CrossRef]
- Wautier, J.L.; Wautier, M.P. Vascular Permeability in Diseases. Int. J. Mol. Sci. 2022, 23, 3645. [Google Scholar] [CrossRef] [PubMed]
- Gerdes, U.; Gafvels, M.; Bergh, A.; Cajander, S. Localized increases in ovarian vascular permeability and leucocyte accumulation after induced ovulation in rabbits. J. Reprod. Fertil. 1992, 95, 539–550. [Google Scholar] [CrossRef] [PubMed][Green Version]
- Theofilis, P.; Sagris, M.; Oikonomou, E.; Antonopoulos, A.S.; Siasos, G.; Tsioufis, C.; Tousoulis, D. Inflammatory Mechanisms Contributing to Endothelial Dysfunction. Biomedicines 2021, 9, 781. [Google Scholar] [CrossRef]
- Chen, L.; Deng, H.; Cui, H.; Fang, J.; Zuo, Z.; Deng, J.; Li, Y.; Wang, X.; Zhao, L. Inflammatory responses and inflammation-associated diseases in organs. Oncotarget 2018, 9, 7204–7218. [Google Scholar] [CrossRef] [PubMed]
- Bai, B.; Yang, Y.; Wang, Q.; Li, M.; Tian, C.; Liu, Y.; Aung, L.H.H.; Li, P.F.; Yu, T.; Chu, X.M. NLRP3 inflammasome in endothelial dysfunction. Cell Death Dis. 2020, 11, 776. [Google Scholar] [CrossRef]
- Diaz Del Campo, L.S.; Rodrigues-Diez, R.; Salaices, M.; Briones, A.M.; Garcia-Redondo, A.B. Specialized Pro-Resolving Lipid Mediators: New Therapeutic Approaches for Vascular Remodeling. Int. J. Mol. Sci. 2022, 23, 3592. [Google Scholar] [CrossRef] [PubMed]
- Nakao, K.; Kishi, H.; Imai, F.; Suwa, H.; Hirakawa, T.; Minegishi, T. TNF-alpha Suppressed FSH-Induced LH Receptor Expression through Transcriptional Regulation in Rat Granulosa Cells. Endocrinology 2015, 156, 3192–3202. [Google Scholar] [CrossRef]
- Galvao, A.M.; Ferreira-Dias, G.; Skarzynski, D.J. Cytokines and angiogenesis in the corpus luteum. Mediat. Inflamm. 2013, 2013, 420186. [Google Scholar] [CrossRef] [PubMed]
- Alagesan, S.; Brady, J.; Byrnes, D.; Fandino, J.; Masterson, C.; McCarthy, S.; Laffey, J.; O’Toole, D. Enhancement strategies for mesenchymal stem cells and related therapies. Stem Cell Res. Ther. 2022, 13, 75. [Google Scholar] [CrossRef] [PubMed]
- Skovrlj, B.; Cunn, G.; Guzman, J.Z.; Qureshi, S.A. Mesenchymal stem cell technology in the treatment of degenerative disc disease. J. Neurosurg. Sci. 2015, 59, 25–35. [Google Scholar] [PubMed]
- Buigues, A.; Diaz-Gimeno, P.; Sebastian-Leon, P.; Pellegrini, L.; Pellicer, N.; Pellicer, A.; Herraiz, S. Pathways and factors regulated by bone marrow-derived stem cells in human ovarian tissue. Fertil. Steril. 2021, 116, 896–908. [Google Scholar] [CrossRef]
- Ling, L.; Feng, X.; Wei, T.; Wang, Y.; Wang, Y.; Wang, Z.; Tang, D.; Luo, Y.; Xiong, Z. Human amnion-derived mesenchymal stem cell (hAD-MSC) transplantation improves ovarian function in rats with premature ovarian insufficiency (POI) at least partly through a paracrine mechanism. Stem Cell Res. Ther. 2019, 10, 46. [Google Scholar] [CrossRef] [PubMed]
- Wulff, C.; Wilson, H.; Wiegand, S.J.; Rudge, J.S.; Fraser, H.M. Prevention of thecal angiogenesis, antral follicular growth, and ovulation in the primate by treatment with vascular endothelial growth factor Trap R1R2. Endocrinology 2002, 143, 2797–2807. [Google Scholar] [CrossRef]
- Park, H.; Seok, J.; You, J.H.; Lee, D.H.; Lim, J.Y.; Kim, G.J. Can a Large Number of Transplanted Mesenchymal Stem Cells Have an Optimal Therapeutic Effect on Improving Ovarian Function? Int. J. Mol. Sci. 2022, 23, 16009. [Google Scholar] [CrossRef]
- El-Derany, M.O.; Said, R.S.; El-Demerdash, E. Bone Marrow-Derived Mesenchymal Stem Cells Reverse Radiotherapy-Induced Premature Ovarian Failure: Emphasis on Signal Integration of TGF-beta, Wnt/beta-Catenin and Hippo Pathways. Stem Cell Rev. Rep. 2021, 17, 1429–1445. [Google Scholar] [CrossRef]





| Primordial | Primary | Secondary | Antral | Atresia | |
|---|---|---|---|---|---|
| Normal (n = 4) | 184 ± 32.07 | 40.25 ± 7.79 | 54.25 ± 10.90 | 51.25 ± 9.29 | 38.75 ± 6.10 |
| NTx (n = 3) | 101 ± 10.15 * | 26.33 ± 7.00 | 51.00 ± 8.14 | 39.67 ± 5.17 | 97.67 ± 6.36 * |
| Tx (n = 3) | 185.67 ± 12.17 ** | 47.67 ± 6.69 ** | 56.67 ± 5.61 | 61.33 ± 3.84 ** | 36.33 ± 3.71 ** |
Disclaimer/Publisher’s Note: The statements, opinions and data contained in all publications are solely those of the individual author(s) and contributor(s) and not of MDPI and/or the editor(s). MDPI and/or the editor(s) disclaim responsibility for any injury to people or property resulting from any ideas, methods, instructions or products referred to in the content. |
© 2023 by the authors. Licensee MDPI, Basel, Switzerland. This article is an open access article distributed under the terms and conditions of the Creative Commons Attribution (CC BY) license (https://creativecommons.org/licenses/by/4.0/).
Share and Cite
Park, H.; Lee, D.H.; You, J.H.; Seok, J.; Lim, J.-Y.; Kim, G.J. Increased Hepatocyte Growth Factor Secretion by Placenta-Derived Mesenchymal Stem Cells Improves Ovarian Function in an Ovariectomized Rat Model via Vascular Remodeling by Wnt Signaling Activation. Cells 2023, 12, 2708. https://doi.org/10.3390/cells12232708
Park H, Lee DH, You JH, Seok J, Lim J-Y, Kim GJ. Increased Hepatocyte Growth Factor Secretion by Placenta-Derived Mesenchymal Stem Cells Improves Ovarian Function in an Ovariectomized Rat Model via Vascular Remodeling by Wnt Signaling Activation. Cells. 2023; 12(23):2708. https://doi.org/10.3390/cells12232708
Chicago/Turabian StylePark, Hyeri, Dae Hyun Lee, Jun Hyeong You, Jin Seok, Ja-Yun Lim, and Gi Jin Kim. 2023. "Increased Hepatocyte Growth Factor Secretion by Placenta-Derived Mesenchymal Stem Cells Improves Ovarian Function in an Ovariectomized Rat Model via Vascular Remodeling by Wnt Signaling Activation" Cells 12, no. 23: 2708. https://doi.org/10.3390/cells12232708
APA StylePark, H., Lee, D. H., You, J. H., Seok, J., Lim, J.-Y., & Kim, G. J. (2023). Increased Hepatocyte Growth Factor Secretion by Placenta-Derived Mesenchymal Stem Cells Improves Ovarian Function in an Ovariectomized Rat Model via Vascular Remodeling by Wnt Signaling Activation. Cells, 12(23), 2708. https://doi.org/10.3390/cells12232708

