Prenatal Cannabinoid Exposure Elicits Memory Deficits Associated with Reduced PSA-NCAM Expression, Altered Glutamatergic Signaling, and Adaptations in Hippocampal Synaptic Plasticity
Abstract
1. Introduction
2. Materials and Methods
2.1. Animals
2.2. Experimental Timeline
2.3. Behavioral Testing
2.3.1. Open Field
2.3.2. Contextual Fear Conditioning
2.3.3. Morris Water Maze
2.4. Electrophysiological Recording
2.4.1. Preparations of Acute Hippocampal Slices
2.4.2. Extracellular Field Recordings
2.5. Preparations of Synaptosomes and Single-Channel Electrophysiology
2.6. Immunoblotting
2.7. RNA Isolation and Real-Time PCR
In Vivo Glutamate Recordings
2.8. Statistical Analysis
3. Results
3.1. Effects of PCE on Locomotion, Anxiety, and Hippocampal-Dependent Memory
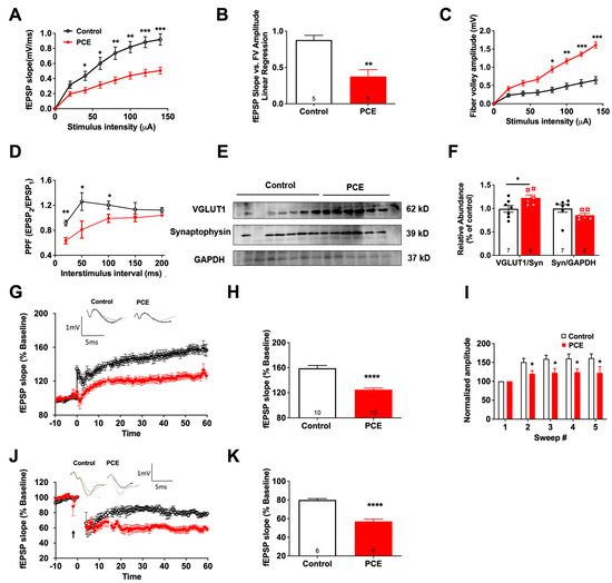
3.1.1. PCE Impairs Hippocampal Basal Glutamatergic Synaptic Transmission and Synaptic Plasticity
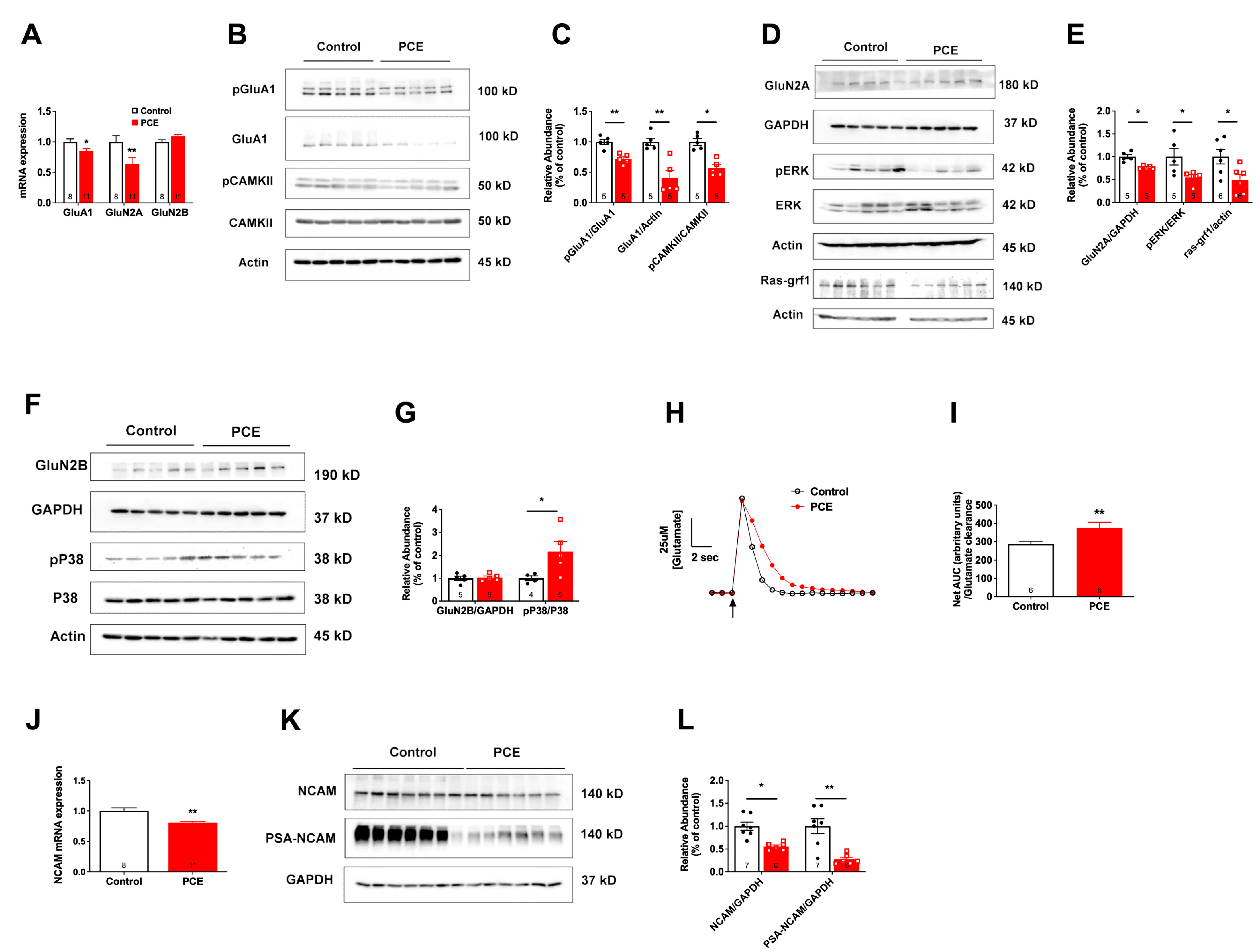
3.1.2. PCE Increases Hippocampal GluN2B Signaling and Decreases NCAM and PSA-NCAM Levels
3.1.3. PCE Alters Single-Channel Properties of Synaptosomal NMDARs
3.1.4. PCE Alters Single-Channel Burst Properties of Synaptosomal NMDARs
3.1.5. Restoration of PSA-NCAM Rescues LTP Deficits in PCE Animals
4. Discussion
Author Contributions
Funding
Institutional Review Board Statement
Informed Consent Statement
Data Availability Statement
Acknowledgments
Conflicts of Interest
References
- United Nations Office on Drugs and Crime. World Drug Report 2018 (United Nations Publication: Sales No. E.18.XI.9); United Nations Office on Drugs and Crime: Vienna, Austria, 2018. [Google Scholar]
- Brown, Q.L.; Sarvet, A.L.; Shmulewitz, D.; Martins, S.S.; Wall, M.M.; Hasin, D.S. Trends in Marijuana Use Among Pregnant and Nonpregnant Reproductive-Aged Women, 2002–2014. JAMA 2017, 317, 207–209. [Google Scholar] [CrossRef] [PubMed]
- Jones, J.T.; Baldwin, A.; Shu, I. A comparison of meconium screening outcomes as an indicator of the impact of state-level relaxation of marijuana policy. Drug Alcohol Depend. 2015, 156, e104–e105. [Google Scholar] [CrossRef]
- Asch, R.H.; Smith, C.G. Effects of delta 9-THC, the principal psychoactive component of marijuana, during pregnancy in the rhesus monkey. J. Reprod. Med. 1986, 31, 1071–1081. [Google Scholar] [PubMed]
- Grant, K.S.; Petroff, R.; Isoherranen, N.; Stella, N.; Burbacher, T.M. Cannabis use during pregnancy: Pharmacokinetics and effects on child development. Pharmacol. Ther. 2018, 182, 133–151. [Google Scholar] [CrossRef] [PubMed]
- Goldschmidt, L.; Day, N.L.; Richardson, G.A. Effects of prenatal marijuana exposure on child behavior problems at age 10. Neurotoxicol. Teratol. 2000, 22, 325–336. [Google Scholar] [CrossRef] [PubMed]
- Richardson, G.; Ryan, C.; Willford, J.; Day, N.L.; Goldschmidt, L. Prenatal alcohol and marijuana exposure Effects on neuropsychological outcomes at 10 years. Neurotoxicol. Teratol. 2002, 24, 309–320. [Google Scholar] [CrossRef]
- Wu, C.-S.; Jew, C.P.; Lu, H.-C. Lasting impacts of prenatal cannabis exposure and the role of endogenous cannabinoids in the developing brain. Futur. Neurol. 2011, 6, 459–480. [Google Scholar] [CrossRef]
- Noland, J.S.; Singer, L.T.; Short, E.J.; Minnes, S.; Arendt, R.E.; Kirchner, H.L.; Bearer, C. Prenatal drug exposure and selective attention in preschoolers. Neurotoxicol. Teratol. 2005, 27, 429–438. [Google Scholar] [CrossRef]
- Berrendero, F.; García-Gil, L.; Hernández, M.L.; Romero, J.; Cebeira, M.; de Miguel, R.; Ramos, J.A.; Fernández-Ruiz, J.J. Localization of mRNA expression and activation of signal transduction mechanisms for cannabinoid re-ceptor in rat brain during fetal development. Development 1998, 125, 3179–3188. [Google Scholar] [CrossRef]
- Mato, S.; Del Olmo, E.; Pazos, A. Ontogenetic development of cannabinoid receptor expression and signal transduction functionality in the human brain. Eur. J. Neurosci. 2003, 17, 1747–1754. [Google Scholar] [CrossRef]
- Harkany, T.; Guzmán, M.; Galve-Roperh, I.; Berghuis, P.; Devi, L.A.; Mackie, K. The emerging functions of endocannabinoid signaling during CNS development. Trends Pharmacol. Sci. 2007, 28, 83–92. [Google Scholar] [CrossRef]
- Scheyer, A.F.; Borsoi, M.; Pelissier-Alicot, A.L.; Manzoni, O.J.J. Perinatal THC exposure via lactation induces lasting al-terations to social behavior and prefrontal cortex function in rats at adulthood. Neuropsychopharmacology 2020, 45, 1826–1833. [Google Scholar] [CrossRef]
- Manduca, A.; Servadio, M.; Melancia, F.; Schiavi, S.; Manzoni, O.J.; Trezza, V. Sex-specific behavioural deficits induced at early life by prenatal exposure to the cannabinoid receptor agonist WIN55, 212–2 depend on mGlu5 receptor signalling. Br. J. Pharmacol. 2020, 177, 449–463. [Google Scholar] [CrossRef]
- Spano, M.S.; Ellgren, M.; Wang, X.; Hurd, Y.L. Prenatal Cannabis Exposure Increases Heroin Seeking with Allostatic Changes in Limbic Enkephalin Systems in Adulthood. Biol. Psychiatry 2007, 61, 554–563. [Google Scholar] [CrossRef]
- Mereu, G.; Fà, M.; Ferraro, L.; Cagiano, R.; Antonelli, T.; Tattoli, M.; Ghiglieri, V.; Tanganelli, S.; Gessa, G.L.; Cuomo, V. Prenatal exposure to a cannabinoid agonist produces memory deficits linked to dysfunction in hippocampal long-term potentiation and glutamate release. Proc. Natl. Acad. Sci. USA 2003, 100, 4915–4920. [Google Scholar] [CrossRef]
- de Salas-Quiroga, A.; Díaz-Alonso, J.; García-Rincón, D.; Remmers, F.; Vega, D.; Gómes-Cañas, M.; Lutz, B.; Guzmán, M.; Galve-Roperh, I. Prenatal exposure to cannabinoids evokes long-lasting functional alterations by targeting CB 1 re-ceptors on developing cortical neurons. Proc. Natl. Acad. Sci. USA 2015, 112, 13693–13698. [Google Scholar] [CrossRef]
- Kochlamazashvili, G.; Senkov, O.; Grebenyuk, S.; Robinson, C.; Xiao, M.-F.; Stummeyer, K.; Gerardy-Schahn, R.; Engel, A.K.; Feig, L.; Semyanov, A.; et al. Neural Cell Adhesion Molecule-Associated Polysialic Acid Regulates Synaptic Plasticity and Learning by Restraining the Signaling through GluN2B-Containing NMDA Receptors. J. Neurosci. 2010, 30, 4171–4183. [Google Scholar] [CrossRef]
- Senkov, O.; Sun, M.; Weinhold, B.; Gerardy-Schahn, R.; Schachner, M.; Dityatev, A. Polysialylated Neural Cell Adhesion Molecule Is Involved in Induction of Long-Term Potentiation and Memory Acquisition and Consolidation in a Fear-Conditioning Paradigm. J. Neurosci. 2006, 26, 10888–109898. [Google Scholar] [CrossRef]
- Senkov, O.; Tikhobrazova, O.; Dityatev, A. PSA–NCAM: Synaptic functions mediated by its interactions with proteoglycans and glutamate receptors. Int. J. Biochem. Cell Biol. 2012, 44, 591–595. [Google Scholar] [CrossRef]
- Tortoriello, G.; Morris, C.V.; Alpar, A.; Fuzik, J.; Shirran, S.L.; Calvigioni, D.; Keimpema, E.; Botting, C.H.; Reinecke, K.; Herdegen, T.; et al. Miswiring the brain: Δ9-tetrahydrocannabinol disrupts cortical development by inducing an SCG10/stathmin-2 degradation pathway. EMBO J. 2014, 33, 668–685. [Google Scholar] [CrossRef]
- French, E.D.; Dillon, K.; Wu, X. Cannabinoids excite dopamine neurons in the ventral tegmentum and substantia nigra. Neuroreport 1997, 8, 649–652. [Google Scholar] [CrossRef] [PubMed]
- Hampson, R.E.; Deadwyler, S.A. Cannabinoids Reveal the Necessity of Hippocampal Neural Encoding for Short-Term Memory in Rats. J. Neurosci. 2000, 20, 8932–8942. [Google Scholar] [CrossRef] [PubMed]
- Pinky, P.D.; Bloemer, J.; Smith, W.D.; Moore, T.; Hong, H.; Suppiramaniam, V.; Reed, M.N. Prenatal cannabinoid exposure and altered neurotransmission. Neuropharmacology 2019, 149, 181–194. [Google Scholar] [CrossRef] [PubMed]
- Deidda, G.; Bozarth, I.F.; Cancedda, L. Modulation of GABAergic transmission in development and neurodevelopmental disorders: Investigating physiology and pathology to gain therapeutic perspectives. Front. Cell. Neurosci. 2014, 8, 119. [Google Scholar] [CrossRef]
- Trezza, V.; Campolongo, P.; Cassano, T.; Macheda, T.; Dipasquale, P.; Carratù, M.R.; Gaetani, S.; Cuomo, V. Effects of perinatal exposure to delta-9-tetrahydrocannabinol on the emotional reactivity of the offspring: A longitudinal behavioral study in Wistar rats. Psychopharmacology 2008, 198, 529–537. [Google Scholar] [CrossRef]
- Campolongo, P.; Trezza, V. The endocannabinoid system: A key modulator of emotions and cognition. Front. Behav. Neurosci. 2012, 6, 73. [Google Scholar] [CrossRef]
- Lamprea, M.; Cardenas, F.; Setem, J.; Morato, S. Thigmotactic responses in an open-field. Braz. J. Med. Biol. Res. 2008, 41, 135–140. [Google Scholar] [CrossRef]
- Prut, L.; Belzung, C. The open field as a paradigm to measure the effects of drugs on anxiety-like behaviors: A review. Eur. J. Pharmacol. 2003, 463, 3–33. [Google Scholar] [CrossRef]
- Bhattacharya, S.; Kimble, W.; Buabeid, M.; Bhattacharya, D.; Bloemer, J.; Alhowail, A.; Reed, M.; Dhanasekaran, M.; Escobar, M.; Suppiramaniam, V. Altered AMPA receptor expression plays an important role in inducing bidirectional synaptic plasticity during contextual fear memory reconsolidation. Neurobiol. Learn. Mem. 2017, 139, 98–108. [Google Scholar] [CrossRef]
- Farahmandfar, M.; Karimian, S.M.; Naghdi, N.; Zarrindast, M.-R.; Kadivar, M. Morphine-induced impairment of spatial memory acquisition reversed by morphine sensitization in rats. Behav. Brain Res. 2010, 211, 156–163. [Google Scholar] [CrossRef]
- Fakhfouri, G.; Ahmadiani, A.; Rahimian, R.; Grolla, A.A.; Moradi, F.; Haeri, A. WIN55212-2 attenuates amyloid-beta-induced neuroinflammation in rats through activation of cannabinoid receptors and PPAR-γ pathway. Neuropharmacology 2012, 63, 653–666. [Google Scholar] [CrossRef] [PubMed]
- Parameshwaran, K.; Buabeid, M.A.; Bhattacharya, S.; Uthayathas, S.; Kariharan, T.; Dhanasekaran, M.; Suppiramaniam, V. Long term alterations in synaptic physiology, expression of β2 nicotinic receptors and ERK1/2 sig-naling in the hippocampus of rats with prenatal nicotine exposure. Neurobiol. Learn. Mem. 2013, 106, 102–111. [Google Scholar] [CrossRef] [PubMed]
- Alhowail, A.H.; Bloemer, J.; Majrashi, M.; Pinky, P.D.; Bhattacharya, S.; Yongli, Z.; Bhattacharya, D.; Eggert, M.; Woodie, L.; Buabeid, M.A.; et al. Doxorubicin-induced neurotoxicity is associated with acute alterations in synaptic plasticity, apoptosis, and lipid peroxidation. Toxicol. Mech. Methods 2019, 29, 457–466. [Google Scholar] [CrossRef] [PubMed]
- Bloemer, J.; Pinky, P.D.; Smith, W.D.; Bhattacharya, D.; Chauhan, A.; Govindarajulu, M.; Hong, H.; Dhanasekaran, M.; Judd, R.; Amin, R.H.; et al. Adiponectin Knockout Mice Display Cognitive and Synaptic Deficits. Front. Endocrinol. 2019, 10, 819. [Google Scholar] [CrossRef]
- Johnson, M.W.; Chotiner, J.K.; Watson, J.B. Isolation and characterization of synaptoneurosomes from single rat hippo-campal slices. J. Neurosci. Methods 1997, 77, 151–156. [Google Scholar] [CrossRef]
- Suppiramaniam, V.; Vaithianathan, T.; Parameshwaran, K. Electrophysiological analysis of interactions between carbohy-drates and transmitter receptors reconstituted in lipid bilayers. Methods Enzymol. 2006, 417, 80–90. [Google Scholar]
- Vaithianathan, T.; Manivannan, K.; Kleene, R.; Bahr, B.A.; Dey, M.P.; Dityatev, A.; Suppiramaniam, V. Single Channel Recordings from Synaptosomal AMPA Receptors. Cell Biochem. Biophys. 2005, 42, 75–86. [Google Scholar] [CrossRef]
- Mattinson, C.E.; Burmeister, J.J.; Quintero, J.E.; Pomerleau, F.; Huettl, P.; Gerhardt, G.A. Tonic and phasic release of glutamate and acetylcholine neurotransmission in sub-regions of the rat prefrontal cortex using enzyme-based microelectrode arrays. J. Neurosci. Methods 2011, 202, 199–208. [Google Scholar] [CrossRef][Green Version]
- Hunsberger, H.C.; Konat, G.W.; Reed, M.N. Peripheral viral challenge elevates extracellular glutamate in the hippocampus leading to seizure hypersusceptibility. J. Neurochem. 2017, 141, 341–346. [Google Scholar] [CrossRef]
- Hunsberger, H.C.; Hickman, J.E.; Reed, M.N. Riluzole rescues alterations in rapid glutamate transients in the hippocampus of rTg4510 mice. Metab. Brain Dis. 2016, 31, 711–715. [Google Scholar] [CrossRef]
- Hunsberger, H.C.; Rudy, C.C.; Batten, S.R.; Gerhardt, G.A.; Reed, M.N. P301L tau expression affects glutamate release and clearance in the hippocampal trisynaptic pathway. J. Neurochem. 2015, 132, 169–182. [Google Scholar] [CrossRef] [PubMed]
- Parent, A.; Linden, D.J.; Sisodia, S.S.; Borchelt, D.R. Synaptic Transmission and Hippocampal Long-Term Potentiation in Transgenic Mice Expressing FAD-Linked Presenilin 1. Neurobiol. Dis. 1999, 6, 56–62. [Google Scholar] [CrossRef] [PubMed]
- Parameshwaran, K.; Buabeid, M.A.; Karuppagounder, S.S.; Uthayathas, S.; Thiruchelvam, K.; Shonesy, B.; Dityatev, A.; Escobar, M.C.; Dhanasekaran, M.; Suppiramaniam, V. Developmental nicotine exposure induced alterations in behavior and glutamate receptor function in hippocampus. Cell. Mol. Life Sci. 2012, 69, 829–841. [Google Scholar] [CrossRef]
- Kochlamazashvili, G.; Bukalo, O.; Senkov, O.; Salmen, B.; Gerardy-Schahn, R.; Engel, A.K.; Schachner, M.; Dityatev, A. Restoration of Synaptic Plasticity and Learning in Young and Aged NCAM-Deficient Mice by Enhancing Neurotransmission Mediated by GluN2A-Containing NMDA Receptors. J. Neurosci. 2012, 32, 2263–2275. [Google Scholar] [CrossRef] [PubMed]
- Ambros-Ingerson, J.; Lynch, G. Channel gating kinetics and synaptic efficacy: A hypothesis for expression of long-term po-tentiation. Proc. Natl. Acad. Sci. USA 1993, 90, 7903–7907. [Google Scholar] [CrossRef] [PubMed]
- Vaithianathan, T.; Matthias, K.; Bahr, B.; Schachner, M.; Suppiramaniam, V.; Dityatev, A.; Steinhaüser, C. Neural cell adhesion molecule-associated polysialic acid potentiates al-pha-amino-3-hydroxy-5-methylisoxazole-4-propionic acid receptor currents. J. Biol. Chem. 2004, 279, 47975–47984. [Google Scholar] [CrossRef] [PubMed]
- Varbanov, H.; Jia, S.; Kochlamazashvili, G.; Bhattacharya, S.; Buabeid, M.A.; El Tabbal, M.; Hayani, H.; Stoyanov, S.; Sun, W.; Thiesler, H.; et al. Rescue of synaptic and cognitive functions in polysialic acid-deficient mice and dementia models by short polysialic acid fragments. Neurobiol. Dis. 2023, 180, 106079. [Google Scholar] [CrossRef]
- Garcia-Gil, L.; De Miguel, R.; Munoz, R.M.; Cebeira, M.; Villanua, M.A.; Ramos, J.A.; Fernandez-Ruiz, J.J. Perinatal delta(9)-tetrahydrocannabinol exposure alters the responsiveness of hypothalamic dopaminergic neurons to dopamine-acting drugs in adult rats. Neurotoxicol. Teratol. 1997, 19, 477–487. [Google Scholar] [CrossRef]
- Garcia-Gil, L.; Ramos, J.A.; Rubino, T.; Parolaro, D.; Fernandez-Ruiz, J.J. Perinatal delta9-tetrahydrocannabinol exposure did not alter dopamine transporter and tyrosine hydroxylase mRNA levels in midbrain dopaminergic neurons of adult male and female rats. Neurotoxicol. Teratol. 1998, 20, 549–553. [Google Scholar] [CrossRef]
- Fried, P.A.; Watkinson, B. Differential effects on facets of attention in adolescents prenatally exposed to cigarettes and marihuana. Neurotoxicol. Teratol. 2001, 23, 421–430. [Google Scholar] [CrossRef]
- Fried, P.A.; Watkinson, B.; Gray, R. Differential effects on cognitive functioning in 13- to 16-year-olds prenatally exposed to cigarettes and marihuana. Neurotoxicol. Teratol. 2003, 25, 427–436. [Google Scholar] [CrossRef]
- Seiffge-Krenke, I.; Luyckx, K.; Salmela-Aro, K. Work and Love During Emerging Adulthood. Emerg. Adulthood 2013, 2, 3–5. [Google Scholar] [CrossRef]
- Kansky, J.; Allen, J.P.; Diener, E. Early Adolescent Affect Predicts Later Life Outcomes. Appl. Psychol. Health Well-Being 2016, 8, 192–212. [Google Scholar] [CrossRef] [PubMed]
- Bara, A.; Manduca, A.; Bernabeu, A.; Borsoi, M.; Serviado, M.; Lassalle, O.; Murphy, M.; Wager-Miller, J.; Mackie, K.; Pelissier-Alicot, A.L.; et al. Sex-dependent effects of in utero cannabinoid exposure on cortical function. eLife 2018, 7, e36234. [Google Scholar] [CrossRef] [PubMed]
- Beggiato, S.; Borelli, A.C.; Tomasini, M.C.; Morgano, L.; Antonelli, T.; Tanganelli, S.; Cuomo, V.; Ferraro, L. Long-lasting alterations of hippocampal GABAergic neurotransmission in adult rats following perinatal Δ9-THC exposure. Neurobiol. Learn. Mem. 2017, 139, 135–143. [Google Scholar] [CrossRef]
- Castelli, M.P.; Paola Piras, A.; D’Agostino, A.; Pibiri, F.; Perra, S.; Gessa, G.L.; Maccarrone, M.; Pistis, M. Dysregulation of the endogenous cannabinoid system in adult rats prenatally treated with the cannabinoid agonist WIN 55,212-2. Eur. J. Pharmacol. 2007, 573, 11–19. [Google Scholar] [CrossRef]
- de Salas-Quiroga, A.; García-Rincón, D.; Gómez-Domínguez, D.; Valero, M.; Simón-Sánchez, S.; Paraíso-Luna, J.; Aguareles, J.; Pujadas, M.; Muguruza, C.; Callado, L.F.; et al. Long-term hippocampal interneuronopathy drives sex-dimorphic spatial memory impairment induced by prenatal THC exposure. Neuropsychopharmacology 2020, 45, 877–886. [Google Scholar] [CrossRef]
- Castelli, V.; Lavanco, G.; Feo, S.; D’Amico, C.; Micale, V.; Kuchar, M.; Plescia, F.; Brancato, A.; Cannizzaro, C. Prenatal Exposure to Δ9-Tetrahydrocannabinol Affects Hippocampus-Related Cognitive Functions in the Adolescent Rat Offspring: Focus on Specific Markers of Neuroplasticity. Pharmaceutics 2023, 15, 692. [Google Scholar] [CrossRef]
- Lei, A.; Breit, K.R.; Thomas, J.D. Prenatal alcohol and tetrahydrocannabinol exposure: Effects on spatial and working memory. Front. Neurosci. 2023, 17, 1192786. [Google Scholar] [CrossRef]
- Maćkowiak, M.; Dudys, D.; Chocyk, A.; Wedzony, K. Repeated risperidone treatment increases the expression of NCAM and PSA-NCAM protein in the rat medial prefrontal cortex. Eur. Neuropsychopharmacol. 2009, 19, 125–137. [Google Scholar] [CrossRef]
- Van der Borght, K.; Wallinga, A.E.; Luiten, P.G.M.; Eggen, B.J.L.; Van der Zee, E.A. Morris Water Maze Learning in Two Rat Strains Increases the Expression of the Polysialylated Form of the Neural Cell Adhesion Molecule in the Dentate Gyrus But Has No Effect on Hippocampal Neurogenesis. Behav. Neurosci. 2005, 119, 926–932. [Google Scholar] [CrossRef] [PubMed]
- Frau, R.; Miczán, V.; Traccis, F.; Aroni, S.; Pongor, C.I.; Saba, P.; Serra, V.; Sagheddu, C.; Fanni, S.; Congiu, M.; et al. Prenatal THC exposure produces a hyperdopaminergic phenotype rescued by pregnenolone. Nat. Neurosci. 2019, 22, 1975–1985. [Google Scholar] [CrossRef] [PubMed]
- Wilson, N.R.; Kang, J.; Hueske, E.V.; Leung, T.; Varoqui, H.; Murnick, J.G.; Erickson, J.D.; Liu, G. Presynaptic Regulation of Quantal Size by the Vesicular Glutamate Transporter VGLUT1. J. Neurosci. 2005, 25, 6221–6234. [Google Scholar] [CrossRef]
- Herman, M.A.; Ackermann, F.; Trimbuch, T.; Rosenmund, C. Vesicular Glutamate Transporter Expression Level Affects Synaptic Vesicle Release Probability at Hippocampal Synapses in Culture. J. Neurosci. 2014, 34, 11781–11791. [Google Scholar] [CrossRef]
- Arai, A.; Lynch, G. AMPA receptor desensitization modulates synaptic responses induced by repetitive afferent stimulation in hippocampal slices. Brain Res. 1998, 799, 235–242. [Google Scholar] [CrossRef]
- Constals, A.; Penn, A.C.; Compans, B.; Toulmé, E.; Phillipat, A.; Marais, S.; Retailleau, N.; Hafner, A.-S.; Coussen, F.; Hosy, E.; et al. Glutamate-Induced AMPA Receptor Desensitization Increases Their Mobility and Modulates Short-Term Plasticity through Unbinding from Stargazin. Neuron 2015, 85, 787–803. [Google Scholar] [CrossRef]
- Balmer, T.S.; Borges-Merjane, C.; Trussell, L.O. Incomplete removal of extracellular glutamate controls synaptic transmission and integration at a cerebellar synapse. eLife 2021, 10, e63819. [Google Scholar] [CrossRef] [PubMed]
- Lynch, M.A. LTP and memory. Philos. Trans. R. Soc. B Biol. Sci. 2003, 358, 87–136. [Google Scholar]
- Park, P.; Volianskis, A.; Sanderson, T.M.; Bortolotto, Z.A.; Jane, D.E.; Zhuo, M.; Kaang, B.K.; Collingridge, G.L. NMDA receptor-dependent long-term potentiation comprises a family of temporally overlapping forms of syn-aptic plasticity that are induced by different patterns of stimulation. Philos. Trans. R. Soc. B Biol. Sci. 2014, 369, 20130131. [Google Scholar] [CrossRef]
- Lüscher, C.; Malenka, R.C. NMDA Receptor-Dependent Long-Term Potentiation and Long-Term Depression (LTP/LTD). Cold Spring Harb. Perspect. Biol. 2012, 4, a005710. [Google Scholar] [CrossRef]
- Lee, H.-K.; Takamiya, K.; Han, J.-S.; Man, H.; Kim, C.-H.; Rumbaugh, G.; Yu, S.; Ding, L.; He, C.; Petralia, R.S.; et al. Phosphorylation of the AMPA Receptor GluR1 Subunit Is Required for Synaptic Plasticity and Retention of Spatial Memory. Cell 2003, 112, 631–643. [Google Scholar] [CrossRef] [PubMed]
- Bliss, T.V.P.; Collingridge, G.L. A synaptic model of memory: Long-term potentiation in the hippocampus. Nature 1993, 361, 31–39. [Google Scholar] [CrossRef]
- Sakimura, K.; Kutsuwada, T.; Ito, I.; Manabe, T.; Takayama, C.; Kushiya, E.; Yagi, T.; Aizawa, S.; Inoue, Y.; Sugiyama, H.; et al. Reduced hippocampal LTP and spatial learning in mice lacking NMDA receptor 1 subunit. Nature 1995, 373, 151–155. [Google Scholar] [CrossRef]
- Bellone, C.; Nicoll, R.A. Rapid Bidirectional Switching of Synaptic NMDA Receptors. Neuron 2007, 55, 779–785. [Google Scholar] [CrossRef]
- Franchini, L.; Stanic, J.; Ponzoni, L.; Mellone, M.; Carrano, N.; Musardo, S.; Zianni, E.; Olivero, G.; Marcello, E.; Pittaluga, A.; et al. Linking NMDA Receptor Synaptic Retention to Synaptic Plasticity and Cognition. iScience 2019, 19, 927–939. [Google Scholar] [CrossRef] [PubMed]
- Winder, D.G.; Martin, K.C.; Muzzio, I.A.; Rohrer, D.; Chruscinski, A.; Kobilka, B.; Kandel, E.R. ERK Plays a Regulatory Role in Induction of LTP by Theta Frequency Stimulation and Its Modulation by β-Adrenergic Receptors. Neuron 1999, 24, 715–726. [Google Scholar] [CrossRef]
- Myung, J.K.; Dunah, A.W.; Yu, T.W.; Sheng, M. Differential roles of NR2A- and NR2B-containing NMDA receptors in Ras-ERK signaling and AMPA receptor trafficking. Neuron 2005, 46, 745–760. [Google Scholar]
- Lozovaya, N.A.; Grebenyuk, S.E.; Tsintsadze, T.S.; Feng, B.; Monaghan, D.T.; Krishtal, O.A. Extrasynaptic NR2B and NR2D subunits of NMDA receptors shape ‘superslow’ afterburst EPSC in rat hippocampus. J. Physiol. 2004, 558, 451–463. [Google Scholar] [CrossRef] [PubMed]
- Potier, B.; Billard, J.-M.; Rivière, S.; Sinet, P.-M.; Denis, I.; Champeil-Potokar, G.; Grintal, B.; Jouvenceau, A.; Kollen, M.; Dutar, P. Reduction in glutamate uptake is associated with extrasynaptic NMDA and metabotropic glutamate receptor activation at the hippocampal CA1 synapse of aged rats. Aging Cell 2010, 9, 722–735. [Google Scholar] [CrossRef] [PubMed]
- Bartlett, T.E.; Bannister, N.J.; Collett, V.J.; Dargan, S.L.; Massey, P.V.; Bortolotto, Z.A.; Fitzjohn, S.M.; Bashir, Z.I.; Collingridge, G.L.; Lodge, D. Differential roles of NR2A and NR2B-containing NMDA receptors in LTP and LTD in the CA1 region of two-week old rat hippocampus. Neuropharmacology 2007, 52, 60–70. [Google Scholar] [CrossRef]
- Morishita, W.; Lu, W.; Smith, G.B.; Nicoll, R.A.; Bear, M.F.; Malenka, R.C. Activation of NR2B-containing NMDA receptors is not required for NMDA receptor-dependent long-term depression. Neuropharmacology 2007, 52, 71–76. [Google Scholar] [CrossRef] [PubMed]
- Li, R.; Huang, F.-S.; Abbas, A.-K.; Wigström, H. Role of NMDA receptor subtypes in different forms of NMDA-dependent synaptic plasticity. BMC Neurosci. 2007, 8, 55. [Google Scholar] [CrossRef] [PubMed]
- Hansen, K.B.; Yi, F.; Perszyk, R.E.; Furukawa, H.; Wollmuth, L.P.; Gibb, A.J.; Traynelis, S.F. Structure, function, and allosteric modulation of NMDA receptors. J. Gen. Physiol. 2018, 150, 1081–1105. [Google Scholar] [CrossRef] [PubMed]
- Hammond, M.S.; Sims, C.; Parameshwaran, K.; Suppiramaniam, V.; Schachner, M.; Dityatev, A. Neural Cell Adhesion Molecule-associated Polysialic Acid Inhibits NR2B-containing N-Methyl-d-aspartate Receptors and Prevents Glutamate-induced Cell Death. J. Biol. Chem. 2006, 281, 34859–34869. [Google Scholar] [CrossRef] [PubMed]
- Marsicano, G.; Lutz, B. Expression of the cannabinoid receptor CB1 in distinct neuronal subpopulations in the adult mouse forebrain. Eur. J. Neurosci. 1999, 11, 4213–4225. [Google Scholar] [CrossRef]
- Chen, C.-Y.; Bonham, A.C.; Dean, C.; Hopp, F.A.; Hillard, C.J.; Seagard, J.L. Retrograde release of endocannabinoids inhibits presynaptic GABA release to second-order baroreceptive neurons in NTS. Auton. Neurosci. 2010, 158, 44–50. [Google Scholar] [CrossRef]
- Antonelli, T.; Tanganelli, S.; Tomasini, M.; Finetti, S.; Trabace, L.; Steardo, L.; Sabino, V.; Carratu, M.; Cuomo, V.; Ferraro, L. Long-term effects on cortical glutamate release induced by prenatal exposure to the cannabinoid receptor agonist (r)-(+)-[2,3-dihydro-5-methyl-3-(4-morpholinyl-methyl)pyrrolo[1,2,3-de]-1,4-benzoxazin-6-yl]-1-naphthalenylmethanone: An in vivo microdialysis. Neuroscience 2004, 124, 367–375. [Google Scholar] [CrossRef]
- Yamashita, T.; Kanda, T.; Eguchi, K.; Takahashi, T. Vesicular glutamate filling and AMPA receptor occupancy at the calyx of Held synapse of immature rats. J. Physiol. 2009, 587, 2327–2339. [Google Scholar] [CrossRef]
- Manz, K.M.; Ghose, D.; Turner, B.D.; Taylor, A.; Becker, J.; Grueter, C.A.; Grueter, B.A. Calcium-Permeable AMPA Receptors Promote Endocannabinoid Signaling at Parvalbumin Interneuron Synapses in the Nucleus Accumbens Core. Cell Rep. 2020, 32, 107971. [Google Scholar] [CrossRef]
- Charytoniuk, T.; Zywno, H.; Konstantynowicz-Nowicka, K.; Berk, K.; Bzdega, W.; Chabowski, A. Can Physical Activity Support the Endocannabinoid System in the Preventive and Therapeutic Approach to Neurological Disorders? Int. J. Mol. Sci. 2020, 21, 4221. [Google Scholar] [CrossRef]
- D’Souza, D.; Cortes-Briones, J.; Ranganathan, M.; Thurnauer, H.; Creatura, G.; Surti, T.; Planeta, B.; Pittman, B.; Neumeister, A.; Huang, Y.; et al. Rapid Changes in CB1 Receptor Availability in Cannabis Dependent Males after Abstinence from Can-nabis. Biol. Psychiatry Cogn. Neurosci. Neuroimaging 2016, 1, 60. [Google Scholar]
- Becker, C.G.; Artola, A.; Gerardy-Schahn, R.; Becker, T.; Welzl, H.; Schachner, M. The polysialic acid modification of the neural cell adhesion molecule is involved in spatial learning and hippocampal long-term potentiation. J. Neurosci. Res. 1996, 45, 143–152. [Google Scholar] [CrossRef]
- Muller, D.; Wang, C.; Skibo, G.; Toni, N.; Cremer, H.; Calaora, V.; Rougon, G.; Kiss, J. PSA–NCAM Is Required for Activity-Induced Synaptic Plasticity. Neuron 1996, 17, 413–422. [Google Scholar] [CrossRef] [PubMed]







| Antibodies | Host & Type | Specificity | Source | Catalog # | RRID | Dilution |
|---|---|---|---|---|---|---|
| Primary Antibodies | ||||||
| GAPDH | mouse monoclonal | H M Pg Rb R C Dg | EMD Millipore | CB 1001 | AB_1078991 | 1:10,000 |
| β-actin | Rabbit, monoclonal | H M R Mk Dm Z | Cell Signaling Technology | 8457 | AB_10950489 | 1:1000 |
| GluA1 | Rabbit, monoclonal | M R | Cell Signaling Technology | 13185 | AB_2732897 | 1:1000 |
| GluA1 Ser 831 | Rabbit, monoclonal | H M | Cell Signaling Technology | 75574 | AB_2799873 | 1:1000 |
| CaMKII | Rabbit, monoclonal | H M R | Cell Signaling Technology | 11945 | AB_2797775 | 1:1000 |
| Phospho-CaMKII | Rabbit, monoclonal | H M R Dr | EMD Millipore | AB3865 | AB_11212950 | 1:1000 |
| Synaptophysin | Rabbit, monoclonal | H M R | Cell Signaling Technology | 36406 | AB_2799098 | 1:1000 |
| VGLUT1 | Rabbit, monoclonal | M R | Cell Signaling Technology | 12331 | AB_2797887 | 1:500 |
| GluN2A | Rabbit, monoclonal | M R | Cell Signaling Technology | 4205 | AB_2112295 | 1:1000 |
| ERK1/2 | Rabbit, monoclonal | H M R Hm Mk Mi Dm Z B Dg Pg Ce | Cell Signaling Technology | 4695 | AB_390779 | 1:1000 |
| Phospho-ERK1/2 | Rabbit, monoclonal | H M R Hm Mk Mi Dm Z B Dg Pg Sc | Cell Signaling Technology | 4370 | AB_2315112 | 1:1000 |
| Ras-GRF1 | Mouse, monoclonal | Santa Cruz | 377234 | AB_632334 | 1:700 | |
| GluN2B | Rabbit, monoclonal | H M R | Cell Signaling Technology | 4207 | AB_1264223 | 1:1000 |
| P38 MAPK | Rabbit, monoclonal | H M R Hm Mk B Pg | Cell Signaling Technology | 8690 | AB_10999090 | 1:1000 |
| Phospho-P38 MAPK | Rabbit, monoclonal | H M R Mk Dm Pg Sc | Cell Signaling Technology | 9211 | AB_331641 | 1:1000 |
| NCAM | Rabbit, polyclonal | Ch, H, M, R | EMD Millipore | 5032 | AB_2291692 | 1:700 |
| Secondary Antibody | ||||||
| Anti-rabbit IgG | Goat | R | Cell Signaling Technology | 7074 | AB_2099233 | 1:5000 |
| Anti-mouse IgG | N/A | M | Santa Cruz | 516102 | AB_2687626 | 1:2000 |
Disclaimer/Publisher’s Note: The statements, opinions and data contained in all publications are solely those of the individual author(s) and contributor(s) and not of MDPI and/or the editor(s). MDPI and/or the editor(s) disclaim responsibility for any injury to people or property resulting from any ideas, methods, instructions or products referred to in the content. |
© 2023 by the authors. Licensee MDPI, Basel, Switzerland. This article is an open access article distributed under the terms and conditions of the Creative Commons Attribution (CC BY) license (https://creativecommons.org/licenses/by/4.0/).
Share and Cite
Pinky, P.D.; Bloemer, J.; Smith, W.D.; Du, Y.; Heslin, R.T.; Setti, S.E.; Pfitzer, J.C.; Chowdhury, K.; Hong, H.; Bhattacharya, S.; et al. Prenatal Cannabinoid Exposure Elicits Memory Deficits Associated with Reduced PSA-NCAM Expression, Altered Glutamatergic Signaling, and Adaptations in Hippocampal Synaptic Plasticity. Cells 2023, 12, 2525. https://doi.org/10.3390/cells12212525
Pinky PD, Bloemer J, Smith WD, Du Y, Heslin RT, Setti SE, Pfitzer JC, Chowdhury K, Hong H, Bhattacharya S, et al. Prenatal Cannabinoid Exposure Elicits Memory Deficits Associated with Reduced PSA-NCAM Expression, Altered Glutamatergic Signaling, and Adaptations in Hippocampal Synaptic Plasticity. Cells. 2023; 12(21):2525. https://doi.org/10.3390/cells12212525
Chicago/Turabian StylePinky, Priyanka D., Jenna Bloemer, Warren D. Smith, Yifeng Du, Ryan T. Heslin, Sharay E. Setti, Jeremiah C. Pfitzer, Kawsar Chowdhury, Hao Hong, Subhrajit Bhattacharya, and et al. 2023. "Prenatal Cannabinoid Exposure Elicits Memory Deficits Associated with Reduced PSA-NCAM Expression, Altered Glutamatergic Signaling, and Adaptations in Hippocampal Synaptic Plasticity" Cells 12, no. 21: 2525. https://doi.org/10.3390/cells12212525
APA StylePinky, P. D., Bloemer, J., Smith, W. D., Du, Y., Heslin, R. T., Setti, S. E., Pfitzer, J. C., Chowdhury, K., Hong, H., Bhattacharya, S., Dhanasekaran, M., Dityatev, A., Reed, M. N., & Suppiramaniam, V. (2023). Prenatal Cannabinoid Exposure Elicits Memory Deficits Associated with Reduced PSA-NCAM Expression, Altered Glutamatergic Signaling, and Adaptations in Hippocampal Synaptic Plasticity. Cells, 12(21), 2525. https://doi.org/10.3390/cells12212525

