Septin 9 Orients the Apico–Basal Polarity Axis and Controls Plasticity Signals
Abstract
1. Introduction
2. Materials and Methods
2.1. Cell Lines and Culture Conditions
2.2. Antibodies
2.3. cDNA Constructs and Stable Cell Lines
2.4. Immunofluorescence Staining
2.5. Image Acquisition and Analysis
2.6. Immunoblot
2.7. Cell fractionation Assay
2.8. Quantitative Reverse Transcription-PCR (qRT-PCR) Assay
2.9. Statistical Analysis
3. Results
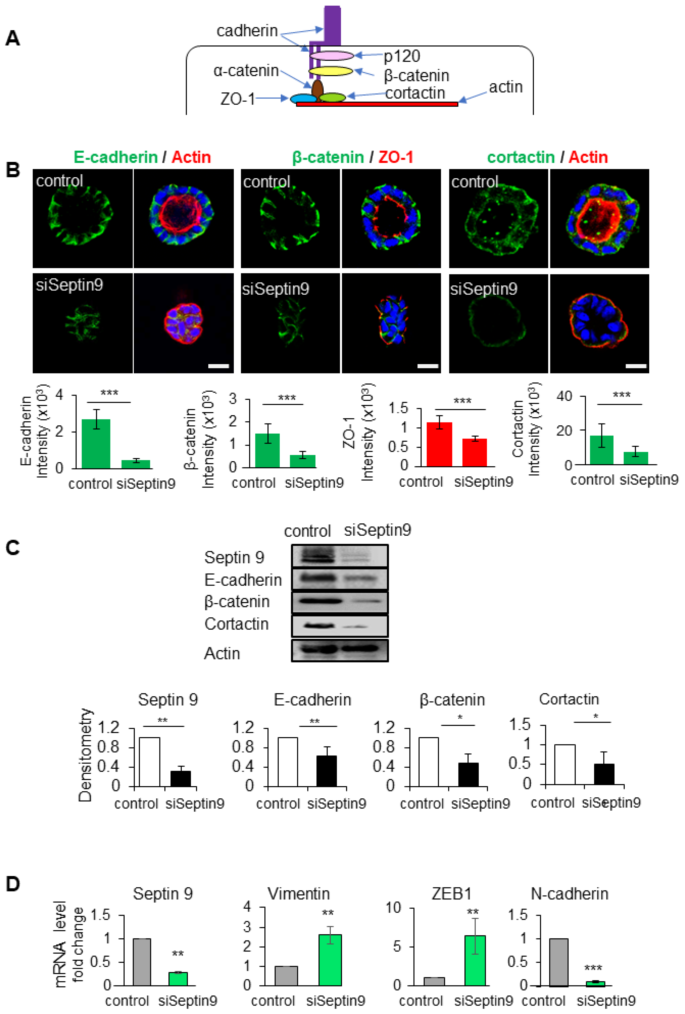
3.1. Septin 9 Is Essential to Orient the Apico–Basal Axis, and Its Knock Down Inverts Polarity
3.2. Septin 9 Regulates Cell–Cell Junctions and BM Stability
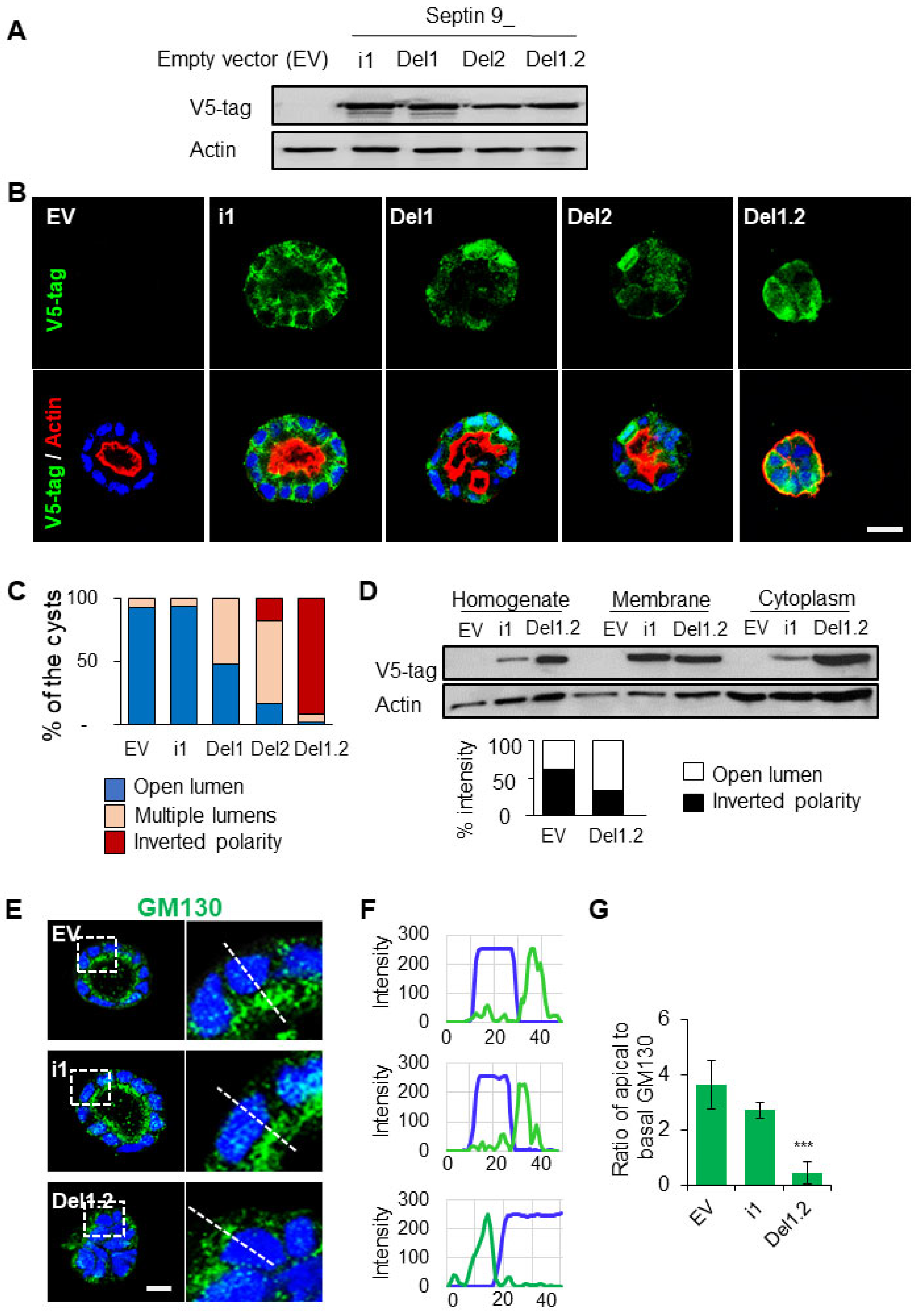
3.3. The Two PB Domains of Septin 9 Are Required for Its Basolateral Localization and Apico–Basal Polarity
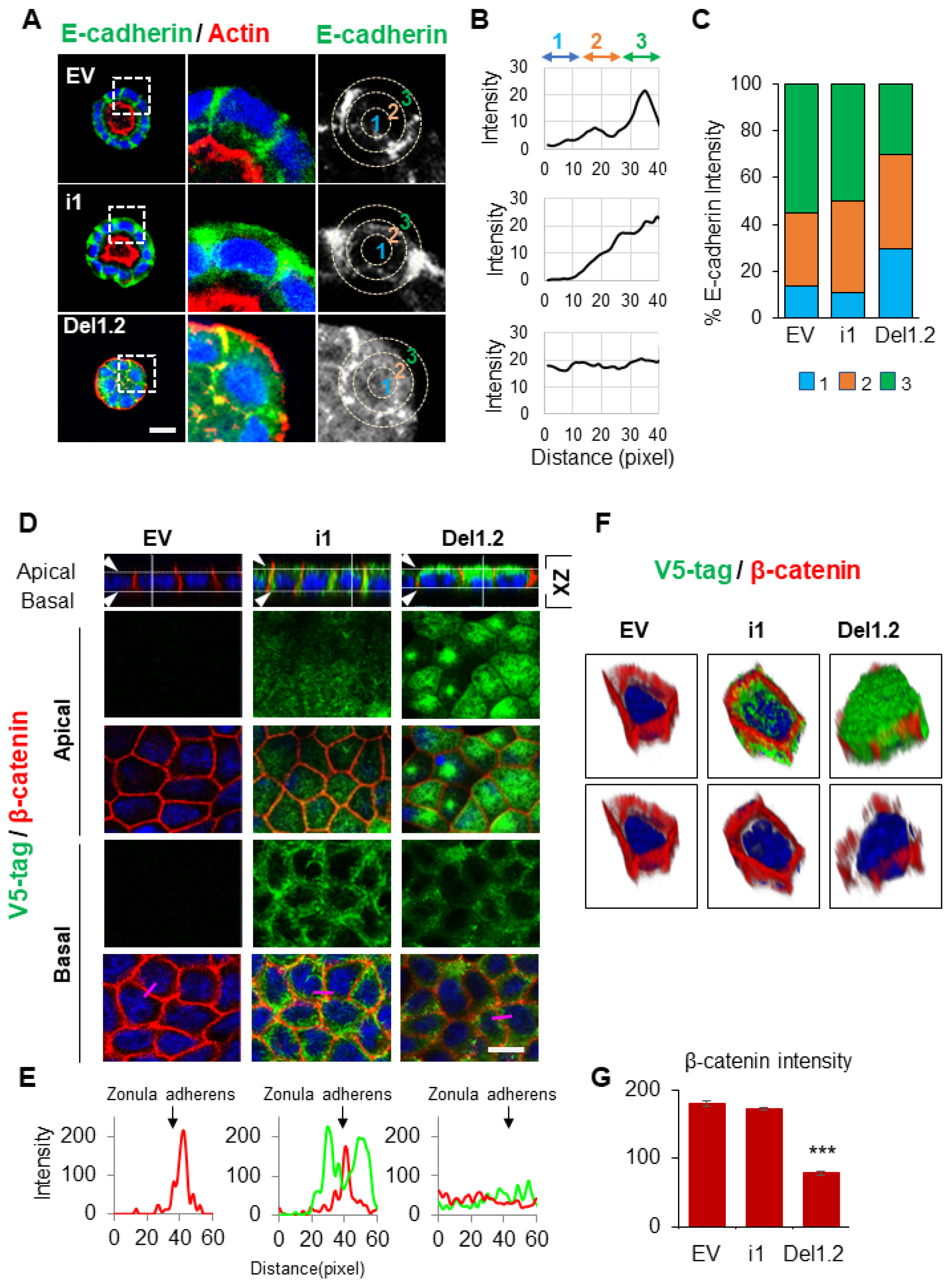
3.4. The Two PB Domains of Septin 9 Are Critical to Maintaining Cell–Cell Junctions and BM Stability
3.5. The Two PB Domains of Septin 9 Regulate Cell–ECM Adhesion
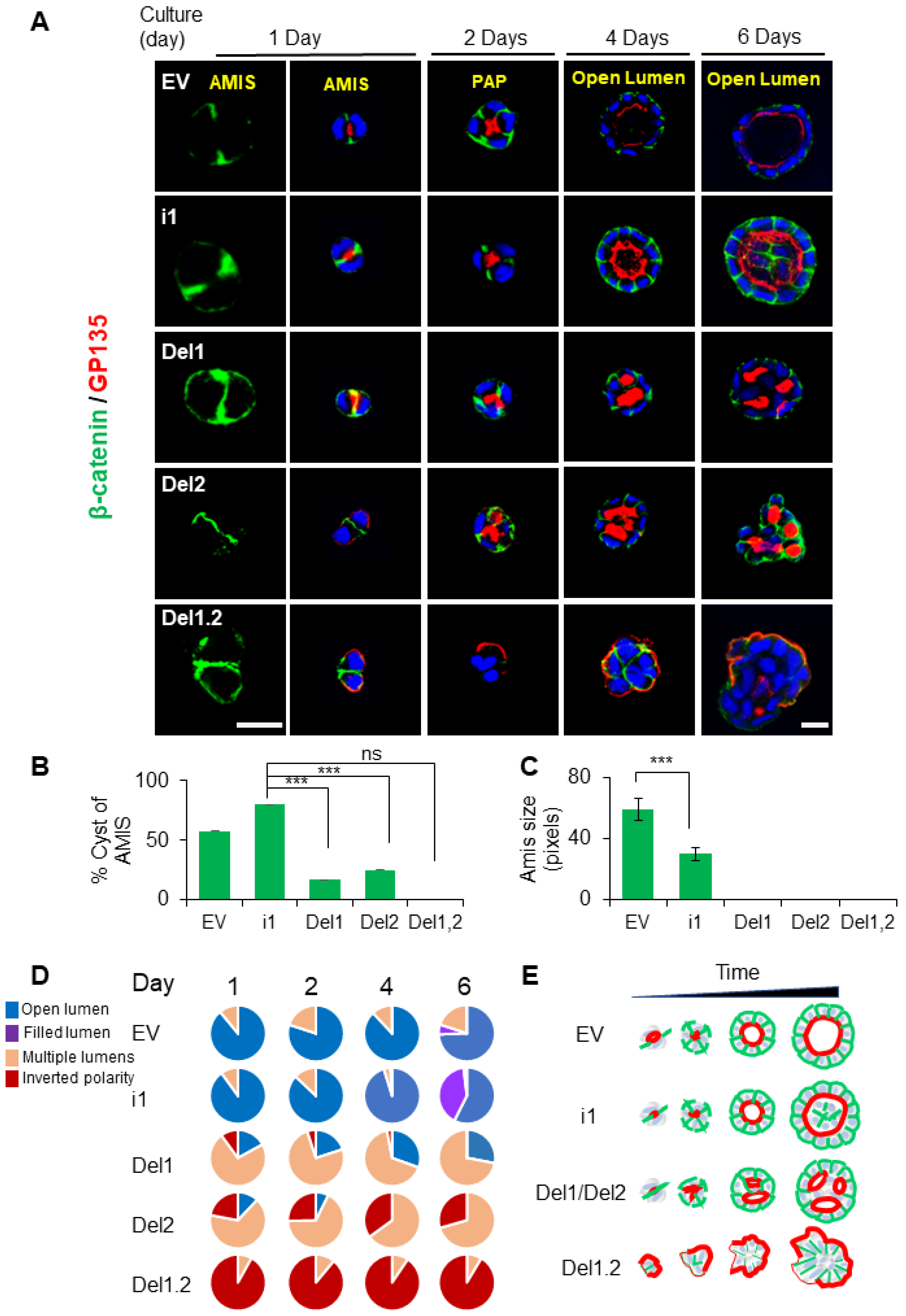
3.6. The PB Domains of Septin 9 Regulate Lumen Formation at Different Stages of the Polarization Process
3.7. Deletion of the Two PB Domains of Septin 9 Promotes Invasive Features through the Regulation of Src and Cortactin
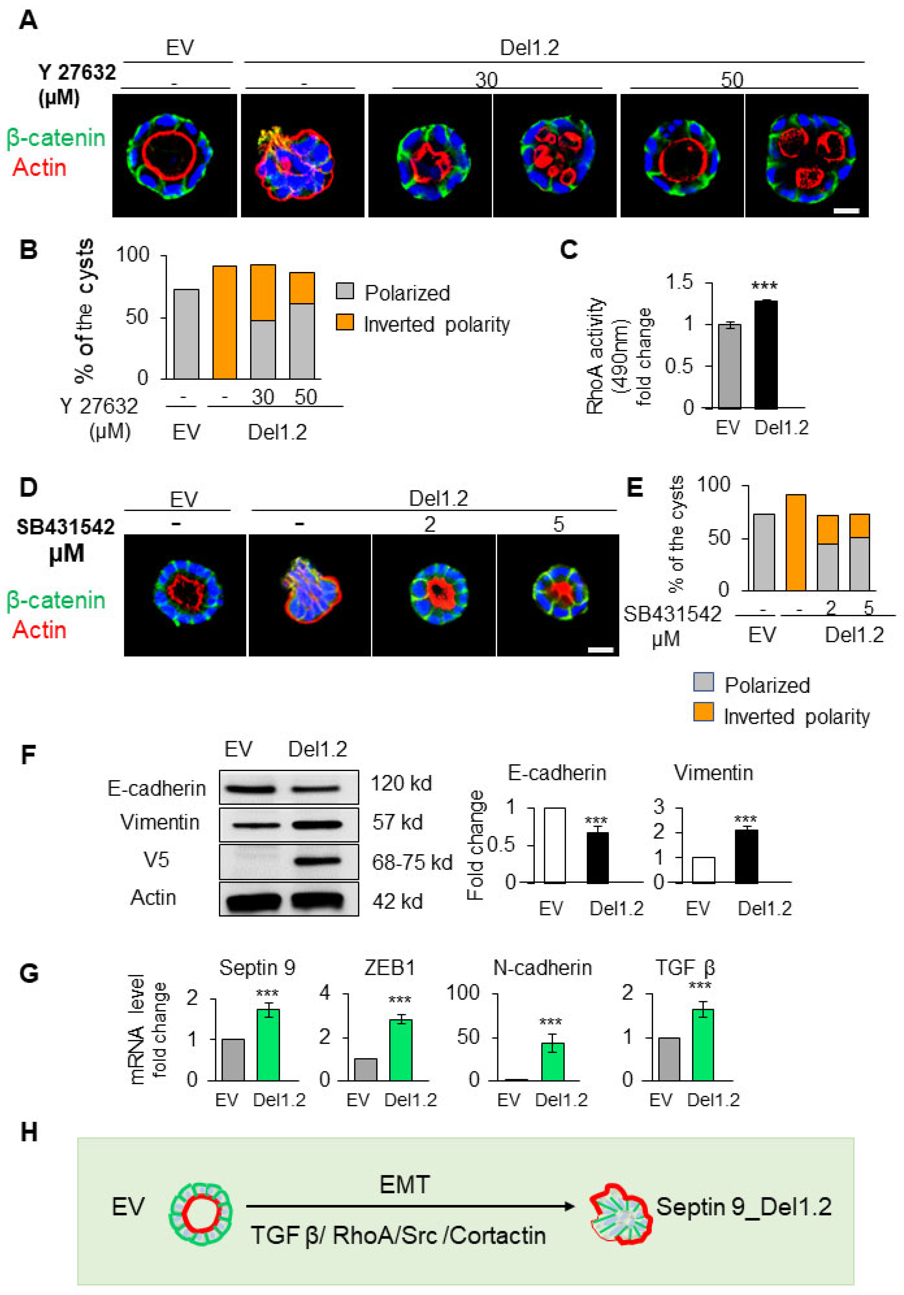
3.8. Inhibition of the RhoA and TGF-β Type I Receptor Rescues the Polarity of del1,2 Cysts
4. Discussion
Supplementary Materials
Author Contributions
Funding
Informed Consent Statement
Data Availability Statement
Acknowledgments
Conflicts of Interest
References
- Roignot, J.; Peng, X.; Mostov, K. Polarity in mammalian epithelial morphogenesis. Cold Spring Harb. Perspect. Biol. 2013, 5, a013789. [Google Scholar] [CrossRef]
- Chatterjee, D.; Deng, W.-M. Drosophila Model in Cancer: An Introduction. In The Drosophila Model in Cancer; Deng, W.-M., Ed.; Springer International Publishing: Cham, Switzerland, 2019; pp. 1–14. [Google Scholar] [CrossRef]
- Royer, C.; Lu, X. Epithelial cell polarity: A major gatekeeper against cancer? Cell Death Differ. 2011, 18, 1470–1477. [Google Scholar] [CrossRef]
- Bryant, D.M.; Mostov, K.E. From cells to organs: Building polarized tissue. Nat. Rev. Mol. Cell Biol. 2008, 9, 887–901. [Google Scholar] [CrossRef] [PubMed]
- Shewan, A.M.; Awad, A.; Peng, J.; Gassama-Diagne, A. Phosphoinositides as Determinants of Membrane Identity, Apicobasal Polarity, and Lumen Formation. In Cell Polarity 1: Biological Role and Basic Mechanisms; Ebnet, K., Ed.; Springer International Publishing: Cham, Switzerland, 2015; pp. 221–244. [Google Scholar] [CrossRef]
- Torkko, J.M.; Manninen, A.; Schuck, S.; Simons, K. Depletion of apical transport proteins perturbs epithelial cyst formation and ciliogenesis. J. Cell Sci. 2008, 121, 1193–1203. [Google Scholar] [CrossRef]
- Hamze-Komaiha, O.; Sarr, S.; Arlot-Bonnemains, Y.; Samuel, D.; Gassama-Diagne, A. SHIP2 Regulates Lumen Generation, Cell Division, and Ciliogenesis through the Control of Basolateral to Apical Lumen Localization of Aurora A and HEF 1. Cell Rep. 2016, 17, 2738–2752. [Google Scholar] [CrossRef] [PubMed]
- Bossinger, O.; Bachmann, A. Ciliogenesis: Polarity Proteins on the Move. Curr. Biol. 2004, 14, R844–R846. [Google Scholar] [CrossRef] [PubMed]
- Mostowy, S.; Cossart, P. Septins: The fourth component of the cytoskeleton. Nat. Rev. Mol. Cell Biol. 2012, 13, 183–194. [Google Scholar] [CrossRef] [PubMed]
- Spiliotis, E.T. Spatial effects - site-specific regulation of actin and microtubule organization by septin GTPases. J. Cell Sci. 2018, 131, jcs207555. [Google Scholar] [CrossRef]
- Gurel, P.S.; Hatch, A.L.; Higgs, H.N. Connecting the cytoskeleton to the endoplasmic reticulum and Golgi. Curr. Biol. 2014, 24, R660–R672. [Google Scholar] [CrossRef]
- Nishihama, R.; Onishi, M.; Pringle, J.R. New insights into the phylogenetic distribution and evolutionary origins of the septins. Biol. Chem. 2011, 392, 681–687. [Google Scholar] [CrossRef]
- Pan, F.; Malmberg, R.L.; Momany, M. Analysis of septins across kingdoms reveals orthology and new motifs. BMC Evol. Biol. 2007, 7, 103. [Google Scholar] [CrossRef]
- Akil, A.; Peng, J.; Omrane, M.; Gondeau, C.; Desterke, C.; Marin, M.; Tronchère, H.; Taveneau, C.; Sar, S.; Briolotti, P.; et al. Septin 9 induces lipid droplets growth by a phosphatidylinositol-5-phosphate and microtubule-dependent mechanism hijacked by HCV. Nat. Commun. 2016, 7, 12203. [Google Scholar] [CrossRef]
- Bridges, A.A.; Gladfelter, A.S. Fungal pathogens are platforms for discovering novel and conserved septin properties. Curr. Opin. Microbiol. 2014, 20, 42–48. [Google Scholar] [CrossRef] [PubMed]
- Dolat, L.; Hu, Q.; Spiliotis, E.T. Septin functions in organ system physiology and pathology. Biol. Chem. 2014, 395, 123–141. [Google Scholar] [CrossRef]
- Fung, K.Y.Y.; Dai, L.; Trimble, W.S. Cell and molecular biology of septins. Int. Rev. Cell Mol. Biol. 2014, 310, 289–339. [Google Scholar] [CrossRef] [PubMed]
- Ivanov, A.I.; Le, H.T.; Naydenov, N.G.; Rieder, F. Novel Functions of the Septin Cytoskeleton: Shaping Up Tissue Inflammation and Fibrosis. Am. J. Pathol. 2021, 191, 40–51. [Google Scholar] [CrossRef]
- Mirvis, M.; Stearns, T.; James Nelson, W. Cilium structure, assembly, and disassembly regulated by the cytoskeleton. Biochem. J. 2018, 475, 2329–2353. [Google Scholar] [CrossRef]
- Kim, J.; Cooper, J.A. Junctional Localization of Septin 2 Is Required for Organization of Junctional Proteins in Static Endothelial Monolayers. Arterioscler. Thromb. Vasc. Biol. 2021, 41, 346–359. [Google Scholar] [CrossRef]
- Wang, X.; Wang, W.; Wang, X.; Wang, M.; Zhu, L.; Garba, F.; Fu, C.; Zieger, B.; Liu, X.; Liu, X.; et al. The septin complex links the catenin complex to the actin cytoskeleton for establishing epithelial cell polarity. J. Mol. Cell Biol. 2021, 13, 395–408. [Google Scholar] [CrossRef] [PubMed]
- Tanaka-Takiguchi, Y.; Kinoshita, M.; Takiguchi, K. Septin-mediated uniform bracing of phospholipid membranes. Curr. Biol. 2009, 19, 140–145. [Google Scholar] [CrossRef]
- Zhang, J.; Kong, C.; Xie, H.; McPherson, P.S.; Grinstein, S.; Trimble, W.S. Phosphatidylinositol polyphosphate binding to the mammalian septin H5 is modulated by GTP. Curr. Biol. 1999, 9, 1458–1467. [Google Scholar] [CrossRef] [PubMed]
- Omrane, M.; Camara, A.S.; Taveneau, C.; Benzoubir, N.; Tubiana, T.; Yu, J.; Guérois, R.; Samuel, D.; Goud, B.; Poüs, C.; et al. Septin 9 has Two Polybasic Domains Critical to Septin Filament Assembly and Golgi Integrity. iScience 2019, 13, 138–153. [Google Scholar] [CrossRef] [PubMed]
- Kim, M.S.; Froese, C.D.; Estey, M.P.; Trimble, W.S. SEPT9 occupies the terminal positions in septin octamers and mediates polymerization-dependent functions in abscission. J. Cell Biol. 2011, 195, 815–826. [Google Scholar] [CrossRef]
- Pfanzelter, J.; Mostowy, S.; Way, M. Septins suppress the release of vaccinia virus from infected cells. J. Cell Biol. 2018, 217, 2911–2929. [Google Scholar] [CrossRef]
- Tooley, A.J.; Gilden, J.; Jacobelli, J.; Beemiller, P.; Trimble, W.S.; Kinoshita, M.; Krummel, M.F. Amoeboid T lymphocytes require the septin cytoskeleton for cortical integrity and persistent motility. Nat. Cell. Biol. 2009, 11, 17–26. [Google Scholar] [CrossRef]
- Grindstaff, K.K.; Bacallao, R.L.; Nelson, W.J. Apiconuclear Organization of Microtubules Does Not Specify Protein Delivery from the Trans-Golgi Network to Different Membrane Domains in Polarized Epithelial Cells. Mol. Biol. Cell 1998, 9, 685–699. [Google Scholar] [CrossRef] [PubMed]
- Sroka, R.; Van Lint, J.; Katz, S.-F.; Schneider, M.R.; Kleger, A.; Paschke, S.; Seufferlein, T.; Eiseler, T. Cortactin is a scaffolding platform for the E-cadherin adhesion complex and is regulated by protein kinase D1 phosphorylation. J. Cell Sci. 2016, 129, 2416–2429. [Google Scholar] [CrossRef]
- Ikenouchi, J.; Umeda, K.; Tsukita, S.; Furuse, M.; Tsukita, S. Requirement of ZO-1 for the formation of belt-like adherens junctions during epithelial cell polarization. J. Cell Biol. 2007, 176, 779–786. [Google Scholar] [CrossRef]
- Nieto, M.A.; Huang, R.Y.-J.; Jackson, R.A.; Thiery, J.P. EMT: 2016. Cell 2016, 166, 21–45. [Google Scholar] [CrossRef]
- Deborde, S.; Perret, E.; Gravotta, D.; Deora, A.; Salvarezza, S.; Schreiner, R.; Rodriguez-Boulan, E. Clathrin is a key regulator of basolateral polarity. Nature 2008, 452, 719–723. [Google Scholar] [CrossRef]
- Peng, J.; Awad, A.; Sar, S.; Komaiha, O.H.; Moyano, R.; Rayal, A.; Samuel, D.; Shewan, A.; Vanhaesebroeck, B.; Mostov, K.; et al. Phosphoinositide 3-kinase p110δ promotes lumen formation through the enhancement of apico-basal polarity and basal membrane organization. Nat. Commun. 2015, 6, 5937. [Google Scholar] [CrossRef] [PubMed]
- Cox, E.A.; Sastry, S.K.; Huttenlocher, A. Integrin-mediated Adhesion Regulates Cell Polarity and Membrane Protrusion through the Rho Family of GTPases. Mol. Biol. Cell 2001, 12, 265–277. [Google Scholar] [CrossRef]
- Engel, J.; Odermatt, E.; Engel, A.; Madri, J.A.; Furthmayr, H.; Rohde, H.; Timpl, R. Shapes, domain organizations and flexibility of laminin and fibronectin, two multifunctional proteins of the extracellular matrix. J. Mol. Biol. 1981, 150, 97–120. [Google Scholar] [CrossRef] [PubMed]
- Playford, M.P.; Schaller, M.D. The interplay between Src and integrins in normal and tumor biology. Oncogene 2004, 23, 7928–7946. [Google Scholar] [CrossRef]
- Bryant, D.M.; Datta, A.; Rodríguez-Fraticelli, A.E.; Peränen, J.; Martín-Belmonte, F.; Mostov, K.E. A molecular network for de novo generation of the apical surface and lumen. Nat. Cell Biol. 2010, 12, 1035–1045. [Google Scholar] [CrossRef]
- Bryant, D.M.; Roignot, J.; Datta, A.; Overeem, A.; Kim, M.; Yu, W.; Peng, X.; Eastburn, D.J.; Ewald, A.J.; Werb, Z.; et al. A molecular switch for the orientation of epithelial cell polarization. Dev. Cell 2014, 31, 171–187. [Google Scholar] [CrossRef]
- Head, J.A.; Jiang, D.; Li, M.; Zorn, L.J.; Schaefer, E.M.; Parsons, J.T.; Weed, S.A.; Ohmura, T.; Tian, Y.; Sarich, N.; et al. Cortactin tyrosine phosphorylation requires Rac1 activity and association with the cortical actin cytoskeleton. Mol. Biol. Cell 2003, 14, 3216–3229. [Google Scholar] [CrossRef]
- Huang, C.; Liu, J.; Haudenschild, C.C.; Zhan, X. The role of tyrosine phosphorylation of cortactin in the locomotion of endothelial cells. J. Biol. Chem. 1998, 273, 25770–25776. [Google Scholar] [CrossRef] [PubMed]
- Patel, A.S.; Schechter, G.L.; Wasilenko, W.J.; Somers, K.D. Overexpression of EMS1/cortactin in NIH3T3 fibroblasts causes increased cell motility and invasion in vitro. Oncogene 1998, 16, 3227–3232. [Google Scholar] [CrossRef]
- Tehrani, S.; Tomasevic, N.; Weed, S.; Sakowicz, R.; Cooper, J.A. Src phosphorylation of cortactin enhances actin assembly. Proc. Natl. Acad. Sci. USA 2007, 104, 11933–11938. [Google Scholar] [CrossRef]
- Liang, X.; Budnar, S.; Gupta, S.; Verma, S.; Han, S.-P.; Hill, M.M.; Daly, R.J.; Parton, R.G.; Hamilton, N.A.; Gomez, G.A.; et al. Tyrosine dephosphorylated cortactin downregulates contractility at the epithelial zonula adherens through SRGAP1. Nat. Commun. 2017, 8, 790. [Google Scholar] [CrossRef] [PubMed]
- Fleming, Y.M.; Ferguson, G.J.; Spender, L.C.; Larsson, J.; Karlsson, S.; Ozanne, B.W.; Grosse, R.; Inman, G.J. TGF-β-mediated activation of RhoA signalling is required for efficient V12 HaRas and V600E BRAF transformation. Oncogene 2008, 28, 983–993. [Google Scholar] [CrossRef]
- Zhang, Y.E. Non-Smad pathways in TGF-β signaling. Cell Res. 2009, 19, 128–139. [Google Scholar] [CrossRef]
- Debnath, J.; Brugge, J.S. Modelling glandular epithelial cancers in three-dimensional cultures. Nat. Rev. Cancer 2005, 5, 675–688. [Google Scholar] [CrossRef] [PubMed]
- Nabeshima, K.; Shimao, Y.; Inoue, T.; Itoh, H.; Kataoka, H.; Koono, M. Hepatocyte growth factor/scatter factor induces not only scattering but also cohort migration of human colorectal-adenocarcinoma cells. Int. J. Cancer 1998, 78, 750–759. [Google Scholar] [CrossRef]
- Yu, W.; O’Brien, L.E.; Wang, F.; Bourne, H.; Mostov, K.E.; Zegers, M.M.; Jia, L.; Liu, F.; Hansen, S.H.; ter Beest, M.B.; et al. Hepatocyte growth factor switches orientation of polarity and mode of movement during morphogenesis of multicellular epithelial structures. Mol. Biol. Cell 2003, 14, 748–763. [Google Scholar] [CrossRef] [PubMed]
- Kirkbride, K.C.; Hong, N.H.; French, C.L.; Clark, E.S.; Jerome, W.G.; Weaver, A.M. Regulation of late endosomal/lysosomal maturation and trafficking by cortactin affects Golgi morphology. Cytoskeleton 2012, 69, 625–643. [Google Scholar] [CrossRef]
- Kirkbride, K.C.; Sung, B.H.; Sinha, S.; Weaver, A.M. Cortactin. Cell Adhes. Migr. 2011, 5, 187–198. [Google Scholar] [CrossRef]
- Yamaguchi, H.; Condeelis, J. Regulation of the actin cytoskeleton in cancer cell migration and invasion. Biochim. Biophys. Acta Mol. Cell Res. 2007, 1773, 642–652. [Google Scholar] [CrossRef]
- Yin, M.; Ma, W.; An, L. Cortactin in cancer cell migration and invasion. Oncotarget 2015, 8, 88232–88243. [Google Scholar] [CrossRef]
- Ren, G.; Helwani, F.M.; Verma, S.; McLachlan, R.W.; Weed, S.A.; Yap, A.S. Cortactin is a functional target of E-cadherin-activated Src family kinases in MCF7 epithelial monolayers. J. Biol. Chem. 2009, 284, 18913–18922. [Google Scholar] [CrossRef] [PubMed]







Disclaimer/Publisher’s Note: The statements, opinions and data contained in all publications are solely those of the individual author(s) and contributor(s) and not of MDPI and/or the editor(s). MDPI and/or the editor(s) disclaim responsibility for any injury to people or property resulting from any ideas, methods, instructions or products referred to in the content. |
© 2023 by the authors. Licensee MDPI, Basel, Switzerland. This article is an open access article distributed under the terms and conditions of the Creative Commons Attribution (CC BY) license (https://creativecommons.org/licenses/by/4.0/).
Share and Cite
Cai, T.; Peng, J.; Omrane, M.; Benzoubir, N.; Samuel, D.; Gassama-Diagne, A. Septin 9 Orients the Apico–Basal Polarity Axis and Controls Plasticity Signals. Cells 2023, 12, 1815. https://doi.org/10.3390/cells12141815
Cai T, Peng J, Omrane M, Benzoubir N, Samuel D, Gassama-Diagne A. Septin 9 Orients the Apico–Basal Polarity Axis and Controls Plasticity Signals. Cells. 2023; 12(14):1815. https://doi.org/10.3390/cells12141815
Chicago/Turabian StyleCai, Tingting, Juan Peng, Mohyeddine Omrane, Nassima Benzoubir, Didier Samuel, and Ama Gassama-Diagne. 2023. "Septin 9 Orients the Apico–Basal Polarity Axis and Controls Plasticity Signals" Cells 12, no. 14: 1815. https://doi.org/10.3390/cells12141815
APA StyleCai, T., Peng, J., Omrane, M., Benzoubir, N., Samuel, D., & Gassama-Diagne, A. (2023). Septin 9 Orients the Apico–Basal Polarity Axis and Controls Plasticity Signals. Cells, 12(14), 1815. https://doi.org/10.3390/cells12141815

