BARS Influences Neuronal Development by Regulation of Post-Golgi Trafficking
Abstract
:1. Introduction
2. Materials and Methods
2.1. Animal Use and Care
2.2. DNA Constructs
- (1)
- cDNA coding BARS wild type (WT), the point mutated BARS D355A, a fission dominant-negative mutant [3], and BARS G172E, a mutant with a point mutation in the nucleotide-binding site (NBD) that disrupts the dimer formation and the loss of transcriptional co-repression activity [2,9], were generous gifts from Dr. Alberto Luini (Institute of Biochemistry and Cell Biology, National Research Council, Naples, Italy).
- (2)
- cDNAs coding the point mutated BARS S147A fission dominant-negative mutant [4], and the BARS double mutants S147A D355A and S147A G172E, were generated using the QuikChange Site-Directed-Mutagenesis Kit (Stratagene) with the following primers: S147AF 5′ GGCACTCGGGTCCAGGCTGTAGAGCAGATCCG 3′ and S147AR 5′ CGGATCTGCTCTACAGCCTGGACCCGAGTGCC 3′.
- (3)
- cDNAs coding for the Golgi-resident galactosyl-transferase 2 (GalT2) fused to the NH2-terminal domain of EYFP or m-Cherry (GalT2-YFP and GalT2-mCherry) were a generous gift from Dr. Jose L. Daniotti and Dr. Hugo Maccioni, CIQUIBIC-CONICET, Argentina; see also [10].
- (4)
- FM plasmids: cDNA sequences from type I transmembrane proteins (ApoER2, L1, and p75NTR) were PCR amplified and then cloned into the plasmid pFM4-GFP type I, which has the human growth hormone signal sequence with the following primers: for ApoER2 FM-ApoER2-F 5′ GACTAAGCTTTACCCGTACGACGTCCCGGAC 3′ and FM-ApoER2-R 5′ CTGAGTCGACTGGGGTAGTCCATCATCTTCAAG 3′; for L1 FM-L1-F 5′ GACTAAGCTTATCCAGATCCCCGAGGAATATG 3′ and FM-L1-R 5′ CTGAACCGGTATTTCTAGGGCCACGGCAGGG3’; and for p75 FM-p75-F 5′ GACTGAATTCCAAAGGAGGCATGCCCCACAGG 3′ and FM-p75-R 5′ CGTAGGATCCGTGGATGTGGCAGTGGACTCAC 3′. A cDNA sequence from TfR, a type II transmembrane protein, was PCR amplified and then cloned into the plasmid pFM4-GFP type II with the following primers: FM-TfR-F 5′ GATCAGATCTGCCACCATGGATCAAGCTAGATCAGC 3′ and FM-TfR-R 5′ CGTAGAATTCGAAACTCATTGTCAATGTCCC 3′. pFM4-GFP type I and pFM4-GFP type II were a generous gift from Dr. Enrique Rodriguez-Boulan (Margaret Dyson Vision Research Institute, Weill Cornell Medical College, USA).
- (5)
- A BARS short hairpin (sh) RNA (shRNA-BARS) and its corresponding scrambled control sequence (sc-shRNA-BARS) were constructed using previously described procedures [11]. In brief, DNA fragments containing U6-sh-RNA and U6-sh-scrambled were inserted into pCAG vector in which the GFP (pCAGIG) or HcRed (pCA-HcRed) cDNA is under the control of a chick actin-minimal (CAG) promoter, and 5′ GGGTCCAGAGTGTAGAGCAGA 3′ wasa used as the target sequence. BLAST analysis of target sequence showed 100% homology to rat and mouse.
- (6)
- For in utero electroporation BARS S147SA G172E were subcloned into pCAGIG plasmid using XhoI/EcoRI restriction sites and in pCAGGS-IRES-RFP plasmid (a generous gift from François Guillemot, The Francis Crick Institute, London, UK) using an EcoRV restriction site. pCA-ApoER2-GFP were cloned from pEGFP-ApoER2 (provided by Dra. María Paz Marzolo, Pontificia Universidad Católica de Chile, Chile) in the pCAGIG vector using the AgeI/BsrGI restriction site. All plasmids were verified by DNA sequencing (Macrogen Inc., Seoul, Korea).
2.3. Affinity Purification of Anti-BARS Antibody
2.4. Culture, Transfection, and Immunofluorescence
2.5. Regulated Secretion/Aggregation Protocol
2.6. Morphometry and Quantitative Fluorescence
2.7. In Utero Electroporation, Immunohistochemistry
2.8. Quantification of Neuronal Migration, Morphology, and Cargo Distribution
2.9. Immunoblotting
2.10. Statistical Analyses
2.11. Data Availability
3. Results
3.1. Expression and Subcellular Distribution of BARS in Cultured Hippocampal Neurons
3.2. BARS Regulates Axon-Dendrite Extension in Cultured Hippocampal Neurons
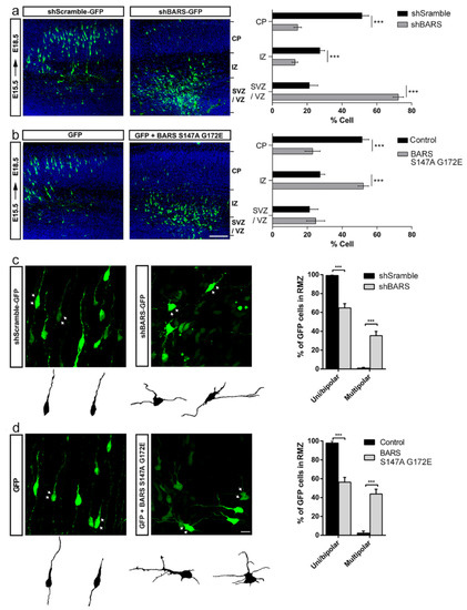
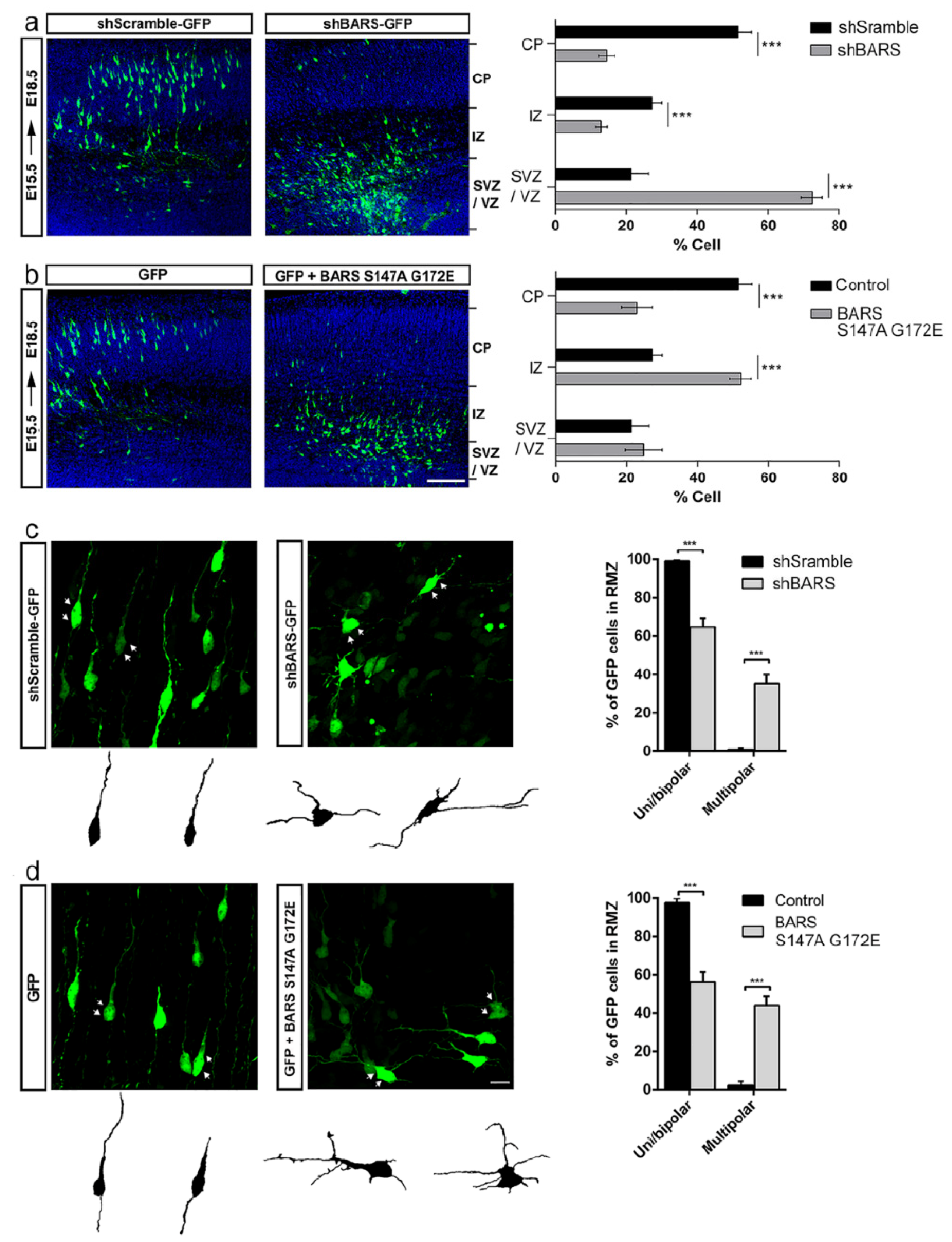
3.3. BARS Regulates Neuronal Migration and Multipolar-to-Bipolar Transition in Cortical Neurons That Develop In Situ
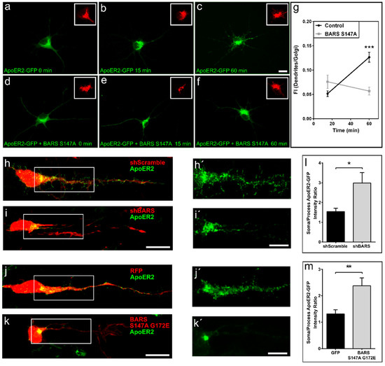
3.4. BARS Regulates Membrane Trafficking in Developing Neurons in Culture and In Situ
4. Discussion
Supplementary Materials
Author Contributions
Funding
Institutional Review Board Statement
Informed Consent Statement
Data Availability Statement
Acknowledgments
Conflicts of Interest
References
- Corda, D.; Colanzi, A.; Luini, A. The multiple activities of CtBP/BARS proteins: The Golgi view. Trends Cell Biol. 2006, 16, 167–173. [Google Scholar] [CrossRef] [PubMed]
- Valente, C.; Luini, A.; Corda, D. Components of the CtBP1/BARS-dependent fission machinery. Histochem. Cell Biol. 2013, 140, 407–421. [Google Scholar] [CrossRef] [PubMed]
- Bonazzi, M.; Spano, S.; Turacchio, G.; Cericola, C.; Valente, C.; Colanzi, A.; Kweon, H.S.; Hsu, V.W.; Polishchuck, E.V.; Polishchuck, R.S.; et al. CtBP3/BARS drives membrane fission in dynamin-independent transport pathways. Nat. Cell Biol. 2005, 7, 570–580. [Google Scholar] [CrossRef]
- Valente, C.; Turacchio, G.; Mariggio, S.; Pagliuso, A.; Gaibisso, R.; Di Tullio, G.; Santoro, M.; Formiggini, F.; Spano, S.; Piccini, D.; et al. A 14-3-3gamma dimer-based scaffold bridges CtBP1-S/BARS to PI(4)KIIIbeta to regulate post-Golgi carrier formation. Nat. Cell Biol. 2012, 14, 343–354. [Google Scholar] [CrossRef] [PubMed]
- Pagliuso, A.; Valente, C.; Giordano, L.L.; Filograna, A.; Li, G.; Circolo, D.; Turacchio, G.; Marzullo, V.M.; Mandrich, L.; Zhukovsky, M.A.; et al. Golgi membrane fission requires the CtBP1-S/BARS-induced activation of lysophosphatidic acid acyltransferase delta. Nat. Commun. 2016, 7, 12148. [Google Scholar] [CrossRef] [PubMed]
- Furusawa, T.; Moribe, H.; Kondoh, H.; Higashi, Y. Identification of CtBP1 and CtBP2 as corepressors of zinc finger-homeodomain factor deltaEF1. Mol. Cell. Biol. 1999, 19, 8581–8590. [Google Scholar] [CrossRef] [PubMed] [Green Version]
- Hubler, D.; Rankovic, M.; Richter, K.; Lazarevic, V.; Altrock, W.D.; Fischer, K.D.; Gundelfinger, E.D.; Fejtova, A. Differential spatial expression and subcellular localization of CtBP family members in rodent brain. PLoS ONE 2012, 7, e39710. [Google Scholar] [CrossRef] [PubMed] [Green Version]
- Hildebrand, J.D.; Soriano, P. Overlapping and unique roles for C-terminal binding protein 1 (CtBP1) and CtBP2 during mouse development. Mol. Cell. Biol. 2002, 22, 5296–5307. [Google Scholar] [CrossRef] [PubMed] [Green Version]
- Nardini, M.; Valente, C.; Ricagno, S.; Luini, A.; Corda, D.; Bolognesi, M. CtBP1/BARS Gly172-->Glu mutant structure: Impairing NAD(H)-binding and dimerization. Biochem. Biophys. Res. Commun. 2009, 381, 70–74. [Google Scholar] [CrossRef]
- Quassollo, G.; Wojnacki, J.; Salas, D.A.; Gastaldi, L.; Marzolo, M.P.; Conde, C.; Bisbal, M.; Couve, A.; Caceres, A. A RhoA Signaling Pathway Regulates Dendritic Golgi Outpost Formation. Curr. Biol. 2015, 25, 971–982. [Google Scholar] [CrossRef] [Green Version]
- Chuang, J.Z.; Yeh, T.Y.; Bollati, F.; Conde, C.; Canavosio, F.; Caceres, A.; Sung, C.H. The dynein light chain Tctex-1 has a dynein-independent role in actin remodeling during neurite outgrowth. Dev. Cell 2005, 9, 75–86. [Google Scholar] [CrossRef] [Green Version]
- Bisbal, M.; Remedi, M.; Quassollo, G.; Caceres, A.; Sanchez, M. Rotenone inhibits axonogenesis via an Lfc/RhoA/ROCK pathway in cultured hippocampal neurons. J. Neurochem. 2018, 146, 570–584. [Google Scholar] [CrossRef]
- Bisbal, M.; Conde, C.; Donoso, M.; Bollati, F.; Sesma, J.; Quiroga, S.; Diaz Anel, A.; Malhotra, V.; Marzolo, M.P.; Caceres, A. Protein kinase d regulates trafficking of dendritic membrane proteins in developing neurons. J. Neurosci. Off. J. Soc. Neurosci. 2008, 28, 9297–9308. [Google Scholar] [CrossRef]
- Rosso, S.; Bollati, F.; Bisbal, M.; Peretti, D.; Sumi, T.; Nakamura, T.; Quiroga, S.; Ferreira, A.; Caceres, A. LIMK1 regulates Golgi dynamics, traffic of Golgi-derived vesicles, and process extension in primary cultured neurons. Mol. Biol. Cell 2004, 15, 3433–3449. [Google Scholar] [CrossRef] [Green Version]
- Saito, T.; Nakatsuji, N. Efficient gene transfer into the embryonic mouse brain using in vivo electroporation. Dev. Biol. 2001, 240, 237–246. [Google Scholar] [CrossRef] [Green Version]
- Caceres, A.; Ye, B.; Dotti, C.G. Neuronal polarity: Demarcation, growth and commitment. Curr. Opin. Cell Biol. 2012, 24, 547–553. [Google Scholar] [CrossRef] [Green Version]
- Namba, T.; Funahashi, Y.; Nakamuta, S.; Xu, C.; Takano, T.; Kaibuchi, K. Extracellular and Intracellular Signaling for Neuronal Polarity. Physiol. Rev. 2015, 95, 995–1024. [Google Scholar] [CrossRef] [Green Version]
- Conde, C.; Arias, C.; Robin, M.; Li, A.; Saito, M.; Chuang, J.Z.; Nairn, A.C.; Sung, C.H.; Caceres, A. Evidence for the involvement of Lfc and Tctex-1 in axon formation. J. Neurosci. Off. J. Soc. Neurosci. 2010, 30, 6793–6800. [Google Scholar] [CrossRef] [Green Version]
- Kriegstein, A.R.; Noctor, S.C. Patterns of neuronal migration in the embryonic cortex. Trends Neurosci. 2004, 27, 392–399. [Google Scholar] [CrossRef]
- Meka, D.P.; Scharrenberg, R.; Calderon de Anda, F. Emerging roles of the centrosome in neuronal development. Cytoskeleton 2020, 77, 84–96. [Google Scholar] [CrossRef]
- Barnes, A.P.; Polleux, F. Establishment of axon-dendrite polarity in developing neurons. Annu. Rev. Neurosci. 2009, 32, 347–381. [Google Scholar] [CrossRef] [PubMed] [Green Version]
- Hatanaka, Y.; Yamauchi, K. Excitatory cortical neurons with multipolar shape establish neuronal polarity by forming a tangentially oriented axon in the intermediate zone. Cereb. Cortex 2013, 23, 105–113. [Google Scholar] [CrossRef] [PubMed] [Green Version]
- Kon, E.; Cossard, A.; Jossin, Y. Neuronal Polarity in the Embryonic Mammalian Cerebral Cortex. Front. Cell. Neurosci. 2017, 11, 163. [Google Scholar] [CrossRef] [PubMed] [Green Version]
- Takano, T.; Funahashi, Y.; Kaibuchi, K. Neuronal Polarity: Positive and Negative Feedback Signals. Front. Cell Dev. Biol. 2019, 7, 69. [Google Scholar] [CrossRef]
- Rollins, C.T.; Rivera, V.M.; Woolfson, D.N.; Keenan, T.; Hatada, M.; Adams, S.E.; Andrade, L.J.; Yaeger, D.; van Schravendijk, M.R.; Holt, D.A.; et al. A ligand-reversible dimerization system for controlling protein-protein interactions. Proc. Natl. Acad. Sci. USA 2000, 97, 7096–7101. [Google Scholar] [CrossRef] [Green Version]
- Thuenauer, R.; Hsu, Y.C.; Carvajal-Gonzalez, J.M.; Deborde, S.; Chuang, J.Z.; Romer, W.; Sonnleitner, A.; Rodriguez-Boulan, E.; Sung, C.H. Four-dimensional live imaging of apical biosynthetic trafficking reveals a post-Golgi sorting role of apical endosomal intermediates. Proc. Natl. Acad. Sci. USA 2014, 111, 4127–4132. [Google Scholar] [CrossRef] [Green Version]
- Jareb, M.; Banker, G. The polarized sorting of membrane proteins expressed in cultured hippocampal neurons using viral vectors. Neuron 1998, 20, 855–867. [Google Scholar] [CrossRef] [Green Version]
- Burack, M.A.; Silverman, M.A.; Banker, G. The role of selective transport in neuronal protein sorting. Neuron 2000, 26, 465–472. [Google Scholar] [CrossRef] [Green Version]
- Sampo, B.; Kaech, S.; Kunz, S.; Banker, G. Two distinct mechanisms target membrane proteins to the axonal surface. Neuron 2003, 37, 611–624. [Google Scholar] [CrossRef] [Green Version]
- Zuccaro, E.; Bergami, M.; Vignoli, B.; Bony, G.; Pierchala, B.A.; Santi, S.; Cancedda, L.; Canossa, M. Polarized expression of p75(NTR) specifies axons during development and adult neurogenesis. Cell Rep. 2014, 7, 138–152. [Google Scholar] [CrossRef] [Green Version]
- Bentley, M.; Banker, G. The cellular mechanisms that maintain neuronal polarity. Nat. Rev. Neurosci. 2016, 17, 611–622. [Google Scholar] [CrossRef]
- Britt, D.J.; Farias, G.G.; Guardia, C.M.; Bonifacino, J.S. Mechanisms of Polarized Organelle Distribution in Neurons. Front. Cell. Neurosci. 2016, 10, 88. [Google Scholar] [CrossRef] [Green Version]
- Quiroga, S.; Bisbal, M.; Caceres, A. Regulation of plasma membrane expansion during axon formation. Dev. Neurobiol. 2017, 78, 170–180. [Google Scholar] [CrossRef]
- Kennedy, M.J.; Hanus, C. Architecture and Dynamics of the Neuronal Secretory Network. Annu. Rev. Cell Dev. Biol. 2019, 35, 543–566. [Google Scholar] [CrossRef]
- Hirokawa, N.; Niwa, S.; Tanaka, Y. Molecular motors in neurons: Transport mechanisms and roles in brain function, development, and disease. Neuron 2010, 68, 610–638. [Google Scholar] [CrossRef] [Green Version]
- Venkatesh, K.; Mathew, A.; Koushika, S.P. Role of actin in organelle trafficking in neurons. Cytoskeleton 2020, 77, 97–109. [Google Scholar] [CrossRef]
- Liu, K.; Lei, R.; Li, Q.; Wang, X.X.; Wu, Q.; An, P.; Zhang, J.; Zhu, M.; Xu, Z.; Hong, Y.; et al. Transferrin Receptor Controls AMPA Receptor Trafficking Efficiency and Synaptic Plasticity. Sci. Rep. 2016, 6, 21019. [Google Scholar] [CrossRef]
- Rosendale, M.; Jullie, D.; Choquet, D.; Perrais, D. Spatial and Temporal Regulation of Receptor Endocytosis in Neuronal Dendrites Revealed by Imaging of Single Vesicle Formation. Cell Rep. 2017, 18, 1840–1847. [Google Scholar] [CrossRef] [Green Version]
- Yu, P.; Chang, Y.Z. Brain Iron Metabolism and Regulation. Adv. Exp. Med. Biol. 2019, 1173, 33–44. [Google Scholar] [CrossRef]
- Santana, J.; Marzolo, M.P. The functions of Reelin in membrane trafficking and cytoskeletal dynamics: Implications for neuronal migration, polarization and differentiation. Biochem. J. 2017, 474, 3137–3165. [Google Scholar] [CrossRef]
- Kamiguchi, H. The mechanism of axon growth: What we have learned from the cell adhesion molecule L1. Mol. Neurobiol. 2003, 28, 219–228. [Google Scholar] [CrossRef]
- Schmid, R.S.; Maness, P.F. L1 and NCAM adhesion molecules as signaling coreceptors in neuronal migration and process outgrowth. Curr. Opin. Neurobiol. 2008, 18, 245–250. [Google Scholar] [CrossRef] [Green Version]
- Salvarezza, S.B.; Deborde, S.; Schreiner, R.; Campagne, F.; Kessels, M.M.; Qualmann, B.; Caceres, A.; Kreitzer, G.; Rodriguez-Boulan, E. LIM kinase 1 and cofilin regulate actin filament population required for dynamin-dependent apical carrier fission from the trans-Golgi network. Mol. Biol. Cell 2009, 20, 438–451. [Google Scholar] [CrossRef] [Green Version]
- Campelo, F.; Malhotra, V. Membrane fission: The biogenesis of transport carriers. Annu. Rev. Biochem. 2012, 81, 407–427. [Google Scholar] [CrossRef]





Publisher’s Note: MDPI stays neutral with regard to jurisdictional claims in published maps and institutional affiliations. |
© 2022 by the authors. Licensee MDPI, Basel, Switzerland. This article is an open access article distributed under the terms and conditions of the Creative Commons Attribution (CC BY) license (https://creativecommons.org/licenses/by/4.0/).
Share and Cite
Gastaldi, L.; Martín, J.I.; Sosa, L.J.; Quassollo, G.; Peralta Cuasolo, Y.M.; Valente, C.; Luini, A.; Corda, D.; Cáceres, A.; Bisbal, M. BARS Influences Neuronal Development by Regulation of Post-Golgi Trafficking. Cells 2022, 11, 1320. https://doi.org/10.3390/cells11081320
Gastaldi L, Martín JI, Sosa LJ, Quassollo G, Peralta Cuasolo YM, Valente C, Luini A, Corda D, Cáceres A, Bisbal M. BARS Influences Neuronal Development by Regulation of Post-Golgi Trafficking. Cells. 2022; 11(8):1320. https://doi.org/10.3390/cells11081320
Chicago/Turabian StyleGastaldi, Laura, Josefina Inés Martín, Lucas Javier Sosa, Gonzalo Quassollo, Yael Macarena Peralta Cuasolo, Carmen Valente, Alberto Luini, Daniela Corda, Alfredo Cáceres, and Mariano Bisbal. 2022. "BARS Influences Neuronal Development by Regulation of Post-Golgi Trafficking" Cells 11, no. 8: 1320. https://doi.org/10.3390/cells11081320
APA StyleGastaldi, L., Martín, J. I., Sosa, L. J., Quassollo, G., Peralta Cuasolo, Y. M., Valente, C., Luini, A., Corda, D., Cáceres, A., & Bisbal, M. (2022). BARS Influences Neuronal Development by Regulation of Post-Golgi Trafficking. Cells, 11(8), 1320. https://doi.org/10.3390/cells11081320

