Protective Effect of Follicle-Stimulating Hormone on DNA Damage of Chicken Follicular Granulosa Cells by Inhibiting CHK2/p53
Abstract
:1. Introduction
2. Materials and Methods
2.1. Animals and Ethics
2.2. Culture of Follicles and Treatment of Chemicals
2.3. Cell Culture and Treatments
2.4. Cell Viability Assay
2.5. Morphological Observation
2.6. Western Blot Analysis
2.7. Transmission Electron Microscopy (TEM)
2.8. Transfection of CHK2 siRNAs, RNA Extraction and qRT-PCR
2.9. Immunocoprecipitation
2.10. Statistical Analysis
3. Results
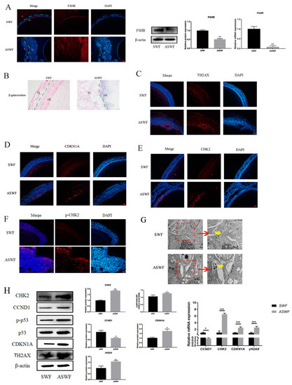
3.1. Comparison of FSHR and DNA Damage between SWFs and ASWFs
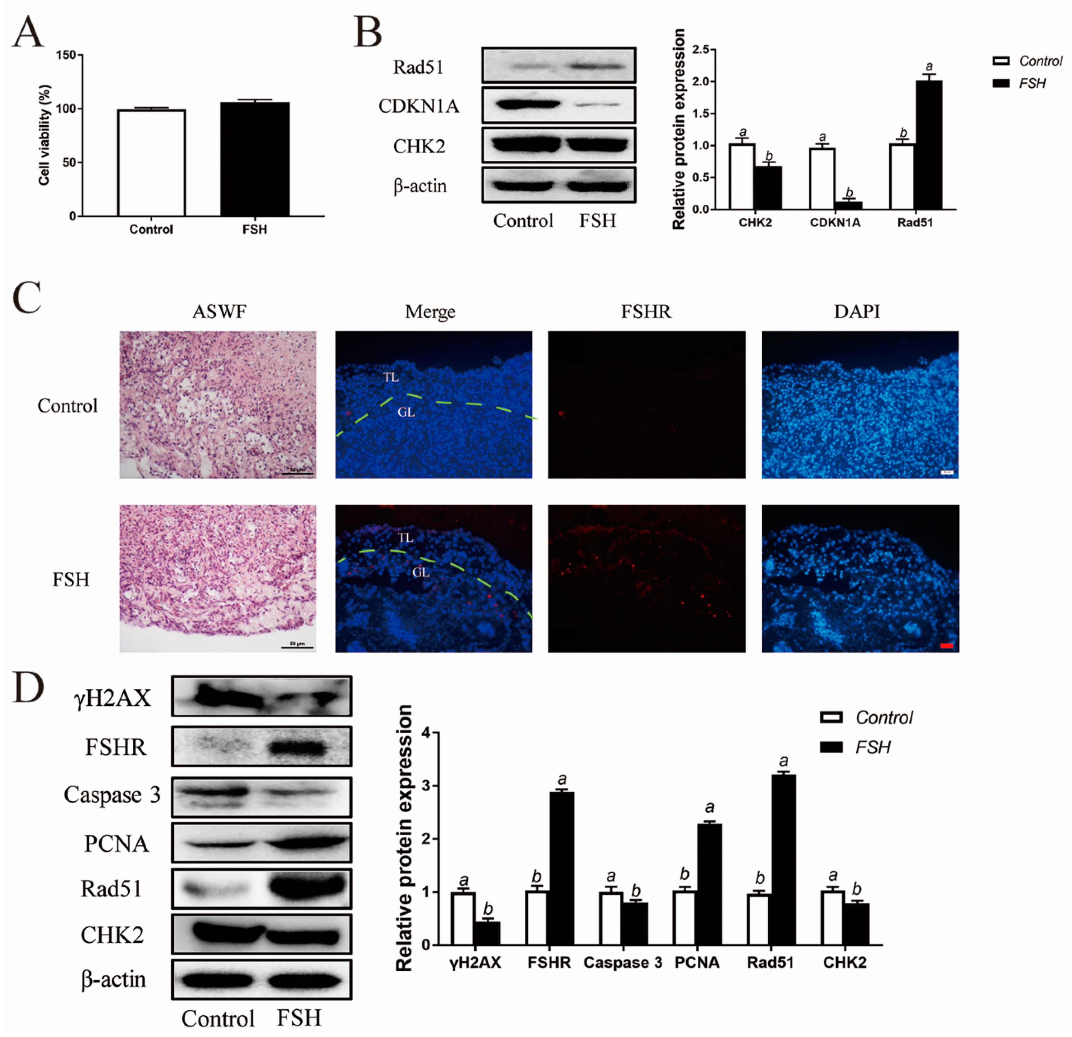
3.2. Alleviating Effect of FSH on GC DNA Damage via Inhibiting CHK2
3.3. Alleviating Effect of FSH on Cell Cycle Arrest
3.4. Decrease of Apoptosis after FSH Treatment
3.5. The alleviating Effect of FSH on Golgi Complex and Autophagy
3.6. Reduction in DNA Damage after Treatment with AV-153
3.7. Interaction of CHK2 with FoxK and FoxO3a
3.8. Decreased DNA Damage in ASWF GCs and ASWF after FSH Treatment
4. Discussion
5. Conclusions
Supplementary Materials
Author Contributions
Funding
Institutional Review Board Statement
Informed Consent Statement
Data Availability Statement
Acknowledgments
Conflicts of Interest
References
- Zhou, S.; Zhao, A.; Wu, Y.; Mi, Y.; Zhang, C. Protective effect of grape seed proanthocyanidins on oxidative damage of chicken follicular granulosa cells by inhibiting FoxO1-mediated autophagy. Front. Cell Dev. Biol. 2022, 10, 762228. [Google Scholar] [CrossRef] [PubMed]
- Liu, X.; Lin, X.; Zhang, S.; Guo, C.; Zhang, C. Lycopene ameliorates oxidative stress in the aging chicken ovary via activation of Nrf2/HO-1 pathway. Aging 2018, 10, 2016–2036. [Google Scholar] [CrossRef] [PubMed]
- Li, Q.; Du, X.; Liu, L.; Liu, H.; Li, Q. Up-regulation of miR-146b promotes porcine ovarian granulosa cell apoptosis by attenuating CYP19A1. Domest. Anim. Endocrinol. 2020, 74, 106509. [Google Scholar] [CrossRef] [PubMed]
- Yao, J.; Ma, Y.; Zhou, S.; Bao, T.; Zhang, C. Metformin prevents follicular atresia in aging laying chickens through activation of PI3K/AKT and calcium signaling pathways. Oxidative Med. Cell. Longev. 2020, 2020, 3648040. [Google Scholar] [CrossRef] [PubMed]
- Yao, J.; Ma, Y.; Lin, X.; Zhou, S.; Mi, Y.; Zhang, C. The attenuating effect of the intraovarian bone morphogenetic protein 4 on age-related endoplasmic reticulum stress in chicken follicular cells. Oxidative Med. Cell. Longev. 2020, 2020, 4175613. [Google Scholar] [CrossRef] [PubMed]
- Long, H.; Yu, W.; Yu, S.; Yin, M.; Kuang, Y. Progesterone affects clinic oocyte yields by coordinating with follicle stimulating hormone via PI3K/AKT and MAPK pathways. J. Adv. Res. 2021, 33, 189–199. [Google Scholar] [CrossRef] [PubMed]
- Liu, Q.; Gao, H.; Yang, F.; Zhang, H.; Zeng, S. FSH promotes progesterone synthesis by enhancing autophagy to accelerate lipid droplet degradation in porcine granulosa cells. Front. Cell Dev. Biol. 2021, 9, 626927. [Google Scholar] [CrossRef]
- Candelaria, J.; Rabaglino, B.; Denicol, A. 125 Transcriptomic changes in bovine ovarian cortex in response to FSH signaling. Reprod. Fertil. Dev. 2020, 32, 189. [Google Scholar] [CrossRef]
- Ma, Y.; Yao, J.; Zhou, S.; Mi, Y.; Tan, X.; Zhang, C. Enhancing effect of FSH on follicular development through yolk formation and deposition in the low-yield laying chickens. Theriogenology 2020, 157, 418–430. [Google Scholar] [CrossRef]
- Homer, M.V.; Rosencrantz, M.A.; Shayya, R.F.; Chang, R.J. The effect of estradiol on granulosa cell responses to FSH in women with polycystic ovary syndrome. Reprod. Biol. Endocrinol. 2017, 15, 13. [Google Scholar] [CrossRef] [Green Version]
- Gaba, B.; Rjm, C. Superstimulation of ovarian follicles in cattle: Gonadotropin treatment protocols and FSH profiles. Theriogenology 2020, 150, 353–359. [Google Scholar]
- Liu, Z.; Zhu, Q.; Song, E.; Song, Y. Polybrominated diphenyl ethers quinone exhibits neurotoxicity by inducing DNA damage, cell cycle arrest, apoptosis and p53-driven adaptive response in microglia BV2 cells. Toxicology 2021, 457, 152807. [Google Scholar] [CrossRef] [PubMed]
- Morales, M.; Martínez-Paz, P.; Ozáez, I.; Martínez-Guitarte, J.L.; Morcillo, G. DNA damage and transcriptional changes induced by tributyltin (TBT) after short in vivo exposures of Chironomus riparius (Diptera) larvae. Comp. Biochem. Physiol. C Toxicol. Pharmacol. 2013, 158, 57–63. [Google Scholar] [CrossRef] [PubMed]
- Owiti, N.A.; Nagel, Z.D.; Engelward, B.P. Fluorescence sheds light on DNA damage, DNA repair, and mutations. Trends Cancer 2021, 7, 240–248. [Google Scholar] [CrossRef] [PubMed]
- Ben-Porath, I.; Weinberg, R.A. The signals and pathways activating cellular senescence. Int. J. Biochem. Cell Biol. 2005, 37, 961–976. [Google Scholar] [CrossRef] [PubMed]
- Hirao, A.; Kong, Y.Y.; Matsuoka, S.; Wakeham, A.; Ruland, J.; Yoshida, H.; Liu, D.; Elledge, S.J.; Mak, T.W. DNA damage-induced activation of p53 by the checkpoint kinase Chk2. Science 2000, 287, 1824–1827. [Google Scholar] [CrossRef] [PubMed]
- Elledge, S.J. Cell cycle checkpoints: Preventing an identity crisis. Science 1996, 274, 1664–1672. [Google Scholar] [CrossRef]
- Matsuoka, S.; Huang, M.; Elledge, S.J. Linkage of ATM to cell cycle regulation by the Chk2 protein kinase. Science 1998, 282, 1893–1897. [Google Scholar] [CrossRef]
- Buitrago-Molina, L.E.; Marhenke, S.; Becker, D.; Geffers, R.; Vogel, A. p53-independent induction of p21 fails to control regeneration and hepatocarcinogenesis in a murine liver injury model. Cell. Mol. Gastroenterol. Hepatol. 2021, 11, 1387–1404. [Google Scholar] [CrossRef]
- Liu, X.; Jiang, Y.; Nowak, B.; Ichikawa, S.; Plunkett, W. Repair of DNA damage induced by the novel nucleoside analogue CNDAG through homologous recombination. Cancer Chemother. Pharmacol. 2020, 85, 661–672. [Google Scholar] [CrossRef]
- Chibaya, L.; Karim, B.; Zhang, H.; Jones, S.N. Mdm2 phosphorylation by Akt regulates the p53 response to oxidative stress to promote cell proliferation and tumorigenesis. Proc. Natl. Acad. Sci. USA 2021, 118, e2003193118. [Google Scholar] [CrossRef] [PubMed]
- Nantajit, D.; Fan, M.; Duru, N.; Wen, Y.; Reed, J.C.; Jian, J.L. Expression of concern. cyclin B1/Cdk1 phosphorylation of mitochondrial p53 induces anti-apoptotic response. PLoS ONE 2019, 14, e0220519. [Google Scholar]
- Waddington, D.; Perry, M.M.; Gilbert, A.B.; Hardie, M.A. Follicular growth and atresia in the ovaries of hens (Gallus domesticus) with diminished egg production rates. J. Reprod. Fertil. 1985, 74, 399–405. [Google Scholar] [CrossRef] [PubMed] [Green Version]
- Guo, C.; Zhang, G.; Lin, X.; Zhao, D.; Zhang, C.; Mi, Y. Reciprocal stimulating effects of bFGF and FSH on chicken primordial follicle activation through AKT and ERK pathway. Theriogenology 2019, 132, 27–35. [Google Scholar] [CrossRef] [PubMed]
- Lin, X.; Ma, Y.; Qian, T.; Yao, J.; Zhang, C. Basic fibroblast growth factor promotes prehierarchical follicle growth and yolk deposition in the chicken. Theriogenology 2019, 139, 90–97. [Google Scholar] [CrossRef]
- Johnson, A.L.; Lee, J. Granulosa cell responsiveness to follicle stimulating hormone during early growth of hen ovarian follicles. Poult. Sci. 2016, 95, 108–114. [Google Scholar] [CrossRef]
- Wang, Y.; Xie, Y.; Niu, Y.; Song, P.; Sun, L. Carboxypeptidase A4 negatively correlates with p53 expression and regulates the stemness of breast cancer cells. Int. J. Med. Sci. 2021, 18, 1753–1759. [Google Scholar] [CrossRef]
- Gao, Y.; Ferguson, D.O.; Wei, X.; Manis, J.P.; Alt, F.W. Interplay of p53 and DNA-repair protein XRCC4 in tumorigenesis, genomic stability and development. Nature 2000, 404, 897–900. [Google Scholar] [CrossRef]
- Burns, D.M.; Andrea, D.; Stephanie, N.; Richter, J.D. CPEB and two poly(A) polymerases control miR-122 stability and p53 mRNA translation. Nature 2011, 473, 105–108. [Google Scholar] [CrossRef] [Green Version]
- Lama-Sherpa, T.D.; Lin, V.; Metge, B.J.; Weeks, S.E.; Chen, D.; Samant, R.S.; Shevde, L.A. Hedgehog signaling enables repair of ribosomal DNA double-strand breaks. Nucleic Acids Res. 2020, 48, 10342–10352. [Google Scholar] [CrossRef]
- Lebedeva, I.Y.; Singina, G.N.; Shedova, E.N.; Lopukhov, A.V.; Zinov’Eva, N.A. The role of different NO synthase isoforms in the regulatory effect of prolactin and growth hormone on the state of chromosomes in mature oocytes aging in vitro. Cell Tissue Biol. 2019, 13, 219–227. [Google Scholar] [CrossRef]
- Lu, L.; Huang, W.; Hu, W.; Jiang, L.; Li, Y.; Wu, X.; Yuan, D.; Li, M. Kruppel-like factor 2 mediated anti-proliferative and anti-metastasis effects of simvastatin in p53 mutant colon cancer. Biochem. Biophys. Res. Commun. 2019, 511, 772–779. [Google Scholar] [CrossRef] [PubMed]
- Engeland, K. Cell cycle arrest through indirect transcriptional repression by p53: I have a DREAM. Cell Death Differ. 2018, 25, 114–132. [Google Scholar] [CrossRef] [PubMed] [Green Version]
- Choubey, D.; Panchanathan, R. IFI16, an amplifier of DNA-damage response: Role in cellular senescence and aging-associated inflammatory diseases. Ageing Res. Rev. 2016, 28, 27–36. [Google Scholar] [CrossRef] [PubMed]
- Farber-Katz, S.E.; Dippold, H.C.; Buschman, M.D.; Peterman, M.C.; Xing, M.; Noakes, C.J.; Tat, J.; Ng, M.M.; Rahajeng, J.; Cowan, D.M.; et al. DNA damage triggers golgi dispersal via DNA-PK and GOLPH3. Cell 2014, 156, 413–427. [Google Scholar] [CrossRef] [Green Version]
- Buschman, M.D.; Rahajeng, J.; Field, S.J. GOLPH3 links the Golgi, DNA damage, and cancer. Cancer Res. 2015, 75, 624–627. [Google Scholar] [CrossRef] [Green Version]
- Vorobev, M.L.; Alhasan, B.A.; Suvorova, I.I. The upregulation of Ulk1-dependent autophagy does not require the p53 activity in mouse embryonic stem cells. Biochem. Biophys. Res. Commun. 2021, 552, 78–83. [Google Scholar] [CrossRef]
- Jing, K.; Song, K.S.; Shin, S.; Kim, N.; Jeong, S.; Oh, H.R.; Park, J.H.; Seo, K.S.; Heo, J.Y.; Han, J. Docosahexaenoic acid induces autophagy through p53/AMPK/mTOR signaling and promotes apoptosis in human cancer cells harboring wild-type p53. Autophagy 2011, 7, 1348–1358. [Google Scholar] [CrossRef] [Green Version]
- Uzhytchak, M.; Smolková, B.; Lunova, M.; Jirsa, M.; Frtús, A.; Kubinová, Š.; Dejneka, A.; Lunov, O. Iron oxide nanoparticle-induced autophagic flux is regulated by interplay between p53-mTOR axis and Bcl-2 signaling in hepatic cells. Cells 2020, 9, 1015. [Google Scholar] [CrossRef] [Green Version]
- Wang, M.J.; Huang, H.Y.; Chiu, T.L.; Chang, H.F.; Wu, H.R. Peroxiredoxin 5 silencing sensitizes dopaminergic neuronal cells to rotenone via DNA damage-triggered ATM/p53/PUMA signaling-mediated apoptosis. Cells 2019, 9, 22. [Google Scholar] [CrossRef] [Green Version]
- Zhang, W.; Feng, Y.; Guo, Q.; Guo, W.; Cao, L. SIRT1 modulates cell cycle progression by regulating CHK2 acetylation−phosphorylation. Cell Death Differ. 2020, 27, 482–496. [Google Scholar] [CrossRef] [PubMed] [Green Version]








| Gene Name | Sense (5′-3′) | Antisense (5′-3′) |
|---|---|---|
| CHK2-gallus-301 | GUUCCCACCUUAAUUACAUTT | AUGUAAUUAAGGUGGGAACTT |
| CHK2-gallus-1014 | GUCCUCAUGAACAAGCAGUTT | ACUGCUUGUUCAUGAGGACTT |
| CHK2-gallus-219 | GCCUUUAUGUUCCUCCUCATT | UGAGGAGGAACAUAAAGGCTT |
| NC | UCUCCGAACGUGUCACGUTT | ACGUGACACGUUCGGAGAATT |
| Genes | Accession No. | Primer Sequence (5′–3′) |
|---|---|---|
| FSHR | XM_046913182.1 | GAGCCACCACGCTGAAGACATC ACCACTCCGCAGTCCTGTTACC |
| CHK2 | NM_001397669.1 | GATCTCACGGTGGATGACCAGTTG CCACAGGCACCACTTCCCAAAG |
| CCND1 | XM_046917934.1 | CCGAAGGTTGTGTTCCAGTGAGAG CGTGTGTTGGCACCAAAGGATTTC |
| CDKN1A | XM_046932838.1 | GTGACTGCTGCTGCTGAGGATG AACTACAGACTCGGCATTGCTTCG |
| γH2AX | BM488821.1 | AACAAGAAGACGCGCATCATCCC GTAGCACGGCCTGAATGTTGGG |
| Rad51 | NM_205173.2 | CTATGTGCTGCTGGTGGCTGATAC CACTGACACTGGAGGACTGTGATTG |
| BCL2A1 | NM_204866.2 | CCTGATTAAGAGCAGCACACTGGTC GGTCCGAGATGTGATTCCTGAAGC |
| BAX | XM_040693909.2 | ACTCTGCTGCTGCTCTCCTCTC CCGCTCTCTGCCTTCTCAATGATG |
| Caspase3 | NM_204725.2 | ATTGAAGCAGACAGTGGACCAGATG TGCGTTCCTCCAGGAGTAGTAGC |
| LC3B | AW240014.1 | TCCAACCTTGACAGACACAACCTTC GGGCGATGGCACTTCTACTGATTC |
| Atg7 | NM_001396468.1 | CGCTGGAGCCGTGAACTACAATC GGCACTACTGAAGGGAGCAAACTG |
| MYO18A | XM_046930299.1 | ATGCTGGACCACCTGAAGAACAAC ATGGACTTGCGGGCTTTGACAG |
| GOLPH3 | XM_046936332.1 | AGGCTAACAATGGCGGTAAGTTCAG TGGATCTCAGCAGAACAAAGCAGTC |
| β-actin | NM_205518 | ACACCCACACCCCTGTGATGAA TGCTGCTGACACCTTCACCATTC |
Publisher’s Note: MDPI stays neutral with regard to jurisdictional claims in published maps and institutional affiliations. |
© 2022 by the authors. Licensee MDPI, Basel, Switzerland. This article is an open access article distributed under the terms and conditions of the Creative Commons Attribution (CC BY) license (https://creativecommons.org/licenses/by/4.0/).
Share and Cite
Zhou, S.; Zhao, A.; Wu, Y.; Bao, T.; Mi, Y.; Zhang, C. Protective Effect of Follicle-Stimulating Hormone on DNA Damage of Chicken Follicular Granulosa Cells by Inhibiting CHK2/p53. Cells 2022, 11, 1291. https://doi.org/10.3390/cells11081291
Zhou S, Zhao A, Wu Y, Bao T, Mi Y, Zhang C. Protective Effect of Follicle-Stimulating Hormone on DNA Damage of Chicken Follicular Granulosa Cells by Inhibiting CHK2/p53. Cells. 2022; 11(8):1291. https://doi.org/10.3390/cells11081291
Chicago/Turabian StyleZhou, Shuo, An Zhao, Yangyang Wu, Tingting Bao, Yuling Mi, and Caiqiao Zhang. 2022. "Protective Effect of Follicle-Stimulating Hormone on DNA Damage of Chicken Follicular Granulosa Cells by Inhibiting CHK2/p53" Cells 11, no. 8: 1291. https://doi.org/10.3390/cells11081291
APA StyleZhou, S., Zhao, A., Wu, Y., Bao, T., Mi, Y., & Zhang, C. (2022). Protective Effect of Follicle-Stimulating Hormone on DNA Damage of Chicken Follicular Granulosa Cells by Inhibiting CHK2/p53. Cells, 11(8), 1291. https://doi.org/10.3390/cells11081291

