Functional Study of TMEM163 Gene Variants Associated with Hypomyelination Leukodystrophy
Abstract
:1. Introduction
2. Materials and Methods
2.1. Patients
2.2. Whole Exome Sequencing (WES)
2.3. Cellular Zinc Flux Assays
2.4. In Vivo Assay
2.5. Statistics
3. Results
3.1. Deleterious Variants of TMEM163 in Two Patients with Hypomyelination Leukodystrophy
3.2. Mutant TMEM163 Disrupted the Intracellular Zinc Homeostasis
3.3. Loss of tmem163 in Zebrafish Causes Dysplasia of the Larvae, Locomotor Disability and Myelin Deficit
3.4. Mutant TMEM163 Causes Dysplasia of the Larvae and Myelin Deficit in Zebrafish
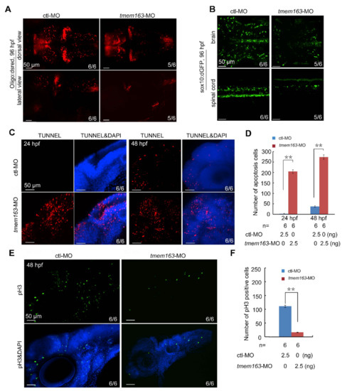
3.5. Tmem163 Is Required for the Survival and Proliferation of Oligodendrocytes
3.6. Tmem163 Is Required for the Development of Neuron
4. Discussion
5. Conclusions
Supplementary Materials
Author Contributions
Funding
Institutional Review Board Statement
Informed Consent Statement
Data Availability Statement
Acknowledgments
Conflicts of Interest
Appendix A
Appendix A.1. Case Report
Appendix A.2. Methods
Appendix A.2.1. Cellular Zinc Flux Assays
Appendix A.2.2. Zebrafish Strain
Appendix A.2.3. ISH and Immunofluorescence Staining
Appendix A.2.4. Antisense MO and mRNA Injections
Appendix A.2.5. Larval Locomotor Behavior Assay
Appendix A.2.6. Generation of Zebrafish F0 Crispant by CRISPR/Cas9
Appendix A.2.7. Live Imaging
Appendix A.2.8. RNA Isolation, cDNA Library Preparation and Sequencing
Appendix A.2.9. RNA-Seq: Data Analysis
References
- Barkovich, A.J. Magnetic resonance techniques in the assessment of myelin and myelination. J. Inherit. Metab. Dis. 2005, 28, 311–343. [Google Scholar] [CrossRef] [PubMed]
- Van Der Knaap, M.S.; Valk, J. Magnetic Resonance of Myelination and Myelin Disorders, 3rd ed.; Springer: Berlin, Germany, 2005. [Google Scholar]
- Harting, I.; Karch, S.; Moog, U.; Seitz, A.; Pouwels, P.J.W.; Wolf, N.I. Oculodentodigital Dysplasia: A Hypomyelinating Leukodystrophy with a Characteristic MRI Pattern of Brain Stem Involvement. AJNR Am. J. Neuroradiol. 2019, 40, 903–907. [Google Scholar] [CrossRef] [PubMed]
- Wolf, N.I.; Vanderver, A.; Van Spaendonk, R.M.; Schiffmann, R.; Brais, B.; Bugiani, M.; Sistermans, E.; Catsman-Berrevoets, C.; Kros, J.M.; Pinto, P.S.; et al. Clinical spectrum of 4H leukodystrophy caused by POLR3A and POLR3B mutations. Neurology 2014, 83, 1898–1905. [Google Scholar] [CrossRef] [PubMed]
- Yan, H.; Helman, G.; Murthy, S.E.; Ji, H.; Crawford, J.; Kubisiak, T.; Bent, S.J.; Xiao, J.; Taft, R.J.; Coombs, A.; et al. Heterozygous Variants in the Mechanosensitive Ion Channel TMEM63A Result in Transient Hypomyelination during Infancy. Am. J. Hum. Genet. 2019, 105, 996–1004. [Google Scholar] [CrossRef]
- Simons, C.; Dyment, D.; Bent, S.J.; Crawford, J.; D’hooghe, M.; Kohlschutter, A.; Venkateswaran, S.; Helman, G.; Poll-The, B.T.; Makowski, C.C.; et al. A recurrent de novo mutation in TMEM106B causes hypomyelinating leukodystrophy. Brain 2017, 140, 3105–3111. [Google Scholar] [CrossRef]
- Shukla, A.; Das Bhowmik, A.; Hebbar, M.; Rajagopal, K.V.; Girisha, K.M.; Gupta, N.; Dalal, A. Homozygosity for a nonsense variant in AIMP2 is associated with a progressive neurodevelopmental disorder with microcephaly, seizures, and spastic quadriparesis. J. Hum. Genet. 2018, 63, 19–25. [Google Scholar] [CrossRef]
- Pant, D.C.; Dorboz, I.; Schluter, A.; Fourcade, S.; Launay, N.; Joya, J.; Aguilera-Albesa, S.; Yoldi, M.E.; Casasnovas, C.; Willis, M.J.; et al. Loss of the sphingolipid desaturase DEGS1 causes hypomyelinating leukodystrophy. J. Clin. Investig. 2019, 129, 1240–1256. [Google Scholar] [CrossRef]
- Pouwels, P.J.W.; Vanderver, A.; Bernard, G.; Wolf, N.I.; Dreha-Kulczewksi, S.F.; Deoni, S.C.L.; Bertini, E.; Kohlschütter, A.; Richardson, W.; Ffrench-Constant, C.; et al. Hypomyelinating leukodystrophies: Translational research progress and prospects. Ann. Neurol. 2014, 76, 5–19. [Google Scholar] [CrossRef]
- Van Der Knaap, M.S.; Schiffmann, R.; Mochel, F.; Wolf, N.I. Diagnosis, prognosis, and treatment of leukodystrophies. Lancet Neurol. 2019, 18, 962–972. [Google Scholar] [CrossRef]
- Burre, J.; Zimmermann, H.; Volknandt, W. Identification and characterization of SV31, a novel synaptic vesicle membrane protein and potential transporter. J. Neurochem. 2007, 103, 276–287. [Google Scholar] [CrossRef]
- Barth, J.; Zimmermann, H.; Volknandt, W. SV31 is a Zn2+-binding synaptic vesicle protein. J. Neurochem. 2011, 118, 558–570. [Google Scholar] [CrossRef]
- Chakraborty, S.; Vellarikkal, S.K.; Sivasubbu, S.; Roy, S.S.; Tandon, N.; Bharadwaj, D. Role of Tmem163 in zinc-regulated insulin storage of MIN6 cells: Functional exploration of an Indian type 2 diabetes GWAS associated gene. Biochem. Biophys. Res. Commun. 2020, 522, 1022–1029. [Google Scholar] [CrossRef]
- Zhang, Y.; Sloan, S.A.; Clarke, L.E.; Caneda, C.; Plaza, C.A.; Blumenthal, P.D.; Vogel, H.; Steinberg, G.K.; Edwards, M.S.; Li, G.; et al. Purification and Characterization of Progenitor and Mature Human Astrocytes Reveals Transcriptional and Functional Differences with Mouse. Neuron 2016, 89, 37–53. [Google Scholar] [CrossRef] [Green Version]
- Sanchez, V.B.; Ali, S.; Escobar, A.; Cuajungco, M.P. Transmembrane 163 (TMEM163) protein effluxes zinc. Arch. Biochem. Biophys. 2019, 677, 108166. [Google Scholar] [CrossRef]
- Styrpejko, D.J.; Cuajungco, M.P. Transmembrane 163 (TMEM163) Protein: A New Member of the Zinc Efflux Transporter Family. Biomedicines 2021, 9, 220. [Google Scholar] [CrossRef]
- Yan, H.; Ji, H.; Kubisiak, T.; Wu, Y.; Xiao, J.; Gu, Q.; Yang, Y.; Xie, H.; Ji, T.; Gao, K.; et al. Genetic analysis of 20 patients with hypomyelinating leukodystrophy by trio-based whole-exome sequencing. J. Hum. Genet. 2021, 66, 761–768. [Google Scholar] [CrossRef]
- Ali, S.; Cuajungco, M.P. Protocol for quantifying zinc flux in cultured cells using fluorescent indicators. STAR Protoc. 2020, 1, 100050. [Google Scholar] [CrossRef]
- Kambe, T.; Tsuji, T.; Hashimoto, A.; Itsumura, N. The Physiological, Biochemical, and Molecular Roles of Zinc Transporters in Zinc Homeostasis and Metabolism. Physiol. Rev. 2015, 95, 749–784. [Google Scholar] [CrossRef]
- Petrovski, S.; Gussow, A.B.; Wang, Q.; Halvorsen, M.; Han, Y.; Weir, W.H.; Allen, A.S.; Goldstein, D.B. The Intolerance of Regulatory Sequence to Genetic Variation Predicts Gene Dosage Sensitivity. PLoS Genet. 2015, 11, e1005492. [Google Scholar] [CrossRef]
- Lek, M.; Karczewski, K.J.; Minikel, E.V.; Samocha, K.E.; Banks, E.; Fennell, T.; O’donnell-Luria, A.H.; Ware, J.S.; Hill, A.J.; Cummings, B.B.; et al. Analysis of protein-coding genetic variation in 60,706 humans. Nature 2016, 536, 285–291. [Google Scholar] [CrossRef] [Green Version]
- Cuajungco, M.P.; Basilio, L.C.; Silva, J.; Hart, T.; Tringali, J.; Chen, C.C.; Biel, M.; Grimm, C. Cellular zinc levels are modulated by TRPML1-TMEM163 interaction. Traffic 2014, 15, 1247–1265. [Google Scholar] [CrossRef] [Green Version]
- The GTEx Consortium. Human genomics. The Genotype-Tissue Expression (GTEx) pilot analysis: Multitissue gene regulation in humans. Science 2015, 348, 648–660. [Google Scholar] [CrossRef] [Green Version]
- Waberer, L.; Henrich, E.; Peetz, O.; Morgner, N.; Dotsch, V.; Bernhard, F.; Volknandt, W. The synaptic vesicle protein SV31 assembles into a dimer and transports Zn(2). J. Neurochem. 2017, 140, 280–293. [Google Scholar] [CrossRef] [Green Version]
- Czopka, T. Insights into mechanisms of central nervous system myelination using zebrafish. Glia 2016, 64, 333–349. [Google Scholar] [CrossRef]
- Jung, S.H.; Kim, S.; Chung, A.Y.; Kim, H.T.; So, J.H.; Ryu, J.; Park, H.C.; Kim, C.H. Visualization of myelination in GFP-transgenic zebrafish. Dev. Dyn. 2010, 239, 592–597. [Google Scholar] [CrossRef]
- Kia, D.A.; Zhang, D.; Guelfi, S.; Manzoni, C.; Hubbard, L.; Reynolds, R.H.; Botia, J.; Ryten, M.; Ferrari, R.; Lewis, P.A.; et al. Identification of Candidate Parkinson Disease Genes by Integrating Genome-Wide Association Study, Expression, and Epigenetic Data Sets. JAMA Neurol. 2021, 78, 464–472. [Google Scholar] [CrossRef]
- Li, C.; Ou, R.; Chen, Y.; Gu, X.; Wei, Q.; Cao, B.; Zhang, L.; Hou, Y.; Liu, K.; Chen, X.; et al. Mutation analysis of TMEM family members for early-onset Parkinson’s disease in Chinese population. Neurobiol. Aging 2020, 101, 299.e1–299.e6. [Google Scholar] [CrossRef]
- Tabassum, R.; Chauhan, G.; Dwivedi, O.P.; Mahajan, A.; Jaiswal, A.; Kaur, I.; Bandesh, K.; Singh, T.; Mathai, B.J.; Pandey, Y.; et al. Genome-wide association study for type 2 diabetes in Indians identifies a new susceptibility locus at 2q21. Diabetes 2013, 62, 977–986. [Google Scholar] [CrossRef] [Green Version]
- Yuan, Y.; Liu, T.; Huang, X.; Chen, Y.; Zhang, W.; Li, T.; Yang, L.; Chen, Q.; Wang, Y.; Wei, A.; et al. A zinc transporter, transmembrane protein 163 (TMEM163), is critical for the biogenesis of platelet dense granules. Blood 2021, 137, 1804–1817. [Google Scholar] [CrossRef]
- Cuajungco, M.P.; Samie, M.A. The varitint-waddler mouse phenotypes and the TRPML3 ion channel mutation: Cause and consequence. Pflug. Arch. 2008, 457, 463–473. [Google Scholar] [CrossRef]
- Sensi, S.L.; Paoletti, P.; Bush, A.I.; Sekler, I. Zinc in the physiology and pathology of the CNS. Nat. Rev. Neurosci. 2009, 10, 780–791. [Google Scholar] [CrossRef] [PubMed]
- Sensi, S.L.; Paoletti, P.; Koh, J.Y.; Aizenman, E.; Bush, A.I.; Hershfinkel, M. The neurophysiology and pathology of brain zinc. J. Neurosci. 2011, 31, 16076–16085. [Google Scholar] [CrossRef] [PubMed]
- Mato, S.; Sanchez-Gomez, M.V.; Bernal-Chico, A.; Matute, C. Cytosolic zinc accumulation contributes to excitotoxic oligodendroglial death. Glia 2013, 61, 750–764. [Google Scholar] [CrossRef] [PubMed]
- Zhang, Y.; Aizenman, E.; Defranco, D.B.; Rosenberg, P.A. Intracellular zinc release, 12-lipoxygenase activation and MAPK dependent neuronal and oligodendroglial death. Mol. Med. 2007, 13, 350–355. [Google Scholar] [CrossRef]
- Johnstone, J.T.; Morton, P.D.; Jayakumar, A.R.; Bracchi-Ricard, V.; Runko, E.; Liebl, D.J.; Norenberg, M.D.; Bethea, J.R. Reduced extracellular zinc levels facilitate glutamate-mediated oligodendrocyte death after trauma. J. Neurosci. Res. 2013, 91, 828–837. [Google Scholar] [CrossRef] [Green Version]
- Salm, E.J.; Dunn, P.J.; Shan, L.; Yamasaki, M.; Malewicz, N.M.; Miyazaki, T.; Park, J.; Sumioka, A.; Hamer, R.R.L.; He, W.W.; et al. TMEM163 Regulates ATP-Gated P2X Receptor and Behavior. Cell Rep. 2020, 31, 107704. [Google Scholar] [CrossRef]
- De Sena Brandine, G.; Smith, A.D. Falco: High-speed FastQC emulation for quality control of sequencing data. F1000Res 2019, 8, 1874. [Google Scholar] [CrossRef] [Green Version]
- Patel, R.K.; Jain, M. NGS QC Toolkit: A toolkit for quality control of next generation sequencing data. PLoS ONE 2012, 7, e30619. [Google Scholar] [CrossRef]
- Pertea, M.; Pertea, G.M.; Antonescu, C.M.; Chang, T.C.; Mendell, J.T.; Salzberg, S.L. StringTie enables improved reconstruction of a transcriptome from RNA-seq reads. Nat. Biotechnol. 2015, 33, 290–295. [Google Scholar] [CrossRef] [Green Version]
- Anders, S.; Huber, W. Differential expression analysis for sequence count data. Genome Biol. 2010, 11, R106. [Google Scholar] [CrossRef] [Green Version]





| Patient | 1 | 2 |
|---|---|---|
| Mutation | L76R | L76P |
| Gender | male | female |
| Age | 7 years and 3 months | 3 years and 3 months |
| Nystagmus | ||
| Age at onset | after birth | 2 months |
| Age resolved | 8 months | 2 years |
| Development | ||
| Walking without support | 2 years | 2 years and 10 months |
| Language development | mild delay | mild delay |
| Myelin deficit (age) | 7 months | 4 month, 13 months |
| Findings at last neurological examination | hypotonia | hypotonia |
| Other | abnormal VEP 1 | not available |
Publisher’s Note: MDPI stays neutral with regard to jurisdictional claims in published maps and institutional affiliations. |
© 2022 by the authors. Licensee MDPI, Basel, Switzerland. This article is an open access article distributed under the terms and conditions of the Creative Commons Attribution (CC BY) license (https://creativecommons.org/licenses/by/4.0/).
Share and Cite
Yan, H.; Yang, S.; Hou, Y.; Ali, S.; Escobar, A.; Gao, K.; Duan, R.; Kubisiak, T.; Wang, J.; Zhang, Y.; et al. Functional Study of TMEM163 Gene Variants Associated with Hypomyelination Leukodystrophy. Cells 2022, 11, 1285. https://doi.org/10.3390/cells11081285
Yan H, Yang S, Hou Y, Ali S, Escobar A, Gao K, Duan R, Kubisiak T, Wang J, Zhang Y, et al. Functional Study of TMEM163 Gene Variants Associated with Hypomyelination Leukodystrophy. Cells. 2022; 11(8):1285. https://doi.org/10.3390/cells11081285
Chicago/Turabian StyleYan, Huifang, Shuyan Yang, Yiming Hou, Saima Ali, Adrian Escobar, Kai Gao, Ruoyu Duan, Thomas Kubisiak, Junyu Wang, Yu Zhang, and et al. 2022. "Functional Study of TMEM163 Gene Variants Associated with Hypomyelination Leukodystrophy" Cells 11, no. 8: 1285. https://doi.org/10.3390/cells11081285
APA StyleYan, H., Yang, S., Hou, Y., Ali, S., Escobar, A., Gao, K., Duan, R., Kubisiak, T., Wang, J., Zhang, Y., Xiao, J., Jiang, Y., Zhang, T., Wu, Y., Burmeister, M., Wang, Q., Cuajungco, M. P., & Wang, J. (2022). Functional Study of TMEM163 Gene Variants Associated with Hypomyelination Leukodystrophy. Cells, 11(8), 1285. https://doi.org/10.3390/cells11081285

