Fetal Tissue-Derived Mast Cells (MC) as Experimental Surrogate for In Vivo Connective Tissue MC
Abstract
:1. Introduction
2. Materials and Methods
2.1. Animals
2.2. In Vitro Generation of Mast Cells
2.3. Flow Cytometry for Mast Cell Surface Markers
2.4. Histology
2.5. Transmission Electron Microscropy
2.6. Proliferation, Histamine Release and Hexosaminidase Content
2.7. Cytokine Measurements
2.8. Patch-Clamp Analysis
2.9. Intracellular Calcium Measurement
2.10. Analysis of Gene Expression
2.11. RNA Sequencing
2.12. Statistics
3. Results
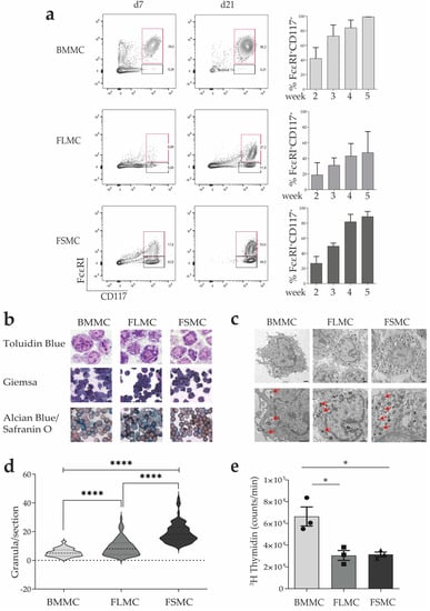
3.1. MC Phenotypes following Cultures of Bone Marrow Cells and Fetal Tissues
3.2. ST2 Expression on the Different MC and Response to IL-33 Stimulation
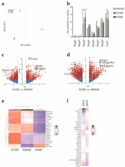
3.3. Transcriptional Profiling of MC Derived from Cultures from Different Tissues
3.4. Consequences of IgE and Antigen Mediated Crosslinking of FcεRI in the MC Types Derived from Different Tissues
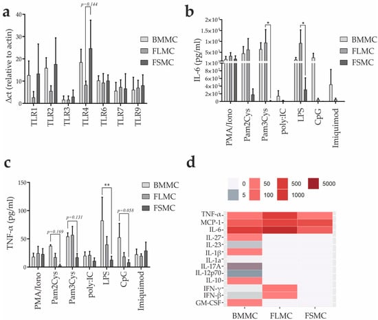
3.5. Toll-like Receptor Expression and Activation of In Vitro Generated MC of Different Tissue Origin
4. Discussion
5. Conclusions
Supplementary Materials
Author Contributions
Funding
Institutional Review Board Statement
Informed Consent Statement
Data Availability Statement
Acknowledgments
Conflicts of Interest
Abbreviations
| BMMC | bone-marrow-derived mast cell |
| Ca2+ | calcium |
| CTMC | connective tissue mast cell |
| FCS | fetal calf serum |
| FDR | false discovery rate |
| FLMC | fetal-liver mast cell |
| FSMC | fetal-skin mast cell |
| KEGG | Kyoto Encyclopedia of Genes and Genomes |
| GO | gene ontology |
| MAPK | mitogen-activated protein kinase |
| MC | mast cell |
| MCP | mast cell progenitor |
| MMC | mucosal mast cell |
| PMC | peritoneal mast cell |
| PRR | pattern recognition receptor |
| RNA | ribonucleic acid |
| SCF | stem cell factor |
| TLR | toll-like receptor |
| RT-PCR | real-time polymerase chain reaction |
| TNF | tumor necrosis factor |
| LPS | lipopolysaccharide |
| MFI | mean fluorescent intensity |
| AND | anaphylactic degranulation |
| PND | piecemeal degranulation |
References
- Elieh Ali Komi, D.; Wöhrl, S.; Bielory, L. Mast Cell Biology at Molecular Level: A Comprehensive Review. Clin. Rev. Allergy Immunol. 2020, 58, 342–365. [Google Scholar] [CrossRef] [PubMed]
- Dahlin, J.S.; Hamey, F.K.; Pijuan-Sala, B.; Shepherd, M.; Lau, W.W.Y.; Nestorowa, S.; Weinreb, C.; Wolock, S.; Hannah, R.; Diamanti, E.; et al. A single-cell hematopoietic landscape resolves 8 lineage trajectories and defects in Kit mutant mice. Blood 2018, 131, e1–e11. [Google Scholar] [CrossRef] [PubMed]
- Gentek, R.; Ghigo, C.; Hoeffel, G.; Bulle, M.J.; Msallam, R.; Gautier, G.; Launay, P.; Chen, J.; Ginhoux, F.; Bajénoff, M. Hemogenic Endothelial Fate Mapping Reveals Dual Developmental Origin of Mast Cells. Immunity 2018, 48, 1160–1171.e5. [Google Scholar] [CrossRef] [PubMed] [Green Version]
- Grootens, J.; Ungerstedt, J.S.; Nilsson, G.; Dahlin, J.S. Deciphering the differentiation trajectory from hematopoietic stem cells to mast cells. Blood Adv. 2018, 2, 2273–2281. [Google Scholar] [CrossRef]
- Tusi, B.K.; Wolock, S.L.; Weinreb, C.; Hwang, Y.; Hidalgo, D.; Zilionis, R.; Waisman, A.; Huh, J.R.; Klein, A.M.; Socolovsky, M. Population snapshots predict early haematopoietic and erythroid hierarchies. Nature 2018, 555, 54–60. [Google Scholar] [CrossRef]
- Hallgren, J.; Gurish, M.F. Mast cell progenitor trafficking and maturation. Adv. Exp. Med. Biol. 2011, 716, 14–28. [Google Scholar] [CrossRef] [Green Version]
- Collington, S.J.; Hallgren, J.; Pease, J.E.; Jones, T.G.; Rollins, B.J.; Westwick, J.; Austen, K.F.; Williams, T.J.; Gurish, M.F.; Weller, C.L. The Role of the CCL2/CCR2 Axis in Mouse Mast Cell Migration In Vitro and In Vivo. J. Immunol. 2010, 184, 6114–6123. [Google Scholar] [CrossRef]
- Galli, S.J.; Tsai, M. IgE and mast cells in allergic disease. Nat. Med. 2012, 18, 693–704. [Google Scholar] [CrossRef] [Green Version]
- Frossi, B.; Mion, F.; Sibilano, R.; Danelli, L.; Pucillo, C.E.M. Is it time for a new classification of mast cells? What do we know about mast cell heterogeneity? Immunol. Rev. 2018, 282, 35–46. [Google Scholar] [CrossRef]
- Biedermann, T.; Kneilling, M.; Mailhammer, R.; Maier, K.; Sander, C.A.; Kollias, G.; Kunkel, S.L.; Hültner, L.; Röcken, M. Mast Cells Control Neutrophil Recruitment during T Cell–Mediated Delayed-Type Hypersensitivity Reactions through Tumor Necrosis Factor and Macrophage Inflammatory Protein 2. J. Exp. Med. 2000, 192, 1441–1452. [Google Scholar] [CrossRef] [Green Version]
- Maurer, M.; Köberle, M.; Metz, M.; Biedermann, T. Mast cells: Promoters of health and modulators of disease. J. Allergy Clin. Immunol. 2019, 144, S1–S3. [Google Scholar] [CrossRef] [PubMed] [Green Version]
- Dudeck, A.; Köberle, M.; Goldmann, O.; Meyer, N.; Dudeck, J.; Lemmens, S.; Rohde, M.; Roldán, N.G.; Dietze-Schwonberg, K.; Orinska, Z.; et al. Mast cells as protectors of health. J. Allergy Clin. Immunol. 2019, 144, S4–S18. [Google Scholar] [CrossRef] [PubMed] [Green Version]
- Marichal, T.; Tsai, M.; Galli, S.J. Mast Cells: Potential Positive and Negative Roles in Tumor Biology. Cancer Immunol. Res. 2013, 1, 269–279. [Google Scholar] [CrossRef] [Green Version]
- Varricchi, G.; Galdiero, M.R.; Loffredo, S.; Marone, G.; Iannone, R.; Marone, G.; Granata, F. Are Mast Cells MASTers in Cancer? Front. Immunol. 2017, 8, 424. [Google Scholar] [CrossRef] [Green Version]
- Dahlin, J.S.; Maurer, M.; Metcalfe, D.D.; Pejler, G.; Sagi-Eisenberg, R.; Nilsson, G. The ingenious mast cell: Contemporary insights into mast cell behavior and function. Allergy 2021, 77, 83–99. [Google Scholar] [CrossRef]
- Kovarova, M. Isolation and Characterization of Mast Cells in Mouse Models of Allergic Diseases. In Mouse Models of Allergic Disease: Methods and Protocols; Allen, I.C., Ed.; Humana Press: Totowa, NJ, USA, 2013; pp. 109–119. [Google Scholar]
- Yu, T.; He, Z.; Yang, M.; Song, J.; Ma, C.; Ma, S.; Feng, J.; Liu, B.; Wang, X.; Wei, Z.; et al. The development of methods for primary mast cells in vitro and ex vivo: An historical review. Exp Cell Res. 2018, 369, 179–186. [Google Scholar] [CrossRef]
- Dwyer, D.F.; Barrett, N.A.; Austen, K.F. Expression profiling of constitutive mast cells reveals a unique identity within the immune system. Nat. Immunol. 2016, 17, 878–887. [Google Scholar] [CrossRef]
- Li, Z.; Liu, S.; Xu, J.; Zhang, X.; Han, D.; Liu, J.; Xia, M.; Yi, L.; Shen, Q.; Xu, S.; et al. Adult Connective Tissue-Resident Mast Cells Originate from Late Erythro-Myeloid Progenitors. Immunity 2018, 49, 640–653.e5. [Google Scholar] [CrossRef] [Green Version]
- Matsue, H.; Kambe, N.; Shimada, S. Murine fetal skin-derived cultured mast cells: A useful tool for discovering functions of skin mast cells. J. Investig. Dermatol. 2009, 129, 1120–1125. [Google Scholar] [CrossRef] [Green Version]
- Yamada, N.; Matsushima, H.; Tagaya, Y.; Shimada, S.; Katz, S.I. Generation of a large number of connective tissue type mast cells by culture of murine fetal skin cells. J. Investig. Dermatol. 2003, 121, 1425–1432. [Google Scholar] [CrossRef] [Green Version]
- Ribatti, D. The Staining of Mast Cells: A Historical Overview. Int. Arch. Allergy Immunol. 2018, 176, 55–60. [Google Scholar] [CrossRef] [PubMed]
- Duelli, A.; Rönnberg, E.; Waern, I.; Ringvall, M.; Kolset, S.O.; Pejler, G. Mast cell differentiation and activation is closely linked to expression of genes coding for the serglycin proteoglycan core protein and a distinct set of chondroitin sulfate and heparin sulfotransferases. J. Immunol. 2009, 183, 7073–7083. [Google Scholar] [CrossRef] [PubMed] [Green Version]
- Grigorev, I.P.; Korzhevskii, D.E. Modern Imaging Technologies of Mast Cells for Biology and Medicine (Review). Sovrem. Tekhnol. Med. 2021, 13, 93–107. [Google Scholar] [CrossRef] [PubMed]
- Feyerabend, T.B.; Hausser, H.; Tietz, A.; Blum, C.; Hellman, L.; Straus, A.H.; Takahashi, H.K.; Morgan, E.S.; Dvorak, A.M.; Fehling, H.J.; et al. Loss of histochemical identity in mast cells lacking carboxypeptidase A. Mol. Cell Biol. 2005, 25, 6199–6210. [Google Scholar] [CrossRef] [PubMed] [Green Version]
- Russ, H.A.; Bar, Y.; Ravassard, P.; Efrat, S. In Vitro Proliferation of Cells Derived From Adult Human β-Cells Revealed By Cell-Lineage Tracing. Diabetes 2008, 57, 1575–1583. [Google Scholar] [CrossRef] [PubMed] [Green Version]
- Guo, Y.; Pu, W.T. Cardiomyocyte Maturation. Circ. Res. 2020, 126, 1086–1106. [Google Scholar] [CrossRef]
- Cayrol, C.; Girard, J.-P. Interleukin-33 (IL-33): A nuclear cytokine from the IL-1 family. Immunol. Rev. 2018, 281, 154–168. [Google Scholar] [CrossRef]
- Eissmann, M.F.; Dijkstra, C.; Jarnicki, A.; Phesse, T.; Brunnberg, J.; Poh, A.R.; Etemadi, N.; Tsantikos, E.; Thiem, S.; Huntington, N.D.; et al. IL-33-mediated mast cell activation promotes gastric cancer through macrophage mobilization. Nat. Commun. 2019, 10, 2735. [Google Scholar] [CrossRef] [Green Version]
- Leyva-Castillo, J.M.; Das, M.; Artru, E.; Yoon, J.; Galand, C.; Geha, R.S. Mast cell-derived IL-13 downregulates IL-12 production by skin dendritic cells to inhibit the T(H)1 cell response to cutaneous antigen exposure. J. Allergy Clin. Immunol. 2021, 147, 2305–2315.e3. [Google Scholar] [CrossRef]
- Pejler, G.; Rönnberg, E.; Waern, I.; Wernersson, S. Mast cell proteases: Multifaceted regulators of inflammatory disease. Blood 2010, 115, 4981–4990. [Google Scholar] [CrossRef] [Green Version]
- Payne, V.; Kam, P.C. Mast cell tryptase: A review of its physiology and clinical significance. Anaesthesia 2004, 59, 695–703. [Google Scholar] [CrossRef]
- Shumilina, E.; Lam, R.S.; Wölbing, F.; Matzner, N.; Zemtsova, I.M.; Sobiesiak, M.; Mahmud, H.; Sausbier, U.; Biedermann, T.; Ruth, P.; et al. Blunted IgE-mediated activation of mast cells in mice lacking the Ca2+-activated K+ channel KCa3.1. J. Immunol. 2008, 180, 8040–8047. [Google Scholar] [CrossRef] [PubMed] [Green Version]
- Ma, P.; Mali, R.S.; Munugalavadla, V.; Krishnan, S.; Ramdas, B.; Sims, E.; Martin, H.; Ghosh, J.; Li, S.; Chan, R.J.; et al. The PI3K pathway drives the maturation of mast cells via microphthalmia transcription factor. Blood 2011, 118, 3459–3469. [Google Scholar] [CrossRef] [PubMed] [Green Version]
- Krystel-Whittemore, M.; Dileepan, K.N.; Wood, J.G. Mast Cell: A Multi-Functional Master Cell. Front. Immunol. 2015, 6, 620. [Google Scholar] [CrossRef] [PubMed] [Green Version]
- Vennekens, R.; Olausson, J.; Meissner, M.; Bloch, W.; Mathar, I.; Philipp, S.E.; Schmitz, F.; Weissgerber, P.; Nilius, B.; Flockerzi, V.; et al. Increased IgE-dependent mast cell activation and anaphylactic responses in mice lacking the calcium-activated nonselective cation channel TRPM4. Nat. Immunol. 2007, 8, 312–320. [Google Scholar] [CrossRef] [PubMed] [Green Version]
- Froghi, S.; Grant, C.R.; Tandon, R.; Quaglia, A.; Davidson, B.; Fuller, B. New Insights on the Role of TRP Channels in Calcium Signalling and Immunomodulation: Review of Pathways and Implications for Clinical Practice. Clin. Rev. Allergy Immunol. 2021, 60, 271–292. [Google Scholar] [CrossRef] [PubMed]
- Sobiesiak, M.; Shumilina, E.; Lam, R.S.; Wölbing, F.; Matzner, N.; Kaesler, S.; Zemtsova, I.M.; Lupescu, A.; Zahir, N.; Kuhl, D.; et al. Impaired Mast Cell Activation in Gene-Targeted Mice Lacking the Serum- and Glucocorticoid-Inducible Kinase SGK1. J. Immunol. 2009, 183, 4395–4402. [Google Scholar] [CrossRef] [Green Version]
- Agier, J.; Pastwińska, J.; Brzezińska-Błaszczyk, E. An overview of mast cell pattern recognition receptors. Inflamm. Res. 2018, 67, 737–746. [Google Scholar] [CrossRef] [Green Version]
- Matsushima, H.; Yamada, N.; Matsue, H.; Shimada, S. TLR3-, TLR7-, and TLR9-mediated production of proinflammatory cytokines and chemokines from murine connective tissue type skin-derived mast cells but not from bone marrow-derived mast cells. J. Immunol. 2004, 173, 531–541. [Google Scholar] [CrossRef] [Green Version]
- Supajatura, V.; Ushio, H.; Nakao, A.; Akira, S.; Okumura, K.; Ra, C.; Ogawa, H. Differential responses of mast cell Toll-like receptors 2 and 4 in allergy and innate immunity. J. Clin. Investig. 2002, 109, 1351–1359. [Google Scholar] [CrossRef]
- Agier, J.; Żelechowska, P.; Kozłowska, E.; Brzezińska-Błaszczyk, E. Expression of surface and intracellular Toll-like receptors by mature mast cells. Cent. Eur. J. Immunol. 2016, 41, 333–338. [Google Scholar] [CrossRef] [PubMed] [Green Version]
- Kaesler, S.; Wölbing, F.; Kempf, W.E.; Skabytska, Y.; Köberle, M.; Volz, T.; Sinnberg, T.; Amaral, T.; Möckel, S.; Yazdi, A.; et al. Targeting tumor-resident mast cells for effective anti-melanoma immune responses. JCI Insight 2019, 4, 125057. [Google Scholar] [CrossRef] [PubMed]
- Kneilling, M.; Hültner, L.; Pichler, B.J.; Mailhammer, R.; Morawietz, L.; Solomon, S.; Eichner, M.; Sabatino, J.; Biedermann, T.; Krenn, V.; et al. Targeted mast cell silencing protects against joint destruction and angiogenesis in experimental arthritis in mice. Arthritis Rheum. 2007, 56, 1806–1816. [Google Scholar] [CrossRef] [PubMed]
- Kneilling, M.; Mailhammer, R.; Hültner, L.; Schönberger, T.; Fuchs, K.; Schaller, M.; Bukala, D.; Massberg, S.; Sander, C.A.; Braumüller, H.; et al. Direct crosstalk between mast cell-TNF and TNFR1-expressing endothelia mediates local tissue inflammation. Blood 2009, 114, 1696–1706. [Google Scholar] [CrossRef] [PubMed]
- Mrabet-Dahbi, S.; Metz, M.; Dudeck, A.; Zuberbier, T.; Maurer, M. Murine mast cells secrete a unique profile of cytokines and prostaglandins in response to distinct TLR2 ligands. Exp. Dermatol. 2009, 18, 437–444. [Google Scholar] [CrossRef] [Green Version]
- Sonoda, T.; Kitamura, Y.; Haku, Y.; Hara, H.; Mori, K.J. Mast-cell precursors in various haematopoietic colonies of mice produced in vivo and in vitro. Br. J. Haematol. 1983, 53, 611–620. [Google Scholar] [CrossRef]
- Meurer, S.K.; Neß, M.; Weiskirchen, S.; Kim, P.; Tag, C.G.; Kauffmann, M.; Huber, M.; Weiskirchen, R. Isolation of Mature (Peritoneum-Derived) Mast Cells and Immature (Bone Marrow-Derived) Mast Cell Precursors from Mice. PLoS ONE 2016, 11, e0158104. [Google Scholar] [CrossRef]
- Swindle, E.J. Generation of Mast Cells from Murine Stem Cell Progenitors. Methods Mol. Biol. 2020, 2163, 85–89. [Google Scholar] [CrossRef] [PubMed]
- Ohnmacht, C.; Voehringer, D. Basophil effector function and homeostasis during helminth infection. Blood 2009, 113, 2816–2825. [Google Scholar] [CrossRef]
- Galli, S.J.; Tsai, M.; Marichal, T.; Tchougounova, E.; Reber, L.L.; Pejler, G. Approaches for analyzing the roles of mast cells and their proteases in vivo. Adv. Immunol. 2015, 126, 45–127. [Google Scholar] [CrossRef] [Green Version]
- Tsai, M.; Grimbaldeston, M.A.; Yu, M.; Tam, S.-Y.; Galli, S.J. Using Mast Cell Knock-In Mice to Analyze the Roles of Mast Cells in Allergic Responses in vivo. Chem. Immunol. Allergy 2005, 87, 179–197. [Google Scholar] [CrossRef] [PubMed]
- Nakajima, T. Marked increase in CC chemokine gene expression in both human and mouse mast cell transcriptomes following Fcepsilon receptor I cross-linking: An interspecies comparison. Blood 2002, 100, 3861–3868. [Google Scholar] [CrossRef] [PubMed]
- Roy, S.; Chompunud Na Ayudhya, C.; Thapaliya, M.; Deepak, V.; Ali, H. Multifaceted MRGPRX2: New insight into the role of mast cells in health and disease. J. Allergy Clin. Immunol. 2021, 148, 293–308. [Google Scholar] [CrossRef] [PubMed]
- Zhao, J.; Endoh, I.; Hsu, K.; Tedla, N.; Endoh, Y.; Geczy, C.L. S100A8 modulates mast cell function and suppresses eosinophil migration in acute asthma. Antioxid. Redox Signal. 2011, 14, 1589–1600. [Google Scholar] [CrossRef]
- Gurish, M.F.; Austen, K.F. Developmental origin and functional specialization of mast cell subsets. Immunity 2012, 37, 25–33. [Google Scholar] [CrossRef] [Green Version]
- Saito, H.; Matsumoto, K.; Okumura, S.; Kashiwakura, J.; Oboki, K.; Yokoi, H.; Kambe, N.; Ohta, K.; Okayama, Y. Gene expression profiling of human mast cell subtypes: An in silico study. Allergol. Int. 2006, 55, 173–179. [Google Scholar] [CrossRef] [Green Version]
- Xing, W.; Austen, K.F.; Gurish, M.F.; Jones, T.G. Protease phenotype of constitutive connective tissue and of induced mucosal mast cells in mice is regulated by the tissue. Proc. Natl. Acad. Sci. USA 2011, 108, 14210–14215. [Google Scholar] [CrossRef] [Green Version]





| Cell Type | Culture Time (in Weeks) | Yield |
|---|---|---|
| BMMC | 4–6 | 1 × 108/tibia |
| FLMC | 6–10 | 5 × 107/embryo |
| FMSC | 4–6 | 1 × 107/embryo |
| Title 1 | BMMC | FLMC | FSMC | CTMC |
|---|---|---|---|---|
| Alcian blue/safranin staining | Blue | Blue/Red | Red | red |
| Toluidine staining | violet | Violet | Violet | violet |
| Granules | + | ++ | +++ | +++ |
| Histamine content | + | ++ | +++ | +++ |
| Proteases | Mcpt4,5,6,7,9 Cpa3 | Mcpt4,5,6,7,9 Cpa3 | Mcpt4,5,6,7,9 Cpa3 | Mcpt4,5,6,7,9 Cpa3 |
| Degranulation by IgE | +++ | +++ | +++ | +++ |
| TLR expression | TLR1,2,3,4,6,7,8 | TLR1,2,3,4,6,7,8 | TLR1,2,3,4,6,7,8 | TLR1,2,3,4,6,7,8,9 |
| Phenotype | ||||
| CD45 | + | + | + | + |
| CD117 | + | + | + | + |
| FcεRI | + | + | + | + |
| ST2 expression | ++ | + | ++ | ++ |
| Cytokine secretion upon LPS stimulation | +++ | ++ | + | +++ |
| Cytokine secretion upon IL-33 stimulation | +++ | + | +++ | +++ |
Publisher’s Note: MDPI stays neutral with regard to jurisdictional claims in published maps and institutional affiliations. |
© 2022 by the authors. Licensee MDPI, Basel, Switzerland. This article is an open access article distributed under the terms and conditions of the Creative Commons Attribution (CC BY) license (https://creativecommons.org/licenses/by/4.0/).
Share and Cite
Iuliano, C.; Absmaier-Kijak, M.; Sinnberg, T.; Hoffard, N.; Hils, M.; Köberle, M.; Wölbing, F.; Shumilina, E.; Heise, N.; Fehrenbacher, B.; et al. Fetal Tissue-Derived Mast Cells (MC) as Experimental Surrogate for In Vivo Connective Tissue MC. Cells 2022, 11, 928. https://doi.org/10.3390/cells11060928
Iuliano C, Absmaier-Kijak M, Sinnberg T, Hoffard N, Hils M, Köberle M, Wölbing F, Shumilina E, Heise N, Fehrenbacher B, et al. Fetal Tissue-Derived Mast Cells (MC) as Experimental Surrogate for In Vivo Connective Tissue MC. Cells. 2022; 11(6):928. https://doi.org/10.3390/cells11060928
Chicago/Turabian StyleIuliano, Caterina, Magdalena Absmaier-Kijak, Tobias Sinnberg, Nils Hoffard, Miriam Hils, Martin Köberle, Florian Wölbing, Ekaterina Shumilina, Nicole Heise, Birgit Fehrenbacher, and et al. 2022. "Fetal Tissue-Derived Mast Cells (MC) as Experimental Surrogate for In Vivo Connective Tissue MC" Cells 11, no. 6: 928. https://doi.org/10.3390/cells11060928
APA StyleIuliano, C., Absmaier-Kijak, M., Sinnberg, T., Hoffard, N., Hils, M., Köberle, M., Wölbing, F., Shumilina, E., Heise, N., Fehrenbacher, B., Schaller, M., Lang, F., Kaesler, S., & Biedermann, T. (2022). Fetal Tissue-Derived Mast Cells (MC) as Experimental Surrogate for In Vivo Connective Tissue MC. Cells, 11(6), 928. https://doi.org/10.3390/cells11060928

