RNAi-Mediated Screen of Primary AML Cells Nominates MDM4 as a Therapeutic Target in NK-AML with DNMT3A Mutations
Abstract
1. Introduction
2. Materials and Methods
2.1. Cell Culture
2.2. DNMT3A R882H Mutation Correction
2.3. Thawing of Primary AML Cells
2.4. B/T Cell Depletion
2.5. Transduction of Primary AML Cells with the shRNA Library
2.6. Preparation of the Samples for Deep Sequencing
2.7. Deep Sequencing Data Analysis
2.8. Cloning of shRNAs and gRNAs
2.9. Virus Production
2.10. Transduction of Cells by Spinoculation
2.11. Knockdown of Candidate Genes in Cell Lines with RNAi
2.12. Knock out of Candidate Genes in Cell Lines with CRISPR/Cas
2.13. Quantitative Real-Time PCR
2.14. Western Blot
2.15. ALRN-6924 Treatment and Cell Cycle Analysis
3. Results
3.1. The DNMT3A R882H Mutation Is Not Essential in the Leukemic Cell Line SET2
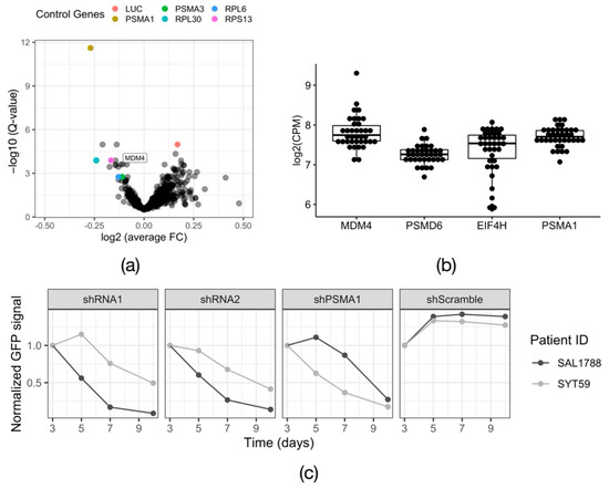
3.2. RNAi Screening in Mutant DNMT3A-Driven Primary AML Cells
3.3. Loss of MDM2/4 Activity Stops the Proliferation of DNMT3AWT/p.R882C/NPM1WT/p.W288Xfs*12 Primary AML Cells
4. Discussion
Supplementary Materials
Author Contributions
Funding
Institutional Review Board Statement
Informed Consent Statement
Data Availability Statement
Acknowledgments
Conflicts of Interest
References
- Ishikawa, F.; Yoshida, S.; Saito, Y.; Hijikata, A.; Kitamura, H.; Tanaka, S.; Nakamura, R.; Tanaka, T.; Tomiyama, H.; Saito, N.; et al. Chemotherapy-Resistant Human AML Stem Cells Home to and Engraft within the Bone-Marrow Endosteal Region. Nat. Biotechnol. 2007, 25, 1315–1321. [Google Scholar] [CrossRef] [PubMed]
- Roboz, G.J.; Guzman, M. Acute Myeloid Leukemia Stem Cells: Seek and Destroy. Expert Rev. Hematol. 2014, 2, 663–672. [Google Scholar] [CrossRef] [PubMed]
- Rothenberg-Thurley, M.; Amler, S.; Goerlich, D.; Köhnke, T.; Konstandin, N.P.; Schneider, S.; Sauerland, M.C.; Herold, T.; Hubmann, M.; Ksienzyk, B.; et al. Persistence of Pre-Leukemic Clones during First Remission and Risk of Relapse in Acute Myeloid Leukemia. Leukemia 2018, 32, 1598–1608. [Google Scholar] [CrossRef] [PubMed]
- Stone, R.M.; Mandrekar, S.J.; Sanford, B.L.; Laumann, K.; Geyer, S.; Bloomfield, C.D.; Thiede, C.; Prior, T.W.; Döhner, K.; Marcucci, G.; et al. Midostaurin plus Chemotherapy for Acute Myeloid Leukemia with a FLT3 Mutation. N. Engl. J. Med. 2017, 377, 454–464. [Google Scholar] [CrossRef]
- Shlush, L.I.; Zandi, S.; Mitchell, A.; Chen, W.C.; Brandwein, J.M.; Gupta, V.; Kennedy, J.A.; Schimmer, A.D.; Schuh, A.C.; Yee, K.W.; et al. Identification of Pre-Leukaemic Haematopoietic Stem Cells in Acute Leukaemia. Nature 2014, 506, 328–333. [Google Scholar] [CrossRef]
- Lauber, C.; Correia, N.; Trumpp, A.; Rieger, M.A.; Dolnik, A.; Bullinger, L.; Roeder, I.; Seifert, M. Survival Differences and Associated Molecular Signatures of DNMT3A-Mutant Acute Myeloid Leukemia Patients. Sci. Rep. 2020, 10, 12761. [Google Scholar] [CrossRef]
- Challen, G.A.; Sun, D.; Jeong, M.; Luo, M.; Jelinek, J.; Berg, J.S.; Bock, C.; Vasanthakumar, A.; Gu, H.; Xi, Y.; et al. Dnmt3a Is Essential for Hematopoietic Stem Cell Differentiation. Nat. Genet. 2011, 44, 23–31. [Google Scholar] [CrossRef]
- Dai, Y.-J.; Wang, Y.-Y.; Huang, J.-Y.; Xia, L.; Shi, X.-D.; Xu, J.; Lu, J.; Su, X.-B.; Yang, Y.; Zhang, W.-N.; et al. Conditional Knockin of Dnmt3a R878H Initiates Acute Myeloid Leukemia with MTOR Pathway Involvement. Proc. Natl. Acad. Sci. USA 2017, 114, 5237–5242. [Google Scholar] [CrossRef]
- Ferreira, H.J.; Heyn, H.; Vizoso, M.; Moutinho, C.; Vidal, E.; Gomez, A.; Martínez-Cardús, A.; Simó-Riudalbas, L.; Moran, S.; Jost, E.; et al. DNMT3A Mutations Mediate the Epigenetic Reactivation of the Leukemogenic Factor MEIS1 in Acute Myeloid Leukemia. Oncogene 2016, 35, 3079–3082. [Google Scholar] [CrossRef]
- Boehm, J.S.; Golub, T.R. An Ecosystem of Cancer Cell Line Factories to Support a Cancer Dependency Map. Nat. Rev. Genet. 2015, 16, 373–374. [Google Scholar] [CrossRef]
- Yu, C.; Mannan, A.M.; Yvone, G.M.; Ross, K.N.; Zhang, Y.-L.; Marton, M.A.; Taylor, B.R.; Crenshaw, A.; Gould, J.Z.; Tamayo, P.; et al. High-Throughput Identification of Genotype-Specific Cancer Vulnerabilities in Mixtures of Barcoded Tumor Cell Lines. Nat. Biotechnol. 2016, 34, 419–423. [Google Scholar] [CrossRef] [PubMed]
- Meyers, R.M.; Bryan, J.G.; McFarland, J.M.; Weir, B.A.; Sizemore, A.E.; Xu, H.; Dharia, N.V.; Montgomery, P.G.; Cowley, G.S.; Pantel, S.; et al. Computational Correction of Copy Number Effect Improves Specificity of CRISPR-Cas9 Essentiality Screens in Cancer Cells. Nat. Genet. 2017, 49, 1779–1784. [Google Scholar] [CrossRef] [PubMed]
- Tsherniak, A.; Vazquez, F.; Montgomery, P.G.; Weir, B.A.; Kryukov, G.; Cowley, G.S.; Gill, S.; Harrington, W.F.; Pantel, S.; Krill-Burger, J.M.; et al. Defining a Cancer Dependency Map. Cell 2017, 170, 564–576.e16. [Google Scholar] [CrossRef]
- Rücker, F.G.; Sander, S.; Döhner, K.; Döhner, H.; Pollack, J.R.; Bullinger, L. Molecular Profiling Reveals Myeloid Leukemia Cell Lines to Be Faithful Model Systems Characterized by Distinct Genomic Aberrations. Leukemia 2006, 20, 994–1001. [Google Scholar] [CrossRef][Green Version]
- Smiraglia, D.J.; Rush, L.J.; Frühwald, M.C.; Dai, Z.; Held, W.A.; Costello, J.F.; Lang, J.C.; Eng, C.; Li, B.; Wright, F.A.; et al. Excessive CpG Island Hypermethylation in Cancer Cell Lines versus Primary Human Malignancies. Hum. Mol. Genet. 2001, 10, 1413–1419. [Google Scholar] [CrossRef]
- Lee, J.; Hwang, J.; Kim, H.-S.; Kim, S.; Kim, Y.H.; Park, S.-Y.; Kim, K.S.; Ryoo, Z.Y.; Chang, K.-T.; Lee, S. A Comparison of Gene Expression Profiles between Primary Human AML Cells and AML Cell Line. Genes Genet. Syst. 2008, 83, 339–345. [Google Scholar] [CrossRef][Green Version]
- Deng, L.; Pollmeier, L.; Zhou, Q.; Bergemann, S.; Bode, C.; Hein, L.; Lother, A. Gene Expression in Immortalized versus Primary Isolated Cardiac Endothelial Cells. Sci. Rep. 2020, 10, 2241–2249. [Google Scholar] [CrossRef] [PubMed]
- Rodger, E.J.; Almomani, S.N.; Ludgate, J.L.; Stockwell, P.A.; Baguley, B.C.; Eccles, M.R.; Chatterjee, A. Comparison of Global DNA Methylation Patterns in Human Melanoma Tissues and Their Derivative Cell Lines. Cancers 2021, 13, 2123. [Google Scholar] [CrossRef] [PubMed]
- Wermke, M.; Camgoz, A.; Paszkowski-Rogacz, M.; Thieme, S.; von Bonin, M.; Dahl, A.; Platzbecker, U.; Theis, M.; Ehninger, G.; Brenner, S.; et al. RNAi Profiling of Primary Human AML Cells Identifies ROCK1 as a Therapeutic Target and Nominates Fasudil as an Antileukemic Drug. Blood 2015, 125, 3760–3768. [Google Scholar] [CrossRef]
- Kluesner, M.G.; Nedveck, D.A.; Lahr, W.S.; Garbe, J.R.; Abrahante, J.E.; Webber, B.R.; Moriarity, B.S. EditR: A Method to Quantify Base Editing from Sanger Sequencing. Crispr J. 2018, 1, 239–250. [Google Scholar] [CrossRef]
- Güneş, C.; Paszkowski-Rogacz, M.; Rahmig, S.; Khattak, S.; Camgoz, A.; Wermke, M.; Dahl, A.; Bornhäuser, M.; Waskow, C.; Buchholz, F. Comparative RNAi Screens in Isogenic Human Stem Cells Reveal SMARCA4 as a Differential Regulator. Stem Cell Rep. 2019, 12, 1084–1098. [Google Scholar] [CrossRef] [PubMed]
- Welch, B.L. The Generalisation of Student’s Problems When Several Different Population Variances Are Involved. Biometrika 1947, 34, 28–35. [Google Scholar] [CrossRef] [PubMed]
- Storey, J.D.; Tibshirani, R. Statistical Significance for Genomewide Studies. Proc. Natl. Acad. Sci. USA 2003, 100, 9440–9445. [Google Scholar] [CrossRef]
- Doench, J.G.; Fusi, N.; Sullender, M.; Hegde, M.; Vaimberg, E.W.; Donovan, K.F.; Smith, I.; Tothova, Z.; Wilen, C.; Orchard, R.; et al. Optimized SgRNA Design to Maximize Activity and Minimize Off-Target Effects of CRISPR-Cas9. Nat. Biotechnol. 2016, 34, 184–191. [Google Scholar] [CrossRef] [PubMed]
- Labun, K.; Montague, T.G.; Krause, M.; Cleuren, Y.N.T.; Tjeldnes, H.; Valen, E. CHOPCHOP v3: Expanding the CRISPR Web Toolbox beyond Genome Editing. Nucleic Acids Res. 2019, 47, W171–W174. [Google Scholar] [CrossRef] [PubMed]
- Shen, M.W.; Arbab, M.; Hsu, J.Y.; Worstell, D.; Culbertson, S.J.; Krabbe, O.; Cassa, C.A.; Liu, D.R.; Gifford, D.K.; Sherwood, R.I. Predictable and Precise Template-Free CRISPR Editing of Pathogenic Variants. Nature 2018, 563, 646–651. [Google Scholar] [CrossRef]
- Ran, F.A.; Hsu, P.D.; Wright, J.; Agarwala, V.; Scott, D.A.; Zhang, F. Genome Engineering Using the CRISPR-Cas9 System. Nat. Protoc. 2013, 8, 2281–2308. [Google Scholar] [CrossRef]
- Carvajal, L.A.; Neriah, D.B.; Senecal, A.; Benard, L.; Thiruthuvanathan, V.; Yatsenko, T.; Narayanagari, S.-R.; Wheat, J.C.; Todorova, T.I.; Mitchell, K.; et al. Dual Inhibition of MDMX and MDM2 as a Therapeutic Strategy in Leukemia. Sci. Transl. Med. 2018, 10, eaao3003. [Google Scholar] [CrossRef]
- Richter, M.F.; Zhao, K.T.; Eton, E.; Lapinaite, A.; Newby, G.A.; Thuronyi, B.W.; Wilson, C.; Koblan, L.W.; Zeng, J.; Bauer, D.E.; et al. Phage-Assisted Evolution of an Adenine Base Editor with Improved Cas Domain Compatibility and Activity. Nat. Biotechnol. 2020, 38, 883–891. [Google Scholar] [CrossRef]
- Corces-Zimmerman, M.R.; Hong, W.J.; Weissman, I.L.; Medeiros, B.C.; Majeti, R. Preleukemic Mutations in Human Acute Myeloid Leukemia Affect Epigenetic Regulators and Persist in Remission. Proc. Natl. Acad. Sci. USA 2014, 111, 2548–2553. [Google Scholar] [CrossRef]
- Eischen, C.M.; Lozano, G. The Mdm Network and Its Regulation of P53 Activities: A Rheostat of Cancer Risk. Hum. Mutat. 2014, 35, 728–737. [Google Scholar] [CrossRef] [PubMed]
- Macrae, T.; Sargeant, T.; Lemieux, S.; Hébert, J.; Deneault, E.; Sauvageau, G. RNA-Seq Reveals Spliceosome and Proteasome Genes as Most Consistent Transcripts in Human Cancer Cells. PLoS ONE 2013, 8, e72884. [Google Scholar] [CrossRef] [PubMed]
- Wu, X.; Bayle, J.H.; Olson, D.; Levine, A.J. The P53-Mdm-2 Autoregulatory Feedback Loop. Genes Dev. 1993, 7, 1126–1132. [Google Scholar] [CrossRef] [PubMed]
- Juven, T.; Barak, Y.; Zauberman, A.; George, D.L.; Oren, M. Wild Type P53 Can Mediate Sequence-Specific Transactivation of an Internal Promoter within the Mdm2 Gene. Oncogene 1993, 8, 3411–3416. [Google Scholar]
- Abelson, S.; Collord, G.; Ng, S.W.K.; Weissbrod, O.; Cohen, N.M.; Niemeyer, E.; Barda, N.; Zuzarte, P.C.; Heisler, L.; Sundaravadanam, Y.; et al. Prediction of Acute Myeloid Leukaemia Risk in Healthy Individuals. Nature 2018, 559, 400–404. [Google Scholar] [CrossRef]
- Genovese, G.; Kähler, A.K.; Handsaker, R.E.; Lindberg, J.; Rose, S.A.; Bakhoum, S.F.; Chambert, K.; Mick, E.; Neale, B.M.; Fromer, M.; et al. Clonal Hematopoiesis and Blood-Cancer Risk Inferred from Blood DNA Sequence. N. Engl. J. Med. 2014, 371, 2477–2487. [Google Scholar] [CrossRef]
- Jaiswal, S.; Fontanillas, P.; Flannick, J.; Manning, A.; Grauman, P.V.; Mar, B.G.; Lindsley, R.C.; Mermel, C.H.; Burtt, N.; Chavez, A.; et al. Age-Related Clonal Hematopoiesis Associated with Adverse Outcomes. N. Engl. J. Med. 2014, 371, 2488–2498. [Google Scholar] [CrossRef]
- Xie, M.; Lu, C.; Wang, J.; McLellan, M.D.; Johnson, K.J.; Wendl, M.C.; McMichael, J.F.; Schmidt, H.K.; Yellapantula, V.; Miller, C.A.; et al. Age-Related Mutations Associated with Clonal Hematopoietic Expansion and Malignancies. Nat. Med. 2014, 20, 1472–1478. [Google Scholar] [CrossRef]
- Shlush, L.I. Age-Related Clonal Hematopoiesis. Blood 2018, 131, 496–504. [Google Scholar] [CrossRef]
- Wilson, J.S.; Ley, T.J.; Link, D.C.; Miller, C.A.; Larson, D.E.; Koboldt, D.C.; Wartman, L.D.; Lamprecht, T.L.; Liu, F.; Xia, J.; et al. The Origin and Evolution of Mutations in Acute Myeloid Leukemia. Cell 2012, 150, 264–278. [Google Scholar] [CrossRef]
- Shlush, L.I.; Mitchell, A.; Heisler, L.; Abelson, S.; Ng, S.W.K.; Trotman-Grant, A.; Medeiros, J.J.F.; Rao-Bhatia, A.; Jaciw-Zurakowsky, I.; Marke, R.; et al. Tracing the Origins of Relapse in Acute Myeloid Leukaemia to Stem Cells. Nature 2017, 547, 104–108. [Google Scholar] [CrossRef] [PubMed]
- Shimakura, Y.; Kawada, H.; Ando, K.; Sato, T.; Nakamura, Y.; Tsuji, T.; Kato, S.; Hotta, T. Murine Stromal Cell Line HESS-5 Maintains Reconstituting Ability of Ex Vivo-Generated Hematopoietic Stem Cells from Human Bone Marrow and Cytokine-Mobilized Peripheral Blood. Stem Cells 2000, 18, 183–189. [Google Scholar] [CrossRef] [PubMed]
- Konopleva, M.; Konoplev, S.; Hu, W.; Zaritskey, A.; Afanasiev, B.; Andreeff, M. Stromal Cells Prevent Apoptosis of AML Cells by Up-Regulation of Anti-Apoptotic Proteins. Leukemia 2002, 16, 1713–1724. [Google Scholar] [CrossRef]
- Bruserud, Ø.; Ryningen, A.; Wergeland, L.; Glenjen, N.I.; Gjertsen, B.T. Osteoblasts Increase Proliferation and Release of Pro-Angiogenic Interleukin 8 by Native Human Acute Myelogenous Leukemia Blasts. Haematologica 2004, 89, 391–402. [Google Scholar] [PubMed]
- Blumenthal, R.D.; Lock, R.B.; Liem, N.L.; Papa, R.A. Preclinical Testing of Antileukemic Drugs Using an in Vivo Model of Systemic Disease. In Chemosensitivity; Humana Press: Totowa, NJ, USA, 2005; Volume 111, pp. 323–334. [Google Scholar] [CrossRef]
- Zuber, J.; Shi, J.; Wang, E.; Rappaport, A.R.; Herrmann, H.; Sison, E.A.; Magoon, D.; Qi, J.; Blatt, K.; Wunderlich, M.; et al. RNAi Screen Identifies Brd4 as a Therapeutic Target in Acute Myeloid Leukaemia. Nature 2011, 478, 524–528. [Google Scholar] [CrossRef]
- Höfig, I.; Ehrhardt, H.; Jeremias, I. Efficient RNA Interference in Patients’ Acute Lymphoblastic Leukemia Cells Amplified as Xenografts in Mice. Cell Commun. Signal. 2012, 10, 8. [Google Scholar] [CrossRef] [PubMed]





Publisher’s Note: MDPI stays neutral with regard to jurisdictional claims in published maps and institutional affiliations. |
© 2022 by the authors. Licensee MDPI, Basel, Switzerland. This article is an open access article distributed under the terms and conditions of the Creative Commons Attribution (CC BY) license (https://creativecommons.org/licenses/by/4.0/).
Share and Cite
Sidorova, O.A.; Sayed, S.; Paszkowski-Rogacz, M.; Seifert, M.; Camgöz, A.; Roeder, I.; Bornhäuser, M.; Thiede, C.; Buchholz, F. RNAi-Mediated Screen of Primary AML Cells Nominates MDM4 as a Therapeutic Target in NK-AML with DNMT3A Mutations. Cells 2022, 11, 854. https://doi.org/10.3390/cells11050854
Sidorova OA, Sayed S, Paszkowski-Rogacz M, Seifert M, Camgöz A, Roeder I, Bornhäuser M, Thiede C, Buchholz F. RNAi-Mediated Screen of Primary AML Cells Nominates MDM4 as a Therapeutic Target in NK-AML with DNMT3A Mutations. Cells. 2022; 11(5):854. https://doi.org/10.3390/cells11050854
Chicago/Turabian StyleSidorova, Olga Alexandra, Shady Sayed, Maciej Paszkowski-Rogacz, Michael Seifert, Aylin Camgöz, Ingo Roeder, Martin Bornhäuser, Christian Thiede, and Frank Buchholz. 2022. "RNAi-Mediated Screen of Primary AML Cells Nominates MDM4 as a Therapeutic Target in NK-AML with DNMT3A Mutations" Cells 11, no. 5: 854. https://doi.org/10.3390/cells11050854
APA StyleSidorova, O. A., Sayed, S., Paszkowski-Rogacz, M., Seifert, M., Camgöz, A., Roeder, I., Bornhäuser, M., Thiede, C., & Buchholz, F. (2022). RNAi-Mediated Screen of Primary AML Cells Nominates MDM4 as a Therapeutic Target in NK-AML with DNMT3A Mutations. Cells, 11(5), 854. https://doi.org/10.3390/cells11050854

