Correlation between Sialylation Status and Cell Susceptibility to Amyloid Toxicity
Abstract
1. Introduction
2. Materials and Methods
2.1. Aβ-42 Aggregation
2.2. Cell Cultures
2.3. MTT Assay
2.4. Confocal Laser Scanning Microscope Analysis
2.5. Intracellular Calcium
2.6. Reactive Oxygen Species (ROS) Measurement
2.7. Lectin Histochemistry
2.8. Statistical Analysis
3. Results
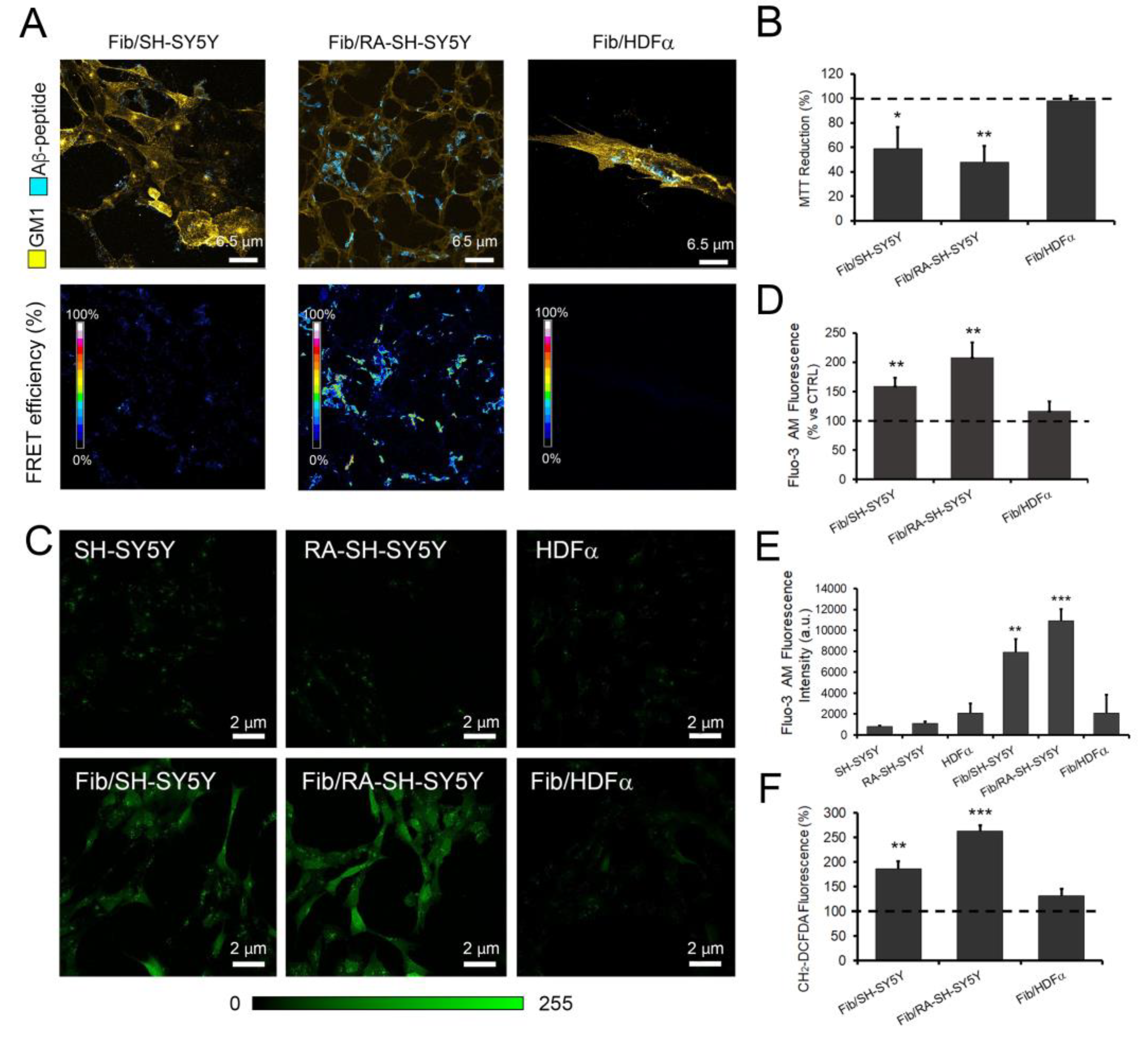
3.1. Evaluation of Different Cell Line Susceptibilities to Aβ-42 Amyloid Toxicity
3.2. MAA and SNA Reactivity
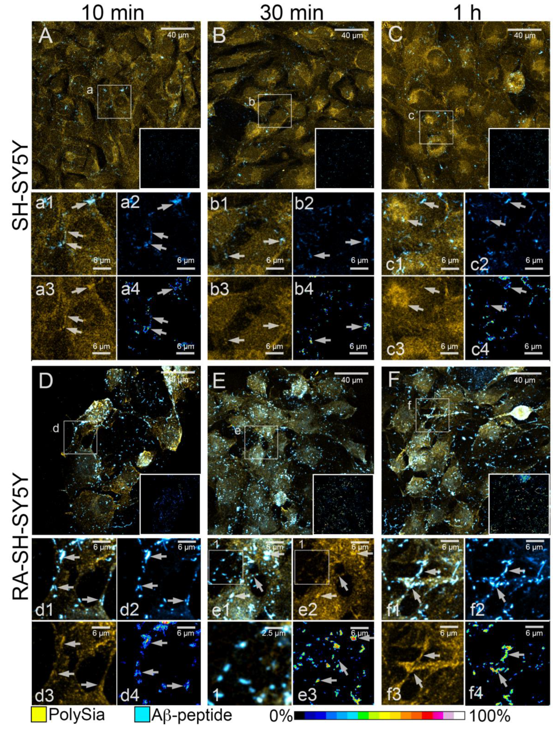
3.3. Confocal Microscopy of PolySia and Aβ-42 Amyloid Immunoreactivity
3.4. Differential Binding of GM1 with Aβ-42 Amyloid in SH-SY5Y and RA-SH-SY5Y Cells
3.5. PolySia Affects Aβ-42/Plasma Membrane Binding in SH-SY5Y and RA-SH-SY5Y Cells
4. Discussion
Supplementary Materials
Author Contributions
Funding
Institutional Review Board Statement
Informed Consent Statement
Data Availability Statement
Acknowledgments
Conflicts of Interest
References
- Williams, T.L.; Serpell, L.C. Membrane and surface interactions of Alzheimer’s Aβ peptide—Insights into the mechanism of cytotoxicity. FEBS J. 2011, 278, 3905–3917. [Google Scholar] [CrossRef] [PubMed]
- Bucciantini, M.; Nosi, D.; Forzan, M.; Russo, E.; Calamai, M.; Pieri, L.; Formigli, L.; Quercioli, F.; Soria, S.; Pavone, F.; et al. Toxic effects of amyloid fibrils on cell membranes: The importance of ganglioside GM1. FASEB J. 2012, 26, 818–831. [Google Scholar] [CrossRef] [PubMed]
- Bucciantini, M.; Rigacci, S.; Stefani, M. Amyloid Aggregation: Role of Biological Membranes and the Aggregate-Membrane System. J. Phys. Chem. Lett. 2014, 5, 517–527. [Google Scholar] [CrossRef] [PubMed]
- Bucciantini, M.; Leri, M.; Stefani, M.; Melki, R.; Zecchi-Orlandini, S.; Nosi, D. The amphipathic GM1 molecule stabilizes amyloid aggregates, preventing their cytotoxicity. Biophys. J. 2020, 119, 326–336. [Google Scholar] [CrossRef] [PubMed]
- Pellistri, F.; Bucciantini, M.; Invernizzi, G.; Gatta, E.; Penco, A.; Frana, A.M.; Nosi, D.; Relini, A.; Regonesi, M.E.; Gliozzi, A.; et al. Different ataxin-3 amyloid aggregates induce intracellular Ca2+ deregulation by different mechanisms in cerebellar granule cells. Biochim. Biophys. Acta Mol. Cell Res. 2013, 1833, 3155–3165. [Google Scholar] [CrossRef] [PubMed][Green Version]
- Kopito, R.R. Aggresomes, inclusion bodies and protein aggregation. Trends Cell Biol. 2000, 10, 524–530. [Google Scholar] [CrossRef]
- Stefani, M. Biochemical and biophysical features of both oligomer/fibril and cell membrane in amyloid cytotoxicity. FEBS J. 2010, 277, 4602–4613. [Google Scholar] [CrossRef]
- Nillegoda, N.B.; Wentink, A.S.; Bukau, B. Protein disaggregation in multicellular organisms. Trends Biochem. Sci. 2018, 43, 285–300. [Google Scholar] [CrossRef]
- Mesa-Herrera, F.; Taoro-González, L.; Valdés-Baizabal, C.; Diaz, M.; Marín, R. Lipid Raft Alteration in Aging and Neurodegenerative Diseases: A Window for the Development of New Biomarkers. Int. J. Mol. Sci. 2019, 20, 3810. [Google Scholar] [CrossRef]
- Marin, R.; Fabelo, N.; Fernández-Echevarría, C.; Canerina-Amaro, A.; Rodríguez-Barreto, D.; Quinto-Alemany, D.; Mesa-Herrera, F.; Díaz, M. Lipid raft alterations in aged-associated neuropathologies. Curr. Alzheimer Res. 2016, 13, 973–984. [Google Scholar] [CrossRef]
- Díaz, M.; Fabelo, N.; Martín, V.; Ferrer, I.; Gómez, T.; Marín, R. Biophysical alterations in lipid rafts from human cerebral cortex associate with increased BACE1/AβPP Interaction in early stages of Alzheimer’s disease. J. Alzheimers Dis. 2014, 43, 1185–1198. [Google Scholar] [CrossRef]
- Hellstrand, E.; Nowacka, A.; Topgaard, D.; Linse, S.; Sparr, E. Membrane lipid co-aggregation with α-Synuclein fibrils. PLoS ONE 2013, 8, e77235. [Google Scholar] [CrossRef]
- Kiskis, J.; Fink, H.; Nyberg, L.; Thyr, J.; Li, J.; Enejder, A. Plaque-associated lipids in Alzheimer’s diseased brain tissue visualized by nonlinear microscopy. Sci. Rep. 2015, 5, 13489. [Google Scholar] [CrossRef]
- Sasahara, K.; Morigaki, K.; Mori, Y. Uptake of raft components into amyloid β-peptide aggregates and membrane damage. Anal. Biochem. 2015, 481, 18–26. [Google Scholar]
- Yu, R.K.; Tsai, Y.-T.; Ariga, T.; Yanagisawa, M. Structures, biosynthesis, and functions of gangliosides—An overview. J. Oleo Sci. 2011, 60, 537–544. [Google Scholar] [CrossRef]
- Leri, M.; Bemporad, F.; Oropesa-Nuñez, R.; Canale, C.; Calamai, M.; Nosi, D.; Ramazzotti, M.; Giorgetti, S.; Pavone, F.S.; Bellotti, V.; et al. Molecular insights into cell toxicity of a novel familial amyloidogenic variant of β2-microglobulin. J. Cell. Mol. Med. 2016, 20, 1443–1456. [Google Scholar] [CrossRef]
- Yanagisawa, K.; Odaka, A.; Suzuki, N.; Ihara, Y. GM1 ganglioside–bound amyloid beta–protein (Abeta): A possible form of preamyloid in Alzheimer’s disease. Nat. Med. 1995, 1, 1062–1066. [Google Scholar] [CrossRef]
- Ogawa, M.; Tsukuda, M.; Yamaguchi, T.; Ikeda, K.; Okada, T.; Yano, Y.; Hoshino, M.; Matsuzaki, K. Ganglioside-mediated aggregation of amyloid β-proteins (Aβ): Comparison between Aβ-(1–42) and Aβ-(1–40). J. Neurochem. 2011, 116, 851–857. [Google Scholar] [CrossRef]
- Kraĉun, I.; Rösner, H.; Cosović, C.; Stavljenić, A. Topographical atlas of the gangliosides of the adult human brain. J. Neurochem. 1984, 43, 979–989. [Google Scholar] [CrossRef]
- Williamson, M.P.; Suzuki, Y.; Bourne, N.T.; Asakura, T. Binding of amyloid beta-peptide to ganglioside micelles is dependent on histidine-13. Biochem. J. 2006, 397, 483–490. [Google Scholar] [CrossRef]
- Kim, S.I.; Yi, J.S.; Ko, Y.G. Amyloid beta oligomerization is induced by brain lipid rafts. J. Cell. Biochem. 2006, 99, 878–889. [Google Scholar] [CrossRef]
- Ahyayauch, H.; Raab, M.; Busto, J.V.; Andraka, N.; Arrondo, J.L.R.; Masserini, M.; Tvaroska, I.; Goñi, F.M. Binding of β-Amyloid (1–42) peptide to negatively charged phospholipid membranes in the liquid-ordered state: Modeling and experimental studies. Biophys. J. 2012, 103, 453–463. [Google Scholar] [CrossRef]
- Rudajev, V.; Novotny, J. The Role of Lipid Environment in Ganglioside GM1-Induced Amyloid β Aggregation. Membranes 2020, 10, 226. [Google Scholar] [CrossRef]
- Patel, D.A.; Henry, J.E.; Good, T.A. Attenuation of beta-amyloid-induced toxicity by sialic-acid-conjugated dendrimers: Role of sialic acid attachment. Brain Res. 2007, 1161, 95–105. [Google Scholar] [CrossRef]
- Varki, A. Glycan-based interactions involving vertebrate sialic-acid-recognizing proteins. Nature 2007, 446, 1023–1029. [Google Scholar] [CrossRef]
- Varki, A.; Schnaar, R.L.; Schauer, R. Sialic Acids and Other Nonulosonic Acids. In Essentials of Glycobiology, 3rd ed.; Varki, A., Cummings, R.D., Esko, J.D., Stanley, P., Hart, G.W., Aebi, M., Darvill, A.G., Kinoshita, T., Packer, N.H., Prestegard, J.H., et al., Eds.; Cold Spring Harbor Laboratory Press: Cold Spring Harbor, NY, USA, 2017; Chapter 15. [Google Scholar]
- Accili, D.; Menghi, G.; Gabrielli, M.G. Lectin histochemistry for in situ profiling of rat colon sialoglycoconjugates. Histol. Histopathol. 2008, 23, 863–875. [Google Scholar]
- Schauer, R. Sialic acids as regulators of molecular and cellular interactions. Curr. Opin. Struct. Biol. 2009, 19, 507–514. [Google Scholar] [CrossRef]
- Marini, M.; Ambrosini, S.; Sarchielli, E.; Zappoli Thyrion, G.D.; Bonaccini, L.; Vannelli, G.B.; Sgambati, E. Expression of sialic acids in human adult skeletal muscle tissue. Acta Histochem. 2014, 116, 926–935. [Google Scholar] [CrossRef]
- Marini, M.; Sarchielli, E.; Zappoli Thyrion, G.D.; Ambrosini, S.; Sgambati, E. Sialic acid expression in human fetal skeletal muscle during limb early myogenesis. Histol. Histopathol. 2017, 32, 1207–1221. [Google Scholar]
- Marini, M.; Tani, A.; Manetti, M.; Sgambati, E. Characterization and distribution of sialic acids in human testicular seminoma. Acta Histochem. 2020, 122, 151532. [Google Scholar] [CrossRef]
- Varki, A.; Schauer, R. Sialic Acids. In Essentials of Glycobiology, 2nd ed.; Varki, A., Cummings, R.D., Esko, J.D., Freeze, H.H., Stanley, P., Bertozzi, C.R., Hart, G.W., Etzler, M.E., Eds.; Cold Spring Harbor Laboratory Press: Cold Spring Harbor, NY, USA, 2009; Chapter 14. [Google Scholar]
- Schultz, M.J.; Swindall, A.F.; Bellis, S.L. Regulation of the metastatic cell phenotype by sialylated glycans. Cancer Metastasis Rev. 2012, 31, 501–518. [Google Scholar] [CrossRef] [PubMed]
- Buüll, C.; Stoel, M.A.; den Brok, M.A.; Adema, G.J. Sialic acids sweeten a tumor’s life. Cancer Res. 2014, 74, 3199–3204. [Google Scholar] [CrossRef] [PubMed]
- Gnanapragassam, V.S.; Bork, K.; Galuska, C.E.; Galuska, S.P.; Glanz, D.; Nagasundaram, M.; Bache, M.; Vordermark, D.; Kohla, G.; Kannicht, C.; et al. Sialic acid metabolic engineering: A potential strategy for the neuroblastoma therapy. PLoS ONE 2014, 9, e105403. [Google Scholar] [CrossRef] [PubMed]
- Seifert, A.; Glanz, D.; Glaubitz, N.; Horstkorte, R.; Bork, K. Polysialylation of the neural cell adhesion molecule: Interfering with polysialylation and migration in neuroblastoma cells. Arch. Biochem. Biophys. 2014, 524, 56–63. [Google Scholar] [CrossRef]
- Ghosh, S. Sialic acids: Biomarkers in endocrinal cancers. Glycoconj. J. 2015, 32, 79–85. [Google Scholar] [CrossRef]
- Rodrigues, E.; Macauley, M.S. Hypersialylation in cancer: Modulation of inflammation and therapeutic opportunities. Cancers 2018, 10, 207. [Google Scholar] [CrossRef]
- Li, F.; Ding, J. Sialylation is involved in cell fate decision during development, reprogramming and cancer progression. Protein Cell 2019, 10, 550–565. [Google Scholar] [CrossRef]
- Murray, H.C.; Low, V.F.; Swanson, M.E.V.; Dieriks, B.V.; Turner, C.; Faull, R.L.M.; Curtis, M.A. Distribution of PSA-NCAM in normal, Alzheimer’s and Parkinson’s disease human brain. Neuroscience 2016, 330, 359–375. [Google Scholar] [CrossRef]
- Wielgat, P.; Braszko, J.J. Significance of the cell adhesion molecules and sialic acid in neurodegeneration. Adv. Med. Sci. 2012, 57, 23–30. [Google Scholar] [CrossRef]
- Bonfanti, L. PSA-NCAM in mammalian structural plasticity and neurogenesis. Prog. Neurobiol. 2006, 80, 129–164. [Google Scholar] [CrossRef]
- Bonfanti, L.; Theodosis, D.T. Polysialic acid and activity-dependent synapse remodeling. Cell Adh. Migr. 2009, 3, 43–50. [Google Scholar] [CrossRef]
- Rønn, L.C.; Berezin, V.; Bock, E. The neural cell adhesion molecule in synaptic plasticity and ageing. Int. J. Dev. Neurosci. 2000, 18, 193–199. [Google Scholar] [CrossRef]
- Encinas, J.M.; Sierra, A.; Valcárcel-Martín, R.; Martín-Suárez, S. A developmental perspective on adult hippocampal neurogenesis. Int. J. Dev. Neurosci. 2013, 31, 640–645. [Google Scholar] [CrossRef]
- Murray, H.C.; Swanson, M.E.V.; Dieriks, B.V.; Turner, C.; Faull, R.L.M.; Curtis, M.A. Neurochemical characterization of PSA-NCAM+ cells in the human brain and phenotypic quantification in Alzheimer’s disease entorhinal cortex. Neuroscience 2018, 372, 289–303. [Google Scholar] [CrossRef]
- Ren, H.; Xu, W. Polysialylated neural cell adhesion molecule supports regeneration of neurons in the nucleus ambiguus after unilateral recurrent laryngeal nerve avulsion in adult rats. J. Voice 2017, 33, 52–57. [Google Scholar] [CrossRef]
- Limón, I.D.; Ramírez, E.; Díaz, A.; Mendieta, L.; Mayoral, M.Á.; Espinosa, B.; Guevara, J.; Zenteno, E. Alteration of the sialylation pattern and memory deficits by injection of Aβ(25-35) into the hippocampus of rats. Neurosci. Lett. 2011, 495, 11–16. [Google Scholar] [CrossRef]
- Mikkonen, M.; Soininen, H.; Tapiola, T.; Alafuzoff, I.; Miettinen, R. Hippocampal plasticity in Alzheimer’s disease: Changes in highly polysialylated NCAM immunoreactivity in the hippocampal formation. Eur. J. Neurosci. 1999, 11, 1754–1764. [Google Scholar] [CrossRef]
- Mikkonen, M.; Soininen, H.; Alafuzof, I.; Miettinen, R. Hippocampal plasticity in Alzheimer’s disease. Rev. Neurosci. 2001, 12, 311–325. [Google Scholar] [CrossRef]
- Perry, E.K.; Johnson, M.; Ekonomou, A.; Perry, R.H.; Ballard, C.; Attems, J. Neurogenic abnormalities in Alzheimer’s disease differ between stages of neurogenesis and are partly related to cholinergic pathology. Neurobiol. Dis. 2012, 47, 155–162. [Google Scholar] [CrossRef]
- Kohl, Z.; Schlachetzki, J.C.M.; Feldewerth, J.; Hornauer, P.; Münch, M.; Adame, A.; Riemenschneider, M.J.; Winkler, J.; Masliah, E. Distinct pattern of microgliosis in the olfactory bulb of neurodegenerative proteinopathies. Neural Plast. 2017, 2017, 3851262. [Google Scholar] [CrossRef]
- Ledeen, R.W.; Wu, G.; Lu, Z.H.; Kozireski-Chuback, D.; Fang, Y. The role of GM1 and other gangliosides in neuronal differentiation. Overview and new findings. Ann. N. Y. Acad. Sci. 1998, 845, 161–175. [Google Scholar] [CrossRef]
- Cheung, Y.T.; Kwok-Wai Lau, W.; Yu, M.S.; Sau-Wan Lai, C.; Yeung, S.C.; So, K.F.; Chang, R.C.C. Effects of all-trans-retinoic acid on human SH-SY5Y neuroblastoma as in vitro model in neurotoxicity research. NeuroToxicology 2009, 30, 127–135. [Google Scholar] [CrossRef]
- Nosi, D.; Mercatelli, R.; Chellini, F.; Soria, S.; Pini, A.; Formigli, L.; Quercioli, F. A molecular imaging analysis of Cx43 association with Cdo during skeletal myoblast differentiation. J. Biophotonics 2012, 6, 612–661. [Google Scholar] [CrossRef]
- Adembri, C.; Sgambati, E.; Vitali, L.; Selmi, V.; Margheri, M.; Tani, A.; Bonaccini, L.; Nosi, D.; Caldini, A.L.; Formigli, L.; et al. Sepsis induces albuminuria and alterations in the glomerular filtration barrier: A morphofunctional study in the rat. Crit. Care 2011, 15, R277. [Google Scholar] [CrossRef]
- Adembri, C.; Selmi, V.; Vitali, L.; Nosi, D.; Tani, A.; Zappoli Thyrion, G.D.; Santoro, G.; Bonaccini, L.; Avveduto, G.; Caldini, A.L.; et al. Expression and characterization of anionic components in the tubulointerstitial compartment of rat kidney during polymicrobial sepsis. Acta Histochem. 2014, 116, 94–105. [Google Scholar] [CrossRef]
- Marini, M.; Bonaccini, L.; Zappoli Thyrion, G.D.; Vichi, D.; Parretti, E.; Sgambati, E. Distribution of sugar residues in human placentas from pregnancies complicated by hypertensive disorders. Acta Histochem. 2011, 113, 815–825. [Google Scholar] [CrossRef]
- Saavedra, L.; Mohamed, A.; Ma, V.; Kar, S.; de Chaves, E.P. Internalization of beta-amyloid peptide by primary neurons in the absence of apolipoprotein E. J. Biol. Chem. 2007, 282, 35722–35732. [Google Scholar] [CrossRef]
- Yuyama, K.; Sun, H.; Sakai, S.; Mitsutake, S.; Okada, M.; Tahara, H.; Furukawa, J.; Fujitani, N.; Shinohara, Y.; Igarashi, Y. Decreased amyloid-beta pathologies by intracerebral loading of glycosphingolipid-enriched exosomes in Alzheimer model mice. J. Biol. Chem. 2014, 289, 24488–24498. [Google Scholar] [CrossRef]
- Jin, S.; Kedia, N.; Illes-Toth, E.; Haralampiev, I.; Prisner, S.; Herrmann, A.; Wanker, E.E.; Bieschke, J. Amyloid-beta(1-42) Aggregation Initiates Its Cellular Uptake and Cytotoxicity. J. Biol. Chem. 2016, 291, 19590–195606. [Google Scholar] [CrossRef]
- Ariga, T.; Kobayashi, K.; Hasegawa, A.; Kiso, M.; Ishida, H.; Miyatake, T. Characterization of high-affinity binding between gangliosides and amyloid Beta-protein. Arch. Biochem. Biophys. 2001, 388, 225–230. [Google Scholar] [CrossRef]
- Ariga, T.; McDonald, M.P.; Yu, R.K. Role of ganglioside metabolism in the pathogenesis of Alzheimer’s disease—A review. J. Lipid Res. 2008, 49, 1157–1175. [Google Scholar] [CrossRef] [PubMed]
- Ariga, T.; Wakade, C.; Yu, R.K. The pathological roles of ganglioside metabolism in Alzheimer’s disease: Effects of gangliosides on neurogenesis. Int. J. Alzheimers Dis. 2011, 2011, 193618. [Google Scholar] [CrossRef] [PubMed]
- Marini, M.; Tani, A.; Manetti, M.; Sgambati, E. Overview of sialylation status in human nervous and skeletal muscle tissues during aging. Acta Histochem. 2021, 123, 151813. [Google Scholar] [CrossRef] [PubMed]
- van Echten-Deckert, G.; Walter, J. Sphingolipids: Critical players in Alzheimer’s disease. Prog. Lipid Res. 2012, 51, 378–393. [Google Scholar] [CrossRef]
- Wang, B.; McVeagh, P.; Petocz, P.; Brand-Miller, J. Brain ganglioside and glycoprotein sialic acid in breastfed compared with formula-fed infants. Am. J. Clin. Nutr. 2003, 78, 1024–1029. [Google Scholar] [CrossRef]
- Posse de Chaves, E.; Sipione, S. Sphingolipids and gangliosides of the nervous system in membrane function and dysfunction. FEBS Lett. 2010, 584, 1748–1759. [Google Scholar] [CrossRef]
- Rawal, P.; Zhao, L. Sialometabolism in brain health and Alzheimer’s disease. Front. Neurosci. 2021, 15, 648617. [Google Scholar] [CrossRef]
- Kovalevich, J.; Langford, D. Considerations for the Use of SH-SY5Y neuroblastoma cells in neurobiology. Methods Mol. Biol. 2013, 1078, 9–21. [Google Scholar]
- Brundin, P.; Melki, R.; Kopito, R. Prion-like transmission of protein aggregates in neurodegenerative diseases. Nat. Rev. Mol. Cell Biol. 2010, 11, 301–307. [Google Scholar] [CrossRef]
- Beekes, M.; Thomzig, A.; Schulz-Schaeffer, W.J.; Burger, R. Is there a risk of prion-like disease transmission by Alzheimer- or Parkinson-associated protein particles? Acta Neuropathol. 2014, 128, 463–476. [Google Scholar] [CrossRef][Green Version]
- Del Río, J.A.; Ferrer, I.; Gavín, R. Role of cellular prion protein in interneuronal amyloid transmission. Prog. Neurobiol. 2018, 165–167, 87–102. [Google Scholar] [CrossRef]
- Zhang, Z.; Nie, S.; Chen, L. Targeting prion-like protein spreading in neurodegenerative diseases. Neural Regen. Res. 2018, 13, 1875–1878. [Google Scholar] [CrossRef]






Publisher’s Note: MDPI stays neutral with regard to jurisdictional claims in published maps and institutional affiliations. |
© 2022 by the authors. Licensee MDPI, Basel, Switzerland. This article is an open access article distributed under the terms and conditions of the Creative Commons Attribution (CC BY) license (https://creativecommons.org/licenses/by/4.0/).
Share and Cite
Sgambati, E.; Tani, A.; Leri, M.; Delfino, G.; Zecchi-Orlandini, S.; Bucciantini, M.; Nosi, D. Correlation between Sialylation Status and Cell Susceptibility to Amyloid Toxicity. Cells 2022, 11, 601. https://doi.org/10.3390/cells11040601
Sgambati E, Tani A, Leri M, Delfino G, Zecchi-Orlandini S, Bucciantini M, Nosi D. Correlation between Sialylation Status and Cell Susceptibility to Amyloid Toxicity. Cells. 2022; 11(4):601. https://doi.org/10.3390/cells11040601
Chicago/Turabian StyleSgambati, Eleonora, Alessia Tani, Manuela Leri, Giovanni Delfino, Sandra Zecchi-Orlandini, Monica Bucciantini, and Daniele Nosi. 2022. "Correlation between Sialylation Status and Cell Susceptibility to Amyloid Toxicity" Cells 11, no. 4: 601. https://doi.org/10.3390/cells11040601
APA StyleSgambati, E., Tani, A., Leri, M., Delfino, G., Zecchi-Orlandini, S., Bucciantini, M., & Nosi, D. (2022). Correlation between Sialylation Status and Cell Susceptibility to Amyloid Toxicity. Cells, 11(4), 601. https://doi.org/10.3390/cells11040601

