Porphyromonas gingivalis-Derived Lipopolysaccharide Promotes Glioma Cell Proliferation and Migration via Activating Akt Signaling Pathways
Abstract
1. Introduction
2. Materials and Methods
2.1. Cell Culture
2.2. Cell Counting Kit-8 (CCK-8) Assay
2.3. EdU Immunofluorescence Staining Assay
2.4. Wound-Healing Assay
2.5. Transwell Migration Assay
2.6. Real-Time qPCR Analysis
2.7. Western Blot
2.8. Enrollment of Patients with Brain Tumors
2.9. Clinical Examination for Periodontal Health Status
2.10. Statistical Analysis
3. Results
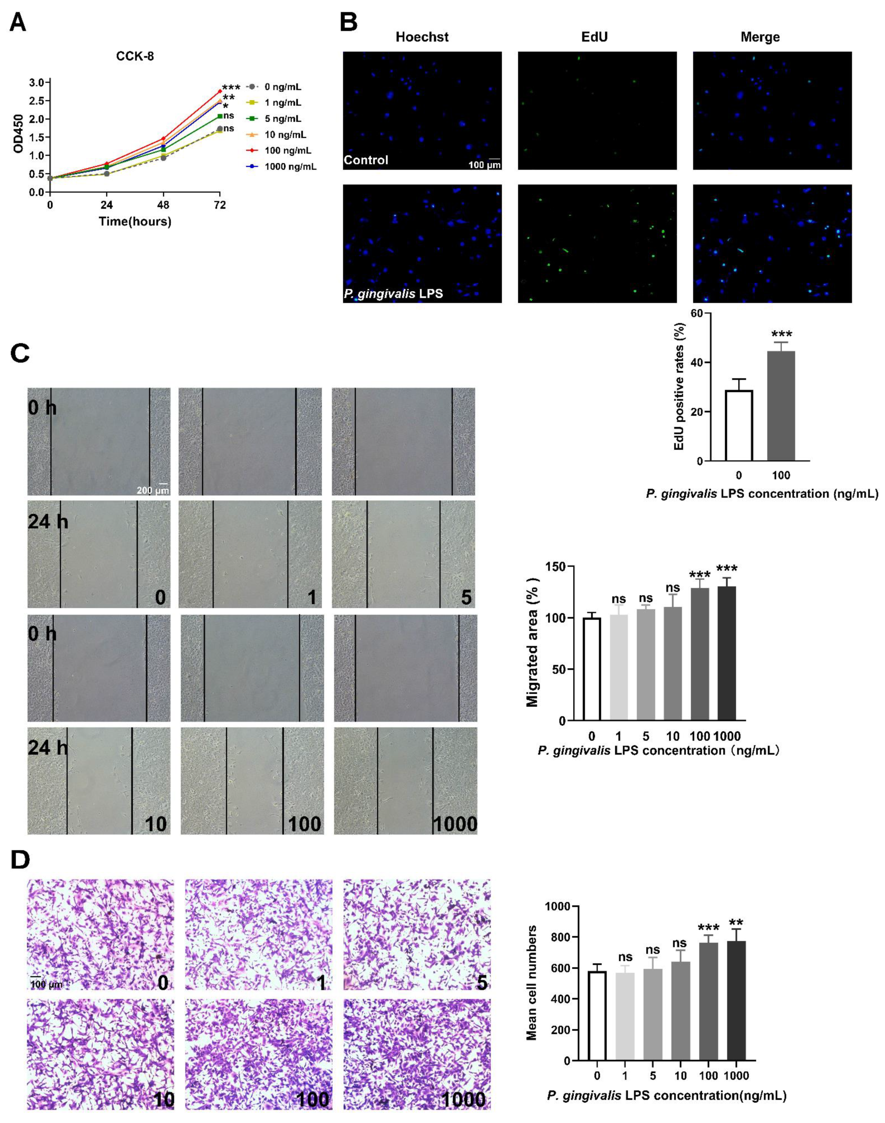
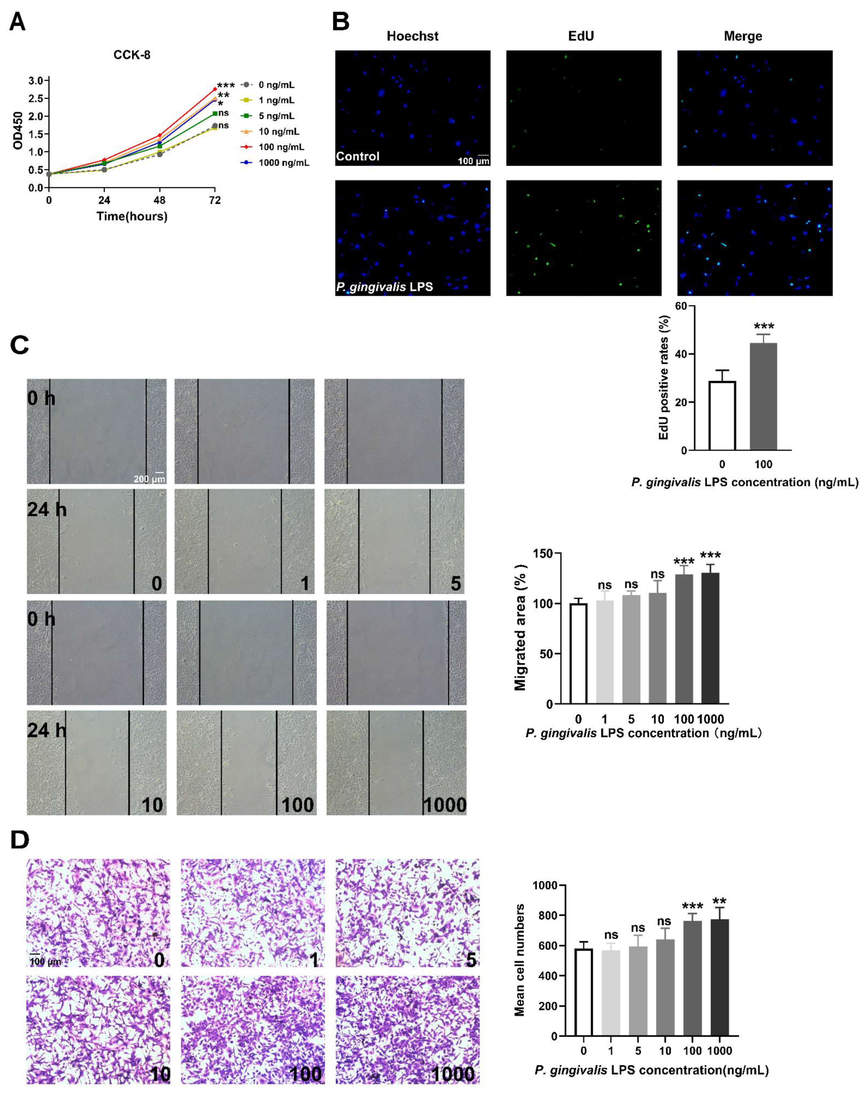
3.1. P. gingivalis LPS Promotes the Proliferation and Migration of GL261 Cells
3.2. P. gingivalis LPS Activates the Akt Signaling Pathway and Induces Cytokine Secretion of GL261 Cells
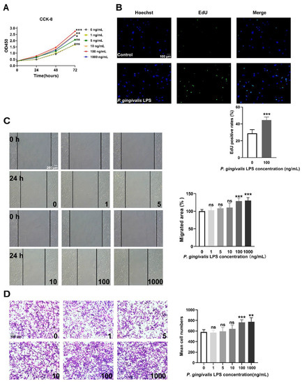
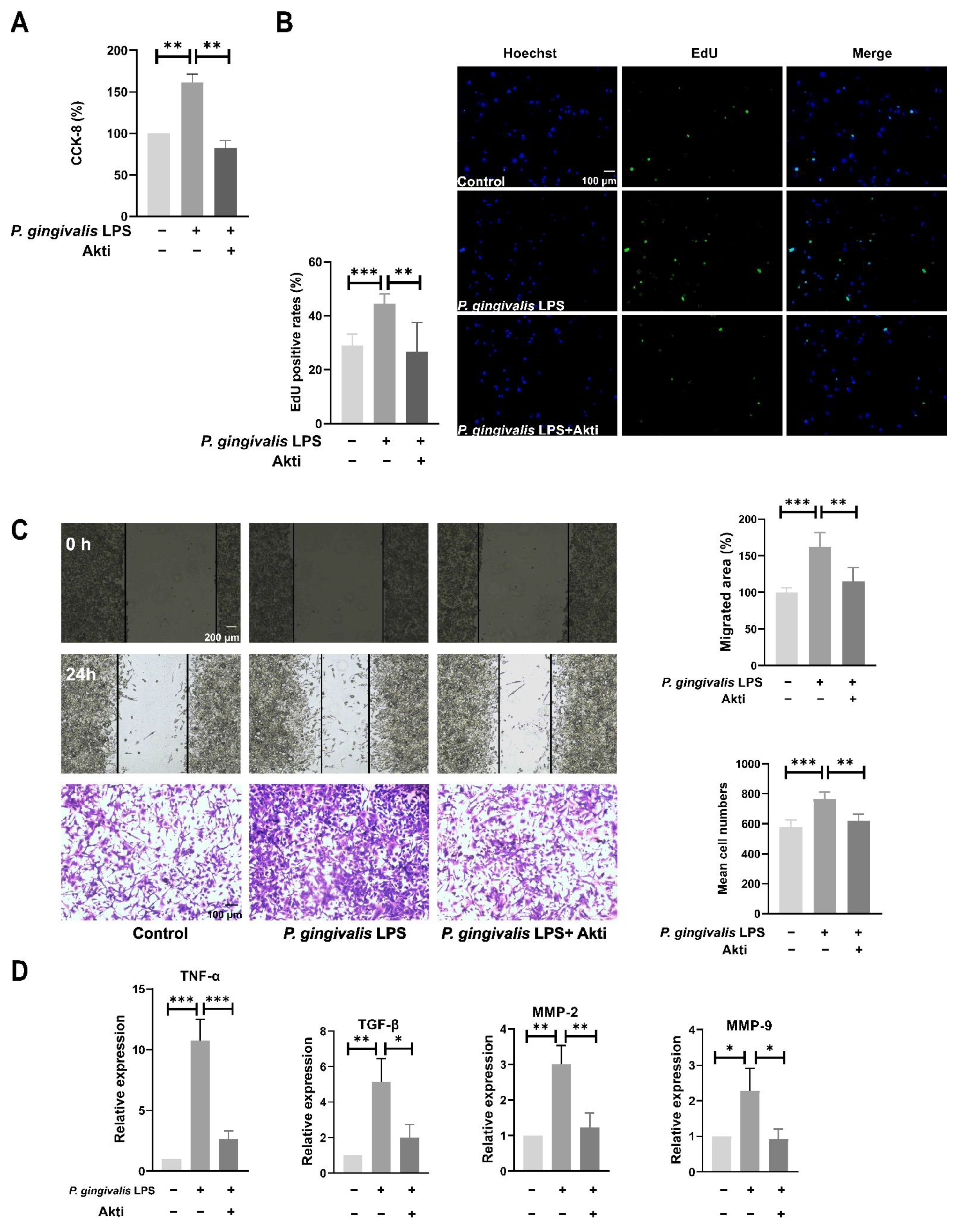
3.3. Inhibition of Akt Activity Antagonizes P. gingivalis LPS-Induced Cell Proliferation and Migration
3.4. P. gingivalis LPS Alters DNMTs and TETs Expression in GL261 Cells
3.5. Glioma Patients Have a Higher Prevalence of Poor Periodontal Status
4. Discussion
5. Conclusions
Author Contributions
Funding
Institutional Review Board Statement
Informed Consent Statement
Data Availability Statement
Acknowledgments
Conflicts of Interest
References
- Ostrom, Q.T.; Patil, N.; Cioffi, G.; Waite, K.; Kruchko, C.; Barnholtz-Sloan, J.S. CBTRUS Statistical Report: Primary Brain and Other Central Nervous System Tumors Diagnosed in the United States in 2013–2017. Neuro Oncol. 2020, 22, iv1–iv96. [Google Scholar] [CrossRef] [PubMed]
- Cancer Genome Atlas Research Network; Brat, D.J.; Verhaak, R.G.; Aldape, K.D.; Yung, W.K.; Salama, S.R.; Cooper, L.A.; Rheinbay, E.; Miller, C.R.; Vitucci, M.; et al. Comprehensive, Integrative Genomic Analysis of Diffuse Lower-Grade Gliomas. N. Engl. J. Med. 2015, 372, 2481–2498. [Google Scholar] [CrossRef] [PubMed]
- Tan, A.C.; Ashley, D.M.; Lopez, G.Y.; Malinzak, M.; Friedman, H.S.; Khasraw, M. Management of glioblastoma: State of the art and future directions. CA Cancer J. Clin. 2020, 70, 299–312. [Google Scholar] [CrossRef] [PubMed]
- Vienne-Jumeau, A.; Tafani, C.; Ricard, D. Environmental risk factors of primary brain tumors: A review. Rev. Neurol. 2019, 175, 664–678. [Google Scholar] [CrossRef] [PubMed]
- Rakoff-Nahoum, S. Why cancer and inflammation? Yale J. Biol. Med. 2006, 79, 123–130. [Google Scholar]
- Peres, M.A.; Macpherson, L.M.D.; Weyant, R.J.; Daly, B.; Venturelli, R.; Mathur, M.R.; Listl, S.; Celeste, R.K.; Guarnizo-Herreño, C.C.; Kearns, C.; et al. Oral diseases: A global public health challenge. Lancet 2019, 394, 249–260. [Google Scholar] [CrossRef] [PubMed]
- Michaud, D.S.; Fu, Z.; Shi, J.; Chung, M. Periodontal Disease, Tooth Loss, and Cancer Risk. Epidemiol. Rev. 2017, 39, 49–58. [Google Scholar] [CrossRef] [PubMed]
- Michaud, D.S.; Liu, Y.; Meyer, M.; Giovannucci, E.; Joshipura, K. Periodontal disease, tooth loss, and cancer risk in male health professionals: A prospective cohort study. Lancet Oncol. 2008, 9, 550–558. [Google Scholar] [CrossRef]
- Yao, G.; Zhang, W.; Yang, M.; Yang, H.; Wang, J.; Zhang, H.; Wei, L.; Xie, Z.; Li, W. MicroPhenoDB Associates Metagenomic Data with Pathogenic Microbes, Microbial Core Genes, and Human Disease Phenotypes. Genom. Proteom. Bioinform. 2020, 18, 760–772. [Google Scholar] [CrossRef] [PubMed]
- Nagy, K.N.; Sonkodi, I.; Szoke, I.; Nagy, E.; Newman, H.N. The microflora associated with human oral carcinomas. Oral Oncol. 1998, 34, 304–308. [Google Scholar] [CrossRef]
- Katz, J.; Onate, M.D.; Pauley, K.M.; Bhattacharyya, I.; Cha, S. Presence of Porphyromonas gingivalis in gingival squamous cell carcinoma. Int. J. Oral Sci. 2011, 3, 209–215. [Google Scholar] [CrossRef] [PubMed]
- Michaud, D.S. Role of bacterial infections in pancreatic cancer. Carcinogenesis 2013, 34, 2193–2197. [Google Scholar] [CrossRef] [PubMed]
- Ahn, J.; Segers, S.; Hayes, R.B. Periodontal disease, Porphyromonas gingivalis serum antibody levels and orodigestive cancer mortality. Carcinogenesis 2012, 33, 1055–1058. [Google Scholar] [CrossRef] [PubMed]
- Kamer, A.R.; Pirraglia, E.; Tsui, W.; Rusinek, H.; Vallabhajosula, S.; Mosconi, L.; Yi, L.; McHugh, P.; Craig, R.G.; Svetcov, S.; et al. Periodontal disease associates with higher brain amyloid load in normal elderly. Neurobiol. Aging 2015, 36, 627–633. [Google Scholar] [CrossRef]
- Noble, J.M.; Borrell, L.N.; Papapanou, P.N.; Elkind, M.S.; Scarmeas, N.; Wright, C.B. Periodontitis is associated with cognitive impairment among older adults: Analysis of NHANES-III. J. Neurol. Neurosurg. Psychiatry 2009, 80, 1206–1211. [Google Scholar] [CrossRef]
- Dominy, S.S.; Lynch, C.; Ermini, F.; Benedyk, M.; Marczyk, A.; Konradi, A.; Nguyen, M.; Haditsch, U.; Raha, D.; Griffin, C.; et al. Porphyromonas gingivalis in Alzheimer’s disease brains: Evidence for disease causation and treatment with small-molecule inhibitors. Sci. Adv. 2019, 5, aau3333. [Google Scholar] [CrossRef]
- Hallikainen, J.; Lindgren, A.; Savolainen, J.; Selander, T.; Jula, A.; Narhi, M.; Koivisto, T.; Kellokoski, J.; Ylostalo, P.; Suominen, A.L.; et al. Periodontitis and gingival bleeding associate with intracranial aneurysms and risk of aneurysmal subarachnoid hemorrhage. Neurosurg. Rev. 2020, 43, 669–679. [Google Scholar] [CrossRef]
- Utispan, K.; Pugdee, K.; Koontongkaew, S. Porphyromonas gingivalis lipopolysaccharide-induced macrophages modulate proliferation and invasion of head and neck cancer cell lines. Biomed. Pharm. 2018, 101, 988–995. [Google Scholar] [CrossRef]
- Xie, W.; Wang, Y.; Huang, Y.; Yang, H.; Wang, J.; Hu, Z. Toll-like receptor 2 mediates invasion via activating NF-kappaB in MDA-MB-231 breast cancer cells. Biochem. Biophys. Res. Commun. 2009, 379, 1027–1032. [Google Scholar] [CrossRef]
- Hiraki, D.; Uehara, O.; Kuramitsu, Y.; Morikawa, T.; Harada, F.; Yoshida, K.; Akino, K.; Chiba, I.; Asaka, M.; Abiko, Y.P. gingivalis Lipopolysaccharide Stimulates the Upregulated Expression of the Pancreatic Cancer-Related Genes Regenerating Islet-Derived 3 A/G in Mouse Pancreas. Int. J. Mol. Sci. 2020, 21, 7351. [Google Scholar] [CrossRef]
- Yoshida, H.; Yoshimura, H.; Matsuda, S.; Yamamoto, S.; Ohmori, M.; Ohta, K.; Ryoke, T.; Itoi, H.; Kiyoshima, T.; Kobayashi, M.; et al. Celecoxib suppresses lipopolysaccharide-stimulated oral squamous cell carcinoma proliferation in vitro and in vivo. Oncol. Lett. 2019, 18, 5793–5800. [Google Scholar] [CrossRef] [PubMed]
- Liu, M.; Liu, Q.; Fan, S.; Su, F.; Jiang, C.; Cai, G.; Wang, Y.; Liao, G.; Lei, X.; Chen, W.; et al. LncRNA LTSCCAT promotes tongue squamous cell carcinoma metastasis via targeting the miR-103a-2-5p/SMYD3/TWIST1 axis. Cell Death Dis. 2021, 12, 144. [Google Scholar] [CrossRef] [PubMed]
- Costa, M.J.F.; de Araujo, I.D.T.; da Rocha Alves, L.; da Silva, R.L.; Dos Santos Calderon, P.; Borges, B.C.D.; de Aquino Martins, A.R.L.; de Vasconcelos Gurgel, B.C.; Lins, R. Relationship of Porphyromonas gingivalis and Alzheimer’s disease: A systematic review of pre-clinical studies. Clin. Oral. Investig. 2021, 25, 797–806. [Google Scholar] [CrossRef] [PubMed]
- Sato, N.; Matsumoto, T.; Kawaguchi, S.; Seya, K.; Matsumiya, T.; Ding, J.; Aizawa, T.; Imaizumi, T. Porphyromonas gingivalis lipopolysaccharide induces interleukin-6 and c-c motif chemokine ligand 2 expression in cultured hCMEC/D3 human brain microvascular endothelial cells. Gerodontology 2022, 39, 139–147. [Google Scholar] [CrossRef] [PubMed]
- Wang, Y.X.; Kang, X.N.; Cao, Y.; Zheng, D.X.; Lu, Y.M.; Pang, C.F.; Wang, Z.; Cheng, B.; Peng, Y. Porphyromonas gingivalis induces depression via downregulating p75NTR-mediated BDNF maturation in astrocytes. Brain Behav. Immun. 2019, 81, 523–534. [Google Scholar] [CrossRef] [PubMed]
- Poole, S.; Singhrao, S.K.; Kesavalu, L.; Curtis, M.A.; Crean, S. Determining the Presence of Periodontopathic Virulence Factors in Short-Term Postmortem Alzheimer’s Disease Brain Tissue. J. Alzheimers Dis. 2013, 36, 665–677. [Google Scholar] [CrossRef]
- Sun, H.; Du, M.; Tai, B.; Chang, S.; Wang, Y.; Jiang, H. Prevalence and associated factors of periodontal conditions among 55- to 74-year-old adults in China: Results from the 4th National Oral Health Survey. Clin. Oral Investig. 2020, 24, 4403–4412. [Google Scholar] [CrossRef]
- Takeshima, H.; Niwa, T.; Yamashita, S.; Takamura-Enya, T.; Iida, N.; Wakabayashi, M.; Nanjo, S.; Abe, M.; Sugiyama, T.; Kim, Y.J.; et al. TET repression and increased DNMT activity synergistically induce aberrant DNA methylation. J. Clin. Investig. 2020, 130, 5370–5379. [Google Scholar] [CrossRef]
- Pizzicannella, J.; Marconi, G.D.; Guarnieri, S.; Fonticoli, L.; Della Rocca, Y.; Konstantinidou, F.; Rajan, T.S.; Gatta, V.; Trubiani, O.; Diomede, F. Role of ascorbic acid in the regulation of epigenetic processes induced by Porphyromonas gingivalis in endothelial-committed oral stem cells. Histochem. Cell Biol. 2021, 156, 423–436. [Google Scholar] [CrossRef]
- Huang, Y.; Tian, C.; Li, Q.; Xu, Q. TET1 Knockdown Inhibits Porphyromonas gingivalis LPS/IFN-gamma-Induced M1 Macrophage Polarization through the NF-kappaB Pathway in THP-1 Cells. Int. J. Mol. Sci. 2019, 20, 2023. [Google Scholar] [CrossRef]
- de Camargo Pereira, G.; Guimaraes, G.N.; Planello, A.C.; Santamaria, M.P.; de Souza, A.P.; Line, S.R.; Marques, M.R. Porphyromonas gingivalis LPS stimulation downregulates DNMT1, DNMT3a, and JMJD3 gene expression levels in human HaCaT keratinocytes. Clin. Oral Investig. 2013, 17, 1279–1285. [Google Scholar] [CrossRef] [PubMed]
- Menon, S.S.; Guruvayoorappan, C.; Sakthivel, K.M.; Rasmi, R.R. Ki-67 protein as a tumour proliferation marker. Clin. Chim. Acta 2019, 491, 39–45. [Google Scholar] [CrossRef] [PubMed]
- Bui, F.Q.; Almeida-da-Silva, C.L.C.; Huynh, B.; Trinh, A.; Liu, J.; Woodward, J.; Asadi, H.; Ojcius, D.M. Association between periodontal pathogens and systemic disease. Biomed. J. 2019, 42, 27–35. [Google Scholar] [CrossRef] [PubMed]
- Whitmore, S.E.; Lamont, R.J. Oral bacteria and cancer. PLoS Pathog. 2014, 10, e1003933. [Google Scholar] [CrossRef]
- Maitre, Y.; Micheneau, P.; Delpierre, A.; Mahalli, R.; Guerin, M.; Amador, G.; Denis, F. Did the Brain and Oral Microbiota Talk to Each Other? A Review of the Literature. J. Clin. Med. 2020, 9, 3876. [Google Scholar] [CrossRef]
- Amano, A.; Kishima, T.; Akiyama, S.; Nakagawa, I.; Hamada, S.; Morisaki, I. Relationship of periodontopathic bacteria with early-onset periodontitis in Down’s syndrome. J. Periodontol. 2001, 72, 368–373. [Google Scholar] [CrossRef]
- Cunha, F.A.; Cota, L.O.M.; Cortelli, S.C.; Miranda, T.B.; Neves, F.S.; Cortelli, J.R.; Costa, F.O. Periodontal condition and levels of bacteria associated with periodontitis in individuals with bipolar affective disorders: A case-control study. J. Periodontal. Res. 2019, 54, 63–72. [Google Scholar] [CrossRef]
- Lockhart, P.B.; Brennan, M.T.; Sasser, H.C.; Fox, P.C.; Paster, B.J.; Bahrani-Mougeot, F.K. Bacteremia associated with toothbrushing and dental extraction. Circulation 2008, 117, 3118–3125. [Google Scholar] [CrossRef]
- Pyysalo, M.J.; Pyysalo, L.M.; Pessi, T.; Karhunen, P.J.; Lehtimaki, T.; Oksala, N.; Ohman, J.E. Bacterial DNA findings in ruptured and unruptured intracranial aneurysms. Acta Odontol. Scand. 2016, 74, 315–320. [Google Scholar] [CrossRef]
- Pyysalo, M.J.; Pyysalo, L.M.; Pessi, T.; Karhunen, P.J.; Ohman, J.E. The connection between ruptured cerebral aneurysms and odontogenic bacteria. J. Neurol. Neurosurg. Psychiatry 2013, 84, 1214–1218. [Google Scholar] [CrossRef]
- Herath, T.D.; Wang, Y.; Seneviratne, C.J.; Lu, Q.; Darveau, R.P.; Wang, C.Y.; Jin, L. Porphyromonas gingivalis lipopolysaccharide lipid A heterogeneity differentially modulates the expression of IL-6 and IL-8 in human gingival fibroblasts. J. Clin. Periodontol. 2011, 38, 694–701. [Google Scholar] [CrossRef] [PubMed]
- Jain, S.; Darveau, R.P. Contribution of Porphyromonas gingivalis lipopolysaccharide to periodontitis. Periodontology 2000 2010, 54, 53–70. [Google Scholar] [CrossRef] [PubMed]
- Memedovski, Z.; Czerwonka, E.; Han, J.; Mayer, J.; Luce, M.; Klemm, L.C.; Hall, M.L.; Mayer, A.M.S. Classical and Alternative Activation of Rat Microglia Treated with Ultrapure Porphyromonas gingivalis Lipopolysaccharide In Vitro. Toxins 2020, 12, 333. [Google Scholar] [CrossRef] [PubMed]
- Nativel, B.; Couret, D.; Giraud, P.; Meilhac, O.; d’Hellencourt, C.L.; Viranaicken, W.; Da Silva, C.R. Porphyromonas gingivalis lipopolysaccharides act exclusively through TLR4 with a resilience between mouse and human. Sci. Rep. 2017, 7, 15789. [Google Scholar] [CrossRef] [PubMed]
- Mostofa, A.G.; Punganuru, S.R.; Madala, H.R.; Al-Obaide, M.; Srivenugopal, K.S. The Process and Regulatory Components of Inflammation in Brain Oncogenesis. Biomolecules 2017, 7, 34. [Google Scholar] [CrossRef]
- Inaba, H.; Sugita, H.; Kuboniwa, M.; Iwai, S.; Hamada, M.; Noda, T.; Morisaki, I.; Lamont, R.J.; Amano, A. Porphyromonas gingivalis promotes invasion of oral squamous cell carcinoma through induction of proMMP9 and its activation. Cell Microbiol. 2014, 16, 131–145. [Google Scholar] [CrossRef]
- Sun, M.; Ji, Y.; Li, Z.; Chen, R.; Zhou, S.; Liu, C.; Du, M. Ginsenoside Rb3 Inhibits Pro-Inflammatory Cytokines via MAPK/AKT/NF-kappaB Pathways and Attenuates Rat Alveolar Bone Resorption in Response to Porphyromonas gingivalis LPS. Molecules 2020, 25, 4815. [Google Scholar] [CrossRef]
- Liu, F.; Huang, X.; He, J.J.; Song, C.; Peng, L.; Chen, T.; Wu, B.L. Plantamajoside attenuates inflammatory response in LPS-stimulated human gingival fibroblasts by inhibiting PI3K/AKT signaling pathway. Microb. Pathog. 2019, 127, 208–211. [Google Scholar] [CrossRef]
- Gomez, R.S.; Dutra, W.O.; Moreira, P.R. Epigenetics and periodontal disease: Future perspectives. Inflamm. Res. 2009, 58, 625–629. [Google Scholar] [CrossRef]
- Ushijima, T. Epigenetic field for cancerization. J. Biochem. Mol. Biol. 2007, 40, 142–150. [Google Scholar] [CrossRef]
- Takeshima, H.; Niwa, T.; Toyoda, T.; Wakabayashi, M.; Yamashita, S.; Ushijima, T. Degree of methylation burden is determined by the exposure period to carcinogenic factors. Cancer Sci. 2017, 108, 316–321. [Google Scholar] [CrossRef]
- Timp, W.; Feinberg, A.P. Cancer as a dysregulated epigenome allowing cellular growth advantage at the expense of the host. Nat. Rev. Cancer 2013, 13, 497–510. [Google Scholar] [CrossRef]
- Esteller, M. Cancer epigenomics: DNA methylomes and histone-modification maps. Nat. Rev. Genet. 2007, 8, 286–298. [Google Scholar] [CrossRef] [PubMed]
- Ma, Q.; Xing, C.; Long, W.; Wang, H.Y.; Liu, Q.; Wang, R.F. Impact of microbiota on central nervous system and neurological diseases: The gut-brain axis. J. Neuroinflamm. 2019, 16, 53. [Google Scholar] [CrossRef] [PubMed]
- Wen, Y.; Feng, L.; Wang, H.; Zhou, H.; Li, Q.; Zhang, W.; Wang, M.; Li, Y.; Luan, X.; Jiang, Z.; et al. Association Between Oral Microbiota and Human Brain Glioma Grade: A Case-Control Study. Front. Microbiol. 2021, 12, 746568. [Google Scholar] [CrossRef] [PubMed]







| Forward | Reverse | |
|---|---|---|
| iL-1β | CTTTGAAGAAGAGCCCATCC | CACTTGTTGGTTGATATTCTGTC |
| iL-6 | ACAACTCATCTCATTCTGC | GTGTCCTAACGCTCATAC |
| iL-10 | GGTTGCCAAGCCTTATCGGA | GGGGAGAAATCGATGACAGC |
| TNF-α | CCTCACACTCAGATCATC | AACCTGGGAGTAGACAAG |
| MMP-2 | CCTGCTTAAAGGTGGCTATG | TGCCGAGGTAGAGGAAAG |
| MMP-9 | GGCGTGTCTGGAGATTCG | CCTCATGGTCCACCTTGTTC |
| TGF-β | GAACCAAGGAGACGGAATAC | CCATGAGGAGCAGGAAGG |
| TET1 | GAGCCTGTTCCTCGATGTGG | CAAACCCACCTGAGGCTGTT |
| TET2 | CCTGGTGAACAAAGTCAGAATGGC | AATTACCATCACCGCCGTCTCACA |
| TET3 | TCCGGATTGAGAAGGTCATC | CCAGGCCAGGATCAAGATAA |
| DNMT1 | AAGAATGGTGTTGTCTACCGAC | CATCCAGGTTGCTCCCCTTG |
| DNMT3a | GAGGGAACTGAGACCCCAC | CTGGAAGGTGAGTCTTGGCA |
| DNMT3b | CGTTAATGGGAACTTCAGTGACC | CTGCGTGTAATRTCAGAAGGCT |
| β-actin | TGAAGATCAAGATCATTGCTCCTC | CCTGCTTGCTGATCCACATC |
| Benign Tumors (n = 27) | Glioma (n = 21) | p-Value | |
|---|---|---|---|
| Mean age (years old) * | 55.1 ± 8.9 | 56.2 ± 8.7 | 0.6851 |
| Female/male | 16/11 | 12/9 | >0.9999 |
| Alcohol consumption | 4 | 2 | 0.6830 |
| Smoking | 8 | 6 | >0.9999 |
| BMI > 25 | 12 | 6 | 0.3693 |
| Diabetes mellitus | 3 | 3 | >0.9999 |
| Family history of brain tumors | 1 | 0 | >0.9999 |
| Teeth brushing (times per day *) | 1.333 ± 0.620 | 1.381 ± 0.590 | 0.7887 |
| Patient (No.) | Age (y o) | Gender | ALmax (mm) * | PDmax (mm) | Histologic Type | WHO Grade | Ki-67 (%) |
|---|---|---|---|---|---|---|---|
| 01 | 45 | Female | 4 | 5 | Meningioma | 1 | 4 |
| 02 | 56 | Female | 5 | 5 | Meningioma | 1 | 4 |
| 03 | 60 | Male | 5 | 4 | Meningioma | 1 | 0 |
| 04 | 63 | Male | 2 | 4 | Meningioma | 1 | 3 |
| 05 | 43 | Female | 5 | 4 | Meningioma | 1 | 0 |
| 06 | 53 | Female | 4 | 4 | Meningioma | 1 | 3 |
| 07 | 57 | Female | 2 | 3 | Meningioma | 1 | 0 |
| 08 | 77 | Male | 5 | 3 | Meningioma | 1 | 0 |
| 09 | 48 | Female | 4 | 5 | Meningioma | 1 | 2 |
| 10 | 62 | Female | 6 | 3 | Meningioma | 1 | 1 |
| 11 | 63 | Female | 6 | 7 | Meningioma | 1 | 2 |
| 12 | 52 | Male | 4 | 5 | Meningioma | 1 | 3 |
| 13 | 39 | Male | 3 | 3 | Meningioma | 1 | 5 |
| 14 | 65 | Male | 7 | 4 | Meningioma | 2 | 25 |
| 15 | 50 | Male | 4 | 4 | Meningioma | 2 | 10 |
| 16 | 66 | Female | 5 | 3 | Meningioma | 2 | 7 |
| 17 | 53 | Female | 2 | 3 | Pituitary tumor | 1 | 2 |
| 18 | 60 | Female | 6 | 4 | Pituitary tumor | 1 | 1 |
| 19 | 43 | Male | 7 | 6 | Pituitary tumor | 1 | 3 |
| 20 | 56 | Female | 2 | 4 | Pituitary tumor | 1 | 2 |
| 21 | 54 | Female | 13 | 9 | Pituitary tumor | 1 | 1 |
| 22 | 46 | Female | 2 | 4 | Schwannoma | 1 | 0 |
| 23 | 55 | Male | 7 | 4 | Schwannoma | 1 | 0 |
| 24 | 47 | Female | 4 | 5 | Schwannoma | 1 | 0 |
| 25 | 50 | Male | 1 | 3 | Schwannoma | 1 | 0 |
| 26 | 57 | Male | 4 | 3 | Schwannoma | 1 | 0 |
| 27 | 69 | Female | 4 | 3 | Schwannoma | 1 | 0 |
| 28 | 39 | Female | 4 | 3 | Ganglioglioma | 1 | 1 |
| 29 | 54 | Male | 6 | 4 | Astrocytoma | 2 | 25 |
| 30 | 45 | Female | 3 | 4 | Astrocytoma | 2 | 4 |
| 31 | 60 | Female | 4 | 4 | Astrocytoma | 2 | 1 |
| 32 | 46 | Female | 6 | 6 | Anaplastic Oligodendroglioma | 3 | 50 |
| 33 | 58 | Female | 7 | 6 | Anaplastic Oligodendroglioma | 3 | 20 |
| 34 | 73 | Female | 5 | 4 | Anaplastic Oligodendroglioma | 3 | 30 |
| 35 | 68 | Male | 5 | 5 | Anaplastic Astrocytoma | 3 | 10 |
| 36 | 56 | Female | 4 | 5 | Glioblastoma | 3 | 50 |
| 37 | 60 | Female | 6 | 5 | Glioblastoma | 4 | 15 |
| 38 | 55 | Female | 3 | 5 | Glioblastoma | 4 | 40 |
| 39 | 56 | Female | 5 | 3 | Glioblastoma | 4 | 40 |
| 40 | 49 | Male | 6 | 4 | Glioblastoma | 4 | 40 |
| 41 | 51 | Male | 7 | 6 | Glioblastoma | 4 | NA ** |
| 42 | 61 | Female | 7 | 8 | Glioblastoma | 4 | 40 |
| 43 | 70 | Male | 6 | 6 | Glioblastoma | 4 | 60 |
| 44 | 55 | Male | 4 | 4 | Glioblastoma | 4 | 35 |
| 45 | 46 | Male | 6 | 6 | Glioblastoma | 4 | 50 |
| 46 | 67 | Female | 6 | 8 | Glioblastoma | 4 | 50 |
| 47 | 56 | Male | 7 | 6 | Glioblastoma | 4 | NA |
| 48 | 55 | Male | 8 | 7 | Glioblastoma | 4 | 20 |
Publisher’s Note: MDPI stays neutral with regard to jurisdictional claims in published maps and institutional affiliations. |
© 2022 by the authors. Licensee MDPI, Basel, Switzerland. This article is an open access article distributed under the terms and conditions of the Creative Commons Attribution (CC BY) license (https://creativecommons.org/licenses/by/4.0/).
Share and Cite
Gao, Z.; Weng, X.; Yu, D.; Pan, Z.; Zhao, M.; Cheng, B.; Li, Z. Porphyromonas gingivalis-Derived Lipopolysaccharide Promotes Glioma Cell Proliferation and Migration via Activating Akt Signaling Pathways. Cells 2022, 11, 4088. https://doi.org/10.3390/cells11244088
Gao Z, Weng X, Yu D, Pan Z, Zhao M, Cheng B, Li Z. Porphyromonas gingivalis-Derived Lipopolysaccharide Promotes Glioma Cell Proliferation and Migration via Activating Akt Signaling Pathways. Cells. 2022; 11(24):4088. https://doi.org/10.3390/cells11244088
Chicago/Turabian StyleGao, Zeyuan, Xiuhong Weng, Donghu Yu, Zhiyong Pan, Mingjuan Zhao, Bo Cheng, and Zhiqiang Li. 2022. "Porphyromonas gingivalis-Derived Lipopolysaccharide Promotes Glioma Cell Proliferation and Migration via Activating Akt Signaling Pathways" Cells 11, no. 24: 4088. https://doi.org/10.3390/cells11244088
APA StyleGao, Z., Weng, X., Yu, D., Pan, Z., Zhao, M., Cheng, B., & Li, Z. (2022). Porphyromonas gingivalis-Derived Lipopolysaccharide Promotes Glioma Cell Proliferation and Migration via Activating Akt Signaling Pathways. Cells, 11(24), 4088. https://doi.org/10.3390/cells11244088

