Construction of a Versatile, Programmable RNA-Binding Protein Using Designer PPR Proteins and Its Application for Splicing Control in Mammalian Cells
Abstract
1. Introduction
2. Materials and Methods
2.1. Construction of the Intermediate Plasmids Containing Two PPR Repeats for the Golden Gate Assembly of the Designer PPR Protein Gene
2.2. Construction of the Expression Vector
2.3. Golden Gate Assembly of Designer PPR Gene
2.4. Expression and Purification of Recombinant MS2 Protein
2.5. RNA-Binding Protein ELISA (RBP-ELISA)
2.6. Electrophoresis Mobility Shift Assay (EMSA)
2.7. Gel Filtration Assay
2.8. Transfections
2.9. RNA Extraction, Reverse-Transcription, and RT-PCR
2.10. Observation by Fluorescent Microscopy
2.11. Construction of Stable Cells and Dox Induction
3. Results
3.1. The Construction Method for the Designer PPR Proteins That Bind to Target RNA Sequences
3.1.1. Scaffolds of the Designer PPRs
3.1.2. Establishment of a High-Throughput Cloning System for Designer PPRs
3.1.3. Establishment of a High-Throughput Cloning System for Designer PPRs
3.1.4. Evaluation of the RNA Binding Affinities and Selectivities of the Designer PPR Proteins
3.1.5. Evaluation of the Versatility of the Designer PPR Proteins of the PPR2.0 Scaffold
3.2. Target Splicing Control Using Artificially Constructed PPR Proteins
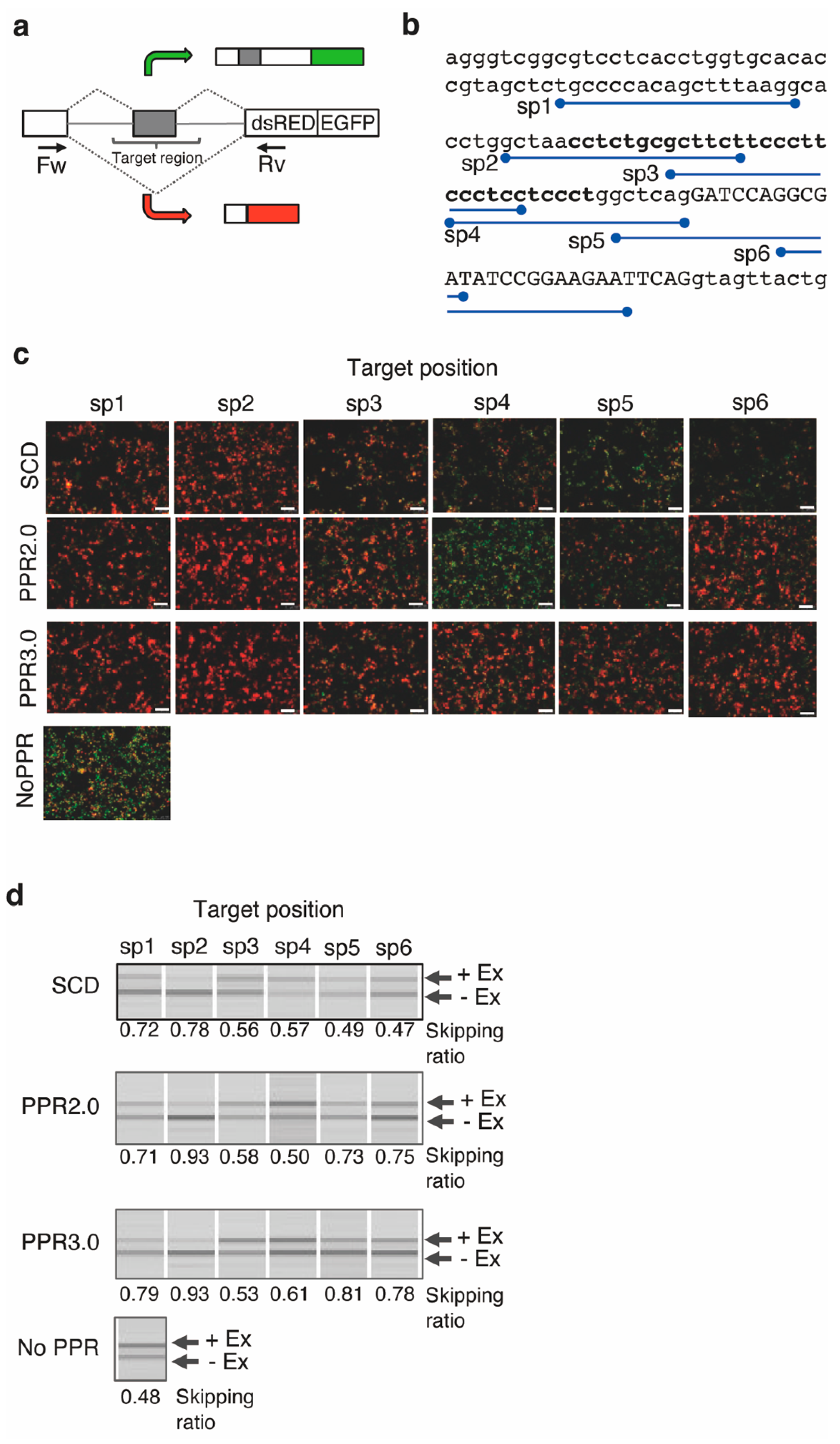
3.2.1. Enhancement of Exon Skipping of a Reporter Gene by Designer PPR Proteins in HEK293T Cells
3.2.2. Splicing Control of Endogenous mRNA by Designer PPR Proteins in HEK293T Cells
4. Discussion
5. Patents
Supplementary Materials
Author Contributions
Funding
Institutional Review Board Statement
Informed Consent Statement
Data Availability Statement
Acknowledgments
Conflicts of Interest
References
- Guha, T.K.; Wai, A.; Hausner, G. Programmable Genome Editing Tools and their Regulation for Efficient Genome Engineering. Comput. Struct. Biotechnol. J. 2017, 15, 146–160. [Google Scholar] [CrossRef] [PubMed]
- Maeder, M.L.; Gersbach, C.A. Genome-editing Technologies for Gene and Cell Therapy. Mol. Ther. 2016, 24, 430–446. [Google Scholar] [CrossRef] [PubMed]
- Malzahn, A.; Lowder, L.; Qi, Y. Plant genome editing with TALEN and CRISPR. Cell Biosci. 2017, 7, 21. [Google Scholar] [CrossRef] [PubMed]
- Pan, Q.; Shai, O.; Lee, L.J.; Frey, B.J.; Blencowe, B.J. Deep surveying of alternative splicing complexity in the human transcriptome by high-throughput sequencing. Nat. Genet. 2008, 40, 1413–1415. [Google Scholar] [CrossRef] [PubMed]
- Quinn, J.J.; Chang, H.Y. Unique features of long non-coding RNA biogenesis and function. Nat. Rev. Genet. 2016, 17, 47–62. [Google Scholar] [CrossRef] [PubMed]
- Bennett, C.F. Therapeutic Antisense Oligonucleotides Are Coming of Age. Annu. Rev. Med. 2019, 70, 307–321. [Google Scholar] [CrossRef]
- Dorsett, Y.; Tuschl, T. siRNAs: Applications in functional genomics and potential as therapeutics. Nat. Rev. Drug Discov. 2004, 3, 318–329. [Google Scholar] [CrossRef]
- Crooke, S.T. Molecular Mechanisms of Antisense Oligonucleotides. Nucleic Acid Ther. 2017, 27, 70–77. [Google Scholar] [CrossRef]
- Wilson, R.C.; Doudna, J.A. Molecular Mechanisms of RNA Interference. Annu. Rev. Biophys. 2013, 42, 217–239. [Google Scholar] [CrossRef]
- Nelles, D.A.; Fang, M.Y.; O’Connell, M.R.; Xu, J.L.; Markmiller, S.J.; Doudna, J.A.; Yeo, G.W. Programmable RNA Tracking in Live Cells with CRISPR/Cas9. Cell 2016, 165, 488–496. [Google Scholar] [CrossRef]
- Abudayyeh, O.O.; Gootenberg, J.S.; Essletzbichler, P.; Han, S.; Joung, J.; Belanto, J.J.; Verdine, V.; Cox, D.B.T.; Kellner, M.J.; Regev, A.; et al. RNA targeting with CRISPR–Cas13. Nature 2017, 550, 280–284. [Google Scholar] [CrossRef]
- Konermann, S.; Lotfy, P.; Brideau, N.J.; Oki, J.; Shokhirev, M.N.; Hsu, P.D. Transcriptome Engineering with RNA-Targeting Type VI-D CRISPR Effectors. Cell 2018, 173, 665–676.e14. [Google Scholar] [CrossRef]
- Xie, S.; Jin, H.; Yang, F.; Zheng, H.; Chang, Y.; Liao, Y.; Zhang, Y.; Zhou, T.; Li, Y. Programmable RNA N1-Methyladenosine Demethylation by a Cas13d-Directed Demethylase. Angew. Chem. 2021, 133, 19744–19749. [Google Scholar] [CrossRef]
- Chen, Y.; Varani, G. Engineering RNA-binding proteins for biology. FEBS J. 2013, 280, 3734–3754. [Google Scholar] [CrossRef]
- Johansson, H.E.; Liljas, L.; Uhlenbeck, O.C. RNA Recognition by the MS2 Phage Coat Protein. Semin. Virol. 1997, 8, 176–185. [Google Scholar] [CrossRef]
- Nicholson, P.; Josi, C.; Kurosawa, H.; Yamashita, A.; Mühlemann, O. A novel phosphorylation-independent interaction between SMG6 and UPF1 is essential for human NMD. Nucleic Acids Res. 2014, 42, 9217–9235. [Google Scholar] [CrossRef]
- Wang, X.; McLachlan, J.; Zamore, P.D.; Hall, T.M.T. Modular Recognition of RNA by a Human Pumilio-Homology Domain. Cell 2002, 110, 501–512. [Google Scholar] [CrossRef]
- Filipovska, A.; Razif, M.F.M.; Nygård, K.K.A.; Rackham, O. A universal code for RNA recognition by PUF proteins. Nat. Chem. Biol. 2011, 7, 425–427. [Google Scholar] [CrossRef]
- Ozawa, T.; Natori, Y.; Sato, M.; Umezawa, Y. Imaging dynamics of endogenous mitochondrial RNA in single living cells. Nat. Methods 2007, 4, 413–419. [Google Scholar] [CrossRef]
- Choudhury, R.; Tsai, Y.S.; Dominguez, D.; Wang, Y.; Wang, Z. Engineering RNA endonucleases with customized sequence specificities. Nat. Commun. 2012, 3, 1147. [Google Scholar] [CrossRef]
- Campbell, Z.T.; Valley, C.T.; Wickens, M. A protein-RNA specificity code enables targeted activation of an endogenous human transcript. Nat. Struct. Mol. Biol. 2014, 21, 732–738. [Google Scholar] [CrossRef] [PubMed]
- Barkan, A.; Small, I. Pentatricopeptide Repeat Proteins in Plants. Annu. Rev. Plant Biol. 2014, 65, 415–442. [Google Scholar] [CrossRef] [PubMed]
- Yagi, Y.; Hayashi, S.; Kobayashi, K.; Hirayama, T.; Nakamura, T. Elucidation of the RNA Recognition Code for Pentatricopeptide Repeat Proteins Involved in Organelle RNA Editing in Plants. PLoS ONE 2013, 8, e57286. [Google Scholar] [CrossRef]
- Barkan, A.; Rojas, M.; Fujii, S.; Yap, A.; Chong, Y.S.; Bond, C.S.; Small, I. A Combinatorial Amino Acid Code for RNA Recognition by Pentatricopeptide Repeat Proteins. PLoS Genet. 2012, 8, e1002910. [Google Scholar] [CrossRef] [PubMed]
- Coquille, S.; Filipovska, A.; Chia, T.; Rajappa, L.; Lingford, J.P.; Razif, M.F.M.; Thore, S.; Rackham, O. An artificial PPR scaffold for programmable RNA recognition. Nat. Commun. 2014, 5, 5729. [Google Scholar] [CrossRef]
- Shen, C.; Wang, X.; Liu, Y.; Li, Q.; Yang, Z.; Yan, N.; Zou, T.; Yin, P. Specific RNA Recognition by Designer Pentatricopeptide Repeat Protein. Mol. Plant 2015, 8, 667–670. [Google Scholar] [CrossRef]
- Shen, C.; Zhang, D.; Guan, Z.; Liu, Y.; Yang, Z.; Yang, Y.; Wang, X.; Wang, Q.; Zhang, Q.; Fan, S.; et al. Structural basis for specific single-stranded RNA recognition by designer pentatricopeptide repeat proteins. Nat. Commun. 2016, 7, 11285. [Google Scholar] [CrossRef]
- Miranda, R.G.; McDermott, J.J.; Barkan, A. RNA-binding specificity landscapes of designer pentatricopeptide repeat proteins elucidate principles of PPR–RNA interactions. Nucleic Acids Res. 2018, 46, 2613–2623. [Google Scholar] [CrossRef]
- Gully, B.S.; Shah, K.R.; Lee, M.; Shearston, K.; Smith, N.M.; Sadowska, A.; Blythe, A.J.; Bernath-Levin, K.; Stanley, W.A.; Small, I.D.; et al. The Design and Structural Characterization of a Synthetic Pentatricopeptide Repeat Protein. Acta Crystallogr. D Biol. Crystallogr. 2015, 71, 196–208. [Google Scholar] [CrossRef]
- Sakuma, T.; Ochiai, H.; Kaneko, T.; Mashimo, T.; Tokumasu, D.; Sakane, Y.; Suzuki, K.; Miyamoto, T.; Sakamoto, N.; Matsuura, S.; et al. Repeating pattern of non-RVD variations in DNA-binding modules enhances TALEN activity. Sci. Rep. 2013, 3, 3379. [Google Scholar] [CrossRef]
- Abil, Z.; Denard, C.A.; Zhao, H. Modular assembly of designer PUF proteins for specific post-transcriptional regulation of endogenous RNA. J. Biol. Eng. 2014, 8, 7. [Google Scholar] [CrossRef]
- Yan, J.; Yao, Y.; Hong, S.; Yang, Y.; Shen, C.; Zhang, Q.; Zhang, D.; Zou, T.; Yin, P. Delineation of pentatricopeptide repeat codes for target RNA prediction. Nucleic Acids Res. 2019, 47, 3728–3738. [Google Scholar] [CrossRef]
- Singh, N.K.; Singh, N.N.; Androphy, E.J.; Singh, R.N. Splicing of a Critical Exon of Human Survival Motor Neuron Is Regulated by a Unique Silencer Element Located in the Last Intron. Mol. Cell Biol. 2006, 26, 1333–1346. [Google Scholar] [CrossRef]
- Orengo, J.P.; Bundman, D.; Cooper, T.A. A bichromatic fluorescent reporter for cell-based screens of alternative splicing. Nucleic Acids Res. 2006, 34, e148. [Google Scholar] [CrossRef]
- Spåhr, H.; Chia, T.; Lingford, J.P.; Siira, S.J.; Cohen, S.B.; Filipovska, A.; Rackham, O. Modular ssDNA binding and inhibition of telomerase activity by designer PPR proteins. Nat. Commun. 2018, 9, 2212. [Google Scholar] [CrossRef]
- Sanchez, Y. Conservation of the Chk1 Checkpoint Pathway in Mammals: Linkage of DNA Damage to Cdk Regulation Through Cdc25. Science 1997, 277, 1497–1501. [Google Scholar] [CrossRef]
- Pabla, N.; Bhatt, K.; Dong, Z. Checkpoint kinase 1 (Chk1)-short is a splice variant and endogenous inhibitor of Chk1 that regulates cell cycle and DNA damage checkpoints. Proc. Natl. Acad. Sci. USA 2012, 109, 197–202. [Google Scholar] [CrossRef]
- Desmet, F.-O.; Hamroun, D.; Lalande, M.; Collod-Béroud, G.; Claustres, M.; Béroud, C. Human Splicing Finder: An online bioinformatics tool to predict splicing signals. Nucleic Acids Res. 2009, 37, e67. [Google Scholar] [CrossRef]
- Prikryl, J.; Rojas, M.; Schuster, G.; Barkan, A. Mechanism of RNA stabilization and translational activation by a pentatricopeptide repeat protein. Proc. Natl. Acad. Sci. USA 2011, 108, 415–420. [Google Scholar] [CrossRef]
- Lee, Y.; Rio, D.C. Mechanisms and Regulation of Alternative Pre-mRNA Splicing. Annu. Rev. Biochem. 2015, 84, 291–323. [Google Scholar] [CrossRef]
- Ho, T.H.; Charlet-B, N.; Poulos, M.G.; Singh, G.; Swanson, M.S.; Cooper, T.A. Muscleblind proteins regulate alternative splicing. EMBO J. 2004, 23, 3103–3112. [Google Scholar] [CrossRef] [PubMed]
- Kobayashi, T.; Yagi, Y.; Nakamura, T. Development of Genome Engineering Tools from Plant-Specific PPR Proteins Using Animal Cultured Cells. In Chromosome and Genomic Engineering in Plants; Methods in Molecular Biology; Humana Press: New York, NY, USA, 2016; Volume 1469, pp. 147–155. [Google Scholar] [CrossRef]
- Oldenkott, B.; Yang, Y.; Lesch, E.; Knoop, V.; Schallenberg-Rüdinger, M. Plant-type pentatricopeptide repeat proteins with a DYW domain drive C-to-U RNA editing in Escherichia coli. Commun. Biol. 2019, 2, 85. [Google Scholar] [CrossRef] [PubMed]
- Takenaka, M.; Takenaka, S.; Barthel, T.; Frink, B.; Haag, S.; Verbitskiy, D.; Oldenkott, B.; Schallenberg-Rüdinger, M.; Feiler, C.G.; Weiss, M.S.; et al. DYW domain structures imply an unusual regulation principle in plant organellar RNA editing catalysis. Nat. Catal. 2021, 4, 510–522. [Google Scholar] [CrossRef] [PubMed]
- Ichinose, M.; Kawabata, M.; Akaiwa, Y.; Shimajiri, Y.; Nakamura, I.; Tamai, T.; Nakamura, T.; Yagi, Y.; Gutmann, B. U-to-C RNA editing by synthetic PPR-DYW proteins in bacteria and human culture cells. Commun. Biol. 2022, 5, 968. [Google Scholar] [CrossRef]





| Name | Number of PPR Motifs | Binding Affinity 1 (KD) | Sequence of PPR Scaffold | Reference |
|---|---|---|---|---|
| PPR2.0_A | 18 | This study | VVTYTTLIDGLCKAGDVDEALELFKEMRSKGVKPN | This study |
| PPR2.0_C | 18 | This study | VVTYNTLIDGLCKSGKIEEALKLFKEMEEKGITPS | This study |
| PPR2.0_G | 18 | This study | VVTYTTLIDGLCKAGKVDEALELFDEMKERGIKPD | This study |
| PPR2.0_U | 18 | This study | VVTYNTLIDGLCKAGRLDEAEELLEEMEEKGIKPD | This study |
| dPPR SCD | 10 | 90 nM | VVTYXTLIDGLCKAGKLDEALKLFEEMVEKGIKPX | [26,27,28] |
| 11 | 7.5 nM | VVTYXTLISGLGKAGRLEEALELFEEMKEKGIVPX | ||
| 14 | 16 nM | VVTYXTLIDGLAKAGRLEEALQLFQEMKEKGVKPX | ||
| cPPR | 8 | 370 nM | VVTYTTLIDAFCRKGRLDEALSLFSEMKSKGIKPN | [25] |
| synthPPR | 4 | No data | VVTYNTLISGFCKAGRLEEAMSLFSEMKSKGLVPS | [29] |
| MCD_A | 14 | 18 nM | VVTYTILIDALCKAGRLEEALSLFSEMKEIGIKPD | [28] |
| MCD_C | VVTYNILIKGLCKAGKLEEALSLLSEMVEKGIQPD | |||
| MCD_G | VVTYNTLIDGLCKSGKIEEALKLFKEMEEKGITPS | |||
| MCD_U | VVTYTTLIDGLCKAGKVDEALELFDEMKERGIKPD |
Publisher’s Note: MDPI stays neutral with regard to jurisdictional claims in published maps and institutional affiliations. |
© 2022 by the authors. Licensee MDPI, Basel, Switzerland. This article is an open access article distributed under the terms and conditions of the Creative Commons Attribution (CC BY) license (https://creativecommons.org/licenses/by/4.0/).
Share and Cite
Yagi, Y.; Teramoto, T.; Kaieda, S.; Imai, T.; Sasaki, T.; Yagi, M.; Maekawa, N.; Nakamura, T. Construction of a Versatile, Programmable RNA-Binding Protein Using Designer PPR Proteins and Its Application for Splicing Control in Mammalian Cells. Cells 2022, 11, 3529. https://doi.org/10.3390/cells11223529
Yagi Y, Teramoto T, Kaieda S, Imai T, Sasaki T, Yagi M, Maekawa N, Nakamura T. Construction of a Versatile, Programmable RNA-Binding Protein Using Designer PPR Proteins and Its Application for Splicing Control in Mammalian Cells. Cells. 2022; 11(22):3529. https://doi.org/10.3390/cells11223529
Chicago/Turabian StyleYagi, Yusuke, Takamasa Teramoto, Shuji Kaieda, Takayoshi Imai, Tadamasa Sasaki, Maiko Yagi, Nana Maekawa, and Takahiro Nakamura. 2022. "Construction of a Versatile, Programmable RNA-Binding Protein Using Designer PPR Proteins and Its Application for Splicing Control in Mammalian Cells" Cells 11, no. 22: 3529. https://doi.org/10.3390/cells11223529
APA StyleYagi, Y., Teramoto, T., Kaieda, S., Imai, T., Sasaki, T., Yagi, M., Maekawa, N., & Nakamura, T. (2022). Construction of a Versatile, Programmable RNA-Binding Protein Using Designer PPR Proteins and Its Application for Splicing Control in Mammalian Cells. Cells, 11(22), 3529. https://doi.org/10.3390/cells11223529

