Locus-Specific Enrichment Analysis of 5-Hydroxymethylcytosine Reveals Novel Genes Associated with Breast Carcinogenesis
Abstract
Highlights
- The conversion of 5-methylcytosine to 5-hydroxymethylcytosine relaxes the repressive marks of gene expression, and their imbalance leads to cancer development.
- Global loss of 5-hmC is found to be associated with the downregulation of TET1 and TET3 genes in breast cancer.
- Genome-wide analysis revealed 4809 differentially methylated regions and 4841 differentially hydroxymethylated regions in breast cancer.
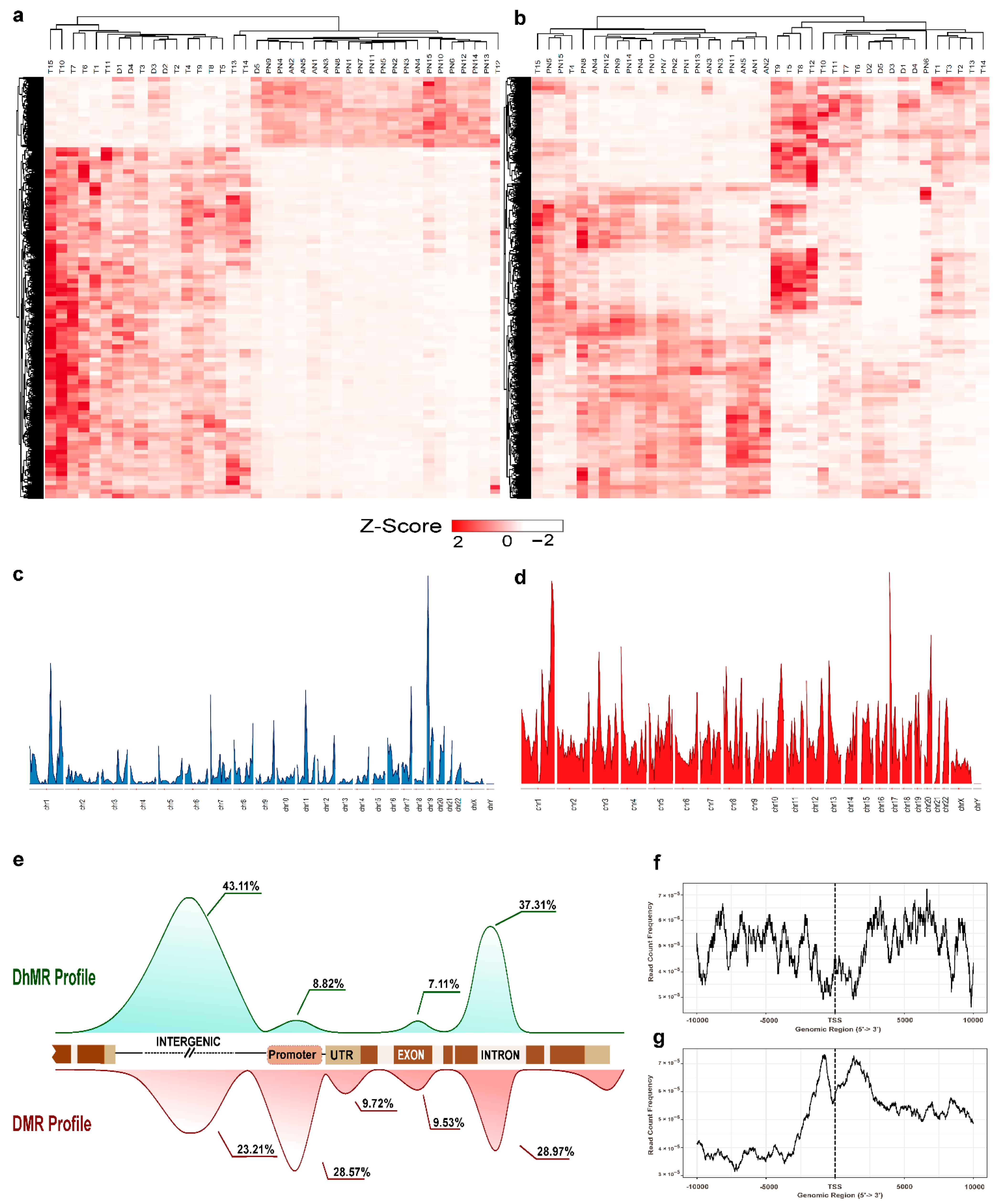
- The abundance of 5-mC was observed at gene promoter regions while the 5-hmC was profusely distributed at the distal regulatory regions of the breast cancer genome. The accumulation of 5-hmC at distal regulatory sites can potentially enhance gene transcription.
- Alteration in the 5-hmC levels was positively associated with the respective gene expression. Novel 5-hmC candidates such as TXNL1, CNIH3, BNIPL, and CHODL were found to be promising diagnostic and therapeutic markers for breast cancer.
Abstract
1. Introduction
2. Materials and Methods
2.1. Clinical Specimen
2.2. Isolation of Genomic DNA
2.3. Estimation of Global Levels of 5-hmC and 5-mC
2.4. RNA Isolation and TET Expression Assay
2.5. Enrichment of 5-mC Modified DNA Regions and Library Preparation
2.6. Enrichment of 5-hmC Modified DNA Regions and Library Preparation
2.7. Sequencing and Data Analysis
2.8. DMR Analysis
2.9. DhMR Analysis
2.10. Pathway Enrichment and Gene Ontology Analysis
2.11. Validation of Loci-Specific 5-hmC Enriched Regions Using qPCR Assays
2.12. Statistical Analysis
3. Results
3.1. Loss of 5-hmC Is Associated with TET 1 and TET3 Downregulation in Breast Cancer
3.2. Relative Abundance of 5-hmC in Breast Cancer and Their Enrichment at Distal Regulatory Sites
3.3. Locus-Specific Imbalance of DhMRs and DMRs in Breast Cancer
3.4. Association of 5-mC and 5-hmC Modifications with Gene Expression
4. Discussion
5. Conclusions
Supplementary Materials
Author Contributions
Funding
Institutional Review Board Statement
Informed Consent Statement
Data Availability Statement
Conflicts of Interest
Abbreviations
| 5-mC | 5-methylcytosine |
| 5-hmC | 5-hydroxymethylcytosine |
| TET | Ten eleven translocases |
| IDC | Invasive ductal carcinoma |
| DCIS | Ductal carcinoma in situ |
| FC | Fold change |
| p | p-value |
| padj | p-adjusted value |
| FDR | False discovery rate |
| L2FC | log-2-fold change |
| TPM | Transcript per million |
| RRHP | Reduced representation hydroxymethylation profiling |
| WGS | Whole-genome sequencing |
| MeDIP | Methylated DNA immunoprecipitation |
| BC | Breast cancer |
| LRT | Likelihood ratio test |
| TSSs | transcription start sites |
| TFBS | transcription factor binding sites |
References
- Kulis, M.; Esteller, M. DNA Methylation and Cancer. Adv. Genet. 2010, 70, 27–56. [Google Scholar] [CrossRef] [PubMed]
- Moore, L.D.; Le, T.; Fan, G. DNA Methylation and Its Basic Function. Neuropsychopharmacology 2013, 38, 23–38. [Google Scholar] [CrossRef] [PubMed]
- Münzel, M.; Globisch, D.; Carell, T. 5-Hydroxymethylcytosine, the Sixth Base of the Genome. Angew. Chem. Int. Ed. 2011, 50, 6460–6468. [Google Scholar] [CrossRef]
- Dahl, C.; Grønbæk, K.; Guldberg, P. Advances in DNA methylation: 5-hydroxymethylcytosine revisited. Clin. Chim. Acta 2011, 412, 831–836. [Google Scholar] [CrossRef] [PubMed]
- Bachman, M.; Uribe-Lewis, S.; Yang, X.; Williams, M.; Murrell, A.; Balasubramanian, S. 5-Hydroxymethylcytosine is a predominantly stable DNA modification. Nat. Chem. 2014, 6, 1049–1055. [Google Scholar] [CrossRef] [PubMed]
- Scourzic, L.; Mouly, E.; Bernard, O.A. TET proteins and the control of cytosine demethylation in cancer. Genome Med. 2015, 7, 9. [Google Scholar] [CrossRef] [PubMed]
- Rasmussen, K.D.; Helin, K. Role of TET enzymes in DNA methylation, development, and cancer. Genes Dev. 2016, 30, 733–750. [Google Scholar] [CrossRef]
- Li, W.; Liu, M. Distribution of 5-Hydroxymethylcytosine in Different Human Tissues. J. Nucleic Acids 2011, 2011, 870726. [Google Scholar] [CrossRef]
- Jin, S.-G.; Wu, X.; Li, A.X.; Pfeifer, G.P. Genomic mapping of 5-hydroxymethylcytosine in the human brain. Nucleic Acids Res. 2011, 39, 5015–5024. [Google Scholar] [CrossRef]
- Yildirim, O.; Li, R.; Hung, J.-H.; Chen, P.B.; Dong, X.; Ee, L.-S.; Weng, Z.; Rando, O.J.; Fazzio, T.G. Mbd3/NURD Complex Regulates Expression of 5-Hydroxymethylcytosine Marked Genes in Embryonic Stem Cells. Cell 2011, 147, 1498–1510. [Google Scholar] [CrossRef]
- Mellén, M.; Ayata, P.; Dewell, S.; Kriaucionis, S.; Heintz, N. MeCP2 Binds to 5hmC Enriched within Active Genes and Accessible Chromatin in the Nervous System. Cell 2012, 151, 1417–1430. [Google Scholar] [CrossRef] [PubMed]
- Haffner, M.C.; Chaux, A.; Meeker, A.K.; Esopi, D.M.; Gerber, J.; Pellakuru, L.G.; Toubaji, A.; Argani, P.; Iacobuzio-Donahue, C.; Nelson, W.G.; et al. Global 5-hydroxymethylcytosine content is significantly reduced in tissue stem/progenitor cell compartments and in human cancers. Oncotarget 2011, 2, 627–637. [Google Scholar] [CrossRef] [PubMed]
- Liu, C.; Liu, L.; Chen, X.; Shen, J.; Shan, J.; Xu, Y.; Yang, Z.; Wu, L.; Xia, F.; Bie, P.; et al. Decrease of 5-Hydroxymethylcytosine Is Associated with Progression of Hepatocellular Carcinoma through Downregulation of TET1. PLoS ONE 2013, 8, e62828. [Google Scholar] [CrossRef] [PubMed]
- Murata, A.; Baba, Y.; Ishimoto, T.; Miyake, K.; Kosumi, K.; Harada, K.; Kurashige, J.; Iwagami, S.; Sakamoto, Y.; Miyamoto, Y.; et al. TET family proteins and 5-hydroxymethylcytosine in esophageal squamous cell carcinoma. Oncotarget 2015, 6, 23372–23382. [Google Scholar] [CrossRef]
- Chen, Z.; Shi, X.; Guo, L.; Li, Y.; Luo, M.; He, J. Decreased 5-hydroxymethylcytosine levels correlate with cancer progression and poor survival: A systematic review and meta-analysis. Oncotarget 2016, 8, 1944–1952. [Google Scholar] [CrossRef]
- Fernandez, A.F.; Bayón, G.F.; Sierra, M.; Urdinguio, R.G.; Toraño, E.G.; García, M.G.; Carella, A.; Lopez, V.; Santamarina, P.; Pérez, R.F.; et al. Loss of 5hmC identifies a new type of aberrant DNA hypermethylation in glioma. Hum. Mol. Genet. 2018, 27, 3046–3059. [Google Scholar] [CrossRef]
- Eyres, M.; Lanfredini, S.; Xu, H.; Burns, A.; Blake, A.; Willenbrock, F.; Goldin, R.; Hughes, D.; Hughes, S.; Thapa, A.; et al. TET2 Drives 5hmc Marking of GATA6 and Epigenetically Defines Pancreatic Ductal Adenocarcinoma Transcriptional Subtypes. Gastroenterology 2021, 161, 653–668e16. [Google Scholar] [CrossRef]
- Zhang, J.; Han, X.; Gao, C.; Xing, Y.; Qi, Z.; Liu, R.; Wang, Y.; Zhang, X.; Yang, Y.-G.; Li, X.; et al. 5-Hydroxymethylome in Circulating Cell-free DNA as A Potential Biomarker for Non-small-cell Lung Cancer. Genom. Proteom. Bioinform. 2018, 16, 187–199. [Google Scholar] [CrossRef]
- Matthias, W.; Liou, W.; Pulverer, W.; Singer, C.F.; Rappaport-Fuerhauser, C.; Kandioler, D.; Egger, G.; Weinhäusel, A. Cytosine 5-Hydroxymethylation of the LZTS1 Gene Is Reduced in Breast Cancer. Transl. Oncol. 2013, 6, 715–721. [Google Scholar] [CrossRef]
- Wilkins, O.M.; Johnson, K.C.; Houseman, E.A.; King, J.E.; Marsit, C.J.; Christensen, B.C. Genome-wide characterization of cytosine-specific 5-hydroxymethylation in normal breast tissue. Epigenetics 2019, 15, 398–418. [Google Scholar] [CrossRef]
- Cai, J.; Chen, L.; Zhang, Z.; Zhang, X.; Lu, X.; Liu, W.; Shi, G.; Ge, Y.; Gao, P.; Yang, Y.; et al. Genome-wide mapping of 5-hydroxymethylcytosines in circulating cell-free DNA as a non-invasive approach for early detection of hepatocellular carcinoma. Gut 2019, 68, 2195–2205. [Google Scholar] [CrossRef] [PubMed]
- Ficz, G.; Gribben, J.G. Loss of 5-Hydroxymethylcytosine in Cancer: Cause or Consequence? Genomics 2014, 104, 352–357. [Google Scholar] [CrossRef] [PubMed]
- Carella, A.; Tejedor, J.R.; García, M.G.; Urdinguio, R.G.; Bayón, G.F.; Sierra, M.; Lopez, V.; García-Toraño, E.; Santamarina-Ojeda, P.; Pérez, R.F.; et al. Epigenetic downregulation of TET3 reduces genome-wide 5hmC levels and promotes glioblastoma tumorigenesis. Int. J. Cancer 2019, 146, 373–387. [Google Scholar] [CrossRef] [PubMed]
- Tsai, K.-W.; Li, G.-C.; Chen, C.-H.; Yeh, M.-H.; Huang, J.-S.; Tseng, H.-H.; Fu, T.-Y.; Liou, H.-H.; Pan, H.-W.; Huang, S.-F.; et al. Reduction of global 5-hydroxymethylcytosine is a poor prognostic factor in breast cancer patients, especially for an ER/PR-negative subtype. Breast Cancer Res. Treat. 2015, 153, 219–234. [Google Scholar] [CrossRef]
- Wu, S.-L.; Zhang, X.; Chang, M.; Huang, C.; Qian, J.; Li, Q.; Yuan, F.; Sun, L.; Yu, X.; Cui, X.; et al. Genome-wide 5-Hydroxymethylcytosine Profiling Analysis Identifies MAP7D1 as A Novel Regulator of Lymph Node Metastasis in Breast Cancer. Genom. Proteom. Bioinform. 2021, 19, 64–79. [Google Scholar] [CrossRef]
- Beck, D.; Ben Maamar, M.; Skinner, M.K. Genome-wide CpG density and DNA methylation analysis method (MeDIP, RRBS, and WGBS) comparisons. Epigenetics 2021, 17, 518–530. [Google Scholar] [CrossRef]
- Peng, J.; Xia, B.; Jinying, P. Single-base resolution analysis of DNA epigenome via high-throughput sequencing. Sci. China Life Sci. 2016, 59, 219–226. [Google Scholar] [CrossRef]
- Chandrashekar, D.S.; Bashel, B.; Balasubramanya, S.A.H.; Creighton, C.J.; Ponce-Rodriguez, I.; Chakravarthi, B.V.S.K.; Varambally, S. UALCAN: A portal for facilitating tumor subgroup gene expression and survival analyses. Neoplasia 2017, 19, 649–658. [Google Scholar] [CrossRef]
- Lian, C.G.; Xu, Y.; Ceol, C.; Wu, F.; Larson, A.; Dresser, K.; Xu, W.; Tan, L.; Hu, Y.; Zhan, Q.; et al. Loss of 5-Hydroxymethylcytosine Is an Epigenetic Hallmark of Melanoma. Cell 2012, 150, 1135–1146. [Google Scholar] [CrossRef]
- Oishi, N.; Vuong, H.G.; Mochizuki, K.; Kondo, T. Loss of 5-Hydroxymethylcytosine is an Epigenetic Hallmark of Thyroid Carcinomas with TERT Promoter Mutations. Endocr. Pathol. 2020, 31, 359–366. [Google Scholar] [CrossRef]
- Zhang, L.-Y.; Li-Ying, Z.; Wang, T.-Z.; Zhang, X.-C. Prognostic values of 5-hmC, 5-mC and TET2 in epithelial ovarian cancer. Arch. Gynecol. Obstet. 2015, 292, 891–897. [Google Scholar] [CrossRef] [PubMed]
- An, J.; Rao, A.; Ko, M. TET family dioxygenases and DNA demethylation in stem cells and cancers. Exp. Mol. Med. 2017, 49, e323. [Google Scholar] [CrossRef] [PubMed]
- Taiwo, O.; Wilson, G.A.; Morris, T.; Seisenberger, S.; Reik, W.; Pearce, D.; Beck, S.; Butcher, L.M. Methylome analysis using MeDIP-seq with low DNA concentrations. Nat. Protoc. 2012, 7, 617–636. [Google Scholar] [CrossRef] [PubMed]
- Li, D.; Zhang, B.; Xing, X.; Wang, T. Combining MeDIP-seq and MRE-seq to investigate genome-wide CpG methylation. Methods 2014, 72, 29–40. [Google Scholar] [CrossRef] [PubMed]
- Clark, C.; Palta, P.; Joyce, C.J.; Scott, C.; Grundberg, E.; Deloukas, P.; Palotie, A.; Coffey, A.J. A Comparison of the Whole Genome Approach of MeDIP-Seq to the Targeted Approach of the Infinium HumanMethylation450 BeadChip® for Methylome Profiling. PLoS ONE 2012, 7, e50233. [Google Scholar] [CrossRef]
- Cui, X.-L.; Nie, J.; Ku, J.; Dougherty, U.; West-Szymanski, D.C.; Collin, F.; Ellison, C.K.; Sieh, L.; Ning, Y.; Deng, Z.; et al. A human tissue map of 5-hydroxymethylcytosines exhibits tissue specificity through gene and enhancer modulation. Nat. Commun. 2020, 11, 6161. [Google Scholar] [CrossRef]
- Wu, Y.; Chen, X.; Zhao, Y.; Wang, Y.; Li, Y.; Xiang, C. Genome-wide DNA methylation and hydroxymethylation analysis reveal human menstrual blood-derived stem cells inhibit hepatocellular carcinoma growth through oncogenic pathway suppression via regulating 5-hmC in enhancer elements. Stem Cell Res. Ther. 2019, 10, 151. [Google Scholar] [CrossRef]
- Xu, W.; Wang, S.; Chen, Q.; Zhang, Y.; Ni, P.; Wu, X.; Zhang, J.; Qiang, F.; Li, A.; Røe, O.D.; et al. TXNL1-XRCC1 pathway regulates cisplatin-induced cell death and contributes to resistance in human gastric cancer. Cell Death Dis. 2014, 5, e1055. [Google Scholar] [CrossRef]




| Hyper-hmC Regions | ||||
|---|---|---|---|---|
| Gene Symbol | Entrez Gene Name | Annotated Regions | Log2-Fold Change | p-Value |
| CBLN4 | Cerebellin 4 precursor | Distal intergenic | 1.500 | 0.00075 |
| BNIPL | BCL2 interacting protein-like | Promoter | 1.563 | 0.00108 |
| CNIH3 | Cornichon family AMPA receptor auxiliary protein 3 | Intron | 1.542 | 0.00187 |
| TXNL1 | Thioredoxin like -1 | Distal intergenic | 1.720 | 0.00217 |
| A4GALT | alpha 1,4-galactosyltransferase (P blood group) | Promoter | 1.520 | 0.00848 |
| GALC | Galactosylceramidase | Distal intergenic | 4.915 | 0.0073 |
| Hypo-hmC Regions | ||||
| Gene Symbol | Entrez Gene Name | Annotated Regions | Log2-Fold Change | p-Value |
| SP8 | Sp8 transcription factor | Distal intergenic | −1.312 | 5.3 × 10−5 |
| CHODL | Chondrolectin | Intron | −1.570 | 0.00015 |
| HIC2 | HIC ZBTB transcriptional repressor 2 | Intron | −1.502 | 0.00355 |
| RAPGEF2 | Rap guanine nucleotide exchange factor 2 [Homo sapiens (human)] | Distal intergenic | −1.569 | 0.00587 |
| ZBTB16 | Zinc finger and BTB domain containing 16 | Intron | −1.270 | 0.00753 |
| Hypermethylated Regions | ||||
| Gene Symbol | Entrez Gene Name | Annotated Regions | Log2-Fold Change | p-Value |
| NXPH1 | Neurexophilin 1 | Intron | 2.810 | 7.1 × 10−36 |
| SIM2 | SIM bHLH transcription factor 2 | Promoter | 3.050 | 2.6 × 10−31 |
| WT1-AS | WT1 antisense RNA | Promoter | 2.792 | 1.0 × 10−25 |
| CCDC181 | Coiled-coil domain containing 181 | Promoter | 3.864 | 3.1 × 10−14 |
| ID4 | Inhibitor of DNA binding 4, HLH protein | Promoter | 2.789 | 3.1 × 10−12 |
| OR4F29 | Olfactory receptor family 4 subfamily F member 29 | Distal intergenic | 3.001 | 0.00014 |
| Hypomethylated Regions | ||||
| Gene Symbol | Entrez Gene Name | Annotated Regions | Log2-Fold Change | p-Value |
| MKI67 | Marker of proliferation Ki-67 | Distal intergenic | −1.266 | 5.9 × 10−11 |
| SPOCK1 | SPARC (osteonectin), cwcv and kazal-like domains proteoglycan 1 | Intron | −1.413 | 3.4 × 10−6 |
| OPCML | Opioid binding protein/cell adhesion molecule like | Intron | −1.627 | 1.9 × 10−6 |
Publisher’s Note: MDPI stays neutral with regard to jurisdictional claims in published maps and institutional affiliations. |
© 2022 by the authors. Licensee MDPI, Basel, Switzerland. This article is an open access article distributed under the terms and conditions of the Creative Commons Attribution (CC BY) license (https://creativecommons.org/licenses/by/4.0/).
Share and Cite
Ramasamy, D.; Rao, A.K.D.M.; Balaiah, M.; Vittal Rangan, A.; Sundersingh, S.; Veluswami, S.; Thangarajan, R.; Mani, S. Locus-Specific Enrichment Analysis of 5-Hydroxymethylcytosine Reveals Novel Genes Associated with Breast Carcinogenesis. Cells 2022, 11, 2939. https://doi.org/10.3390/cells11192939
Ramasamy D, Rao AKDM, Balaiah M, Vittal Rangan A, Sundersingh S, Veluswami S, Thangarajan R, Mani S. Locus-Specific Enrichment Analysis of 5-Hydroxymethylcytosine Reveals Novel Genes Associated with Breast Carcinogenesis. Cells. 2022; 11(19):2939. https://doi.org/10.3390/cells11192939
Chicago/Turabian StyleRamasamy, Deepa, Arunagiri Kuha Deva Magendhra Rao, Meenakumari Balaiah, Arvinden Vittal Rangan, Shirley Sundersingh, Sridevi Veluswami, Rajkumar Thangarajan, and Samson Mani. 2022. "Locus-Specific Enrichment Analysis of 5-Hydroxymethylcytosine Reveals Novel Genes Associated with Breast Carcinogenesis" Cells 11, no. 19: 2939. https://doi.org/10.3390/cells11192939
APA StyleRamasamy, D., Rao, A. K. D. M., Balaiah, M., Vittal Rangan, A., Sundersingh, S., Veluswami, S., Thangarajan, R., & Mani, S. (2022). Locus-Specific Enrichment Analysis of 5-Hydroxymethylcytosine Reveals Novel Genes Associated with Breast Carcinogenesis. Cells, 11(19), 2939. https://doi.org/10.3390/cells11192939

