Establishment of a Spermatogonial Stem Cell Line with Potential of Meiosis in a Hermaphroditic Fish, Epinephelus coioides
Abstract
:1. Introduction
2. Materials and Methods
2.1. Ethic Statement
2.2. Fish
2.3. Histological Examination
2.4. Cell Culture
2.5. Single-Cell Cloning by Serial Dilution
2.6. Alkaline Phosphatase Staining
2.7. Chromosome Analysis
2.8. Western Blotting
2.9. Total RNA Extraction and PCR
2.10. ISH
2.11. Fluorescent Immunostaining
2.12. Effects of Different Cytokine Combinations on Cells
2.13. Induction of Cell Differentiation
2.14. Statistical Analysis
3. Results
3.1. Cellular Localization of Related Germ Cell Markers in Adult Testis
3.2. Establishment of an SSC Line Derived from Adult Testis of Orange-Spotted Grouper
3.3. Effects of bFGF, LIF, and SCF on the Morphology and Gene Expression of GPT Cells
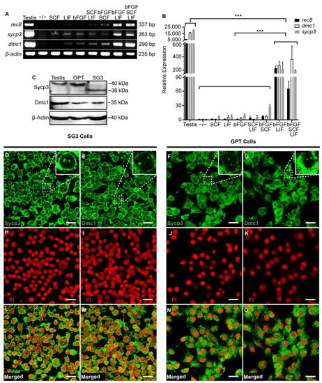
3.4. Meiotic Potency of GPT Cells
4. Discussion
5. Conclusions
Supplementary Materials
Author Contributions
Funding
Institutional Review Board Statement
Informed Consent Statement
Data Availability Statement
Acknowledgments
Conflicts of Interest
References
- Liu, M.; de Mitcheson, Y.S. Gonad development during sexual differentiation in hatchery-produced orange-spotted grouper (Epinephelus coioides) and humpback grouper (Cromileptes altivelis) (Pisces: Serranidae, Epinephelinae). Aquaculture 2009, 287, 191–202. [Google Scholar] [CrossRef]
- Subash, S.K.; Kumar, P.G. Self-renewal and differentiation of spermatogonial stem cells. Front. Biosci. 2021, 26, 163–205. [Google Scholar] [CrossRef] [PubMed]
- Nagano, M.C.; Yeh, J.R. The identity and fate decision control of spermatogonial stem cells: Where is the point of no return? Curr. Top. Dev. Biol. 2013, 102, 61–95. [Google Scholar] [CrossRef] [PubMed]
- Zhang, R.; Sun, J.; Zou, K. Advances in isolation methods for spermatogonial stem cells. Stem Cell Rev. Rep. 2016, 12, 15–25. [Google Scholar] [CrossRef]
- Kubota, H.; Brinster, R.L. Spermatogonial stem cells. Biol. Reprod. 2018, 99, 52–74. [Google Scholar] [CrossRef] [PubMed]
- Xie, X.; Nobrega, R.; Psenicka, M. Spermatogonial stem cells in fish: Characterization, isolation, enrichment, and recent advances of in vitro culture systems. Biomolecules 2020, 10, 644. [Google Scholar] [CrossRef]
- Hou, J.; Niu, M.; Liu, L.; Zhu, Z.; Wang, X.; Sun, M.; Yuan, Q.; Yang, S.; Zeng, W.; Liu, Y.; et al. Establishment and characterization of human germline stem cell line with unlimited proliferation potentials and no tumor formation. Sci. Rep. 2015, 5, 16922. [Google Scholar] [CrossRef]
- van Pelt, A.M.; Roepers-Gajadien, H.L.; Gademan, I.S.; Creemers, L.B.; de Rooij, D.G.; van Dissel-Emiliani, F.M. Establishment of cell lines with rat spermatogonial stem cell characteristics. Endocrinology 2002, 143, 1845–1850. [Google Scholar] [CrossRef]
- Zheng, Y.; Feng, T.; Zhang, P.; Lei, P.; Li, F.; Zeng, W. Establishment of cell lines with porcine spermatogonial stem cell properties. J. Anim. Sci. Biotechnol. 2020, 11, 33. [Google Scholar] [CrossRef]
- Hofmann, M.C.; Braydich-Stolle, L.; Dettin, L.; Johnson, E.; Dym, M. Immortalization of mouse germ line stem cells. Stem Cells 2005, 23, 200–210. [Google Scholar] [CrossRef] [Green Version]
- Zhu, H.; Ma, J.; Du, R.; Zheng, L.; Wu, J.; Song, W.; Niu, Z.; He, X.; Du, E.; Zhao, S.; et al. Characterization of immortalized dairy goat male germline stem cells (mGSCs). J. Cell Biochem. 2014, 115, 1549–1560. [Google Scholar] [CrossRef] [PubMed]
- Yang, G.; He, Y.; Yang, H. The involvement of bioactive factors in the self-renewal and stemness maintenance of spermatogonial stem cells. Mol. Cell. Biochem. 2021, 476, 1813–1823. [Google Scholar] [CrossRef]
- Xi, H.M.; Ren, Y.J.; Ren, F.; Li, Y.; Feng, T.Y.; Wang, Z.; Du, Y.Q.; Zhang, L.K.; Hu, J.H. Recent advances in isolation, identification, and culture of mammalian spermatogonial stem cells. Asian J. Androl. 2022, 24, 5–14. [Google Scholar] [CrossRef] [PubMed]
- Kanatsu-Shinohara, M.; Ogonuki, N.; Inoue, K.; Miki, H.; Ogura, A.; Toyokuni, S.; Shinohara, T. Long-term proliferation in culture and germline transmission of mouse male germline stem cells. Biol. Reprod. 2003, 69, 612–616. [Google Scholar] [CrossRef]
- Kanatsu-Shinohara, M.; Ogonuki, N.; Iwano, T.; Lee, J.; Kazuki, Y.; Inoue, K.; Miki, H.; Takehashi, M.; Toyokuni, S.; Shinkai, Y.; et al. Genetic and epigenetic properties of mouse male germline stem cells during long-term culture. Development 2005, 132, 4155–4163. [Google Scholar] [CrossRef] [PubMed]
- Yuan, Z.; Hou, R.; Wu, J. Generation of mice by transplantation of an adult spermatogonial cell line after cryopreservation. Cell Prolif. 2009, 42, 123–131. [Google Scholar] [CrossRef] [PubMed]
- Kanatsu-Shinohara, M.; Muneto, T.; Lee, J.; Takenaka, M.; Chuma, S.; Nakatsuji, N.; Horiuchi, T.; Shinohara, T. Long-term culture of male germline stem cells from hamster testes. Biol. Reprod. 2008, 78, 611–617. [Google Scholar] [CrossRef]
- Wu, Z.; Falciatori, I.; Molyneux, L.A.; Richardson, T.E.; Chapman, K.M.; Hamra, F.K. Spermatogonial culture medium: An effective and efficient nutrient mixture for culturing rat spermatogonial stem cells. Biol. Reprod. 2009, 81, 77–86. [Google Scholar] [CrossRef]
- Suyatno; Kitamura, Y.; Ikeda, S.; Minami, N.; Yamada, M.; Imai, H. Long-term culture of undifferentiated spermatogonia isolated from immature and adult bovine testes. Mol. Reprod. Dev. 2018, 85, 236–249. [Google Scholar] [CrossRef]
- Sadri-Ardekani, H.; Mizrak, S.C.; van Daalen, S.K.; Korver, C.M.; Roepers-Gajadien, H.L.; Koruji, M.; Hovingh, S.; de Reijke, T.M.; de la Rosette, J.J.; van der Veen, F.; et al. Propagation of human spermatogonial stem cells in vitro. JAMA 2009, 302, 2127–2134. [Google Scholar] [CrossRef] [Green Version]
- Li, C.H.; Yan, L.Z.; Ban, W.Z.; Tu, Q.; Wu, Y.; Wang, L.; Bi, R.; Ji, S.; Ma, Y.H.; Nie, W.H.; et al. Long-term propagation of tree shrew spermatogonial stem cells in culture and successful generation of transgenic offspring. Cell Res. 2017, 27, 241–252. [Google Scholar] [CrossRef] [PubMed]
- Sun, X.; Tao, B.; Wang, Y.; Hu, W.; Sun, Y. Isolation and Characterization of Germline Stem Cells in Protogynous Hermaphroditic Monopterus albus. Int. J. Mol. Sci. 2022, 23, 5861. [Google Scholar] [CrossRef] [PubMed]
- Panda, R.P.; Barman, H.K.; Mohapatra, C. Isolation of enriched carp spermatogonial stem cells from Labeo rohita testis for in vitro propagation. Theriogenology 2011, 76, 241–251. [Google Scholar] [CrossRef]
- Kawasaki, T.; Saito, K.; Sakai, C.; Shinya, M.; Sakai, N. Production of zebrafish offspring from cultured spermatogonial stem cells. Genes Cells 2012, 17, 316–325. [Google Scholar] [CrossRef]
- Gautier, A.; Bosseboeuf, A.; Auvray, P.; Sourdaine, P. Maintenance of potential spermatogonial stem cells in vitro by GDNF treatment in a chondrichthyan model (Scyliorhinus canicula L.). Biol. Reprod. 2014, 91, 91. [Google Scholar] [CrossRef]
- Hong, Y.; Liu, T.; Zhao, H.; Xu, H.; Wang, W.; Liu, R.; Chen, T.; Deng, J.; Gui, J. Establishment of a normal medakafish spermatogonial cell line capable of sperm production in vitro. Proc. Natl. Acad. Sci. USA 2004, 101, 8011–8016. [Google Scholar] [CrossRef] [PubMed]
- Chen, X.; Kan, Y.; Zhong, Y.; Jawad, M.; Wei, W.; Gu, K.; Gui, L.; Li, M. Generation of a Normal Long-Term-Cultured Chinese Hook Snout Carp Spermatogonial Stem Cell Line Capable of Sperm Production In Vitro. Biology 2022, 11, 1069. [Google Scholar] [CrossRef]
- Feng, L.X.; Chen, Y.; Dettin, L.; Pera, R.A.; Herr, J.C.; Goldberg, E.; Dym, M. Generation and in vitro differentiation of a spermatogonial cell line. Science 2002, 297, 392–395. [Google Scholar] [CrossRef]
- Yang, S.; Ping, P.; Ma, M.; Li, P.; Tian, R.; Yang, H.; Liu, Y.; Gong, Y.; Zhang, Z.; Li, Z.; et al. Generation of haploid spermatids with fertilization and development capacity from human spermatogonial stem cells of cryptorchid patients. Stem Cell Rep. 2014, 3, 663–675. [Google Scholar] [CrossRef]
- Wang, P.; Suo, L.J.; Shang, H.; Li, Y.; Li, G.X.; Li, Q.W.; Hu, J.H. Differentiation of spermatogonial stem cell-like cells from murine testicular tissue into haploid male germ cells in vitro. Cytotechnology 2014, 66, 365–372. [Google Scholar] [CrossRef] [Green Version]
- Zhang, X.; Gunewardena, S.; Wang, N. Nutrient restriction synergizes with retinoic acid to induce mammalian meiotic initiation in vitro. Nat. Commun. 2021, 12, 1758. [Google Scholar] [CrossRef] [PubMed]
- Sato, T.; Katagiri, K.; Kubota, Y.; Ogawa, T. In vitro sperm production from mouse spermatogonial stem cell lines using an organ culture method. Nat. Protoc. 2013, 8, 2098–2104. [Google Scholar] [CrossRef] [PubMed]
- Sato, T.; Katagiri, K.; Yokonishi, T.; Kubota, Y.; Inoue, K.; Ogonuki, N.; Matoba, S.; Ogura, A.; Ogawa, T. In vitro production of fertile sperm from murine spermatogonial stem cell lines. Nat. Commun. 2011, 2, 472. [Google Scholar] [CrossRef] [PubMed]
- Wang, L.; Cao, J.; Ji, P.; Zhang, D.; Ma, L.; Dym, M.; Yu, Z.; Feng, L. Oocyte-like cells induced from mouse spermatogonial stem cells. Cell Biosci. 2012, 2, 27. [Google Scholar] [CrossRef] [PubMed]
- Xie, B.; Qin, Z.; Huang, B.; Xie, T.; Yao, H.; Wei, Y.; Yang, X.; Shi, D.; Jiang, H. In vitro culture and differentiation of buffalo (Bubalus bubalis) spermatogonia. Reprod. Domest. Anim. Zuchthyg. 2010, 45, 275–282. [Google Scholar] [CrossRef]
- Miura, T.; Yamauchi, K.; Takahashi, H.; Nagahama, Y. Hormonal induction of all stages of spermatogenesis in vitro in the male Japanese eel (Anguilla japonica). Proc. Natl. Acad. Sci. USA 1991, 88, 5774–5778. [Google Scholar] [CrossRef]
- Leal, M.C.; de Waal, P.P.; García-López, A.; Chen, S.X.; Bogerd, J.; Schulz, R.W. Zebrafish primary testis tissue culture: An approach to study testis function ex vivo. Gen. Comp. Endocrinol. 2009, 162, 134–138. [Google Scholar] [CrossRef] [PubMed]
- Umami, M.; Sistina, Y.; Wijayanti, G.E. In vitro spermatogenesis of shark minnow fish (Osteochilus hasselti Valenciennes 1842) as a potential fish reproductive biotechnology. IOP Conf. Ser. Earth Environ. Sci. 2020, 457, 012081. [Google Scholar] [CrossRef]
- Nayak, S.; Ferosekhan, S.; Sahoo, S.K.; Sundaray, J.K.; Jayasankar, P.; Barman, H.K. Production of fertile sperm from in vitro propagating enriched spermatogonial stem cells of farmed catfish, Clarias batrachus. Zygote 2016, 24, 814–824. [Google Scholar] [CrossRef]
- Kawasaki, T.; Siegfried, K.R.; Sakai, N. Differentiation of zebrafish spermatogonial stem cells to functional sperm in culture. Development 2016, 143, 566–574. [Google Scholar] [CrossRef] [Green Version]
- Hong, Y.; Winkler, C.; Schartl, M. Pluripotency and differentiation of embryonic stem cell lines from the medakafish (Oryzias latipes). Mech. Dev. 1996, 60, 33–44. [Google Scholar] [CrossRef]
- Yi, M.; Hong, N.; Hong, Y. Generation of medaka fish haploid embryonic stem cells. Science 2009, 326, 430–433. [Google Scholar] [CrossRef] [PubMed]
- Yi, M.; Hong, N.; Hong, Y. Derivation and characterization of haploid embryonic stem cell cultures in medaka fish. Nat. Protoc. 2010, 5, 1418–1430. [Google Scholar] [CrossRef] [PubMed]
- Xu, H.; Zhu, X.; Li, W.; Tang, Z.; Zhao, Y.; Wu, X. Isolation and in vitro culture of ovarian stem cells in Chinese soft-shell turtle (Pelodiscus sinensis). J. Cell Biochem. 2018, 119, 7667–7677. [Google Scholar] [CrossRef] [PubMed]
- Jedrzejczak, M.; Szatkowska, I. Bovine mammary epithelial cell cultures for the study of mammary gland functions. Vitr. Cell Dev. Biol. Anim. 2014, 50, 389–398. [Google Scholar] [CrossRef]
- Han, Y.; Peng, C.; Wang, L.; Guo, J.; Lu, M.; Chen, J.; Liu, Y.; Li, S.; Zhao, M.; Zhang, Y.; et al. Female-to-male sex reversal in orange-spotted grouper (Epinephelus coioides) caused by overexpressing of Amh in vivo. Biol. Reprod. 2018, 99, 1205–1215. [Google Scholar] [CrossRef]
- Wylie, C. Germ cells. Cell 1999, 96, 165–174. [Google Scholar] [CrossRef]
- Qu, L.; Wu, X.; Liu, M.; Zhong, C.; Xu, H.; Li, S.; Lin, H.; Liu, X. Identification and characterization of germ cell genes vasa and dazl in a protogynous hermaphrodite fish, orange-spotted grouper (Epinephelus coioides). Gene Expr. Patterns 2020, 35, 119095. [Google Scholar] [CrossRef]
- Wu, X.; Yang, Y.; Zhong, C.; Guo, Y.; Li, S.; Lin, H.; Liu, X. Transcriptome profiling of laser-captured germ cells and functional characterization of zbtb40 during 17alpha-methyltestosterone-induced spermatogenesis in orange-spotted grouper (Epinephelus coioides). BMC Genom. 2020, 21, 73. [Google Scholar] [CrossRef]
- Nagasawa, K.; Shikina, S.; Takeuchi, Y.; Yoshizaki, G. Lymphocyte antigen 75 (Ly75/CD205) is a surface marker on mitotic germ cells in rainbow trout. Biol. Reprod. 2010, 83, 597–606. [Google Scholar] [CrossRef] [Green Version]
- Yang, Y.; Liu, Q.H.; Ma, D.Y.; Song, Z.C.; Li, J. A potential germ cell-specific marker in Japanese flounder, Paralichthys olivaceus: Identification and characterization of lymphocyte antigen 75 (Ly75/CD205). J. Oceanol. Limnol. 2018, 36, 1342–1348. [Google Scholar] [CrossRef]
- Zhang, P.; Chen, X.; Zheng, Y.; Zhu, J.; Qin, Y.; Lv, Y.; Zeng, W. Long-term propagation of porcine undifferentiated spermatogonia. Stem Cells Dev. 2017, 26, 1121–1131. [Google Scholar] [CrossRef]
- Boehm, E.M.; Gildenberg, M.S.; Washington, M.T. The Many Roles of PCNA in Eukaryotic DNA Replication. Enzymes 2016, 39, 231–254. [Google Scholar] [CrossRef] [PubMed]
- Wu, G.C.; Li, H.W.; Tey, W.G.; Lin, C.J.; Chang, C.F. Expression profile of amh/Amh during bi-directional sex change in the protogynous orange-spotted grouper Epinephelus coioides. PLoS ONE 2017, 12, e0185864. [Google Scholar] [CrossRef] [PubMed]
- Rajakumar, A.; Senthilkumaran, B. Dynamic expression of 11beta-hydroxylase during testicular development, recrudescence and after hCG induction, in vivo and in vitro in catfish, Clarias batrachus. Gen. Comp. Endocrinol. 2015, 211, 69–80. [Google Scholar] [CrossRef]
- Kusakabe, M.; Kobayashi, T.; Todo, T.; Mark Lokman, P.; Nagahama, Y.; Young, G. Molecular cloning and expression during spermatogenesis of a cDNA encoding testicular 11beta-hydroxylase (P45011beta) in rainbow trout (Oncorhynchus mykiss). Mol. Reprod. Dev. 2002, 62, 456–469. [Google Scholar] [CrossRef]
- Wu, C.S.; Wang, T.Y.; Liu, C.F.; Lin, H.P.; Chen, Y.M.; Chen, T.Y. Molecular cloning and characterization of orange-spotted grouper (Epinephelus coioides) CXC chemokine ligand 12. Fish Shellfish Immunol. 2015, 47, 996–1005. [Google Scholar] [CrossRef]
- Yang, Q.E.; Kim, D.; Kaucher, A.; Oatley, M.J.; Oatley, J.M. CXCL12-CXCR4 signaling is required for the maintenance of mouse spermatogonial stem cells. J. Cell Sci. 2013, 126, 1009–1020. [Google Scholar] [CrossRef]
- Knaut, H.; Werz, C.; Geisler, R.; Nusslein-Volhard, C.; Tubingen Screen, C. A zebrafish homologue of the chemokine receptor Cxcr4 is a germ-cell guidance receptor. Nature 2003, 421, 279–282. [Google Scholar] [CrossRef]
- Sun, Z.H.; Wang, Y.; Lu, W.J.; Li, Z.; Liu, X.C.; Li, S.S.; Zhou, L.; Gui, J.F. Divergent expression patterns and function implications of four nanos genes in a hermaphroditic fish, Epinephelus coioides. Int. J. Mol. Sci. 2017, 18, 685. [Google Scholar] [CrossRef] [Green Version]
- Sun, Z.H.; Zhou, L.; Li, Z.; Liu, X.C.; Li, S.S.; Wang, Y.; Gui, J.F. Sexual dimorphic expression of dnd in germ cells during sex reversal and its requirement for primordial germ cell survival in protogynous hermaphroditic grouper. Comp. Biochem. Physiol. B Biochem. Mol. Biol. 2017, 208–209, 47–57. [Google Scholar] [CrossRef] [PubMed]
- Xia, W.; Zhou, L.; Yao, B.; Li, C.J.; Gui, J.F. Differential and spermatogenic cell-specific expression of DMRT1 during sex reversal in protogynous hermaphroditic groupers. Mol. Cell. Endocrinol. 2007, 263, 156–172. [Google Scholar] [CrossRef] [PubMed]
- Wu, X.; Yang, Y.; Zhong, C.; Guo, Y.; Wei, T.; Li, S.; Lin, H.; Liu, X. Integration of ATAC-seq and RNA-seq unravels chromatin accessibility during sex reversal in orange-spotted grouper (Epinephelus coioides). Int. J. Mol. Sci. 2020, 21, 2800. [Google Scholar] [CrossRef]
- Sanchez-Sanchez, A.V.; Camp, E.; Garcia-Espana, A.; Leal-Tassias, A.; Mullor, J.L. Medaka Oct4 is expressed during early embryo development, and in primordial germ cells and adult gonads. Dev. Dyn. 2010, 239, 672–679. [Google Scholar] [CrossRef]
- Wei, J.; Liu, L.; Fan, Z.; Hong, Y.; Zhao, Y.; Zhou, L.; Wang, D. Identification, prokaryote expression of medaka gdnfa/b and their biological activity in a spermatogonial cell line. Stem Cells Dev. 2017, 26, 197–205. [Google Scholar] [CrossRef]
- Santos Nassif Lacerda, S.M.; Costa, G.M.; da Silva Mde, A.; Campos-Junior, P.H.; Segatelli, T.M.; Peixoto, M.T.; Resende, R.R.; de Franca, L.R. Phenotypic characterization and in vitro propagation and transplantation of the Nile tilapia (Oreochromis niloticus) spermatogonial stem cells. Gen. Comp. Endocrinol. 2013, 192, 95–106. [Google Scholar] [CrossRef]
- Vincent, S.; Segretain, D.; Nishikawa, S.; Nishikawa, S.I.; Sage, J.; Cuzin, F.; Rassoulzadegan, M. Stage-specific expression of the Kit receptor and its ligand (KL) during male gametogenesis in the mouse: A Kit-KL interaction critical for meiosis. Development 1998, 125, 4585–4593. [Google Scholar] [CrossRef]
- Koubova, J.; Hu, Y.C.; Bhattacharyya, T.; Soh, Y.Q.; Gill, M.E.; Goodheart, M.L.; Hogarth, C.A.; Griswold, M.D.; Page, D.C. Retinoic acid activates two pathways required for meiosis in mice. PLoS Genet. 2014, 10, e1004541. [Google Scholar] [CrossRef] [PubMed]
- Reynolds, N.; Collier, B.; Bingham, V.; Gray, N.K.; Cooke, H.J. Translation of the synaptonemal complex component Sycp3 is enhanced in vivo by the germ cell specific regulator Dazl. RNA 2007, 13, 974–981. [Google Scholar] [CrossRef]
- Wang, Q.; Lin, F.; He, Q.; Huang, Q.; Duan, X.; Liu, X.; Xiao, S.; Yang, H.; Zhao, H. Cloning and characterization of rec8 gene in orange-spotted grouper (Epinephelus coioides) and Dmrt1 regulation of rec8 promoter activity. Fish Physiol. Biochem. 2021, 47, 393–407. [Google Scholar] [CrossRef]
- Habu, T.; Taki, T.; West, A.; Nishimune, Y.; Morita, T. The mouse and human homologs of DMC1, the yeast meiosis-specific homologous recombination gene, have a common unique form of exon-skipped transcript in meiosis. Nucleic Acids Res. 1996, 24, 470–477. [Google Scholar] [CrossRef] [PubMed]
- Lacerda, S.M.; Costa, G.M.; de Franca, L.R. Biology and identity of fish spermatogonial stem cell. Gen. Comp. Endocrinol. 2014, 207, 56–65. [Google Scholar] [CrossRef] [PubMed]
- Zhong, C.; Liu, M.; Tao, Y.; Wu, X.; Yang, Y.; Wang, T.; Meng, Z.; Xu, H.; Liu, X. Pou5f1 and Nanog are reliable germ cell-specific genes in gonad of a protogynous hermaphroditic fish, orange-spotted grouper (Epinephelus coioides). Genes 2022, 13, 79. [Google Scholar] [CrossRef] [PubMed]
- Peng, C.; Wang, Q.; Chen, J.; Yang, H.; Zhang, W.; Wang, D.; Li, S.; Tao, M.; Shi, H.; Lin, H.; et al. Retinoic acid and androgen influence germ cells development and meiotic initiation in juvenile orange-spotted grouper, Epinephelus coioides. Gen. Comp. Endocrinol. 2020, 289, 113379. [Google Scholar] [CrossRef] [PubMed]
- Satoh, R.; Bando, H.; Sakai, N.; Kotani, T.; Yamashita, M. Function of leukaemia inhibitory factor in spermatogenesis of a teleost fish, the medaka Oryzias latipes. Zygote 2019, 27, 423–431. [Google Scholar] [CrossRef] [PubMed]
- Xie, X.; Li, P.; Psenicka, M.; Ye, H.; Steinbach, C.; Li, C.; Wei, Q. Optimization of in vitro culture conditions of sturgeon germ cells for purpose of surrogate production. Animals 2019, 9, 106. [Google Scholar] [CrossRef]
- Zhang, Q.; Ye, D.; Wang, H.; Wang, Y.; Hu, W.; Sun, Y. Zebrafish cyp11c1 knockout reveals the roles of 11-ketotestosterone and cortisol in sexual development and reproduction. Endocrinology 2020, 161, bqaa048. [Google Scholar] [CrossRef]
- de Waal, P.P.; Wang, D.S.; Nijenhuis, W.A.; Schulz, R.W.; Bogerd, J. Functional characterization and expression analysis of the androgen receptor in zebrafish (Danio rerio) testis. Reproduction 2008, 136, 225–234. [Google Scholar] [CrossRef]
- Tang, H.; Chen, Y.; Wang, L.; Yin, Y.; Li, G.; Guo, Y.; Liu, Y.; Lin, H.; Cheng, C.H.K.; Liu, X. Fertility impairment with defective spermatogenesis and steroidogenesis in male zebrafish lacking androgen receptor. Biol. Reprod. 2018, 98, 227–238. [Google Scholar] [CrossRef]
- Ozaki, Y.; Damsteegt, E.L.; Setiawan, A.N.; Miura, T.; Lokman, P.M. Expressional regulation of gonadotropin receptor genes and androgen receptor genes in the eel testis. Gen. Comp. Endocrinol. 2019, 280, 123–133. [Google Scholar] [CrossRef]
- Zhang, F.; Hao, Y.; Li, X.; Li, Y.; Ye, D.; Zhang, R.; Wang, X.; He, M.; Wang, H.; Zhu, Z.; et al. Surrogate production of genome-edited sperm from a different subfamily by spermatogonial stem cell transplantation. Sci. China Life Sci. 2021, 65, 969–987. [Google Scholar] [CrossRef] [PubMed]
- Okutsu, T.; Suzuki, K.; Takeuchi, Y.; Takeuchi, T.; Yoshizaki, G. Testicular germ cells can colonize sexually undifferentiated embryonic gonad and produce functional eggs in fish. Proc. Natl. Acad. Sci. USA 2006, 103, 2725–2729. [Google Scholar] [CrossRef] [PubMed] [Green Version]






| Gene | Primer (5′ to 3′) | Product Size |
|---|---|---|
| vasa | F: GCTGATTTCATCGCCACTTAT R: CGTAGAAAGACACCGCCCTC | 277 bp |
| piwi | F: GTGAAGAAGGTGGGTCCTGTTG R: CATTGGCATTACGATGGGTGT | 424 bp |
| dazl | F: GCAACAGATCCGATTTAAGGG R: GGTTCATTGGCATAGGTGGG | 254 bp |
| nanos2 | F: ACTACCCTCTCCGGGACTATGT R: GCGTCATCAGTCATTTCACTTTCCC | 348 bp |
| dnd | F: GGCCCGCTGTGAAGTCTTCATCAG R: TTGCCATTGAAGCAGCATAGTGGG | 419 bp |
| plzf | F: CAGCCCTGGCAATGTCTATG R: TCTGGCGGGATGTCTTCG | 904 bp |
| nanog | F: GGCAACAACAAAGGAAGCCCAATT R: TAGCCAGCAGGTCCACCAGCAGAG | 197 bp |
| oct4 | F: TCTACAACAAACCCGCTTACAGT R: GCAGAACCAAACACGAACGAC | 1037 bp |
| gfra1 | F: ACGCCGACGACAAACTAT R: CCACGGTGACAGGCTAAT | 268 bp |
| zbtb40 | F: AGAAACCGTTTGCTTGCG R: TCCACCTGACAGAGCCACA | 1055 bp |
| ly75 | F: AGACATCCTAACCATCCGAAAT R: AGTAAGCCAGAGCCGAGCC | 1052 bp |
| thy1 | F: AAGCCCAAAGCCAACAAG R: CAAACGATCCAGGAGCAG | 311 bp |
| dmrt1 | F: CCCGCTGTAGAAACCACGGCTAT R: GGTCCGACTGTGCGTCAGTATGAG | 369 bp |
| c-kit | F: CACCAAGCCCACCATTACC R: TGAAGCCTTTCTCATAAACATCG | 864 bp |
| cxcr4a | F: CTGGTCCGAGCAGTTAGAG R: TCAAGTTCACAAGAGGGAGA | 943 bp |
| cxcr4b | F: CTGGGCATCACTGGAAACG R: GGCTCTGCGTGCTGAACTCTT | 831 bp |
| rec8 | F: ACCGCAACCCAACATACCGA R: GGAGTGCTGTGAACCTGCCTCT | 337 bp |
| sycp3 | F: CAGCATTGGGAGACTGAAGC R: TGTTGCGTGTCCATGAGGAT | 263 bp |
| dmc1 | F: TCCAAGACATTGACCTCCTA R: CTCTATACCGCCACCTAAAA | 290 bp |
| amh | F: TTGGCGTTTGAAAGTCCG R: GATGTTGGCAGTGTTTGGTC | 894 bp |
| sdf1 | F: ACAAGCAAAGCCCATCAGTC R: TGTTAATGGCGTTCTTCAGGT | 206 bp |
| cyp11b2 | F: GAGCGGCTGGGTCAACTT R: GCCACTCCTCACCGTTCTTG | 275 bp |
| β-actin | F: TTCACCACCACAGCCGAGA R: TGGTCTCGTGGATTCCGCAG | 235 bp |
| Gene | Primer (5′ to 3′) | Product Size |
|---|---|---|
| rec8 | F: CACTCCTGCCAGCAGATGGTC R: GACCTCTCCAAACCTCTGCA | 157 bp |
| sycp3 | F: AGTGGTGCAGAACCAGAAACTG R: TGTTGCGTGTCCATGAGGAT | 168 bp |
| dmc1 | F: TGCTGGACAACGTGCTTTAC R: AGTTTCTGCTGCCGCTCA | 187 bp |
| β-actin | F: AAATCGCCGCACTGGTTGTT R: CCCTCTTGCTCTGGGCTTCAT | 177 bp |
| Gene | Primer (5′ to 3′) | Product Size |
|---|---|---|
| rec8 | F: CCCTGTTCCCTCCGATAAAGA R: TCCTGCGGTCCACATTCG | 179 bp |
| sycp3 | F: TTTAGTGGCGGGAAGACG R: GCACATTCATCCGCTCCTT | 148 bp |
| dmc1 | F: TGGCGCTGTTCAGAGTGG R: CGATGGGCTTCTTGGGAT | 189 bp |
| β-actin | F: GCTGGATTCGCTGGAGACG R: CAATGGGATACTTCAGGGTCAG | 160 bp |
Publisher’s Note: MDPI stays neutral with regard to jurisdictional claims in published maps and institutional affiliations. |
© 2022 by the authors. Licensee MDPI, Basel, Switzerland. This article is an open access article distributed under the terms and conditions of the Creative Commons Attribution (CC BY) license (https://creativecommons.org/licenses/by/4.0/).
Share and Cite
Zhong, C.; Tao, Y.; Liu, M.; Wu, X.; Yang, Y.; Wang, T.; Meng, Z.; Xu, H.; Liu, X. Establishment of a Spermatogonial Stem Cell Line with Potential of Meiosis in a Hermaphroditic Fish, Epinephelus coioides. Cells 2022, 11, 2868. https://doi.org/10.3390/cells11182868
Zhong C, Tao Y, Liu M, Wu X, Yang Y, Wang T, Meng Z, Xu H, Liu X. Establishment of a Spermatogonial Stem Cell Line with Potential of Meiosis in a Hermaphroditic Fish, Epinephelus coioides. Cells. 2022; 11(18):2868. https://doi.org/10.3390/cells11182868
Chicago/Turabian StyleZhong, Chaoyue, Yuhao Tao, Meifeng Liu, Xi Wu, Yang Yang, Tong Wang, Zining Meng, Hongyan Xu, and Xiaochun Liu. 2022. "Establishment of a Spermatogonial Stem Cell Line with Potential of Meiosis in a Hermaphroditic Fish, Epinephelus coioides" Cells 11, no. 18: 2868. https://doi.org/10.3390/cells11182868
APA StyleZhong, C., Tao, Y., Liu, M., Wu, X., Yang, Y., Wang, T., Meng, Z., Xu, H., & Liu, X. (2022). Establishment of a Spermatogonial Stem Cell Line with Potential of Meiosis in a Hermaphroditic Fish, Epinephelus coioides. Cells, 11(18), 2868. https://doi.org/10.3390/cells11182868

