β2-Integrin Adhesive Bond Tension under Shear Stress Modulates Cytosolic Calcium Flux and Neutrophil Inflammatory Response
Abstract
:1. Introduction
2. Materials and Methods
2.1. PMN Isolation
2.2. HL60 Preparation
2.3. Microfluidic Design and Fabrication
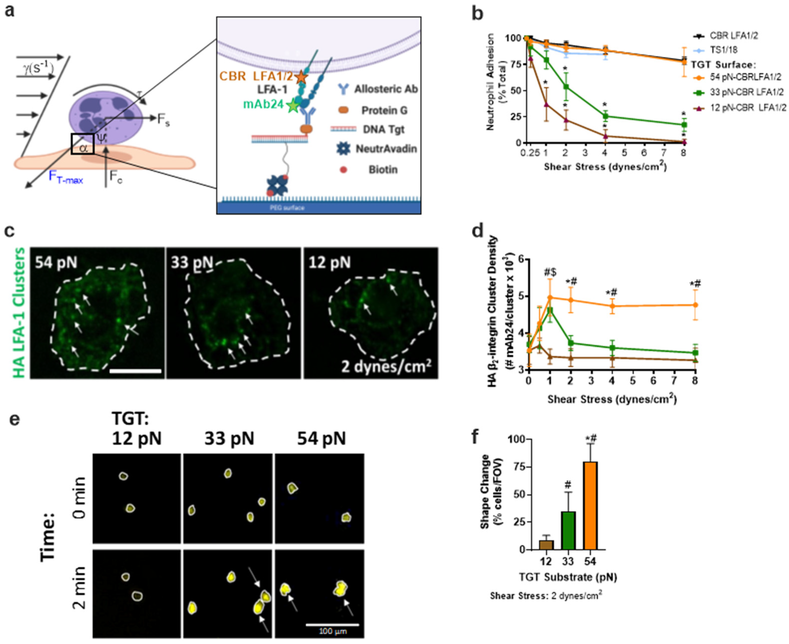
2.4. TGT Preparation, Glass Coverslip Functionalization, and Device Assembly
2.5. ROS Production Measured in Neutrophils in a 96 Well Plate Reader
3. Results
3.1. β2-Integrin Bond Tension over a Narrow Range Modulates Neutrophil Adhesion Strength
3.2. A Narrow Range of β2-Integrin Bond Tension Triggers Efficient Ca2+ Flux in Arrested Neutrophils
3.3. Reactive Oxygen Species Production Is Amplified by Mechanosignaling via HA LFA-1
3.4. Mechanosensitive Reactive Oxygen Species Production Is Regulated by Kindlin-3
3.5. A Threshold β2-Integrin Bond Tension Amplifies ROS Production in Adherent Neutrophils
4. Discussion
Supplementary Materials
Author Contributions
Funding
Institutional Review Board Statement
Informed Consent Statement
Conflicts of Interest
References
- Kim, M.H.; Liu, W.; Borjesson, D.L.; Curry FR, E.; Miller, L.S.; Cheung, A.L.; Liu, F.T.; Isseroff, R.R.; Simon, S.I. Dynamics of neutrophil infiltration during cutaneous wound healing and infection using fluorescence imaging. J. Investig. Dermatol. 2008, 128, 1812–1820. [Google Scholar] [CrossRef]
- Cappenberg, A.; Kardell, M.; Zarbock, A. Selectin-Mediated Signaling-Shedding Light on the Regulation of Integrin Activity in Neutrophils. Cells 2022, 11, 1310. [Google Scholar] [CrossRef]
- Green, C.E.; Schaff, U.Y.; Sarantos, M.R.; Lum AF, H.; Staunton, D.E.; Simon, S.I. Dynamic shifts in LFA-1 affinity regulate neutrophil rolling, arrest, and transmigration on inflamed endothelium. Blood 2006, 107, 2101–2111. [Google Scholar] [CrossRef]
- Dixit, N.; Kim, M.-H.; Rossaint, J.; Yamayoshi, I.; Zarbock, A.; Simon, S.I. Leukocyte function antigen-1, kindlin-3, and calcium flux orchestrate neutrophil recruitment during inflammation. J. Immunol. 2012, 189, 5954–5964. [Google Scholar] [CrossRef]
- Morikis, V.A.; Masadeh, E.; Simon, S.I. Tensile force transmitted through LFA-1 bonds mechanoregulate neutrophil inflammatory response. J. Leukoc. Biol. 2020, 108, 1815–1828. [Google Scholar] [CrossRef]
- Hartzell, C.A.; Jankowska, K.I.; Burkhardt, J.K.; Lewis, R.S. Calcium influx through CRAC channels controls actin organization and dynamics at the immune synapse. Elife 2016, 5, e14850. [Google Scholar] [CrossRef]
- Schaff, U.Y.; Yamayoshi, I.; Tse, T.; Griffin, D.; Kibathi, L.; Simon, S.I. Calcium flux in neutrophils synchronizes beta2 integrin adhesive and signaling events that guide inflammatory recruitment. Ann. Biomed. Eng. 2008, 36, 632–646. [Google Scholar]
- Bouti, P.; Webbers SD, S.; Fagerholm, S.C.; Alon, R.; Moser, M.; Matlung, H.L.; Kuijpers, T.W. β 2 Integrin Signaling Cascade in Neutrophils: More Than a Single Function. Front. Immunol. 2021, 11, 619925. [Google Scholar] [CrossRef]
- Pui-Yan Ma, V.; Hu, Y.; Kellner, A.; Brockman, J.M.; Velusamy, A.; Blanchard, A.T.; Evavold, B.D.; Alon, R.; Salaita, K. The magnitude of LFA-1/ICAM-1 forces fine-tune TCR-triggered T cell activation. Sci. Adv. 2022, 8, eabg4485. [Google Scholar] [CrossRef]
- Pestonjamasp, K.N.; Forster, C.; Sun, C.; Gardiner, E.M.; Bohl, B.; Weiner, O.; Bokoch, G.M.; Glogauer, M. Rac1 links leading edge and uropod events through Rho and myosin activation during chemotaxis. Blood 2006, 108, 2814–2820. [Google Scholar] [CrossRef]
- Jannat, R.A.; Robbins, G.P.; Ricart, B.G.; Dembo, M.; Hammer, D.A. Neutrophil adhesion and chemotaxis depend on substrate mechanics. J. Physics. Condens. Matter Inst. Phys. J. 2010, 22, 194117. [Google Scholar] [CrossRef] [Green Version]
- Li, N.; Yang, H.; Wang, M.; Lü, S.; Zhang, Y.; Long, M. Ligand-specific binding forces of LFA-1 and Mac-1 in neutrophil adhesion and crawling. Mol. Biol. Cell 2018, 29, 408–418. [Google Scholar] [CrossRef]
- Schaff, U.Y.; Dixit, N.; Procyk, E.; Yamayoshi, I.; Tse, T.; Simon, S.I. Orai1 regulates intracellular calcium, arrest, and shape polarization during neutrophil recruitment in shear flow. Blood 2010, 115, 657–666. [Google Scholar] [CrossRef]
- Morikis, V.A.; Simon, S.I. Neutrophil Mechanosignaling Promotes Integrin Engagement with Endothelial Cells and Motility Within Inflamed Vessels. Front. Immunol. 2018, 9, 2774. [Google Scholar] [CrossRef]
- Zarbock, A.; Ley, K. Neutrophil adhesion and activation under flow. Microcirculation 2009, 16, 31–42. [Google Scholar] [CrossRef]
- Jun, C.D.; Shimaoka, M.; Carman, C.; Takagi, J.; Springer, T.A. Dimerization and the effectiveness of ICAM-1 in mediating LFA-1-dependent adhesion. Proc. Natl. Acad. Sci. USA 2001, 98, 6830. [Google Scholar] [CrossRef]
- Yang, Y.; Jun, C.D.; Liu, J.H.; Zhang, R.; Joachimiak, A.; Springer, T.A.; Wang, J.H. Structural Basis for Dimerization of ICAM-1 on the Cell Surface. Mol. Cell 2004, 14, 269–276. [Google Scholar] [CrossRef]
- Zeller, K.S.; Riaz, A.; Sarve, H.; Li, J.; Tengholm, A.; Johansson, S. The role of mechanical force and ROS in integrin-dependent signals. PLoS ONE 2013, 8, e64897. [Google Scholar] [CrossRef]
- Kim, M.; Carman, C.V.; Yang, W.; Salas, A.; Springer, T.A. The primacy of affinity over clustering in regulation of adhesiveness of the integrin αLβ2. J. Cell Biol. 2004, 167, 1241–1253. [Google Scholar] [CrossRef]
- Kinoshita, K.; Leung, A.; Simon, S.; Evans, E. Long-lived, high-strength states of ICAM-1 bonds to beta2 integrin, II: Lifetimes of LFA-1 bonds under force in leukocyte signaling. Biophys. J. 2010, 98, 1467–1475. [Google Scholar] [CrossRef]
- Beals, C.R.; Edwards, A.C.; Gottschalk, R.J.; Kuijpers, T.W.; Staunton, D.E. CD18 activation epitopes induced by leukocyte activation. J. Immunol. 2001, 167, 6113–6122. [Google Scholar] [CrossRef] [Green Version]
- Wang, X.; Ha, T. Defining single molecular forces required to activate integrin and notch signaling. Science 2013, 340, 991–994. [Google Scholar] [CrossRef]
- Wang, X.; Sun, J.; Xu, Q.; Chowdhury, F.; Roein-Peikar, M.; Wang, Y.; Ha, T. Integrin Molecular Tension within Motile Focal Adhesions. Biophys. J. 2015, 109, 2259–2267. [Google Scholar] [CrossRef]
- Schürpf, T.; Springer, T.A. Regulation of integrin affinity on cell surfaces. Eur. Mol. Biol. Organ. J. 2011, 30, 4712–4727. [Google Scholar] [CrossRef]
- Carp, H. Mitochondrial N-formylmethionyl proteins as chemoattractants for neutrophils. J. Exp. Med. 1982, 155, 264. [Google Scholar] [CrossRef]
- Görlach, A.; Bertram, K.; Hudecova, S.; Krizanova, O. Calcium and ROS: A mutual interplay. Redox Biol. 2015, 6, 260–271. [Google Scholar] [CrossRef]
- Sim, S.; Park, S.J.; Yong, T.S.; Im, K.I.; Shin, M.H. Involvement of beta 2-integrin in ROS-mediated neutrophil apoptosis induced by Entamoeba histolytica. Microbes Infect. 2007, 9, 1368–1375. [Google Scholar] [CrossRef]
- McEver, R.P.; Zhu, C. Rolling Cell Adhesion. Annu. Rev. Cell Dev. Biol. 2010, 26, 363–396. [Google Scholar] [CrossRef]
- Evans, E.; Kinoshita, K.; Simon, S.; Leung, A. Long-Lived, High-Strength States of ICAM-1 Bonds to β2 Integrin, I: Lifetimes of Bonds to Recombinant αLβ2 Under Force. Biophys. J. 2010, 98, 1458. [Google Scholar] [CrossRef]
- Xiang, X.; Lee, C.Y.; Li, T.; Chen, W.; Lou, J.; Zhu, C. Structural basis and kinetics of force-induced conformational changes of an αA domain-containing integrin. PLoS ONE 2011, 6, e27946. [Google Scholar] [CrossRef] [PubMed]
- Ley, K.; Fan, Z. Leukocyte adhesion: Fundamental mechanisms. In Inflammation, 1st ed.; Ley, K., Ed.; Default Book Series: La Jolla, CA, USA, 2018; pp. 171–203. [Google Scholar]
- Nguyen, G.T.; Green, E.R.; Mecsas, J. Neutrophils to the ROScue: Mechanisms of NADPH Oxidase Activation and Bacterial Resistance. Front. Cell. Infect. Micryobiology 2017, 7, 373. [Google Scholar] [CrossRef] [PubMed] [Green Version]
- Simon, S.I.; Green, C.E. Molecular mechanics and dynamics of leukocyte recruitment during inflammation. Annu. Rev. Biomed. Eng. 2005, 7, 151–185. [Google Scholar] [CrossRef]
- Boras, M.; Volmering, S.; Bokemeyer, A.; Rossaint, J.; Block, H.; Bardel, B.; van Marck, V.; Heitplatz, B.; Kliche, S.; Reinhold, A.; et al. Skap2 is required for β 2 integrin-mediated neutrophil recruitment and functions. J. Exp. Med. 2017, 214, 851–874. [Google Scholar] [CrossRef] [PubMed]
- Clemens, R.A.; Newbrough, S.A.; Chung, E.Y.; Gheith, S.; Singer, A.L.; Koretzky, G.A.; Peterson, E.J. PRAM-1 is required for optimal integrin-dependent neutrophil function. Mol. Cell. Biol. 2004, 24, 10923–10932. [Google Scholar] [CrossRef] [PubMed]
- Mócsai, A.; Zhou, M.; Meng, F.; Tybulewicz, V.L.; Lowell, C.A. Syk is required for integrin signaling in neutrophils. Immunity 2002, 16, 547–558. [Google Scholar] [CrossRef]
- Mócsai, A.; Abram, C.L.; Jakus, Z.; Hu, Y.; Lanier, L.L.; Lowell, C.A. Integrin signaling in neutrophils and macrophages uses adaptors containing immunoreceptor tyrosine-based activation motifs. Nat. Immunol. 2006, 7, 1326–1333. [Google Scholar] [CrossRef]
- Volmering, S.; Block, H.; Boras, M.; Lowell, C.A.; Zarbock, A. The Neutrophil Btk Signalosome Regulates Integrin Activation during Sterile Inflammation. Immunity 2016, 44, 73–87. [Google Scholar] [CrossRef] [Green Version]






Publisher’s Note: MDPI stays neutral with regard to jurisdictional claims in published maps and institutional affiliations. |
© 2022 by the authors. Licensee MDPI, Basel, Switzerland. This article is an open access article distributed under the terms and conditions of the Creative Commons Attribution (CC BY) license (https://creativecommons.org/licenses/by/4.0/).
Share and Cite
Morikis, V.A.; Chen, S.J.; Madigan, J.; Jo, M.H.; Werba, L.C.; Ha, T.; Simon, S.I. β2-Integrin Adhesive Bond Tension under Shear Stress Modulates Cytosolic Calcium Flux and Neutrophil Inflammatory Response. Cells 2022, 11, 2822. https://doi.org/10.3390/cells11182822
Morikis VA, Chen SJ, Madigan J, Jo MH, Werba LC, Ha T, Simon SI. β2-Integrin Adhesive Bond Tension under Shear Stress Modulates Cytosolic Calcium Flux and Neutrophil Inflammatory Response. Cells. 2022; 11(18):2822. https://doi.org/10.3390/cells11182822
Chicago/Turabian StyleMorikis, Vasilios Aris, Szu Jung Chen, Julianna Madigan, Myung Hyun Jo, Lisette Caroline Werba, Taekjip Ha, and Scott Irwin Simon. 2022. "β2-Integrin Adhesive Bond Tension under Shear Stress Modulates Cytosolic Calcium Flux and Neutrophil Inflammatory Response" Cells 11, no. 18: 2822. https://doi.org/10.3390/cells11182822
APA StyleMorikis, V. A., Chen, S. J., Madigan, J., Jo, M. H., Werba, L. C., Ha, T., & Simon, S. I. (2022). β2-Integrin Adhesive Bond Tension under Shear Stress Modulates Cytosolic Calcium Flux and Neutrophil Inflammatory Response. Cells, 11(18), 2822. https://doi.org/10.3390/cells11182822

