MicroRNA-4516 in Urinary Exosomes as a Biomarker of Premature Ovarian Insufficiency
Abstract
1. Introduction
2. Materials and Methods
2.1. Sample Collection and Characterization
2.2. Urine Processing and Exosome Isolation
2.3. RNA Isolation
2.4. MicroRNA Library Preparation and Sequencing
2.5. Data Analysis
2.6. Transmission Electron Microscopy
2.7. Exosome Particle Size Analysis
2.8. Western Blot Analysis
2.9. Quantitative Real-Time Polymerase Chain Reaction
2.10. Establishment of A POI Mouse Model
2.11. Hematoxylin-and-Eosin Staining and SIRIUS Red Staining of the Mouse Ovaries
2.12. TUNEL Assay and Ki67 Immunohistochemistry
2.13. Statistical Analyses
3. Results
3.1. Clinical Characteristics
3.2. Identification of Isolated Exosomes in the Urine
3.3. Differential Expression of Urinary Exosome miRNAs in Patients with POI, Patients with Turner Syndrome, and Control Individuals
3.4. Validation of the Differentially Expressed miRNAs via qRT-PCR
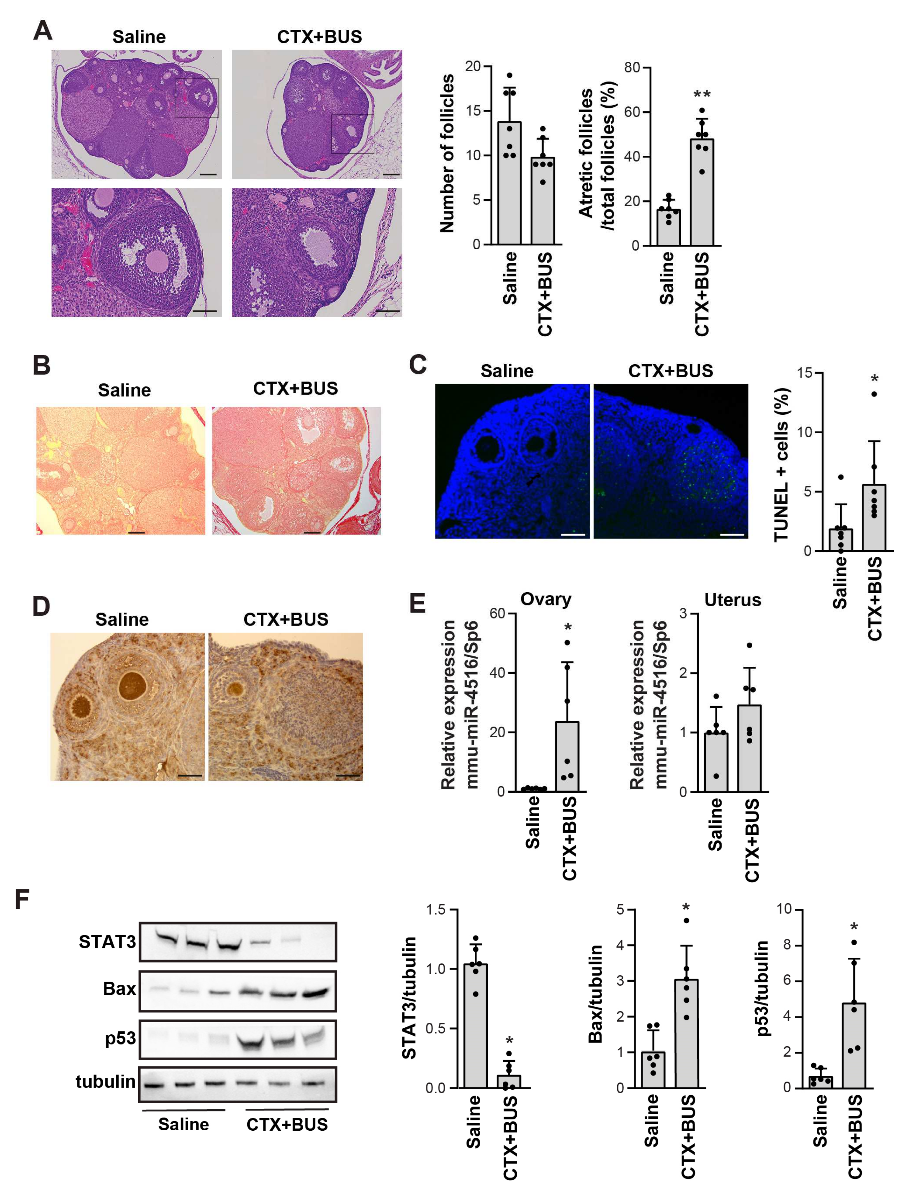
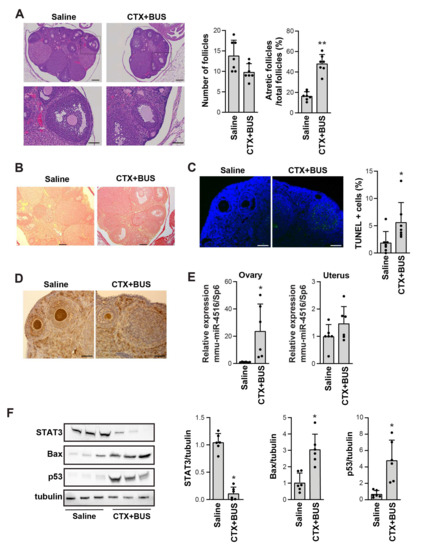
3.5. Confirmation of miR-4516 Upregulation in the Ovaries of a Chemotherapy-Induced POI Mouse Mode
4. Discussion
Supplementary Materials
Author Contributions
Funding
Institutional Review Board Statement
Informed Consent Statement
Data Availability Statement
Conflicts of Interest
References
- Rudnicka, E.; Kruszewska, J.; Klicka, K.; Kowalczyk, J.; Grymowicz, M.; Skorska, J.; Pieta, W.; Smolarczyk, R. Premature ovarian insufficiency-aetiopathology, epidemiology, and diagnostic evaluation. Prz. Menopauzalny 2018, 17, 105–108. [Google Scholar] [CrossRef] [PubMed]
- Haller-Kikkatalo, K.; Uibo, R.; Kurg, A.; Salumets, A. The prevalence and phenotypic characteristics of spontaneous premature ovarian failure: A general population registry-based study. Hum. Reprod. 2015, 30, 1229–1238. [Google Scholar] [CrossRef] [PubMed]
- Roeters van Lennep, J.E.; Heida, K.Y.; Bots, M.L.; Hoek, A.; collaborators of the Dutch Multidisciplinary Guideline Development Group on Cardiovascular Risk Management after Reproductive, D. Cardiovascular disease risk in women with premature ovarian insufficiency: A systematic review and meta-analysis. Eur. J. Prev. Cardiol. 2016, 23, 178–186. [Google Scholar] [CrossRef] [PubMed]
- Asli, I.N.; Fallahian, M.; Seddigh, H.R.; Javadi, H.; Baharfar, N.; Assadi, M. Evaluation of bone mineral density in premature ovarian failure. Hell. J. Nucl. Med. 2010, 13, 261–263. [Google Scholar] [PubMed]
- Bove, R.; Secor, E.; Chibnik, L.B.; Barnes, L.L.; Schneider, J.A.; Bennett, D.A.; De Jager, P.L. Age at surgical menopause influences cognitive decline and Alzheimer pathology in older women. Neurology 2014, 82, 222–229. [Google Scholar] [CrossRef]
- Wu, X.; Cai, H.; Kallianpur, A.; Li, H.; Yang, G.; Gao, J.; Xiang, Y.B.; Ji, B.T.; Yu, T.; Zheng, W.; et al. Impact of premature ovarian failure on mortality and morbidity among Chinese women. PLoS ONE 2014, 9, e89597. [Google Scholar] [CrossRef]
- Chon, S.J.; Umair, Z.; Yoon, M.S. Premature Ovarian Insufficiency: Past, Present, and Future. Front. Cell Dev. Biol 2021, 9, 672890. [Google Scholar] [CrossRef]
- Reddy, U.M.; Davis, J.M.; Ren, Z.; Greene, M.F. Opioid Use in Pregnancy, Neonatal Abstinence Syndrome, and Childhood Outcomes: Executive Summary of a Joint Workshop by the Eunice Kennedy Shriver National Institute of Child Health and Human Development, American College of Obstetricians and Gynecologists, American Academy of Pediatrics, Society for Maternal-Fetal Medicine, Centers for Disease Control and Prevention, and the March of Dimes Foundation. Obstet Gynecol 2017, 130, 10–28. [Google Scholar]
- Gravholt, C.H.; Viuff, M.H.; Brun, S.; Stochholm, K.; Andersen, N.H. Turner syndrome: Mechanisms and management. Nat. Rev. Endocrinol. 2019, 15, 601–614. [Google Scholar] [CrossRef]
- Simpson, R.J.; Lim, J.W.; Moritz, R.L.; Mathivanan, S. Exosomes: Proteomic insights and diagnostic potential. Expert Rev. Proteomics 2009, 6, 267–283. [Google Scholar] [CrossRef]
- Valadi, H.; Ekstrom, K.; Bossios, A.; Sjostrand, M.; Lee, J.J.; Lotvall, J.O. Exosome-mediated transfer of mRNAs and microRNAs is a novel mechanism of genetic exchange between cells. Nat. Cell Biol 2007, 9, 654–659. [Google Scholar] [CrossRef] [PubMed]
- Vidal, M.; Sainte-Marie, J.; Philippot, J.R.; Bienvenue, A. Asymmetric distribution of phospholipids in the membrane of vesicles released during in vitro maturation of guinea pig reticulocytes: Evidence precluding a role for "aminophospholipid translocase". J. Cell Physiol. 1989, 140, 455–462. [Google Scholar] [CrossRef] [PubMed]
- Waldenstrom, A.; Genneback, N.; Hellman, U.; Ronquist, G. Cardiomyocyte microvesicles contain DNA/RNA and convey biological messages to target cells. PLoS ONE 2012, 7, e34653. [Google Scholar] [CrossRef] [PubMed]
- Whittle, K.; Kao, S.; Clarke, S.; Grau, G.E.R.; Hosseini-Beheshti, E. Exploring the role of extracellular vesicles and their protein cargo in lung cancer metastasis: A review. Crit. Rev. Oncol. Hematol. 2022, 2022, 103603. [Google Scholar] [CrossRef] [PubMed]
- Hu, Q.; Su, H.; Li, J.; Lyon, C.; Tang, W.; Wan, M.; Hu, T.Y. Clinical applications of exosome membrane proteins. Precis. Clin. Med. 2020, 3, 54–66. [Google Scholar] [CrossRef]
- Cheng, L.; Sharples, R.A.; Scicluna, B.J.; Hill, A.F. Exosomes provide a protective and enriched source of miRNA for biomarker profiling compared to intracellular and cell-free blood. J. Extracell Vesicles 2014, 3, 743. [Google Scholar] [CrossRef]
- Bartel, D.P. MicroRNAs: Genomics, biogenesis, mechanism, and function. Cell 2004, 116, 281–297. [Google Scholar] [CrossRef]
- Zhou, Y.; Zhu, Y.; Zhang, S.; Wang, H.; Wang, S.; Yang, X. MicroRNA expression profiles in premature ovarian failure patients and its potential regulate functions. Chin. J. Birth Health Hered. 2011, 19, 20–22. [Google Scholar]
- Dang, Y.; Zhao, S.; Qin, Y.; Han, T.; Li, W.; Chen, Z.J. MicroRNA-22-3p is down-regulated in the plasma of Han Chinese patients with premature ovarian failure. Fertil. Steril. 2015, 103, 802–807. [Google Scholar] [CrossRef]
- Aftab, M.; Poojary, S.S.; Seshan, V.; Kumar, S.; Agarwal, P.; Tandon, S.; Zutshi, V.; Das, B.C. Urine miRNA signature as a potential non-invasive diagnostic and prognostic biomarker in cervical cancer. Sci. Rep. 2021, 11, 10323. [Google Scholar] [CrossRef]
- Quinlan, A.R.; Hall, I.M. BEDTools: A flexible suite of utilities for comparing genomic features. Bioinformatics 2010, 26, 841–842. [Google Scholar] [CrossRef] [PubMed]
- Gentleman, R.C.; Carey, V.J.; Bates, D.M.; Bolstad, B.; Dettling, M.; Dudoit, S.; Ellis, B.; Gautier, L.; Ge, Y.; Gentry, J.; et al. Bioconductor: Open software development for computational biology and bioinformatics. Genome Biol. 2004, 5, R80. [Google Scholar] [CrossRef] [PubMed]
- Dweep, H.; Sticht, C.; Pandey, P.; Gretz, N. miRWalk--database: Prediction of possible miRNA binding sites by "walking" the genes of three genomes. J. Biomed. Inform. 2011, 44, 839–847. [Google Scholar] [CrossRef]
- Vlachos, I.S.; Zagganas, K.; Paraskevopoulou, M.D.; Georgakilas, G.; Karagkouni, D.; Vergoulis, T.; Dalamagas, T.; Hatzigeorgiou, A.G. DIANA-miRPath v3.0: Deciphering microRNA function with experimental support. Nucleic Acids Res. 2015, 43, W460–W466. [Google Scholar] [CrossRef] [PubMed]
- Baek, M.O.; Cho, H.J.; Min, D.S.; Choi, C.S.; Yoon, M.S. Self-transducible LRS-UNE-L peptide enhances muscle regeneration. J. Cachexia Sarcopenia Muscle 2022, 13, 1277–1288. [Google Scholar] [CrossRef]
- Kinoshita, T.; Yip, K.W.; Spence, T.; Liu, F.-F. MicroRNAs in extracellular vesicles: Potential cancer biomarkers. J. Hum. Genet. 2017, 62, 67–74. [Google Scholar] [CrossRef] [PubMed]
- Buigues, A.; Marchante, M.; Herraiz, S.; Pellicer, A. Diminished Ovarian Reserve Chemotherapy-Induced Mouse Model: A Tool for the Preclinical Assessment of New Therapies for Ovarian Damage. Reprod. Sci. 2020, 27, 1609–1619. [Google Scholar] [CrossRef] [PubMed]
- Huang, H.Y.; Lin, Y.C.; Li, J.; Huang, K.Y.; Shrestha, S.; Hong, H.C.; Tang, Y.; Chen, Y.G.; Jin, C.N.; Yu, Y.; et al. miRTarBase 2020: Updates to the experimentally validated microRNA-target interaction database. Nucleic Acids Res. 2020, 48, D148–d154. [Google Scholar] [PubMed]
- Chowdhari, S.; Saini, N. hsa-miR-4516 mediated downregulation of STAT3/CDK6/UBE2N plays a role in PUVA induced apoptosis in keratinocytes. J. Cell Physiol. 2014, 229, 1630–1638. [Google Scholar] [CrossRef]
- Rah, H.; Kim, H.S.; Cha, S.H.; Kim, Y.R.; Lee, W.S.; Ko, J.J.; Kim, N.K. Association of breast cancer–related microRNA polymorphisms with idiopathic primary ovarian insufficiency. Menopause 2015, 22, 437–443. [Google Scholar] [CrossRef]
- Guo, Y.; Sun, J.; Lai, D. Role of microRNAs in premature ovarian insufficiency. Reprod. Biol. Endocrinol. 2017, 15, 38. [Google Scholar] [CrossRef] [PubMed]
- Zhang, Q.; Sun, H.; Jiang, Y.; Ding, L.; Wu, S.; Fang, T.; Yan, G.; Hu, Y. MicroRNA-181a suppresses mouse granulosa cell proliferation by targeting activin receptor IIA. PLoS ONE 2013, 8, e59667. [Google Scholar] [CrossRef] [PubMed]
- Abell, S.K.; Nankervis, A.; Khan, K.S.; Teede, H.J. Type 1 and Type 2 Diabetes Preconception and in Pregnancy: Health Impacts, Influence of Obesity and Lifestyle, and Principles of Management. Semin. Reprod. Med. 2016, 34, 110–120. [Google Scholar] [CrossRef] [PubMed]
- Codner, E.; Eyzaguirre, F.C.; Iniguez, G.; Lopez, P.; Perez-Bravo, F.; Torrealba, I.M.; Cassorla, F.; Chilean Group for the Study of Ovarian Function in Type, D. Ovulation rate in adolescents with type 1 diabetes mellitus. Fertil. Steril. 2011, 95, 197–202.e191. [Google Scholar] [CrossRef]
- Chang, A.S.; Dale, A.N.; Moley, K.H. Maternal diabetes adversely affects preovulatory oocyte maturation, development, and granulosa cell apoptosis. Endocrinology 2005, 146, 2445–2453. [Google Scholar] [CrossRef][Green Version]
- Diamond, M.P.; Moley, K.H.; Pellicer, A.; Vaughn, W.K.; DeCherney, A.H. Effects of streptozotocin- and alloxan-induced diabetes mellitus on mouse follicular and early embryo development. J. Reprod. Fertil. 1989, 86, 1–10. [Google Scholar] [CrossRef]
- Ratchford, A.M.; Chang, A.S.; Chi, M.M.; Sheridan, R.; Moley, K.H. Maternal diabetes adversely affects AMP-activated protein kinase activity and cellular metabolism in murine oocytes. Am. J. Physiol. Endocrinol. Metab. 2007, 293, E1198–E1206. [Google Scholar] [CrossRef]
- Wang, Q.; Frolova, A.I.; Purcell, S.; Adastra, K.; Schoeller, E.; Chi, M.M.; Schedl, T.; Moley, K.H. Mitochondrial dysfunction and apoptosis in cumulus cells of type I diabetic mice. PLoS ONE 2010, 5, e15901. [Google Scholar] [CrossRef]
- Al Zaid Siddiquee, K.; Turkson, J. STAT3 as a target for inducing apoptosis in solid and hematological tumors. Cell Res. 2008, 18, 254–267. [Google Scholar] [CrossRef]
- Li, O.; Li, Z.; Tang, Q.; Li, Y.; Yuan, S.; Shen, Y.; Zhang, Z.; Li, N.; Chu, K.; Lei, G. Long Stress Induced Non-Coding Transcripts 5 (LSINCT5) Promotes Hepatocellular Carcinoma Progression Through Interaction with High-Mobility Group AT-hook 2 and MiR-4516. Med. Sci. Monit. 2018, 24, 8510–8523. [Google Scholar] [CrossRef] [PubMed]
- Sutherland, J.M.; Keightley, R.A.; Nixon, B.; Roman, S.D.; Robker, R.L.; Russell, D.L.; McLaughlin, E.A. Suppressor of cytokine signaling 4 (SOCS4): Moderator of ovarian primordial follicle activation. J. Cell Physiol. 2012, 227, 1188–1198. [Google Scholar] [CrossRef] [PubMed]
- Kawamura, K.; Cheng, Y.; Suzuki, N.; Deguchi, M.; Sato, Y.; Takae, S.; Ho, C.-h.; Kawamura, N.; Tamura, M.; Hashimoto, S.; et al. Hippo signaling disruption and Akt stimulation of ovarian follicles for infertility treatment. Proc. Natl. Acad. Sci. 2013, 110, 17474–17479. [Google Scholar] [CrossRef] [PubMed]
- Weng, Q.; Zhao, M.; Zheng, J.; Yang, L.; Xu, Z.; Zhang, Z.; Wang, J.; Wang, J.; Yang, B.; Richard Lu, Q.; et al. STAT3 dictates β-cell apoptosis by modulating PTEN in streptozocin-induced hyperglycemia. Cell Death Differ. 2020, 27, 130–145. [Google Scholar] [CrossRef] [PubMed]
- Lu, C.; Lin, L.; Tan, H.; Wu, H.; Sherman, S.L.; Gao, F.; Jin, P.; Chen, D. Fragile X premutation RNA is sufficient to cause primary ovarian insufficiency in mice. Hum. Mol. Genet. 2012, 21, 5039–5047. [Google Scholar] [CrossRef]
- Probst, F.J.; Cooper, M.L.; Cheung, S.W.; Justice, M.J. Genotype, Phenotype, and Karyotype Correlation in the XO Mouse Model of Turner Syndrome. J. Hered. 2008, 99, 512–517. [Google Scholar] [CrossRef]




| microRNA | Cat. No. | Sequence |
|---|---|---|
| hsa-miR-16-5p | YP00205702 | UAGCAGCACGUAAAUAUUGGCG |
| hsa-miR-20a-5p | YP00204292 | UAAAGUGCUUAUAGUGCAGGUAG |
| hsa-miR-29a-3p | YP00204698 | UAGCACCAUCUGAAAUCGGUUA |
| hsa-miR-30b-5p | YP00204765 | UGUAAACAUCCUACACUCAGCU |
| hsa-miR-99b-3p | YP00204064 | CAAGCUCGUGUCUGUGGGUCCG |
| hsa-miR-151a-5p | YP00204007 | UCGAGGAGCUCACAGUCUAGU |
| hsa-miR-200b-3p | YP00206071 | UAAUACUGCCUGGUAAUGAUGA |
| hsa-miR-423-3p | YP00204488 | AGCUCGGUCUGAGGCCCCUCAGU |
| hsa-miR-941 | YP00204574 | CACCCGGCUGUGUGCACAUGUGC |
| hsa-miR-4516 | YP02112882 | GGGAGAAGGGUCGGGGC |
| hsa-miR-4492 | YP02100455 | GGGGCUGGGCGCGCGCC |
| hsa-miR-7847-3p | YP02105945 | CGUGGAGGACGAGGAGGAGGC |
| Sequencing Cohort | Validation Cohort | |||||||
|---|---|---|---|---|---|---|---|---|
| POI (n = 7) | Turner (n = 7) | Control (n = 5) | p-Value | POI (n = 15) | Turner (n = 11) | Control (n = 20) | p-Value | |
| Age | 37.7 ± 8.9 | 31.0 ± 6.1 | 34.8 ± 5.0 | 0.226 | 35.06 ± 9.92 | 34.00 ± 7.33 | 34.05 ± 17.11 | 0.052 |
| Height (cm) | 161.5 ± 6.2 | 148.1 ± 6.2 | 160.9 ± 7.3 | 0.002 | 162.39 ± 6.38 | 148.91 ± 5.27 | 163.81 ± 5.30 | <0.001 |
| Weight (kg) | 56.9 ± 8.3 | 53.3 ± 6.4 | 54.8 ± 5.0 | 0.622 | 59.00 ± 2.46 | 55.41 ± 9.45 | 51.75 ± 10.41 | 0.197 |
| BMI (kg/m2) | 21.8 ± 2.7 | 24.4 ± 3.6 | 21.2 ± 1.5 | 0.105 | 22.48 ± 3.27 | 19.57 ± 4.27 | 19.24 ± 2.72 | 0.340 |
| SBP (mmHg) | 126.4 ± 3.4 | 135.1 ± 7.9 | 123.3 ± 3.8 | 0.003 | 124.31 ± 4.35 | 134.11 ± 11.12 | 122.00 ± 4.18 | <0.001 |
| DBP (mmHg) | 75.1 ± 8.4 | 80.9 ± 7.3 | 80.0 ± 1.7 | 0.258 | 76.06 ± 6.17 | 79.89 ± 8.10 | 76.70 ± 4.04 | 0.217 |
| AST (IU/L) | 20.0 ± 7.7 | 27.1 ± 16.5 | 15.0 ± 2.9 | 0.162 | 21.00 ± 5.89 | 27.22 ± 14.32 | 20.85 ± 8.03 | 0.224 |
| ALT (IU/L) | 15.3 ± 6.3 | 37.7 ± 40.1 | 14.7 ± 4.3 | 0.165 | 16.44 ± 7.23 | 35.11 ± 35.59 | 16.50 ± 5.92 | 0.022 |
| TC (mg/dL) | 189.0 ± 39.7 | 202.1 ± 31.3 | 162.2 ± 19.0 | 0.101 | 185.81 ± 32.70 | 198.56 ± 20.38 | 185.70 ± 28.25 | 0.663 |
| TG (mg/dL) | 127.9 ± 25.2 | 222.9 ± 245.2 | 77.5 ± 22.5 | 0.219 | 161.56 ± 124.18 | 141.80 ± 47.27 | 110.30 ± 43.74 | 0.296 |
| HDL-C (mg/dL) | 73.9 ± 18.2 | 80.3 ± 17.5 | 56.8 ± 14.2 | 0.063 | 109.63 ± 41.12 | 105.04 ± 22.10 | 98.95 ± 17.56 | 0.013 |
| LDL-C (mg/dL) | 98.1 ± 31.6 | 91.9 ± 9.3 | 96.9 ± 11.7 | 0.839 | 109.63 ± 41.12 | 105.04 ± 22.10 | 98.95 ± 17.56 | 0.534 |
| Prolactin (ng/mL) | 8.5 ± 2.8 | 7.9 ± 2.2 | 9.1 ± 1.4 | 0.655 | 8.10 ± 2.86 | 7.76 ± 2.17 | 8.25 ± 2.47 | 0.854 |
| TSH (mIU/mL) | 1.2 ± 0.6 | 2.6 ± 1.1 | 1.9 ± 0.4 | 0.010 | 1.50 ± 1.07 | 2.86 ± 1.00 | 1.70 ± 1.25 | <0.001 |
| FSH (mIU/mL) | 114.8 ± 35.1 | 52.8 ± 15.5 | 7.1 ± 0.7 | <0.001 | 92.00 ± 32.96 | 50.46 ± 26.74 | 7.2 ± 1.72 | <0.001 |
| Estradiol (pg/mL) | 24.6 ± 16.7 | 15.7 ± 4.5 | 39.6 ± 4.2 | 0.003 | 17.95 ± 12.58 | 19.72 ± 8.37 | 81.27 ± 5.27 | <0.001 |
| Menarche (Age) | Duration of Amenorrhea (Months) | Karyotype | FMR Gene Mutation | |
|---|---|---|---|---|
| POI | ||||
| 1 | 15 | 18 | 46,XX | Normal |
| 2 | 13 | 24 | 47,XXX [39]/46,XX[1] | Normal |
| 3 | 15 | 24 | 46,XX | Normal |
| 4 | 16 | 36 | 46,XX | Normal |
| 5 | 12 | 3 | 46,XX | Normal |
| 6 | 15 | 5 | 46,XX | Normal |
| 7 | 14 | 30 | 46,XX | Normal |
| Turner Syndrome | ||||
| 1 | no menarche | NA | 46,X,i(X)(q10),22pstk+[16]/45,X,22pstk+[14] | Normal |
| 2 | no menarche | NA | 46,X,i(X)(q10) | Normal |
| 3 | no menarche | NA | 45,X | Normal |
| 4 | no menarche | NA | 46,X,i(X)(q10) | Normal |
| 5 | no menarche | NA | 46,X,i(X)(q10)[24]/45,X[6] | Normal |
| 6 | no menarche | NA | 45,X | Normal |
| 7 | no menarche | NA | 45,X | Normal |
| Menarche (Age) | Duration of Amenorrhea (Months) | Karyotype | FMR Gene Mutation | |
|---|---|---|---|---|
| POI | ||||
| 1 | no menarche | NA | 46,XX | Normal |
| 2 | 15 | 18 | 46,XX | Normal |
| 3 | 1516 | 10 | 46,XX | Normal |
| 4 | 1414 | 6 | 46,XX | Normal |
| 5 | 1216 | 70 | 46,XX | Normal |
| 6 | 1215 | 6 | 46,XX,16qh+ | Normal |
| 7 | 11 | 120 | 46,XX | Normal |
| 8 | 13 | 24 | 47,XXX[39]/46,XX[1] | Normal |
| 9 | 14 | 120 | 46,XX,1qh+ | Normal |
| 10 | 15 | 24 | 46,XX | Normal |
| 11 | 13 | 12 | 46,XX | Normal |
| 12 | 14 | 24 | 46,XX | Normal |
| 13 | 12 | 36 | 46,XX | Normal |
| 14 | no menarche | NA | 46,XX | Normal |
| 15 | 14 | 22 | 46,XX | Normal |
| Turner Syndrome | ||||
| 1 | no menarche | NA | 45,X | Normal |
| 2 | no menarche | NA | 46,X,i(X)(q10) | Normal |
| 3 | no menarche | NA | 46,X,i(X)(q10)[24]/45,X[6] | Normal |
| 4 | no menarche | NA | 45,X | Normal |
| 5 | no menarche | NA | 45,X[21]/46,X,idic(X)(q25)[9] | Normal |
| 6 | no menarche | NA | 46,X,i(X)(q10) | Normal |
| 7 | no menarche | NA | 45,X | Normal |
| 8 | no menarche | NA | 45,X[17]/46,X,i(X)(q10)[13] | Normal |
| 9 | no menarche | NA | 46,X,i(X)(q10),22pstk+[16]/45,X,22pstk+[14] | Normal |
| 10 | no menarche | NA | 45,X/46,XX | Normal |
| 11 | no menarche | NA | 46,X,idic(X)(q22.1)[28]/45,X[22] | Normal |
| ID | Gene Symbol | Fold Change | p-Value | Normalized Data (log2) | |||||||||
|---|---|---|---|---|---|---|---|---|---|---|---|---|---|
| P/C | T/C | T/P | P_T/C | P/C | T/C | T/P | P_T/C | P/C | T/C | T/P | P_T/C | ||
| 1 | hsa-miR-4516 | 35.549 | 7.254 | 0.204 | 21.401 | 0.328 | 0.044 | 0.334 | 0.406 | 5.415 | 10.567 | 8.274 | 9.835 |
| 2 | hsa-miR-423-3p | 0.028 | 1.803 | 64.076 | 0.916 | 0.072 | 0.474 | 0.047 | 0.922 | 10.150 | 4.999 | 11.000 | 10.023 |
| 3 | hsa-miR-1273g-5p | 0.327 | 1.599 | 4.897 | 0.963 | 0.072 | 0.423 | 0.033 | 0.949 | 1.624 | 0.009 | 2.301 | 1.569 |
| 4 | hsa-miR-193b-5p | 0.080 | 2.208 | 27.536 | 1.144 | 0.262 | 0.379 | 0.034 | 0.890 | 7.935 | 4.295 | 9.078 | 8.129 |
| 5 | hsa-miR-455-5p | 0.074 | 2.640 | 35.441 | 1.357 | 0.253 | 0.282 | 0.027 | 0.761 | 3.757 | 0.010 | 5.158 | 4.198 |
| 6 | hsa-miR-3184-5p | 0.070 | 3.182 | 45.408 | 1.626 | 0.155 | 0.236 | 0.040 | 0.658 | 9.232 | 5.397 | 10.902 | 9.933 |
| 7 | hsa-miR-574-5p | 0.375 | 12.518 | 33.403 | 6.446 | 0.330 | 0.117 | 0.050 | 0.328 | 2.975 | 1.559 | 6.620 | 5.663 |
| 8 | hsa-miR1273d | 0.679 | 5.582 | 8.225 | 3.130 | 0.356 | 0.029 | 0.006 | 0.224 | 0.764 | 0.205 | 3.245 | 2.410 |
| 9 | hsa-miR-92b-5p | 0.185 | 6.274 | 33.901 | 3.229 | 0.158 | 0.150 | 0.049 | 0.424 | 2.667 | 0.233 | 5.317 | 4.359 |
| 10 | hsa-miR-4508 | 0.361 | 5.372 | 14.860 | 2.867 | 0.422 | 0.148 | 0.048 | 0.419 | 5.041 | 3.573 | 7.466 | 6.560 |
| 11 | hsa-let-7g-5p | 0.837 | 0.206 | 0.246 | 0.521 | 0.656 | 0.005 | 0.032 | 0.121 | 10.435 | 10.178 | 8.157 | 9.496 |
| 12 | hsa-miR-125b-5p | 0.854 | 0.289 | 0.339 | 0.571 | 0.864 | 0.042 | 0.415 | 0.480 | 10.507 | 10.279 | 8.717 | 9.700 |
| 13 | hsa-let-7c-5p | 0.142 | 0.084 | 0.596 | 0.113 | 0.025 | 0.017 | 0.435 | 0.001 | 10.966 | 8.148 | 7.400 | 7.822 |
| 14 | hsa-miR-26a-5p | 0.403 | 0.245 | 0.609 | 0.324 | 0.081 | 0.026 | 0.284 | 0.007 | 11.854 | 10.542 | 9.826 | 10.228 |
| 15 | hsa-miR-942-5p | 0.251 | 0.227 | 0.905 | 0.239 | 0.162 | 0.150 | 0.307 | 0.038 | 2.140 | 0.144 | 0.000 | 0.074 |
| 16 | hsa-miR-18a-5p | 0.017 | 0.015 | 0.903 | 0.016 | 0.090 | 0.090 | 0.300 | 0.014 | 6.032 | 0.147 | 0.000 | 0.075 |
| 17 | hsa-miR-18b-5p | 0.151 | 0.150 | 0.994 | 0.151 | 0.079 | 0.079 | 0.267 | 0.011 | 2.734 | 0.009 | 0.000 | 0.004 |
| 18 | hsa-miR-1273a | 0.106 | 0.105 | 0.994 | 0.105 | 0.177 | 0.176 | 0.269 | 0.048 | 3.253 | 0.009 | 0.000 | 0.005 |
| 19 | hsa-miR-125a-5p | 0.105 | 0.109 | 1.032 | 0.107 | 0.100 | 0.095 | 0.974 | 0.017 | 12.196 | 8.946 | 8.992 | 8.969 |
| 20 | hsa-miR-4452 | 0.199 | 0.203 | 1.020 | 0.201 | 0.102 | 0.104 | 0.463 | 0.018 | 2.337 | 0.008 | 0.037 | 0.023 |
| 21 | hsa-miR-183-5p | 0.110 | 0.136 | 1.234 | 0.123 | 0.116 | 0.125 | 0.854 | 0.027 | 6.792 | 3.606 | 3.909 | 3.766 |
| 22 | hsa-miR-27b-3p | 0.285 | 0.304 | 1.065 | 0.294 | 0.076 | 0.077 | 0.921 | 0.017 | 10.659 | 8.848 | 8.939 | 8.894 |
| 23 | hsa-miR-92b-3p | 0.006 | 0.008 | 1.274 | 0.007 | 0.083 | 0.083 | 0.537 | 0.012 | 9.062 | 1.672 | 2.021 | 1.857 |
| 24 | hsa-miR-10a-5p | 0.077 | 0.153 | 1.985 | 0.115 | 0.142 | 0.178 | 0.398 | 0.041 | 13.895 | 10.198 | 11.187 | 10.776 |
| 25 | hsa-miR-143-3p | 0.114 | 0.159 | 1.392 | 0.137 | 0.107 | 0.124 | 0.602 | 0.023 | 10.043 | 6.912 | 7.389 | 7.170 |
| 26 | hsa-miR-16-5p | 0.007 | 0.099 | 13.575 | 0.053 | 0.038 | 0.058 | 0.095 | 0.004 | 7.108 | 0.010 | 3.773 | 2.876 |
| 27 | hsa-miR-200a-3p | 0.025 | 0.165 | 6.657 | 0.095 | 0.101 | 0.164 | 0.230 | 0.029 | 10.343 | 5.012 | 7.747 | 6.949 |
| 28 | hsa-let-7f-5p | 0.348 | 0.554 | 1.593 | 0.451 | 0.026 | 0.256 | 0.447 | 0.056 | 10.729 | 9.206 | 9.878 | 9.581 |
| 29 | hsa-miR1260a | 0.046 | 0.162 | 3.540 | 0.104 | 0.108 | 0.156 | 0.073 | 0.028 | 5.331 | 0.882 | 2.706 | 2.065 |
| 30 | hsa-miR-30d-3p | 0.205 | 0.877 | 4.274 | 0.541 | 0.250 | 0.871 | 0.038 | 0.397 | 2.294 | 0.009 | 2.105 | 1.408 |
| 31 | hsa-miR-29a-3p | 0.001 | 0.141 | 248.695 | 0.071 | 0.136 | 0.197 | 0.093 | 0.043 | 10.994 | 0.205 | 8.163 | 7.169 |
| 32 | hsa-miR-30b-5p | 0.010 | 0.240 | 24.083 | 0.125 | 0.064 | 0.172 | 0.199 | 0.025 | 9.434 | 2.788 | 7.378 | 6.437 |
| 33 | hsa-miR-151a-5p | 0.105 | 0.524 | 4.970 | 0.315 | 0.019 | 0.248 | 0.045 | 0.027 | 4.103 | 0.857 | 3.170 | 2.434 |
| miRNA | miRNA Sequencing | Validation Results Obtained Using qRT-PCR | ||||
|---|---|---|---|---|---|---|
| Up/Down | Fold Change | p-Value | Up/Down | Fold Change | p-Value | |
| hsa-miR-16-5p | Down | 0.007 | 0.038 | Down | 0.203 | 0.170 |
| hsa-miR-20a-5p | Down | 0.009 | 0.101 | Up | 2.410 | 0.361 |
| hsa-miR-29a-3p | Down | 0.001 | 0.136 | Down | 0.186 | 0.066 |
| hsa-miR-30b-5p | Down | 0.010 | 0.064 | Down | 0.218 | 0.026 |
| hsa-miR-99b-3p | Down | 0.060 | 0.254 | Down | 0.505 | 0.185 |
| hsa-miR-151a-5p | Down | 0.105 | 0.019 | Down | 0.813 | 0.751 |
| hsa-miR-200b-3p | Down | 0.002 | 0.096 | Down | 0.530 | 0.439 |
| hsa-miR-423-3p | Down | 0.028 | 0.072 | Down | 0.089 | 0.153 |
| hsa-miR-941 | Down | 0.064 | 0.254 | Down | 0.283 | 0.065 |
| hsa-miR-4492 | Up | 23.091 | 0.344 | Down | 0.276 | 0.094 |
| hsa-miR-4516 | Up | 35.549 | 0.328 | Up | 4.971 | 0.008 |
| hsa-miR-7847-3p | Up | 10.175 | 0.085 | Up | 1.449 | 0.568 |
| miRNA | miRNA Sequencing | Validation Results by qRT-PCR | ||||
|---|---|---|---|---|---|---|
| Up/Down | Fold Change | p-Value | Up/Down | Fold Change | p-Value | |
| hsa-miR-16-5p | Down | 0.099 | 0.058 | Up | 1.673 | 0.811 |
| hsa-miR-20a-5p | Up | 1.014 | 0.987 | Up | 1.843 | 0.447 |
| hsa-miR-29a-3p | Down | 0.141 | 0.197 | Up | 9.788 | 0.021 |
| hsa-miR-30b-5p | Down | 0.240 | 0.284 | Up | 5.380 | 0.119 |
| hsa-miR-99b-3p | Up | 14.081 | 0.171 | Down | 0.175 | 0.011 |
| hsa-miR-151a-5p | Down | 0.524 | 0.248 | Up | 1.008 | 0.991 |
| hsa-miR-200b-3p | Down | 0.692 | 0.671 | Down | 0.439 | 0.296 |
| hsa-miR-423-3p | Up | 1.803 | 0.474 | Down | 0.345 | 0.363 |
| hsa-miR-941 | Up | 5.138 | 0.235 | Down | 0.207 | 0.064 |
| hsa-miR-4492 | Up | 13.250 | 0.058 | Down | 0.286 | 0.107 |
| hsa-miR-4516 | Up | 7.254 | 0.044 | Up | 2.663 | 0.022 |
| hsa-miR-7847-3p | Up | 12.252 | 0.212 | Down | 0.286 | 0.026 |
Publisher’s Note: MDPI stays neutral with regard to jurisdictional claims in published maps and institutional affiliations. |
© 2022 by the authors. Licensee MDPI, Basel, Switzerland. This article is an open access article distributed under the terms and conditions of the Creative Commons Attribution (CC BY) license (https://creativecommons.org/licenses/by/4.0/).
Share and Cite
Umair, Z.; Baek, M.-O.; Song, J.; An, S.; Chon, S.J.; Yoon, M.-S. MicroRNA-4516 in Urinary Exosomes as a Biomarker of Premature Ovarian Insufficiency. Cells 2022, 11, 2797. https://doi.org/10.3390/cells11182797
Umair Z, Baek M-O, Song J, An S, Chon SJ, Yoon M-S. MicroRNA-4516 in Urinary Exosomes as a Biomarker of Premature Ovarian Insufficiency. Cells. 2022; 11(18):2797. https://doi.org/10.3390/cells11182797
Chicago/Turabian StyleUmair, Zobia, Mi-Ock Baek, Jisue Song, Seona An, Seung Joo Chon, and Mee-Sup Yoon. 2022. "MicroRNA-4516 in Urinary Exosomes as a Biomarker of Premature Ovarian Insufficiency" Cells 11, no. 18: 2797. https://doi.org/10.3390/cells11182797
APA StyleUmair, Z., Baek, M.-O., Song, J., An, S., Chon, S. J., & Yoon, M.-S. (2022). MicroRNA-4516 in Urinary Exosomes as a Biomarker of Premature Ovarian Insufficiency. Cells, 11(18), 2797. https://doi.org/10.3390/cells11182797

