Leptin Promotes Angiogenesis via Pericyte STAT3 Pathway upon Intracerebral Hemorrhage
Abstract
1. Introduction
2. Materials and Methods
2.1. Animals
2.2. Animal Groups
2.3. ICH Model
2.4. Neurological Deficit Score
2.5. Rotarod Test
2.6. Grid Walking Test
2.7. Open Field Test
2.8. Pericyte and Vascular Endothelial Cell Culture
2.9. Pericyte and Vascular Endothelial Cell Co-Culture System
2.10. Cell Viability Assay
2.11. Scratch Test
2.12. Tube Formation Assay
2.13. 5-Ethynyl-2-Deoxy Uridine (EdU) Incorporation Assay
2.14. SYTOX Green Fluorescence Staining
2.15. Histopathology
2.16. Immunofluorescence
2.17. Western Blotting
2.18. Real-Time PCR
2.19. GSH and SOD Measurement
2.20. Statistical Analysis
3. Results
3.1. Leptin Dose-Dependent Drives Remarkable Angiogenesis and Alleviates Neurological Dysfunction after ICH
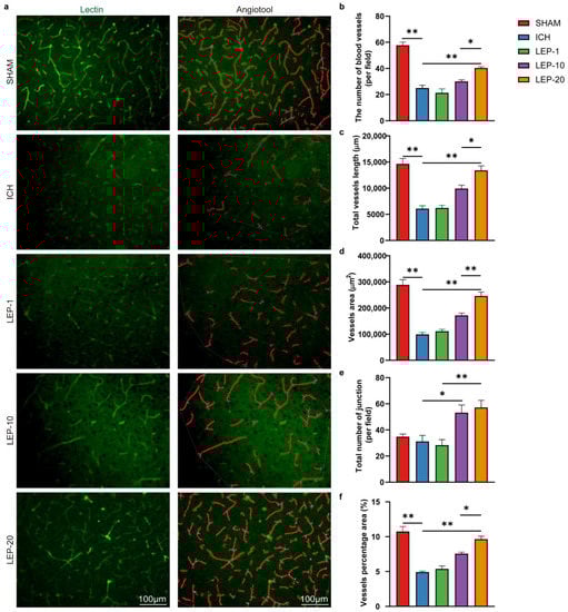
3.2. Leptin Promotes Angiogenesis and Neurological Recovery at Later Stage of ICH
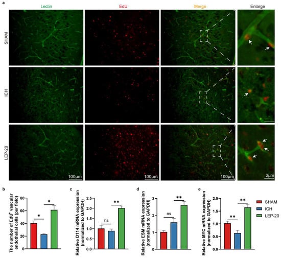
3.3. Leptin Promotes Vascular Endothelial Cells Proliferation at Chronic Stage of ICH
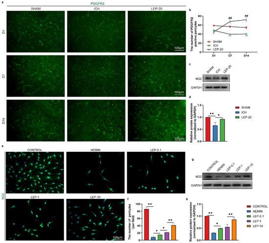
3.4. Leptin Ameliorated Pericytes Loss Induced by ICH
3.5. Leptin Enhances Pericytes Proliferation and Migration after ICH
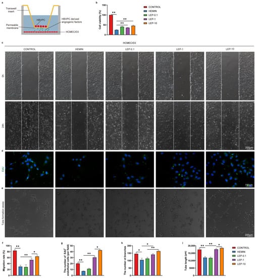
3.6. Pericytes-Derived Angiogenic Factors Are Responsible for Leptin Proangiogenic after ICH
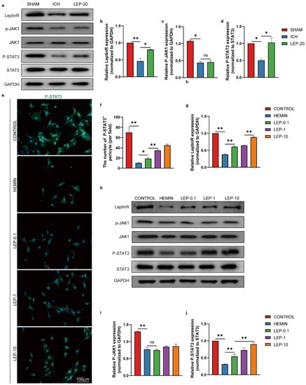
3.7. Pericyte Leptinr/STAT3 Signaling Pathway Is Responsible for Leptin Angiogenic after ICH
3.8. STAT3 Inhibition Reverses the Leptin Pro-Angigenic Effect after ICH
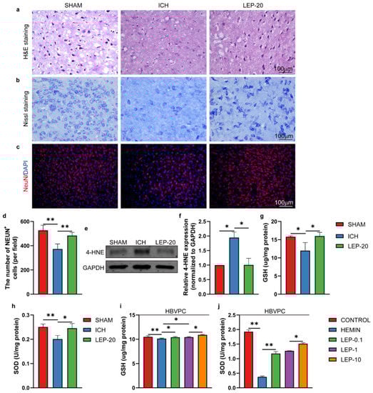
3.9. Leptin Alleviates Hostile Microenvironment at Chronic Stage of ICH
4. Discussion
Author Contributions
Funding
Institutional Review Board Statement
Informed Consent Statement
Data Availability Statement
Acknowledgments
Conflicts of Interest
References
- GBD 2019 Stroke Collaborators; Feigin, V.L.; Stark, B.A.; Johnson, C.O.; Roth, G.A.; Bisignano, C.; Abady, G.G.; Abbasifard, M.; Abbasi-Kangevari, M.; Abd-Allah, F.; et al. Global, regional, and national burden of stroke and its risk factors, 1990–2019: A systematic analysis for the Global Burden of Disease Study 2019. Lancet Neurol. 2021, 20, 795–820. [Google Scholar] [CrossRef]
- Caso, V.; Mosconi, M.G. Lessons to be learned in intracerebral haemorrhage research. Lancet Neurol. 2021, 20, 779–780. [Google Scholar] [CrossRef]
- Toyoda, K.; Yoshimura, S.; Nakai, M.; Koga, M.; Sasahara, Y.; Sonoda, K.; Kamiyama, K.; Yazawa, Y.; Kawada, S.; Sasaki, M.; et al. Twenty-Year Change in Severity and Outcome of Ischemic and Hemorrhagic Strokes. JAMA Neurol. 2022, 79, 61–69. [Google Scholar] [CrossRef]
- Chen, R.; Wen, D.; Fu, W.; Xing, L.; Ma, L.; Liu, Y.; Li, H.; You, C.; Lin, Y. Treatment effect of DNA framework nucleic acids on diffuse microvascular endothelial cell injury after subarachnoid hemorrhage. Cell Prolif. 2022, 55, e13206. [Google Scholar] [CrossRef] [PubMed]
- Nguyen, Q.L.; Okuno, N.; Hamashima, T.; Dang, S.T.; Fujikawa, M.; Ishii, Y.; Enomoto, A.; Maki, T.; Nguyen, H.N.; Nguyen, V.T.; et al. Vascular PDGFR-alpha protects against BBB dysfunction after stroke in mice. Angiogenesis 2021, 24, 35–46. [Google Scholar] [CrossRef]
- Mastorakos, P.; Russo, M.V.; Zhou, T.; Johnson, K.; McGavern, D.B. Antimicrobial immunity impedes CNS vascular repair following brain injury. Nat. Immunol. 2021, 22, 1280–1293. [Google Scholar] [CrossRef]
- Yougbaré, I.; Lang, S.; Yang, H.; Chen, P.; Zhao, X.; Tai, W.-S.; Zdravic, D.; Vadasz, B.; Li, C.; Piran, S.; et al. Maternal anti-platelet β3 integrins impair angiogenesis and cause intracranial hemorrhage. J. Clin. Investig. 2015, 125, 1545–1556. [Google Scholar] [CrossRef]
- Zhou, J.; Liu, T.; Guo, H.; Cui, H.; Li, P.; Feng, D.; Hu, E.; Huang, Q.; Yang, A.; Zhou, J.; et al. Lactate potentiates angiogenesis and neurogenesis in experimental intracerebral hemorrhage. Exp. Mol. Med. 2018, 50, 1–12. [Google Scholar] [CrossRef]
- Matsumoto, K.; Kinoshita, K.; Hijioka, M.; Kurauchi, Y.; Hisatsune, A.; Seki, T.; Masuda, T.; Ohtsuki, S.; Katsuki, H. Nicotine promotes angiogenesis in mouse brain after intracerebral hemorrhage. Neurosci. Res. 2020, 170, 284–294. [Google Scholar] [CrossRef]
- Zhang, Z.; Pang, Y.; Wang, W.; Zhu, H.; Jin, S.; Yu, Z.; Gu, Y.; Wu, H. Neuroprotection of Heme Oxygenase-2 in Mice AfterIntracerebral Hemorrhage. J. Neuropathol. Exp. Neurol. 2021, 80, 457–466. [Google Scholar] [CrossRef]
- Wang, J.; Shi, Y.; Zhang, L.; Zhang, F.; Hu, X.; Zhang, W.; Leak, R.K.; Gao, Y.; Chen, L.; Chen, J. Omega-3 polyunsaturated fatty acids enhance cerebral angiogenesis and provide long-term protection after stroke. Neurobiol. Dis. 2014, 68, 91–103. [Google Scholar] [CrossRef] [PubMed]
- Chen, C.-J.; Ding, D.; Ironside, N.; Buell, T.J.; Elder, L.J.; Warren, A.; Adams, A.P.; Ratcliffe, S.J.; James, R.F.; Naval, N.S.; et al. Statins for neuroprotection in spontaneous intracerebral hemorrhage. Neurology 2019, 93, 1056–1066. [Google Scholar] [CrossRef] [PubMed]
- Perakakis, N.; Farr, O.M.; Mantzoros, C.S. Leptin in Leanness and Obesity. J. Am. Coll. Cardiol. 2021, 77, 745–760. [Google Scholar] [CrossRef] [PubMed]
- Lv, D.; Tan, T.; Zhu, T.; Wang, J.; Zhang, S.; Zhang, L.; Hu, X.; Liu, G.; Xing, Y. Leptin mediates the effects of melatonin on female reproduction in mammals. J. Pineal Res. 2019, 66, e12559. [Google Scholar] [CrossRef] [PubMed]
- Rivadeneira, D.B.; DePeaux, K.; Wang, Y.; Kulkarni, A.; Tabib, T.; Menk, A.V.; Sampath, P.; Lafyatis, R.; Ferris, R.L.; Sarkar, S.; et al. Oncolytic Viruses Engineered to Enforce Leptin Expression Reprogram Tumor-Infiltrating T Cell Metabolism and Promote Tumor Clearance. Immunity 2019, 51, 548–560.e4. [Google Scholar] [CrossRef]
- Irving, A.; Harvey, J. Regulation of hippocampal synaptic function by the metabolic hormone leptin: Implications for health and disease. Prog. Lipid Res. 2021, 82, 101098. [Google Scholar] [CrossRef]
- Nwadozi, E.; Ng, A.; Strömberg, A.; Liu, H.-Y.; Olsson, K.; Gustafsson, T.; Haas, T.L. Leptin is a physiological regulator of skeletal muscle angiogenesis and is locally produced by PDGFRα and PDGFRβ expressing perivascular cells. Angiogenesis 2019, 22, 103–115. [Google Scholar] [CrossRef]
- Iversen, P.O.; Drevon, C.A.; Reseland, J.E. Prevention of leptin binding to its receptor suppresses rat leukemic cell growth by inhibiting angiogenesis. Blood 2002, 100, 4123–4128. [Google Scholar] [CrossRef]
- Molvarec, A.; Szarka, A.; Walentin, S.; Beko, G.; Karádi, I.; Prohászka, Z.; Rigó, J.; Rigó, J., Jr. Serum leptin levels in relation to circulating cytokines, chemokines, adhesion molecules and angiogenic factors in normal pregnancy and preeclampsia. Reprod. Biol. Endocrinol. 2011, 9, 124. [Google Scholar] [CrossRef]
- Su, L.; Rao, K.; Guo, F.; Li, X.; Ahmed, A.; Ni, Y.; Grossmann, R.; Zhao, R. In ovo leptin administration inhibits chorioallantoic membrane angiogenesis in female chicken embryos through the STAT3-mediated vascular endothelial growth factor (VEGF) pathway. Domest. Anim. Endocrinol. 2012, 43, 26–36. [Google Scholar] [CrossRef]
- Lindström, P. The physiology of obese-hyperglycemic mice [ob/ob mice]. Sci. J. 2007, 7, 666–685. [Google Scholar] [CrossRef] [PubMed]
- Stallmeyer, B.; Pfeilschifter, J.; Frank, S. Systemically and topically supplemented leptin fails to reconstitute a normal angiogenic response during skin repair in diabetic ob/ob mice. Diabetologia 2001, 44, 471–479. [Google Scholar] [CrossRef] [PubMed][Green Version]
- Schroeter, M.R.; Leifheit-Nestler, M.; Sudholt, P.; Heida, N.-M.; Dellas, C.; Rohm, I.; Alves, F.; Zientkowska, M.; Rafail, S.; Puls, M.; et al. Leptin Enhances the Recruitment of Endothelial Progenitor Cells into Neointimal Lesions After Vascular Injury by Promoting Integrin-Mediated Adhesion. Circ. Res. 2008, 103, 536–544. [Google Scholar] [CrossRef] [PubMed]
- Cao, R.; Brakenhielm, E.; Wahlestedt, C.; Thyberg, J.; Cao, Y. Leptin induces vascular permeability and synergistically stimulates angiogenesis with FGF-2 and VEGF. Proc. Natl. Acad. Sci. USA 2001, 98, 6390–6395. [Google Scholar] [CrossRef] [PubMed]
- Shaw, I.; Rider, S.; Mullins, J.; Hughes, J.; Péault, B. Pericytes in the renal vasculature: Roles in health and disease. Nat. Rev. Nephrol. 2018, 14, 521–534. [Google Scholar] [CrossRef]
- Sweeney, M.; Ayyadurai, S.; Zlokovic, B.V. Pericytes of the neurovascular unit: Key functions and signaling pathways. Nat. Neurosci. 2016, 19, 771–783. [Google Scholar] [CrossRef]
- Cheng, J.; Korte, N.; Nortley, R.; Sethi, H.; Tang, Y.; Attwell, D. Targeting pericytes for therapeutic approaches to neurological disorders. Acta Neuropathol. 2018, 136, 507–523. [Google Scholar] [CrossRef]
- Caporali, A.; Martello, A.; Miscianinov, V.; Maselli, D.; Vono, R.; Spinetti, G. Contribution of pericyte paracrine regulation of the endothelium to angiogenesis. Pharmacol. Ther. 2017, 171, 56–64. [Google Scholar] [CrossRef]
- Wakui, S.; Yokoo, K.; Muto, T.; Suzuki, Y.; Takahashi, H.; Furusato, M.; Hano, H.; Endou, H.; Kanai, Y. Localization of Ang-1, -2, Tie-2, and VEGF expression at endothelial-pericyte interdigitation in rat angiogenesis. Lab. Investig. 2006, 86, 1172–1184. [Google Scholar] [CrossRef]
- A Winkler, E.; Bell, R.D.; Zlokovic, B.V. Pericyte-specific expression of PDGF beta receptor in mouse models with normal and deficient PDGF beta receptor signaling. Mol. Neurodegener. 2010, 5, 32. [Google Scholar] [CrossRef]
- Sweeney, M.D.; Sagare, A.P.; Pachicano, M.; Harrington, M.G.; Joe, E.; Chui, H.C.; Schneider, L.S.; Montagne, A.; Ringman, J.M.; Fagan, A.M.; et al. A novel sensitive assay for detection of a biomarker of pericyte injury in cerebrospinal fluid. Alzheimer’s Dement. 2020, 16, 821–830. [Google Scholar] [CrossRef] [PubMed]
- Lanier, V.; Gillespie, C.; Leffers, M.; Daley-Brown, D.; Milner, J.; Lipsey, C.; Webb, N.; Anderson, L.M.; Newman, G.; Waltenberger, J.; et al. Leptin-induced transphosphorylation of vascular endothelial growth factor receptor increases Notch and stimulates endothelial cell angiogenic transformation. Int. J. Biochem. Cell Biol. 2016, 79, 139–150. [Google Scholar] [CrossRef] [PubMed]
- Butiaeva, L.I.; Slutzki, T.; Swick, H.E.; Bourguignon, C.; Robins, S.C.; Liu, X.; Storch, K.-F.; Kokoeva, M.V. Leptin receptor-expressing pericytes mediate access of hypothalamic feeding centers to circulating leptin. Cell Metab. 2021, 33, 1433–1448.e5. [Google Scholar] [CrossRef] [PubMed]
- Torres, D.J.; Pitts, M.W. Pericytic porters: Helping leptin step in. Trends Endocrinol. Metab. 2021, 32, 958–959. [Google Scholar] [CrossRef]
- Riu, F.; Slater, S.C.; Garcia, E.J.; Rodriguez-Arabaolaza, I.; Alvino, V.; Avolio, E.; Mangialardi, G.; Cordaro, A.; Satchell, S.; Zebele, C.; et al. The adipokine leptin modulates adventitial pericyte functions by autocrine and paracrine signalling. Sci. Rep. 2017, 7, 5443. [Google Scholar] [CrossRef]
- Wang, P.; Yang, F.-J.; Du, H.; Guan, Y.-F.; Xu, T.-Y.; Xu, X.-W.; Su, D.-F.; Miao, C.-Y. Involvement of Leptin Receptor Long Isoform (LepRb)-STAT3 Signaling Pathway in Brain Fat Mass– and Obesity-Associated (FTO) Downregulation during Energy Restriction. Mol. Med. 2011, 17, 523–532. [Google Scholar] [CrossRef]
- Diao, X.; Cui, Q.; Tian, N.; Zhou, Z.; Xiang, W.; Jiang, Y.; Deng, J.; Liao, H.; Lin, X.; Li, Q.; et al. Hemorrhage-Induced Sphingosine Kinase 1 Contributes to Ferroptosis-Mediated Secondary Brain Injury in Intracerebral Hemorrhage. Mol. Neurobiol. 2022, 59, 1381–1397. [Google Scholar] [CrossRef]
- Diao, X.; Zhou, Z.; Xiang, W.; Jiang, Y.; Tian, N.; Tang, X.; Chen, S.; Wen, J.; Chen, M.; Liu, K.; et al. Glutathione alleviates acute intracerebral hemorrhage injury via reversing mitochondrial dysfunction. Brain Res. 2020, 1727, 146514. [Google Scholar] [CrossRef]
- Zhou, Z.; Xiang, W.; Jiang, Y.; Tian, N.; Wei, Z.; Wen, X.; Wang, W.; Liao, W.; Xia, X.; Li, Q.; et al. Withaferin A alleviates traumatic brain injury induced secondary brain injury via suppressing apoptosis in endothelia cells and modulating activation in the microglia. Eur. J. Pharmacol. 2020, 874, 172988. [Google Scholar] [CrossRef]
- Yao, L.-L.; Hu, J.-X.; Li, Q.; Lee, D.; Ren, X.; Zhang, J.-S.; Sun, D.; Zhang, H.-S.; Wang, Y.-G.; Mei, L.; et al. Astrocytic neogenin/netrin-1 pathway promotes blood vessel homeostasis and function in mouse cortex. J. Clin. Investig. 2020, 130, 6490–6509. [Google Scholar] [CrossRef]
- Ritzel, R.M.; Patel, A.R.; Spychala, M.; Verma, R.; Crapser, J.; Koellhoffer, E.C.; Schrecengost, A.; Jellison, E.R.; Zhu, L.; Venna, V.R.; et al. Multiparity improves outcomes after cerebral ischemia in female mice despite features of increased metabovascular risk. Proc. Natl. Acad. Sci. USA 2017, 114, E5673–E5682. [Google Scholar] [CrossRef]
- Cuervo, H.; Pereira, B.; Nadeem, T.; Lin, M.; Lee, F.; Kitajewski, J.; Lin, C.-S. PDGFRβ-P2A-CreERT2 mice: A genetic tool to target pericytes in angiogenesis. Angiogenesis 2017, 20, 655–662. [Google Scholar] [CrossRef] [PubMed]
- Darden, J.; Payne, L.B.; Zhao, H.; Chappell, J.C. Excess vascular endothelial growth factor-A disrupts pericyte recruitment during blood vessel formation. Angiogenesis 2019, 22, 167–183. [Google Scholar] [CrossRef] [PubMed]
- Mollé, N.; Krichevsky, S.; Kermani, P.; Silver, R.T.; Ritchie, E.; Scandura, J. Ruxolitinib can cause weight gain by blocking leptin signaling in the brain via JAK2/STAT3. Blood 2020, 135, 1062–1066. [Google Scholar] [CrossRef]
- Chen, R.-Y.; Yen, C.-J.; Liu, Y.-W.; Guo, C.-G.; Weng, C.-Y.; Lai, C.-H.; Wang, Y.-M.; Lin, Y.-J.; Hung, L.-Y. CPAP promotes angiogenesis and metastasis by enhancing STAT3 activity. Cell Death Differ. 2020, 27, 1259–1273. [Google Scholar] [CrossRef]
- Lioutas, V.-A.; Beiser, A.S.; Aparicio, H.J.; Himali, J.J.; Selim, M.H.; Romero, J.R.; Seshadri, S. Assessment of Incidence and Risk Factors of Intracerebral Hemorrhage among Participants in the Framingham Heart Study between 1948 and 2016. JAMA Neurol. 2020, 77, 1252–1260. [Google Scholar] [CrossRef] [PubMed]
- Girard, R.; Zeineddine, H.A.; Koskimäki, J.; Fam, M.D.; Cao, Y.; Shi, C.; Moore, T.J.; Lightle, R.; Stadnik, A.; Chaudagar, K.; et al. Plasma Biomarkers of Inflammation and Angiogenesis Predict Cerebral Cavernous Malformation Symptomatic Hemorrhage or Lesional Growth. Circ. Res. 2018, 122, 1716–1721. [Google Scholar] [CrossRef] [PubMed]
- Zhang, Z.; Song, Y.; Zhang, Z.; Li, D.; Zhu, H.; Liang, R.; Gu, Y.; Pang, Y.; Qi, J.; Wu, H.; et al. Distinct role of heme oxygenase-1 in early- and late-stage intracerebral hemorrhage in 12-month-old mice. J. Cereb. Blood Flow Metab. 2017, 37, 25–38. [Google Scholar] [CrossRef] [PubMed]
- Du, Q.; Yang, D.-B.; Shen, Y.-F.; Yu, W.-H.; Zhang, Z.-Y.; Zhu, Q.; Che, Z.-H.; Liu, Q.-J.; Wang, H.; Dong, X.-Q. Plasma leptin level predicts hematoma growth and early neurological deterioration after acute intracerebral hemorrhage. Peptides 2013, 45, 35–39. [Google Scholar] [CrossRef]
- Kim, C.K.; Ryu, W.-S.; Choi, I.-Y.; Kim, Y.-J.; Rim, D.; Kim, B.J.; Jang, H.; Yoon, B.-W.; Lee, S.-H. Detrimental Effects of Leptin on Intracerebral Hemorrhage via the STAT3 Signal Pathway. J. Cereb. Blood Flow Metab. 2013, 33, 944–953. [Google Scholar] [CrossRef]
- Saber, H.; Himali, J.J.; Shoamanesh, A.; Beiser, A.; Pikula, A.; Harris, T.B.; Roubenoff, R.; Romero, J.R.; Kase, C.S.; Vasan, R.S.; et al. Serum Leptin Levels and the Risk of Stroke. Stroke 2015, 46, 2881–2885. [Google Scholar] [CrossRef] [PubMed]
- Dong, X.-Q.; Huang, M.; Hu, Y.-Y.; Yu, W.-H.; Zhang, Z.-Y. Time Course of Plasma Leptin Concentrations after Acute Spontaneous Basal Ganglia Hemorrhage. World Neurosurg. 2010, 74, 286–293. [Google Scholar] [CrossRef] [PubMed]
- Avraham, Y.; Davidi, N.; Lassri, V.; Vorobiev, L.; Kabesa, M.; Dayan, M.; Chernoguz, D.; Berry, E.; Leker, R.R. Leptin induces neuroprotection neurogenesis and angiogenesis after stroke. Curr. Neurovascular Res. 2011, 8, 313–322. [Google Scholar] [CrossRef]
- Yang, W.-H.; Chen, J.-C.; Hsu, K.-H.; Lin, C.-Y.; Wang, S.-W.; Wang, S.-J.; Chang, Y.-S.; Tang, C.-H. Leptin increases VEGF expression and enhances angiogenesis in human chondrosarcoma cells. Biochim. Biophys. Acta (BBA) Gen. Subj. 2014, 1840, 3483–3493. [Google Scholar] [CrossRef] [PubMed]
- Ilhan, N.; Susam, S.; Canpolat, O.; Belhan, O. The emerging role of leptin, Adiponectin and Visfatin in Ischemic/Hemorrhagic stroke. Br. J. Neurosurg. 2019, 33, 504–507. [Google Scholar] [CrossRef]
- Veldeman, M.; Weiss, M.; Simon, T.P.; Hoellig, A.; Clusmann, H.; Albanna, W. Body mass index and leptin levels in serum and cerebrospinal fluid in relation to delayed cerebral ischemia and outcome after aneurysmal subarachnoid hemorrhage. Neurosurg. Rev. 2021, 44, 3547–3556. [Google Scholar] [CrossRef]
- Avolio, E.; Katare, R.; Thomas, A.C.; Caporali, A.; Schwenke, D.; Carrabba, M.; Meloni, M.; Caputo, M.; Madeddu, P. Cardiac pericyte reprogramming by MEK inhibition promotes arteriologenesis and angiogenesis of the ischemic heart. J. Clin. Investig. 2022, 132(10), e152308. [Google Scholar] [CrossRef]














Publisher’s Note: MDPI stays neutral with regard to jurisdictional claims in published maps and institutional affiliations. |
© 2022 by the authors. Licensee MDPI, Basel, Switzerland. This article is an open access article distributed under the terms and conditions of the Creative Commons Attribution (CC BY) license (https://creativecommons.org/licenses/by/4.0/).
Share and Cite
Cui, Q.; Zhang, Y.; Tian, N.; Yang, J.; Ya, D.; Xiang, W.; Zhou, Z.; Jiang, Y.; Deng, J.; Yang, B.; et al. Leptin Promotes Angiogenesis via Pericyte STAT3 Pathway upon Intracerebral Hemorrhage. Cells 2022, 11, 2755. https://doi.org/10.3390/cells11172755
Cui Q, Zhang Y, Tian N, Yang J, Ya D, Xiang W, Zhou Z, Jiang Y, Deng J, Yang B, et al. Leptin Promotes Angiogenesis via Pericyte STAT3 Pathway upon Intracerebral Hemorrhage. Cells. 2022; 11(17):2755. https://doi.org/10.3390/cells11172755
Chicago/Turabian StyleCui, Qi, Yingmei Zhang, Ning Tian, Jiaxin Yang, Dongshan Ya, Wenjing Xiang, Zixian Zhou, Yanlin Jiang, Jungang Deng, Bin Yang, and et al. 2022. "Leptin Promotes Angiogenesis via Pericyte STAT3 Pathway upon Intracerebral Hemorrhage" Cells 11, no. 17: 2755. https://doi.org/10.3390/cells11172755
APA StyleCui, Q., Zhang, Y., Tian, N., Yang, J., Ya, D., Xiang, W., Zhou, Z., Jiang, Y., Deng, J., Yang, B., Lin, X., Li, Q., & Liao, R. (2022). Leptin Promotes Angiogenesis via Pericyte STAT3 Pathway upon Intracerebral Hemorrhage. Cells, 11(17), 2755. https://doi.org/10.3390/cells11172755
