HIV and Schistosoma Co-Exposure Leads to Exacerbated Pulmonary Endothelial Remodeling and Dysfunction Associated with Altered Cytokine Landscape
Abstract
1. Introduction
2. Materials and Methods
2.1. Animals
2.2. Treatment with Schistosoma Eggs
2.3. Hemodynamic Measurements
2.4. Cardiac Remodeling
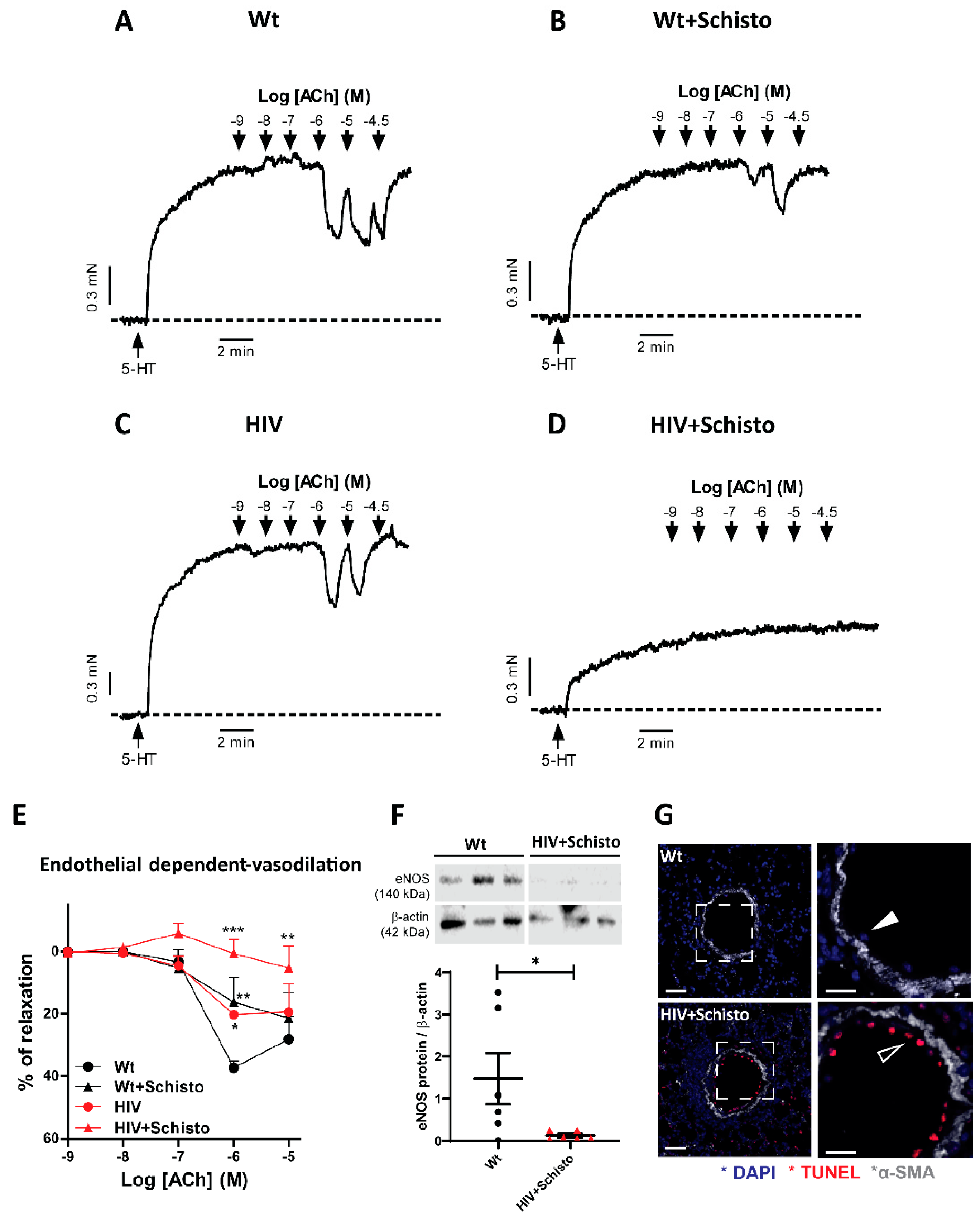
2.5. Recording of Pulmonary Arterial Vasodilation
2.6. Isolation of Lung Leukocytes and Flow Cytometry
2.7. Schistosoma Egg Counting
2.8. Lung Histology
2.9. Immunohistochemical Analysis
2.10. Classification of Occluding Lesions
2.11. Immunofluorescence Staining and Analysis
2.12. Assessment of Collagen Deposition
2.13. Protein Expression
2.14. Reagents
2.15. Statistical Analysis
3. Results
3.1. HIV and Schistosoma Co-Exposure Associates with Augmented PAP and RV Mass in the Absence of Overt PAH and Cardiac Hypertrophy
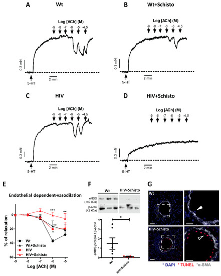
3.2. Pulmonary Endothelial Function Is Suppressed in HIV Mice Exposed to Schistosoma Eggs
3.3. Schistosoma Eggs Exposure Increases Medial Wall Thickness of Small Pulmonary Arteries in Both Wt and HIV Mice
3.4. Co-Exposure to HIV and Schistosoma Eggs Increases Pulmonary Endothelial Proliferation, Vessel Obliteration, and Formation of Plexiform-like Lesions
3.5. HIV Mice Display Pulmonary Perivascular Fibrosis That Is Exacerbated by Exposure to Schistosome Eggs
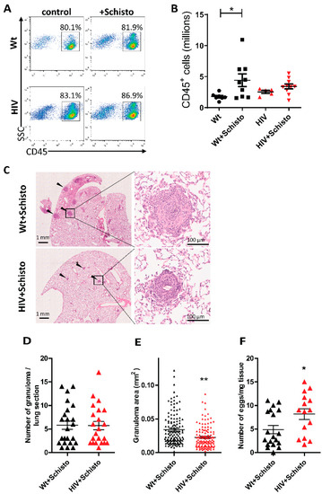
3.6. Altered Pulmonary Immune Response to Schistosoma Eggs in HIV Mice
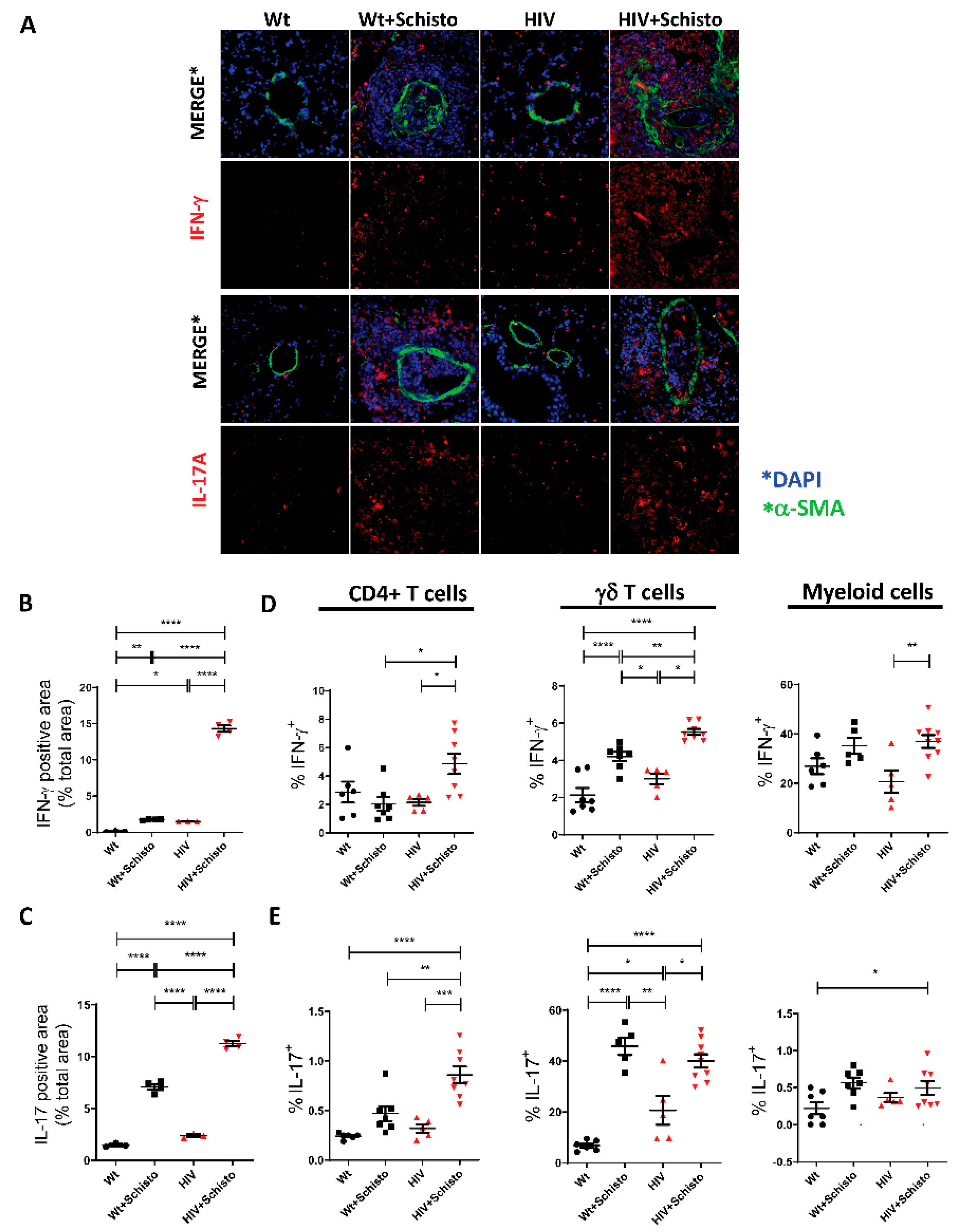
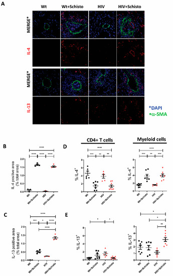
3.7. HIV and Schistosoma Co-Exposure Alters the Cytokine Landscape in the Lung
4. Discussion
Supplementary Materials
Author Contributions
Funding
Institutional Review Board Statement
Informed Consent Statement
Data Availability Statement
Acknowledgments
Conflicts of Interest
References
- Barnett, C.F.; Hsue, P.Y. Human Immunodeficiency Virus-Associated Pulmonary Arterial Hypertension. Clin. Chest Med. 2013, 34, 283–292. [Google Scholar] [CrossRef] [PubMed]
- Butrous, G.; Mathie, A. Infection in Pulmonary Vascular Diseases: Would Another Consortium Really Be the Way to Go? Glob. Cardiol. Sci. Pract. 2019, 2019, 1–5. [Google Scholar] [CrossRef] [PubMed]
- Cribbs, S.K.; Crothers, K.; Morris, A. Pathogenesis of Hiv-Related Lung Disease: Immunity, Infection, and Inflammation. Physiol. Rev. 2020, 100, 603–632. [Google Scholar] [CrossRef]
- Knafl, D.; Gerges, C.; King, C.H.; Humbert, M.; Bustinduy, A.L. Schistosomiasis-Associated Pulmonary Arterial Hypertension: A Systematic Review. Eur. Respir. Rev. 2020, 29, 190089. [Google Scholar] [CrossRef] [PubMed]
- Butrous, G.; Ghofrani, H.A.; Grimminger, F. Pulmonary Vascular Disease in the Developing World. Circulation 2008, 118, 1758–1766. [Google Scholar] [CrossRef] [PubMed]
- Abe, K.; Toba, M.; Alzoubi, A.; Ito, M.; Fagan, K.A.; Cool, C.D.; Voelkel, N.F.; McMurtry, I.F.; Oka, M. Formation of Plexiform Lesions in Experimental Severe Pulmonary Arterial Hypertension. Circulation 2010, 121, 2747–2754. [Google Scholar] [CrossRef] [PubMed]
- Humbert, M.; Guignabert, C.; Bonnet, S.; Dorfmüller, P.; Klinger, J.R.; Nicolls, M.R.; Olschewski, A.J.; Pullamsetti, S.S.; Schermuly, R.T.; Stenmark, K.R.; et al. Pathology and Pathobiology of Pulmonary Hypertension: State of the Art and Research Perspectives. Eur. Respir. J. 2019, 53, 1801887. [Google Scholar] [CrossRef] [PubMed]
- Tuder, R.M.; Stacher, E.; Robinson, J.; Kumar, R.; Graham, B.B. Pathology of Pulmonary Hypertension. Clin. Chest Med. 2013, 34, 639–650. [Google Scholar] [CrossRef] [PubMed]
- Anand, A.R.; Rachel, G.; Parthasarathy, D. HIV Proteins and Endothelial Dysfunction: Implications in Cardiovascular Disease. Front. Cardiovasc. Med. 2018, 5, 1–10. [Google Scholar] [CrossRef]
- Butrous, G. Human Immunodeficiency Virus-Associated Pulmonary Arterial Hypertension Considerations for Pulmonary Vascular Diseases in the Developing World. Circulation 2015, 131, 1361–1370. [Google Scholar] [CrossRef] [PubMed]
- Mondejar-Parreño, G.; Morales-Cano, D.; Barreira, B.; Callejo, M.; Ruiz-Cabello, X.J.; Moreno, L.; Esquivel-Ruiz, S.; Mathie, A.; Butrous, G.; Perez-Vizcaino, F.; et al. HIV Transgene Expression Impairs K+ Channel Function in the Pulmonary Vasculature. Am. J. Physiol. Lung Cell. Mol. Physiol. 2018, 315, L711–L723. [Google Scholar] [CrossRef] [PubMed]
- Crosby, A.; Jones, F.M.; Southwood, M.; Stewart, S.; Schermuly, R.; Butrous, G.; Dunne, D.W.; Morrell, N.W. Pulmonary Vascular Remodeling Correlates with Lung Eggs and Cytokines in Murine Schistosomiasis. Am. J. Respir. Crit. Care Med. 2010, 181, 279–288. [Google Scholar] [CrossRef] [PubMed]
- Graham, B.B.; Mentink-Kane, M.M.; El-Haddad, H.; Purnell, S.; Zhang, L.; Zaiman, A.; Redente, E.F.; Riches, D.W.H.; Hassoun, P.M.; Bandeira, A.; et al. Schistosomiasis-Induced Experimental Pulmonary Hypertension: Role of Interleukin-13 Signaling. Am. J. Pathol. 2010, 177, 1549–1561. [Google Scholar] [CrossRef] [PubMed]
- Ali, Z.; Kosanovic, D.; Kolosionek, E.; Schermuly, R.T.; Graham, B.B.; Mathie, A.; Butrous, G. Enhanced Inflammatory Cell Profiles in Schistosomiasis-Induced Pulmonary Vascular Remodeling. Pulm. Circ. 2017, 7, 20–37. [Google Scholar] [CrossRef] [PubMed]
- Joint United Nations Programme on HIV/AIDS (UNAIDS). AIDS Data 2019. Science 2019, 268, 350. [Google Scholar]
- Ndeffo Mbah, M.; Poolman, E.M.; Drain, P.K.; Coffee, M.P.; van der Werf, M.J.; Galvani, A.P. HIV Prevalence Correlates with Schistosoma Haematobium in Sub-Saharan Africa. Trop. Med. Int. Health 2016, 18, 1174–1179. [Google Scholar] [CrossRef] [PubMed]
- Agarwal, S.; Sharma, H.; Chen, L.; Dhillon, N.K. NADPH Oxidase Mediated Endothelial Injury in HIV and Opioid Induced Pulmonary Arterial Hypertension. Am. J. Physiol. Cell. Mol. Physiol. 2020, 318, L1097–L1108. [Google Scholar] [CrossRef] [PubMed]
- Dhillon, N.K.; Li, F.; Xue, B.; Tawfik, O.; Morgello, S.; Buch, S.; Ladner, A.O.B. Effect of Cocaine on Human Immunodeficiency Virus-Mediated Pulmonary Endothelial and Smooth Muscle Dysfunction. Am. J. Respir. Cell Mol. Biol. 2011, 45, 40–52. [Google Scholar] [CrossRef] [PubMed]
- Porter, K.M.; Walp, E.R.; Elms, S.C.; Raynor, R.; Mitchell, P.O.; Guidot, D.M.; Sutliff, R.L. Human Immunodeficiency Virus-1 Transgene Expression Increases Pulmonary Vascular Resistance and Exacerbates Hypoxia-Induced Pulmonary Hypertension Development. Pulm. Circ. 2013, 3, 58–67. [Google Scholar] [CrossRef]
- Dickie, P.; Felser, J.; Eckhaus, M.; Bryant, J.; Silver, J.; Marinos, N.; Notkins, A.L. HIV-Associated Nephropathy in Transgenic Mice Expressing HIV-1 Genes. Virology 1991, 185, 109–119. [Google Scholar] [CrossRef]
- Bruggeman, L.A.; Thomson, M.M.; Nelson, P.J.; Kopp, J.B.; Rappaport, J.; Klotman, P.E.; Klotman, M.E. Patterns of HIV-1 MRNA Expression in Transgenic Mice Are Tissue-Dependent. Virology 1994, 202, 940–948. [Google Scholar] [CrossRef] [PubMed]
- Kaminski, R.; Bella, R.; Yin, C.; Otte, J.; Ferrante, P.; Gendelman, H.E.; Li, H.; Booze, R.; Gordon, J.; Hu, W.; et al. Excision of HIV-1 DNA by Gene Editing: A Proof-of-Concept in Vivo Study. Gene Ther. 2016, 23, 690–695. [Google Scholar] [CrossRef] [PubMed]
- Yin, C.; Zhang, T.; Qu, X.; Zhang, Y.; Putatunda, R.; Xiao, X.; Li, F.; Xiao, W.; Zhao, H.; Dai, S.; et al. In Vivo Excision of HIV-1 Provirus by SaCas9 and Multiplex Single-Guide RNAs in Animal Models. Mol. Ther. 2017, 25, 1168–1186. [Google Scholar] [CrossRef] [PubMed]
- Kilkenny, C.; Browne, W.; Cuthill, I.C.; Emerson, M.; Altman, D.G. Animal Research: Reporting in Vivo Experiments: The ARRIVE Guidelines. Br. J. Pharmacol. 2010, 160, 1577–1579. [Google Scholar] [CrossRef]
- Graham, B.B.; Chabon, J.; Gebreab, L.; Poole, J.; Debella, E.; Davis, L.; Tanaka, T.; Sanders, L.; Dropcho, N.; Bandeira, A.; et al. Transforming Growth Factor-β Signaling Promotes Pulmonary Hypertension Caused by Schistosoma Mansoni. Circulation 2013, 128, 1354–1364. [Google Scholar] [CrossRef]
- Joyce, K.L.; Morgan, W.; Greenberg, R.; Nair, M.G. Using Eggs from Schistosoma Mansoni as an in Vivo Model of Helminth-Induced Lung Inflammation. J. Vis. Exp. 2012, 5, e3905. [Google Scholar] [CrossRef]
- Kumar, R.; Mickael, C.; Chabon, J.; Gebreab, L.; Rutebemberwa, A.; Garcia, A.R.; Koyanagi, D.E.; Sanders, L.; Gandjeva, A.; Kearns, M.T.; et al. The Causal Role of IL-4 and IL-13 in Schistosoma Mansoni Pulmonary Hypertension. Am. J. Respir. Crit. Care Med. 2015, 192, 998–1008. [Google Scholar] [CrossRef]
- Kumar, R.; Mickael, C.; Kassa, B.; Sanders, L.; Koyanagi, D.; Hernandez-Saavedra, D.; Freeman, S.; Morales-Cano, D.; Cogolludo, A.; McKee, A.S.; et al. Th2 CD4+ T Cells Are Necessary and Sufficient for Schistosoma-Pulmonary Hypertension. J. Am. Heart Assoc. 2019, 8, e013111. [Google Scholar] [CrossRef]
- Bankhead, P.; Loughrey, M.B.; Fernández, J.A.; Dombrowski, Y.; McArt, D.G.; Dunne, P.D.; McQuaid, S.; Gray, R.T.; Murray, L.J.; Coleman, H.G.; et al. QuPath: Open Source Software for Digital Pathology Image Analysis. Sci. Rep. 2017, 7, 16878. [Google Scholar] [CrossRef]
- Toba, M.; Alzoubi, A.; O’Neill, K.D.; Gairhe, S.; Matsumoto, Y.; Oshima, K.; Abe, K.; Oka, M.; McMurtry, I.F. Temporal Hemodynamic and Histological Progression in Sugen5416/Hypoxia/ Normoxia-Exposed Pulmonary Arterial Hypertensive Rats. Am. J. Physiol. Heart Circ. Physiol. 2014, 306, 243–250. [Google Scholar] [CrossRef]
- Butrous, G. Schistosome Infection and Its Effect on Pulmonary Circulation. Glob. Cardiol. Sci. Pract. 2019, 2019, 5. [Google Scholar] [CrossRef] [PubMed]
- Spikes, L.; Dalvi, P.; Tawfik, O.; Gu, H.; Voelkel, N.F.; Cheney, P.; O’Brien-Ladner, A.; Dhillon, N.K. Enhanced Pulmonary Arteriopathy in Simian Immunodeficiency Virus-Infected Macaques Exposed to Morphine. Am. J. Respir. Crit. Care Med. 2012, 185, 1235–1243. [Google Scholar] [CrossRef] [PubMed]
- Goldthorpe, H.; Jiang, J.Y.; Taha, M.; Deng, Y.; Sinclair, T.; Ge, C.X.; Jurasz, P.; Turksen, K.; Mei, S.H.J.; Stewart, D.J. Occlusive Lung Arterial Lesions in Endothelial-Targeted, Fas-Induced Apoptosis Transgenic Mice. Am. J. Respir. Cell Mol. Biol. 2015, 53, 712–718. [Google Scholar] [CrossRef]
- Szulcek, R.; Happe, C.M.; Rol, N.; Fontijn, R.D.; Dickhoff, C.; Hartemink, K.J.; Grünberg, K.; Tu, L.; Timens, W.; Nossent, G.D.; et al. Delayed Microvascular Shear Adaptation in Pulmonary Arterial Hypertension: Role of Platelet Endothelial Cell Adhesion Molecule-1 Cleavage. Am. J. Respir. Crit. Care Med. 2016, 193, 1410–1420. [Google Scholar] [CrossRef]
- Almodovar, S. The Complexity of HIV Persistence and Pathogenesis in the Lung under Antiretroviral Therapy: Challenges beyond AIDS. Viral Immunol. 2014, 27, 186–199. [Google Scholar] [CrossRef] [PubMed]
- Green, L.A.; Yi, R.; Petrusca, D.; Wang, T.; Elghouche, A.; Gupta, S.K.; Petrache, I.; Clauss, M. HIV Envelope Protein Gp120-Induced Apoptosis in Lung Microvascular Endothelial Cells by Concerted Upregulation of EMAP II and Its Receptor, CXCR3. Am. J. Physiol. Lung Cell. Mol. Physiol. 2014, 306, 372–382. [Google Scholar] [CrossRef] [PubMed][Green Version]
- Paladugu, R.; Fu, W.; Conklin, B.S.; Lin, P.H.; Lumsden, A.B.; Yao, Q.; Chen, C.; Geary, R. HIV Tat Protein Causes Endothelial Dysfunction in Porcine Coronary Arteries. J. Vasc. Surg. 2003, 38, 549–555. [Google Scholar] [CrossRef]
- Duffy, P.; Wang, X.; Lin, P.H.; Yao, Q.; Chen, C. HIV Nef Protein Causes Endothelial Dysfunction in Porcine Pulmonary Arteries and Human Pulmonary Artery Endothelial Cells. J. Surg. Res. 2009, 156, 257–264. [Google Scholar] [CrossRef]
- Wang, T.; Green, L.A.; Gupta, S.K.; Kim, C.; Wang, L.; Almodovar, S.; Flores, S.C.; Prudovsky, I.A.; Jolicoeur, P.; Liu, Z.; et al. Transfer of Intracellular HIV Nef to Endothelium Causes Endothelial Dysfunction. PLoS ONE 2014, 9, e91063. [Google Scholar] [CrossRef]
- Chelvanambi, S.; Bogatcheva, N.V.; Bednorz, M.; Agarwal, S.; Maier, B.; Alves, N.J.; Li, W.; Syed, F.; Saber, M.M.; Dahl, N.; et al. HIV-Nef Protein Persists in the Lungs of Aviremic Patients with HIV and Induces Endothelial Cell Death. Am. J. Respir. Cell Mol. Biol. 2019, 60, 357–366. [Google Scholar] [CrossRef]
- Voelkel, N.F.; Tamosiuniene, R.; Nicolls, M.R. Challenges and Opportunities in Treating Inflammation Associated with Pulmonary Hypertension. Expert Rev. Cardiovasc. Ther. 2016, 14, 939–951. [Google Scholar] [CrossRef] [PubMed]
- Ritter, M.; Gross, O.; Kays, S.; Ruland, J.; Nimmerjahn, F.; Saijo, S.; Tschopp, J.; Layland, L.E.; Da Costa, C.P. Schistosoma Mansoni Triggers Dectin-2, Which Activates the Nlrp3 Inflammasome and Alters Adaptive Immune Responses. Proc. Natl. Acad. Sci. USA 2010, 107, 20459–20464. [Google Scholar] [CrossRef] [PubMed]
- Sakao, S.; Tatsumi, K.; Voelkel, N.F. Endothelial Cells and Pulmonary Arterial Hypertension: Apoptosis, Proliferation, Interaction and Transdifferentiation. Respir. Res. 2009, 10, 1–9. [Google Scholar] [CrossRef] [PubMed]
- Gomez-Arroyo, J.; Saleem, S.J.; Mizuno, S.; Syed, A.A.; Bogaard, H.J.; Abbate, A.; Taraseviciene-Stewart, L.; Sung, Y.; Kraskauskas, D.; Farkas, D.; et al. A Brief Overview of Mouse Models of Pulmonary Arterial Hypertension: Problems and Prospects. Am. J. Physiol. Lung Cell. Mol. Physiol. 2012, 302, L977–L991. [Google Scholar] [CrossRef] [PubMed]
- Almodovar, S.; Swanson, J.; Giavedoni, L.D.; Kanthaswamy, S.; Long, C.S.; Voelkel, N.F.; Edwards, M.G.; Folkvord, J.M.; Connick, E.; Westmoreland, S.V.; et al. Lung Vascular Remodeling, Cardiac Hypertrophy, and Inflammatory Cytokines in SHIVnef-Infected Macaques. Viral Immunol. 2018, 31, 206–222. [Google Scholar] [CrossRef]
- Marecki, J.C.; Cool, C.D.; Parr, J.E.; Beckey, V.E.; Luciw, P.A.; Tarantal, A.F.; Carville, A.; Shannon, R.P.; Cota-Gomez, A.; Tuder, R.M.; et al. HIV-1 Nef Is Associated with Complex Pulmonary Vascular Lesions in SHIV-Nef–Infected Macaques. Am. J. Respir. Crit. Care Med. 2006, 174, 437–445. [Google Scholar] [CrossRef]
- Mwale, A.; Hummel, A.; Mvaya, L.; Kamng’ona, R.; Chimbayo, E.; Phiri, J.; Malamba, R.; Kankwatira, A.; Mwandumba, H.C.; Jambo, K.C. B Cell, CD8+ T Cell and Gamma Delta T Cell Lymphocytic Alveolitis Alters Alveolar Immune Cell Homeostasis in HIV-Infected Malawian Adults. Wellcome Open Res. 2017, 2, 105. [Google Scholar] [CrossRef]
- Jambo, K.C.; Sepako, E.; Fullerton, D.G.; Mzinza, D.; Glennie, S.; Wright, A.K.; Heyderman, R.S.; Gordon, S.B. Bronchoalveolar CD4+ T Cell Responses to Respiratory Antigens Are Impaired in HIV-Infected Adults. Thorax 2011, 66, 375–382. [Google Scholar] [CrossRef]
- Pagán, A.J.; Ramakrishnan, L. The Formation and Function of Granulomas. Annu. Rev. Immunol. 2018, 36, 639–665. [Google Scholar] [CrossRef]
- Jerebtsova, M.; Ahmad, A.; Niu, X.; Rutagarama, O.; Nekhai, S. HIV-1 Transcription Inhibitor 1E7-03 Restores LPS-Induced Alteration of Lung Leukocytes’ Infiltration Dynamics and Resolves Inflammation in HIV Transgenic Mice. Viruses 2020, 12, 204. [Google Scholar] [CrossRef]
- Schwartz, C.; Fallon, P.G. Schistosoma “Eggs-Iting” the Host: Granuloma Formation and Egg Excretion. Front. Immunol. 2018, 9, 1–16. [Google Scholar] [CrossRef] [PubMed]
- Cheng, M.; Hu, S. Lung-Resident Γδ T Cells and Their Roles in Lung Diseases. Immunology 2017, 151, 375–384. [Google Scholar] [CrossRef] [PubMed]
- Dolei, A.; Serra, C.; Arca, M.V.; Toniolo, A. Acute HIV-1 Infection of CD4+ Human Lung Fibroblasts. AIDS 1992, 6, 232–234. [Google Scholar] [PubMed]
- Morris, A.; Gingo, M.R.; George, M.P.; Lucht, L.; Kessinger, C.; Hillenbrand, M.; Busch, M.; Mcmahon, D.; Norris, K.A.; Hunter, C.; et al. Cardiopulmonary Function in Individuals with HIV Infection in the Antiretroviral Therapy Era. AIDS 2012, 26, 731–740. [Google Scholar] [CrossRef]
- Kirby, A.C.; Newton, D.J.; Carding, S.R.; Kaye, P.M. Evidence for the Involvement of Lung-Specific Gammadelta T Cell Subsets in Local Responses to Streptococcus Pneumoniae Infection. Eur. J. Immunol. 2007, 37, 3404–3413. [Google Scholar] [CrossRef]
- Chrobak, I.; Lenna, S.; Stawski, L.; Trojanowska, M. Interferon-γ Promotes Vascular Remodeling in Human Microvascular Endothelial Cells by Upregulating Endothelin (ET)-1 and Transforming Growth Factor (TGF) Β2. J. Cell. Physiol. 2013, 228, 1774–1783. [Google Scholar] [CrossRef]
- Chen, D.; Luo, X.; Xie, H.; Gao, Z.; Fang, H.; Huang, J. Characteristics of IL-17 Induction by Schistosoma Japonicum Infection in C57BL/6 Mouse Liver. Immunology 2013, 139, 523–532. [Google Scholar] [CrossRef]
- Luger, D.; Silver, P.B.; Tang, J.; Cua, D.; Chen, Z.; Iwakura, Y.; Bowman, E.P.; Sgambellone, N.M.; Chan, C.-C.; Caspi, R.R. Either a Th17 or a Th1 Effector Response Can Drive Autoimmunity: Conditions of Disease Induction Affect Dominant Effector Category. J. Exp. Med. 2008, 205, 799–810. [Google Scholar] [CrossRef]
- Hashimoto-Kataoka, T.; Hosen, N.; Sonobe, T.; Arita, Y.; Yasui, T.; Masaki, T.; Minami, M.; Inagaki, T.; Miyagawa, S.; Sawa, Y.; et al. Interleukin-6/Interleukin-21 Signaling Axis Is Critical in the Pathogenesis of Pulmonary Arterial Hypertension. Proc. Natl. Acad. Sci. USA 2015, 112, E2677–E2686. [Google Scholar] [CrossRef]
- Maston, L.D.; Jones, D.T.; Giermakowska, W.; Howard, T.A.; Cannon, J.L.; Wang, W.; Wei, Y.; Xuan, W.; Resta, T.C.; Gonzalez Bosc, L.V. Central Role of T Helper 17 Cells in Chronic Hypoxia-Induced Pulmonary Hypertension. Am. J. Physiol. Lung Cell. Mol. Physiol. 2017, 312, L609–L624. [Google Scholar] [CrossRef]
- Hautefort, A.; Girerd, B.; Montani, D.; Cohen-Kaminsky, S.; Price, L.; Lambrecht, B.N.; Humbert, M.; Perros, F. T-Helper 17 Cell Polarization in Pulmonary Arterial Hypertension. Chest 2015, 147, 1610–1620. [Google Scholar] [CrossRef] [PubMed]
- Lo Re, S.; Dumoutier, L.; Couillin, I.; Van Vyve, C.; Yakoub, Y.; Uwambayinema, F.; Marien, B.; van den Brûle, S.; Van Snick, J.; Uyttenhove, C.; et al. IL-17A–Producing Γδ T and Th17 Lymphocytes Mediate Lung Inflammation but Not Fibrosis in Experimental Silicosis. J. Immunol. 2010, 184, 6367–6377. [Google Scholar] [CrossRef] [PubMed]
- Wynn, T.A. Integrating Mechanisms of Pulmonary Fibrosis. J. Exp. Med. 2011, 208, 1339–1350. [Google Scholar] [CrossRef]
- Sibomana, J.P.; Campeche, A.; Carvalho-Filho, R.J.; Correa, R.A.; Duani, H.; Pacheco Guimaraes, V.; Hilton, J.F.; Kassa, B.; Kumar, R.; Lee, M.H.; et al. Schistosomiasis Pulmonary Arterial Hypertension. Front. Immunol. 2020, 11, 1–18. [Google Scholar] [CrossRef] [PubMed]
- Kumar, R.; Mickael, C.; Kassa, B.; Gebreab, L.; Robinson, J.C.; Koyanagi, D.E.; Sanders, L.; Barthel, L.; Meadows, C.; Fox, D.; et al. TGF-β Activation by Bone Marrow-Derived Thrombospondin-1 Causes Schistosoma- and Hypoxia-Induced Pulmonary Hypertension. Nat. Commun. 2017, 8, 15494. [Google Scholar] [CrossRef] [PubMed]
- Wilson, R.A.; Coulson, P.S. Immune Effector Mechanisms against Schistosomiasis: Looking for a Chink in the Parasite’s Armour. Trends Parasitol. 2009, 25, 423–431. [Google Scholar] [CrossRef] [PubMed]
- Ramalingam, T.R.; Gieseck, R.L.; Acciani, T.H.; M Hart, K.; Cheever, A.W.; Mentink-Kane, M.M.; Vannella, K.M.; Wynn, T.A. Enhanced Protection from Fibrosis and Inflammation in the Combined Absence of IL-13 and IFN-γ. J. Pathol. 2016, 239, 344–354. [Google Scholar] [CrossRef] [PubMed]
- Marts, L.T.; Guidot, D.M.; Sueblinvong, V. HIV-1 Protein Gp120 Induces Mouse Lung Fibroblast-to-Myofibroblast Transdifferentiation via CXCR4 Activation. Am. J. Med. Sci. 2019, 357, 483–491. [Google Scholar] [CrossRef] [PubMed]
- Crothers, K.; Huang, L.; Goulet, J.L.; Goetz, M.B.; Brown, S.T.; Rodriguez-Barradas, M.C.; Oursler, K.K.; Rimland, D.; Gibert, C.L.; Butt, A.A.; et al. HIV Infection and Risk for Incident Pulmonary Diseases in the Combination Antiretroviral Therapy Era. Am. J. Respir. Crit. Care Med. 2011, 183, 388–395. [Google Scholar] [CrossRef] [PubMed]
- Gharavi, A.G.; Ahmad, T.; Wong, R.D.; Hooshyar, R.; Vaughn, J.; Oller, S.; Frankel, R.Z.; Bruggeman, L.A.; D’Agati, V.D.; Klotman, P.E.; et al. Mapping a Locus for Susceptibility to HIV-1-Associated Nephropathy to Mouse Chromosome 3. Proc. Natl. Acad. Sci. USA 2004, 101, 2488–2493. [Google Scholar] [CrossRef] [PubMed]
- Mickael, C.; Kumar, R.; Hernandez-Saavedra, D.; Kassa, B.; Sanders, L.; Koyanagi, D.; Gu, S.; Lee, M.H.; Tuder, R.M.; Graham, B.B. IL-6Ra in Smooth Muscle Cells Protects against Schistosoma- and Hypoxia-Induced Pulmonary Hypertension. Am. J. Respir. Cell Mol. Biol. 2019, 61, 123–126. [Google Scholar] [CrossRef] [PubMed]
- Arakelyan, A.; Petersen, J.D.; Blazkova, J.; Margolis, L. Macrophage-Derived HIV-1 Carries Bioactive TGF-Beta. Sci. Rep. 2019, 9, 19100. [Google Scholar] [CrossRef] [PubMed]
- Suttiprapa, S.; Rinaldi, G.; Tsai, I.J.; Mann, V.H.; Dubrovsky, L.; Yan, H.-B.; Holroyd, N.; Huckvale, T.; Durrant, C.; Protasio, A.V.; et al. HIV-1 Integrates Widely throughout the Genome of the Human Blood Fluke Schistosoma Mansoni. PLoS Pathog. 2016, 12, e1005931. [Google Scholar] [CrossRef] [PubMed]







Publisher’s Note: MDPI stays neutral with regard to jurisdictional claims in published maps and institutional affiliations. |
© 2022 by the authors. Licensee MDPI, Basel, Switzerland. This article is an open access article distributed under the terms and conditions of the Creative Commons Attribution (CC BY) license (https://creativecommons.org/licenses/by/4.0/).
Share and Cite
Medrano-Garcia, S.; Morales-Cano, D.; Barreira, B.; Vera-Zambrano, A.; Kumar, R.; Kosanovic, D.; Schermuly, R.T.; Graham, B.B.; Perez-Vizcaino, F.; Mathie, A.; et al. HIV and Schistosoma Co-Exposure Leads to Exacerbated Pulmonary Endothelial Remodeling and Dysfunction Associated with Altered Cytokine Landscape. Cells 2022, 11, 2414. https://doi.org/10.3390/cells11152414
Medrano-Garcia S, Morales-Cano D, Barreira B, Vera-Zambrano A, Kumar R, Kosanovic D, Schermuly RT, Graham BB, Perez-Vizcaino F, Mathie A, et al. HIV and Schistosoma Co-Exposure Leads to Exacerbated Pulmonary Endothelial Remodeling and Dysfunction Associated with Altered Cytokine Landscape. Cells. 2022; 11(15):2414. https://doi.org/10.3390/cells11152414
Chicago/Turabian StyleMedrano-Garcia, Sandra, Daniel Morales-Cano, Bianca Barreira, Alba Vera-Zambrano, Rahul Kumar, Djuro Kosanovic, Ralph Theo Schermuly, Brian B. Graham, Francisco Perez-Vizcaino, Alistair Mathie, and et al. 2022. "HIV and Schistosoma Co-Exposure Leads to Exacerbated Pulmonary Endothelial Remodeling and Dysfunction Associated with Altered Cytokine Landscape" Cells 11, no. 15: 2414. https://doi.org/10.3390/cells11152414
APA StyleMedrano-Garcia, S., Morales-Cano, D., Barreira, B., Vera-Zambrano, A., Kumar, R., Kosanovic, D., Schermuly, R. T., Graham, B. B., Perez-Vizcaino, F., Mathie, A., Savai, R., Pullamseti, S., Butrous, G., Fernández-Malavé, E., & Cogolludo, A. (2022). HIV and Schistosoma Co-Exposure Leads to Exacerbated Pulmonary Endothelial Remodeling and Dysfunction Associated with Altered Cytokine Landscape. Cells, 11(15), 2414. https://doi.org/10.3390/cells11152414

