Macrophages Treated with VEGF and PDGF Exert Paracrine Effects on Olfactory Ensheathing Cell Function
Abstract
:1. Introduction
2. Materials and Methods
2.1. Ethics
2.2. Reagents
2.3. Primary Peritoneal Macrophage Culture
2.4. Primary OEC Culture
2.5. NF-κB p65 Translocation Assay
2.6. Enzyme-Linked Immunosorbent Assay (ELISA) of Cytokines and Preparation of Macrophage Conditioned Medium
2.7. Myelin Debris Preparation
2.8. Phagocytosis of Myelin Debris
2.9. Real Time Quantitative Polymerase Chain Reaction (qPCR)
2.10. Statistical Tests and Graphs
3. Results
3.1. NF-κB p65 Translocation in Macrophages Is Increased by PDGF in Inflammation
3.2. PDGF Reduces Pro-Inflammatory Cytokine TNF-α in Inflammatory Media
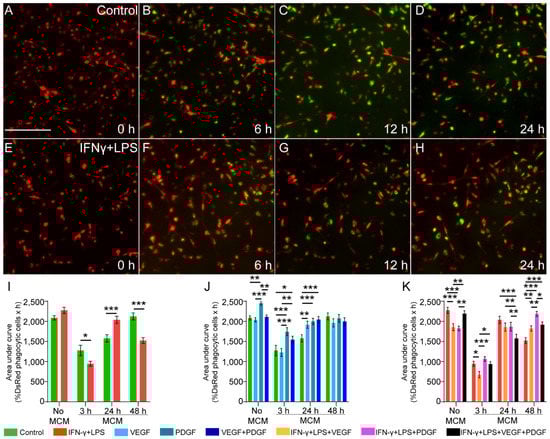
3.3. Growth Factor Treated Macrophage Conditioned Medium Influences Phagocytic Activity of OECs
3.4. Growth Factor Treated Macrophage Conditioned Media Influences Nerve Repair and Myelin Expression Associated Genes in OECs
4. Discussion
Supplementary Materials
Author Contributions
Funding
Institutional Review Board Statement
Informed Consent Statement
Data Availability Statement
Conflicts of Interest
References
- Richter, M.W.; Roskams, A.J. Olfactory ensheathing cell transplantation following spinal cord injury: Hype or hope? Exp. Neurol. 2008, 209, 353–367. [Google Scholar] [CrossRef]
- Gilmour, A.D.; Reshamwala, R.; Wright, A.A.; Ekberg, J.A.; St John, J.A. Optimizing olfactory ensheathing cell transplantation for spinal cord injury repair. J. Neurotrauma 2020, 37, 817–829. [Google Scholar] [CrossRef] [PubMed]
- Gómez, R.M.; Sánchez, M.Y.; Portela-Lomba, M.; Ghotme, K.; Barreto, G.E.; Sierra, J.; Moreno-Flores, M.T. Cell therapy for spinal cord injury with olfactory ensheathing glia cells (OECs). Glia 2018, 66, 1267–1301. [Google Scholar] [CrossRef] [PubMed] [Green Version]
- Ekberg, J.A.; St John, J.A. Crucial roles for olfactory ensheathing cells and olfactory mucosal cells in the repair of damaged neural tracts. Anat. Rec. 2014, 297, 121–128. [Google Scholar] [CrossRef] [PubMed] [Green Version]
- Reshamwala, R.; Shah, M.; St John, J.; Ekberg, J. Survival and integration of transplanted olfactory ensheathing cells are crucial for spinal cord injury repair: Insights from the last 10 years of animal model studies. Cell Transplant. 2019, 28, 132S–159S. [Google Scholar] [CrossRef] [PubMed]
- Oyinbo, C.A. Secondary injury mechanisms in traumatic spinal cord injury: A nugget of this multiply cascade. Acta Neurobiol. Exp. 2011, 71, 281–299. [Google Scholar]
- Gensel, J.C.; Zhang, B. Macrophage activation and its role in repair and pathology after spinal cord injury. Brain Res. 2015, 1619, 1–11. [Google Scholar] [CrossRef] [Green Version]
- Milich, L.M.; Ryan, C.B.; Lee, J.K. The origin, fate, and contribution of macrophages to spinal cord injury pathology. Acta Neuropathol. 2019, 137, 785–797. [Google Scholar] [CrossRef]
- Kigerl, K.A.; Gensel, J.C.; Ankeny, D.P.; Alexander, J.K.; Donnelly, D.J.; Popovich, P.G. Identification of two distinct macrophage subsets with divergent effects causing either neurotoxicity or regeneration in the injured mouse spinal cord. J. Neurosci. 2009, 29, 13435–13444. [Google Scholar] [CrossRef] [PubMed] [Green Version]
- Hawthorne, A.L.; Popovich, P.G. Emerging concepts in myeloid cell biology after spinal cord injury. Neurotherapeutics 2011, 8, 252–261. [Google Scholar] [CrossRef] [Green Version]
- Kroner, A.; Greenhalgh, A.D.; Zarruk, J.G.; Dos Santos, R.P.; Gaestel, M.; David, S. TNF and increased intracellular iron alter macrophage polarization to a detrimental M1 phenotype in the injured spinal cord. Neuron 2014, 83, 1098–1116. [Google Scholar] [CrossRef] [PubMed] [Green Version]
- Orr, M.B.; Gensel, J.C. Spinal Cord Injury Scarring and Inflammation: Therapies Targeting Glial and Inflammatory Responses. Neurotherapeutics 2018, 15, 541–553. [Google Scholar] [CrossRef] [PubMed] [Green Version]
- Bethea, J.R.; Dietrich, D.W. Targeting the host inflammatory response in traumatic spinal cord injury. Curr. Opin. Neurol. 2002, 15, 355–360. [Google Scholar] [CrossRef] [PubMed]
- Papa, S.; Ferrari, R.; De Paola, M.; Rossi, F.; Mariani, A.; Caron, I.; Sammali, E.; Peviani, M.; Dell’Oro, V.; Colombo, C. Polymeric nanoparticle system to target activated microglia/macrophages in spinal cord injury. J. Control. Release 2014, 174, 15–26. [Google Scholar] [CrossRef] [PubMed]
- Lee, S.; Shi, X.Q.; Fan, A.; West, B.; Zhang, J. Targeting macrophage and microglia activation with colony stimulating factor 1 receptor inhibitor is an effective strategy to treat injury-triggered neuropathic pain. Mol. Pain 2018, 14, 1744806918764979. [Google Scholar] [CrossRef] [PubMed] [Green Version]
- Tang, W.; Yang, Y.; Yang, L.; Tang, M.; Chen, Y.; Li, C. Macrophage membrane-mediated targeted drug delivery for treatment of spinal cord injury regardless of the macrophage polarization states. Asian J. Pharm. Sci. 2021, 16, 459–470. [Google Scholar] [CrossRef] [PubMed]
- Ferrara, N.; Gerber, H.-P.; LeCouter, J. The biology of VEGF and its receptors. Nat. Med. 2003, 9, 669. [Google Scholar] [CrossRef]
- Sanchez, A.; Wadhwani, S.; Grammas, P. Multiple neurotrophic effects of VEGF on cultured neurons. Neuropeptides 2010, 44, 323–331. [Google Scholar] [CrossRef] [Green Version]
- Cursiefen, C.; Chen, L.; Borges, L.P.; Jackson, D.; Cao, J.; Radziejewski, C.; D’Amore, P.A.; Dana, M.R.; Wiegand, S.J.; Streilein, J.W. VEGF-A stimulates lymphangiogenesis and hemangiogenesis in inflammatory neovascularization via macrophage recruitment. J. Clin. Investig. 2004, 113, 1040–1050. [Google Scholar] [CrossRef] [PubMed] [Green Version]
- Wheeler, K.C.; Jena, M.K.; Pradhan, B.S.; Nayak, N.; Das, S.; Hsu, C.-D.; Wheeler, D.S.; Chen, K.; Nayak, N.R. VEGF may contribute to macrophage recruitment and M2 polarization in the decidua. PLoS ONE 2018, 13, e0191040. [Google Scholar] [CrossRef]
- Wang, H.; Wang, Y.; Li, D.; Liu, Z.; Zhao, Z.; Han, D.; Yuan, Y.; Bi, J.; Mei, X. VEGF inhibits the inflammation in spinal cord injury through activation of autophagy. Biochem. Biophys. Res. Commun. 2015, 464, 453–458. [Google Scholar] [CrossRef] [PubMed]
- Liu, Y.; Figley, S.; Spratt, S.K.; Lee, G.; Ando, D.; Surosky, R.; Fehlings, M.G. An engineered transcription factor which activates VEGF-A enhances recovery after spinal cord injury. Neurobiol. Dis. 2010, 37, 384–393. [Google Scholar] [CrossRef]
- Fredriksson, L.; Li, H.; Eriksson, U. The PDGF family: Four gene products form five dimeric isoforms. Cytokine Growth Factor Rev. 2004, 15, 197–204. [Google Scholar] [CrossRef] [PubMed]
- Hellstrom, M.; Kalén, M.; Lindahl, P.; Abramsson, A.; Betsholtz, C. Role of PDGF-B and PDGFR-beta in recruitment of vascular smooth muscle cells and pericytes during embryonic blood vessel formation in the mouse. Development 1999, 126, 3047–3055. [Google Scholar] [CrossRef]
- Uutela, M.; Wirzenius, M.; Paavonen, K.; Rajantie, I.; He, Y.; Karpanen, T.; Lohela, M.; Wiig, H.; Salven, P.; Pajusola, K. PDGF-D induces macrophage recruitment, increased interstitial pressure, and blood vessel maturation during angiogenesis. Blood 2004, 104, 3198–3204. [Google Scholar] [CrossRef] [PubMed]
- Krupinski, J.; Issa, R.; Bujny, T.; Slevin, M.; Kumar, P.; Kumar, S.; Kaluza, J. A putative role for platelet-derived growth factor in angiogenesis and neuroprotection after ischemic stroke in humans. Stroke 1997, 28, 564–573. [Google Scholar] [CrossRef] [PubMed]
- Zheng, L.; Ishii, Y.; Tokunaga, A.; Hamashima, T.; Shen, J.; Zhao, Q.L.; Ishizawa, S.; Fujimori, T.; Nabeshima, Y.i.; Mori, H. Neuroprotective effects of PDGF against oxidative stress and the signaling pathway involved. J. Neurosci. Res. 2010, 88, 1273–1284. [Google Scholar] [CrossRef]
- Guo, X.-Y.; Duan, F.-X.; Chen, J.; Wang, Y.; Wang, R.; Shen, L.; Qi, Q.; Jiang, Z.-Q.; Zhu, A.-Y.; Xi, J. Subcutaneous administration of PDGF-AA improves the functional recovery after spinal cord injury. Front. Neurosci. 2019, 13, 6. [Google Scholar] [CrossRef] [PubMed]
- Lutton, C.; Young, Y.W.; Williams, R.; Meedeniya, A.C.; Mackay-Sim, A.; Goss, B. Combined VEGF and PDGF treatment reduces secondary degeneration after spinal cord injury. J. Neurotrauma 2012, 29, 957–970. [Google Scholar] [CrossRef] [Green Version]
- Chehrehasa, F.; Cobcroft, M.; Young, Y.W.; Mackay-Sim, A.; Goss, B. An acute growth factor treatment that preserves function after spinal cord contusion injury. J. Neurotrauma 2014, 31, 1807–1813. [Google Scholar] [CrossRef]
- Li, J.; Lepski, G. Cell transplantation for spinal cord injury: A systematic review. BioMed Res. Int. 2013, 2013, 786475. [Google Scholar] [CrossRef] [PubMed] [Green Version]
- Wright, A.; Todorovic, M.; Murtaza, M.; St John, J.; Ekberg, J. Macrophage migration inhibitory factor and its binding partner HTRA1 are expressed by olfactory ensheathing cells. Mol. Cell. Neurosci. 2020, 102, 103450. [Google Scholar] [CrossRef] [PubMed]
- Soudi, S.; Zavaran-Hosseini, A.; Hassan, Z.M.; Soleimani, M.; Adegani, F.J.; Hashemi, S.M. Comparative study of the effect of LPS on the function of BALB/c and C57BL/6 peritoneal macrophages. Cell J. 2013, 15, 45. [Google Scholar] [PubMed]
- Hume, D.A.; Underhill, D.M.; Sweet, M.J.; Ozinsky, A.O.; Liew, F.Y.; Aderem, A. Macrophages exposed continuously to lipopolysaccharide and other agonists that act via toll-like receptors exhibit a sustained and additive activation state. BMC Immunol. 2001, 2, 11. [Google Scholar] [CrossRef]
- Groeneweg, M.; Kanters, E.; Vergouwe, M.N.; Duerink, H.; Kraal, G.; Hofker, M.H.; de Winther, M.P. Lipopolysaccharide-induced gene expression in murine macrophages is enhanced by prior exposure to oxLDL. J. Lipid Res. 2006, 47, 2259–2267. [Google Scholar] [CrossRef] [PubMed] [Green Version]
- Basu, S.; Choudhury, I.N.; Nazareth, L.; Chacko, A.; Shelper, T.; Vial, M.-L.; Ekberg, J.A.; St John, J.A. In vitro modulation of Schwann cell behavior by VEGF and PDGF in an inflammatory environment. Sci. Rep. 2022, 12, 662. [Google Scholar] [CrossRef]
- Layoun, A.; Samba, M.; Santos, M.M. Isolation of murine peritoneal macrophages to carry out gene expression analysis upon Toll-like receptors stimulation. JoVE (J. Vis. Exp.) 2015, 98, e52749. [Google Scholar] [CrossRef] [PubMed] [Green Version]
- Panni, P.; Ferguson, I.; Beacham, I.; Mackay-Sim, A.; Ekberg, J.; St John, J. Phagocytosis of bacteria by olfactory ensheathing cells and Schwann cells. Neurosci. Lett. 2013, 539, 65–70. [Google Scholar] [CrossRef] [PubMed] [Green Version]
- Windus, L.C.; Claxton, C.; Allen, C.L.; Key, B.; St John, J.A. Motile membrane protrusions regulate cell–cell adhesion and migration of olfactory ensheathing glia. Glia 2007, 55, 1708–1719. [Google Scholar] [CrossRef] [PubMed]
- Nazareth, L.; Shelper, T.; Chacko, A.; Basu, S.; Delbaz, A.; Lee, J.; Chen, M.; St John, J.; Ekberg, J. Key differences between olfactory ensheathing cells and Schwann cells regarding phagocytosis of necrotic cells: Implications for transplantation therapies. Sci. Rep. 2020, 10, 18936. [Google Scholar] [CrossRef]
- Tak, P.P.; Firestein, G.S. NF-κB: A key role in inflammatory diseases. J. Clin. Investig. 2001, 107, 7–11. [Google Scholar] [CrossRef] [PubMed]
- Liu, T.; Zhang, L.; Joo, D.; Sun, S.-C. NF-κB signaling in inflammation. Signal Transduct. Target. Ther. 2017, 2, 17023. [Google Scholar] [CrossRef] [PubMed] [Green Version]
- Baumann, B.; Seufert, J.; Jakob, F.; Nöth, U.; Rolf, O.; Eulert, J.; Rader, C.P. Activation of NF-KB signalling and TNFα-expression in THP-1 macrophages by TiAlV-and polyethylene-wear particles. J. Orthop. Res. 2005, 23, 1241–1248. [Google Scholar] [CrossRef] [PubMed]
- Shao-Ling, W.; Ying, L.; Ying, W.; Yan-Feng, C.; Li-Xin, N.; Song-Tao, L.; Chang-Hao, S. Curcumin, a potential inhibitor of up-regulation of TNF-alpha and IL-6 induced by palmitate in 3T3-L1 adipocytes through NF-kappaB and JNK pathway. Biomed. Environ. Sci. 2009, 22, 32–39. [Google Scholar]
- Kopper, T.J.; Gensel, J.C. Myelin as an inflammatory mediator: Myelin interactions with complement, macrophages, and microglia in spinal cord injury. J. Neurosci. Res. 2018, 96, 969–977. [Google Scholar] [CrossRef] [Green Version]
- Mar, F.M.; Da Silva, T.F.; Morgado, M.M.; Rodrigues, L.G.; Rodrigues, D.; Pereira, M.I.; Marques, A.; Sousa, V.F.; Coentro, J.; Sá-Miranda, C. Myelin lipids inhibit axon regeneration following spinal cord injury: A novel perspective for therapy. Mol. Neurobiol. 2016, 53, 1052–1064. [Google Scholar] [CrossRef]
- Farah, M.H.; Pan, B.H.; Hoffman, P.N.; Ferraris, D.; Tsukamoto, T.; Nguyen, T.; Wong, P.C.; Price, D.L.; Slusher, B.S.; Griffin, J.W. Reduced BACE1 activity enhances clearance of myelin debris and regeneration of axons in the injured peripheral nervous system. J. Neurosci. 2011, 31, 5744–5754. [Google Scholar] [CrossRef] [PubMed] [Green Version]
- Wang, S.; Deng, J.; Fu, H.; Guo, Z.; Zhang, L.; Tang, P. Astrocytes directly clear myelin debris through endocytosis pathways and followed by excessive gliosis after spinal cord injury. Biochem. Biophys. Res. Commun. 2020, 525, 20–26. [Google Scholar] [CrossRef]
- Lutz, A.B.; Chung, W.-S.; Sloan, S.A.; Carson, G.A.; Zhou, L.; Lovelett, E.; Posada, S.; Zuchero, J.B.; Barres, B.A. Schwann cells use TAM receptor-mediated phagocytosis in addition to autophagy to clear myelin in a mouse model of nerve injury. Proc. Natl. Acad. Sci. USA 2017, 114, E8072–E8080. [Google Scholar]
- Dombrowski, M.A.; Sasaki, M.; Lankford, K.L.; Kocsis, J.D.; Radtke, C. Myelination and nodal formation of regenerated peripheral nerve fibers following transplantation of acutely prepared olfactory ensheathing cells. Brain Res. 2006, 1125, 1–8. [Google Scholar] [CrossRef] [Green Version]
- Radtke, C.; Aizer, A.A.; Agulian, S.K.; Lankford, K.L.; Vogt, P.M.; Kocsis, J.D. Transplantation of olfactory ensheathing cells enhances peripheral nerve regeneration after microsurgical nerve repair. Brain Res. 2009, 1254, 10–17. [Google Scholar] [CrossRef] [PubMed]
- Zhang, N.; Yin, Y.; Xu, S.-J.; Wu, Y.-P.; Chen, W.-S. Inflammation & apoptosis in spinal cord injury. Indian J. Med. Res. 2012, 135, 287. [Google Scholar]
- Kong, X.; Gao, J. Macrophage polarization: A key event in the secondary phase of acute spinal cord injury. J. Cell. Mol. Med. 2017, 21, 941–954. [Google Scholar] [CrossRef] [PubMed]
- Wang, X.; Cao, K.; Sun, X.; Chen, Y.; Duan, Z.; Sun, L.; Guo, L.; Bai, P.; Sun, D.; Fan, J. Macrophages in spinal cord injury: Phenotypic and functional change from exposure to myelin debris. Glia 2015, 63, 635–651. [Google Scholar] [CrossRef] [PubMed]
- An, N.; Yang, J.; Wang, H.; Sun, S.; Wu, H.; Li, L.; Li, M. Mechanism of mesenchymal stem cells in spinal cord injury repair through macrophage polarization. Cell Biosci. 2021, 11, 41. [Google Scholar] [CrossRef] [PubMed]
- Nakajima, H.; Uchida, K.; Guerrero, A.R.; Watanabe, S.; Sugita, D.; Takeura, N.; Yoshida, A.; Long, G.; Wright, K.T.; Johnson, W.E. Transplantation of mesenchymal stem cells promotes an alternative pathway of macrophage activation and functional recovery after spinal cord injury. J. Neurotrauma 2012, 29, 1614–1625. [Google Scholar] [CrossRef] [Green Version]
- Maldonado-Lasunción, I.; Verhaagen, J.; Oudega, M. Mesenchymal Stem Cell-Macrophage Choreography Supporting Spinal Cord Repair. Neurotherapeutics 2018, 15, 578–587. [Google Scholar] [CrossRef] [PubMed] [Green Version]
- Mackay-Sim, A.; St John, J.A. Olfactory ensheathing cells from the nose: Clinical application in human spinal cord injuries. Exp. Neurol. 2011, 229, 174–180. [Google Scholar] [CrossRef] [PubMed] [Green Version]
- Nakhjavan-Shahraki, B.; Yousefifard, M.; Rahimi-Movaghar, V.; Baikpour, M.; Nasirinezhad, F.; Safari, S.; Yaseri, M.; Jafari, A.M.; Ghelichkhani, P.; Tafakhori, A. Transplantation of olfactory ensheathing cells on functional recovery and neuropathic pain after spinal cord injury; systematic review and meta-analysis. Sci. Rep. 2018, 8, 325. [Google Scholar] [CrossRef] [Green Version]
- Gorrie, C.A.; Hayward, I.; Cameron, N.; Kailainathan, G.; Nandapalan, N.; Sutharsan, R.; Wang, J.; Mackay-Sim, A.; Waite, P.M. Effects of human OEC-derived cell transplants in rodent spinal cord contusion injury. Brain Res. 2010, 1337, 8–20. [Google Scholar] [CrossRef]
- Xie, J.; Li, Y.; Dai, J.; He, Y.; Sun, D.; Dai, C.; Xu, H.; Yin, Z.Q. Olfactory ensheathing cells grafted into the retina of RCS rats suppress inflammation by down-regulating the JAK/STAT pathway. Front. Cell. Neurosci. 2019, 13, 341. [Google Scholar] [CrossRef] [PubMed]
- Yang, F.; Li, W.-B.; Qu, Y.-W.; Gao, J.-X.; Tang, Y.-S.; Wang, D.-J.; Pan, Y.-J. Bone marrow mesenchymal stem cells induce M2 microglia polarization through PDGF-AA/MANF signaling. World J. Stem Cells 2020, 12, 633. [Google Scholar] [CrossRef]
- Dorrington, M.G.; Fraser, I.D. NF-κB signaling in macrophages: Dynamics, crosstalk, and signal integration. Front. Immunol. 2019, 10, 705. [Google Scholar] [CrossRef] [PubMed]
- Stegmaier, J.; Kirchhoff, C.; Bogner, V.; Matz, M.; Kanz, K.-G.; Mutschler, W.; Biberthaler, P. Dynamics of neutrophilic NF-kB translocation in relation to IL-8 mRNA expression after major trauma. Inflamm. Res. 2008, 57, 547–554. [Google Scholar] [CrossRef] [PubMed]
- Zheng, Z.; Yenari, M.A. Post-ischemic inflammation: Molecular mechanisms and therapeutic implications. Neurol. Res. 2004, 26, 884–892. [Google Scholar] [CrossRef]
- Romashkova, J.A.; Makarov, S.S. NF-κB is a target of AKT in anti-apoptotic PDGF signalling. Nature 1999, 401, 86–90. [Google Scholar] [CrossRef]
- Dikov, M.M.; Oyama, T.; Cheng, P.; Takahashi, T.; Takahashi, K.; Sepetavec, T.; Edwards, B.; Adachi, Y.; Nadaf, S.; Daniel, T. Vascular endothelial growth factor effects on nuclear factor-κB activation in hematopoietic progenitor cells. Cancer Res. 2001, 61, 2015–2021. [Google Scholar]
- Beierle, E.A.; Strande, L.F.; Chen, M.K. VEGF upregulates Bcl-2 expression and is associated with decreased apoptosis in neuroblastoma cells. J. Pediatric Surg. 2002, 37, 467–471. [Google Scholar] [CrossRef]
- Au, P.B.; Martin, N.; Chau, H.; Moemeni, B.; Chia, M.; Liu, F.-F.; Minden, M.; Yeh, W.-C. The oncogene PDGF-B provides a key switch from cell death to survival induced by TNF. Oncogene 2005, 24, 3196–3205. [Google Scholar]
- van Steensel, L.; Paridaens, D.; Dingjan, G.M.; van Daele, P.L.; van Hagen, P.M.; Kuijpers, R.W.; van den Bosch, W.A.; Drexhage, H.A.; Hooijkaas, H.; Dik, W.A. Platelet-derived growth factor-BB: A stimulus for cytokine production by orbital fibroblasts in Graves’ ophthalmopathy. Investig. Ophthalmol. Vis. Sci. 2010, 51, 1002–1007. [Google Scholar] [CrossRef] [Green Version]
- Arthur-Farraj, P.J.; Latouche, M.; Wilton, D.K.; Quintes, S.; Chabrol, E.; Banerjee, A.; Woodhoo, A.; Jenkins, B.; Rahman, M.; Turmaine, M.; et al. c-Jun reprograms Schwann cells of injured nerves to generate a repair cell essential for regeneration. Neuron 2012, 75, 633–647. [Google Scholar] [CrossRef] [PubMed] [Green Version]
- Fan, X.; Gelman, B. Schwann cell nerve growth factor receptor expression during initiation of remyelination. J. Neurosci. Res. 1992, 31, 58–67. [Google Scholar] [CrossRef] [PubMed]
- Jessen, K.; Mirsky, R. The repair Schwann cell and its function in regenerating nerves. J. Physiol. 2016, 594, 3521–3531. [Google Scholar] [CrossRef] [PubMed] [Green Version]
- Nocera, G.; Jacob, C. Mechanisms of Schwann cell plasticity involved in peripheral nerve repair after injury. Cell. Mol. Life Sci. 2020, 77, 3977–3989. [Google Scholar] [CrossRef] [PubMed] [Green Version]
- Jang, S.W.; LeBlanc, S.E.; Roopra, A.; Wrabetz, L.; Svaren, J. In vivo detection of Egr2 binding to target genes during peripheral nerve myelination. J. Neurochem. 2006, 98, 1678–1687. [Google Scholar] [CrossRef]
- Bremer, M.; Fröb, F.; Kichko, T.; Reeh, P.; Tamm, E.R.; Suter, U.; Wegner, M. Sox10 is required for Schwann-cell homeostasis and myelin maintenance in the adult peripheral nerve. Glia 2011, 59, 1022–1032. [Google Scholar] [CrossRef]
- Svaren, J.; Meijer, D. The molecular machinery of myelin gene transcription in Schwann cells. Glia 2008, 56, 1541–1551. [Google Scholar] [CrossRef] [Green Version]
- Wewetzer, K.; Verdú, E.; Angelov, D.N.; Navarro, X. Olfactory ensheathing glia and Schwann cells: Two of a kind? Cell Tissue Res. 2002, 309, 337–345. [Google Scholar] [CrossRef]





Publisher’s Note: MDPI stays neutral with regard to jurisdictional claims in published maps and institutional affiliations. |
© 2022 by the authors. Licensee MDPI, Basel, Switzerland. This article is an open access article distributed under the terms and conditions of the Creative Commons Attribution (CC BY) license (https://creativecommons.org/licenses/by/4.0/).
Share and Cite
Basu, S.; Choudhury, I.N.; Lee, J.Y.P.; Chacko, A.; Ekberg, J.A.K.; St John, J.A. Macrophages Treated with VEGF and PDGF Exert Paracrine Effects on Olfactory Ensheathing Cell Function. Cells 2022, 11, 2408. https://doi.org/10.3390/cells11152408
Basu S, Choudhury IN, Lee JYP, Chacko A, Ekberg JAK, St John JA. Macrophages Treated with VEGF and PDGF Exert Paracrine Effects on Olfactory Ensheathing Cell Function. Cells. 2022; 11(15):2408. https://doi.org/10.3390/cells11152408
Chicago/Turabian StyleBasu, Souptik, Indra N. Choudhury, Jia Yu Peppermint Lee, Anu Chacko, Jenny A. K. Ekberg, and James A. St John. 2022. "Macrophages Treated with VEGF and PDGF Exert Paracrine Effects on Olfactory Ensheathing Cell Function" Cells 11, no. 15: 2408. https://doi.org/10.3390/cells11152408
APA StyleBasu, S., Choudhury, I. N., Lee, J. Y. P., Chacko, A., Ekberg, J. A. K., & St John, J. A. (2022). Macrophages Treated with VEGF and PDGF Exert Paracrine Effects on Olfactory Ensheathing Cell Function. Cells, 11(15), 2408. https://doi.org/10.3390/cells11152408

