Effect of Upregulation of Transcription Factor TFDP1 Binding Promoter Activity Due to RBP4 g.36491960G>C Mutation on the Proliferation of Goat Granulosa Cells
Abstract
1. Introduction
2. Materials and Methods
2.1. Ethics Statement
2.2. Animal Sample Collection
2.3. DNA Extraction and Sequencing
2.4. Genotype Sequencing
2.5. Statistical and Bioinformatics Analysis
2.6. Total RNA Extraction, cDNA Reverse Transcription and RT–qPCR
2.7. Electrophoretic Mobility Shift Assay (EMSA)
2.8. Vector Construction
2.9. Granulosa Cell Isolation and Culture In Vitro
2.10. Cell Transfection and Dual-Luciferase Reporter Assay
2.11. Cell Counting Kit-8 (CCK-8) and EdU Assays
3. Results
3.1. DNA and RNA Quality Measurements and SNP Analysis
3.2. RBP4 Polymorphism Analysis
3.3. Association Analysis of SNPs with Goat Reproductive Traits
3.4. The g.36491960G>C Polymorphism Affected the Promoter Activity of RBP4
3.5. The g.36491960G>C Mutation Adds a Novel Transcription Factor-Binding Site
3.6. TFDP1 Is Involved in Regulating the Expression of RBP4
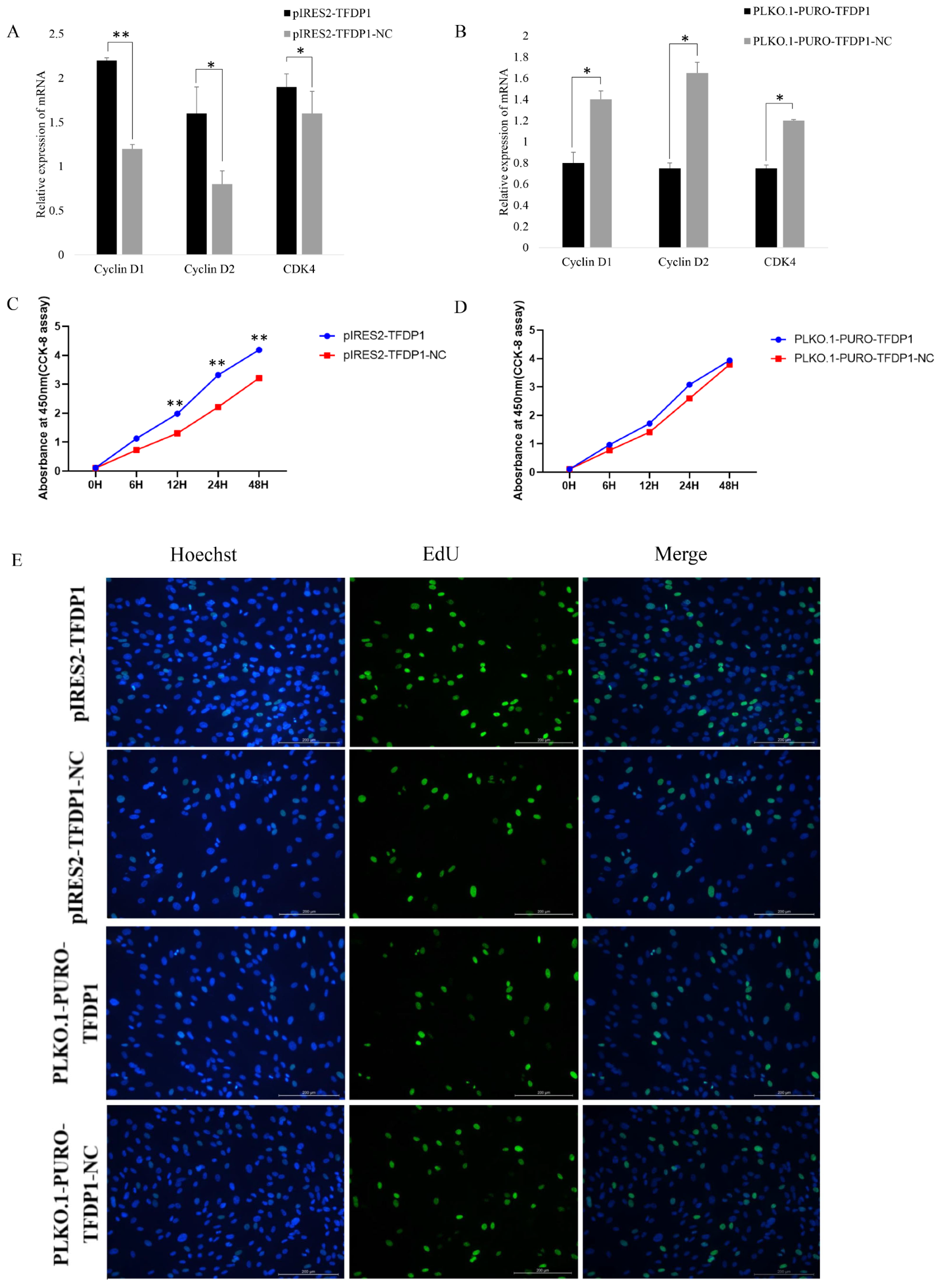
3.7. Regulation of GC Proliferation by the Transcription Factor TFDP1
4. Discussion
5. Conclusions
Supplementary Materials
Author Contributions
Funding
Institutional Review Board Statement
Informed Consent Statement
Data Availability Statement
Conflicts of Interest
References
- Askari, N.; Mohammadabadi, M.; Baghizadeh, A. ISSR markers for assessing DNA polymorphism and genetic characterization of cattle, goat and sheep populations. Iran. J. Biotechnol. 2011, 9, 222–229. [Google Scholar]
- Tao, L.; He, X.Y.; Jiang, Y.T.; Lan, R.; Li, M.; Li, M.Z.; Yang, W.F.; Hong, Q.H.; Chu, M.X. Combined approaches to reveal genes associated with litter size in Yunshang black goats. Anim. Genet. 2020, 51, 924–934. [Google Scholar] [CrossRef] [PubMed]
- Haresign, W. The physiological basis for variation in ovulation rate and litter size in sheep: A review. Livest. Prod. Sci. 1985, 13, 3–20. [Google Scholar] [CrossRef]
- An, X.P.; Hou, J.X.; Zhao, H.B.; Li, G.; Bai, L.; Peng, J.Y.; Yan, Q.M.; Song, Y.X.; Wang, J.G.; Cao, B.Y. Polymorphism identification in goat GNRH1 and GDF9 genes and their association analysis with litter size. Anim. Genet. 2013, 44, 234–238. [Google Scholar] [CrossRef] [PubMed]
- Alinaghizadeh, H.; Mohammad Abadi, M.R.; Zakizadeh, S. Exon 2 of BMP15 gene polymorphismin Jabal Barez Red Goat. J. Agric. Biotechnol. 2010, 2, 69–80. [Google Scholar]
- Kang, Z.; Jiang, E.; Wang, K.; Pan, C.; Chen, H.; Yan, H.; Zhu, H.; Liu, J.; Qu, L.; Lan, X. Goat membrane associated ring-CH-type finger 1 (MARCH1) mRNA expression and association with litter size. Theriogenology 2019, 128, 8–16. [Google Scholar] [CrossRef] [PubMed]
- Cui, Y.; Yan, H.; Wang, K.; Xu, H.; Zhang, X.; Zhu, H.; Liu, J.; Qu, L.; Lan, X.; Pan, C. Insertion/deletion with in the KDM6A gene is significantly associated with litter size in goat. Front. Genet. 2018, 9, 91. [Google Scholar] [CrossRef] [PubMed]
- Wang, K.; Yan, H.; Xu, H.; Yang, Q.; Zhang, S.; Pan, C.; Chen, H.; Zhu, H.; Liu, J.; Qu, L.; et al. A novel indel within goat casein alpha S1 gene is significantly associated with litter size. Gene 2018, 671, 161–169. [Google Scholar] [CrossRef]
- Silpa, M.V.; Naicy, T.; Aravindakshan, T.V.; Radhika, G.; Boswell, A.; Mini, M. Sirtuin3 (SIRT3) gene molecular characterization and SNP detection in prolific and low prolific goat breeds. Theriogenology 2018, 122, 47–52. [Google Scholar] [CrossRef]
- An, X.P.; Hou, J.X.; Li, G.; Song, Y.X.; Wang, J.G.; Chen, Q.J.; Cui, Y.H.; Wang, Y.F.; Cao, B.Y. Polymorphism identification in the goat KITLG gene and association analysis with litter size. Anim. Genet. 2012, 43, 104–107. [Google Scholar] [CrossRef]
- Yang, Q.; Yan, H.; Li, J.; Xu, H.; Wang, K.; Zhu, H.; Chen, H.; Qu, L.; Lan, X. A novel 14 bp duplicated deletion within goat GHR gene is significantly associated with growth traits and litter size. Anim. Genet. 2017, 48, 499–500. [Google Scholar] [CrossRef]
- Gooki, F.G.; Mohammadabadi, M.; Fozi, M.A.; Soflaei, M. Association of biometric traits with growth hormone gene diversity in Raini cashmere goats. Walailak J. Sci. Technol. WJST 2019, 16, 499–508. [Google Scholar] [CrossRef]
- Gholamhoseini, G.F.; Mohammadabadi, M.R.; Asadi Fozi, M. Polymorphism of the growth hormone gene and its effect on production and reproduction traits in goat. Iran. J. Appl. Anim. Sci. 2018, 8, 653–659. [Google Scholar]
- Pramod, R.K.; Sharma, S.K.; Singhi, A.; Pan, S.; Mitra, A. Differential ovarian morphometry and follicular expression of BMP15, GDF9 and BMPR1B influence the prolificacy in goat. Reprod. Domest. Anim. 2013, 48, 803–809. [Google Scholar] [CrossRef] [PubMed]
- Ling, Y.H.; Quan, Q.; Xiang, H.; Zhu, L.; Chu, M.X.; Zhang, X.R.; Han, C.Y. Expression profiles of differentially expressed genes affecting fecundity in goat ovarian tissues. Genet. Mol. Res. 2015, 14, 18743–18752. [Google Scholar] [CrossRef] [PubMed]
- Ahlawat, S.; Sharma, R.; Maitra, A.; Tantia, M.S. Current status of molecular genetics research of goat fecundity. Small Rumin. Res. 2015, 125, 34–42. [Google Scholar] [CrossRef]
- Lawrence, J.; Payton, R.; Godkin, J.; Saxton, A.; Schrick, F.; Edwards, J. Retinol improves development of bovine oocytes compromised by heat stress during maturation. J. Dairy Sci. 2004, 87, 2449–2454. [Google Scholar] [CrossRef]
- Suwa, H.; Kishi, H.; Imai, F.; Nakao, K.; Hirakawa, T.; Minegishi, T. Retinoic acid enhances progesterone production via the cAMP/PKA signaling pathway in immature rat granulosa cells. Biochem. Biophys. Rep. 2016, 8, 62–67. [Google Scholar] [CrossRef]
- Elomda, A.M.; Saad, M.F.; Saeed, A.M.; Elsayed, A.; Abass, A.O.; Safaa, H.M.; Mehaisen, G.M.K. Antioxidant and developmental capacity of retinol on the in vitro culture of rabbit embryos. Zygote 2018, 26, 326–332. [Google Scholar] [CrossRef]
- Fujihara, M.; Yamamizu, K.; Comizzoli, P.; Wildt, D.E.; Songsasen, N. Retinoic acid promotes in vitro follicle activation in the cat ovary by regulating expression of matrix metalloproteinase 9. PLoS ONE 2018, 13, e0202759. [Google Scholar] [CrossRef]
- Kanai, M.; Raz, A.; Goodman, D.S. Retinol-binding protein: The transport protein for vitamin A in human plasma. J. Clin. Investig. 1968, 47, 2025–2044. [Google Scholar] [CrossRef] [PubMed]
- Tsutsumi, C.; Okuno, M.; Tannous, L.; Piantedosi, R.; Allan, M.; Goodman, D.S.; Blaner, W.S. Retinoids and retinoid-binding protein expression in rat adipocytes. J. Biol. Chem. 1992, 267, 1805–1810. [Google Scholar] [CrossRef]
- Kawaguchi, R.; Yu, J.; Honda, J.; Hu, J.; Whitelegge, J.; Ping, P.; Wiita, P.; Bok, D.; Sun, H. A membrane receptor for retinol binding protein mediates cellular uptake of vitamin A. Science 2007, 315, 820–825. [Google Scholar] [CrossRef] [PubMed]
- Yang, Q.; Graham, T.E.; Mody, N.; Preitner, F.; Peroni, O.D.; Zabolotny, J.M.; Kotani, K.; Quadro, L.; Kahn, B.B. Serum retinol binding protein 4 contributes to insulin resistance in obesity and type 2 diabetes. Nature 2005, 436, 356–362. [Google Scholar] [CrossRef]
- Li, F.; Xia, K.; Li, C.; Yang, T. Retinol-binding protein 4 as a novel risk factor for cardiovascular disease in patients with coronary artery disease and hyperinsulinemia. Am. J. Med. Sci. 2014, 348, 474–479. [Google Scholar] [CrossRef]
- Tan, B.K.; Chen, J.; Lehnert, H.; Kennedy, R.; Randeva, H.S. Raised serum, adipocyte, and adipose tissue retinol-binding protein 4 in overweight women with polycystic ovary syndrome: Effects of gonadal and adrenal steroids. J. Clin. Endocrinol. Metab. 2007, 92, 2764–2772. [Google Scholar] [CrossRef][Green Version]
- Wang, Y.; Wang, Y.; Zhang, Z. Adipokine RBP4 drives ovarian cancer cell migration. J. Ovarian Res. 2018, 11, 29. [Google Scholar] [CrossRef]
- Zhao, Y.; Li, C.; Zhou, X. Transcriptomic analysis of porcine granulosa cells overexpressing retinol binding protein 4. Genes 2019, 10, 615. [Google Scholar] [CrossRef]
- Laliotis, G.P.; Marantidis, A.; Avdi, M. Association of BF, RBP4, and ESR2 genotypes with litter size in an autochthonous pig population. Anim. Biotechnol. 2017, 28, 138–143. [Google Scholar] [CrossRef]
- Marantidis, A.; Laliotis, G.P.; Avdi, M. Association of RBP4 Genotype with phenotypic reproductive traits of sows. Genet. Res. Int. 2016, 4940532. [Google Scholar] [CrossRef]
- Muñoz, M.; Fernández, A.I.; Ovilo, C.; Muñoz, G.; Silió, L. Non-additive effects of RBP4, ESR1 and IGF2 polymorphisms on litter size at different parities in a Chinese-European porcine line. Genet. Sel. Evol. 2010, 42, 23. [Google Scholar] [CrossRef] [PubMed]
- Barazandeh, A.; Mohammadabadi, M.R.; Ghaderi-Zefrehei, M.; Rafeied, F.; Imumorin, I.G. Whole genome comparative analysis of CpG islands in camelid and other mammalian genomes. Mamm. Biol. 2019, 98, 73–79. [Google Scholar] [CrossRef]
- Masoudzadeh, S.H.; Mohammadabadi, M.; Khezri, A.; Stavetska, R.V.; Oleshko, V.P.; Babenko, O.I.; Yemets, Z.; Kalashnik, O.M. Effects of diets with different levels of fennel (Foeniculum vulgare) seed powder on DLK1 gene expression in brain, adipose tissue, femur muscle and rumen of Kermani lambs. Small Rumin. Res. 2020, 193, e106276. [Google Scholar] [CrossRef]
- Masoudzadeh, S.H.; Mohammadabadi, M.R.; Khezri, A.; Kochuk-Yashchenko, O.A.; Kucher, D.M.; Babenko, O.I.; Bushtruk, M.V.; Tkachenko, S.V.; Stavetska, R.V.; Klopenko, N.I.; et al. Dlk1 gene expression in different Tissues of lamb. Iran. J. Appl. Anim. Sci. 2020, 10, 669–677. [Google Scholar]
- Mohammadabadi, M.R.; Jafari, A.H.D.; Bordbar, F. Molecular analysis of CIB4 gene and protein in Kermani sheep. Braz. J. Med. Biol. Res. 2017, 50, e6177. [Google Scholar] [CrossRef]
- Shahsavari, M.; Mohammadabadi, M.; Khezri, A.; Asadi Fozi, M.; Babenko, O.; Kalashnyk, O.; Oleshko, V.; Tkachenko, S. Correlation between insulin-like growth factor 1 gene expression and fennel (Foeniculum vulgare) seed powder consumption in muscle of sheep. Anim. Biotechnol. 2021, 1–11, Online ahead of print. [Google Scholar] [CrossRef]
- Mohamadipoor, L.; Mohammadabadi, M.; Amiri, Z.; Babenko, O.; Stavetska, R.; Kalashnik, O.; Kucher, D.; Kochuk-Yashchenko, O.; Asadollahpour, H. Signature selection analysis reveals candidate genes associated with production traits in Iranian sheep breeds. BMC Vet. Res. 2021, 17, 1–9. [Google Scholar] [CrossRef]
- Mohammadabadi, M.; Masoudzadeh, S.H.; Khezri, A.; Kalashnyk, O.; Stavetska, R.V.; Klopenko, N.I.; Oleshko, V.P.; Tkachenko, S.V. Fennel (Foeniculum vulgare) seed powder increases Delta-Like Non-Canonical Notch Ligand 1 gene expression in testis, liver, and humeral muscle tissues of growing lambs. Heliyon 2021, 7, e08542. [Google Scholar] [CrossRef]
- Mohammadabadi, M.R. Expression of calpastatin gene in Raini cashmere goat using real-time PCR. Agric. Biotechnol. J. 2019, 11, 219–235. [Google Scholar]
- Mohammadabadi, M.R.; Asadollahpour Nanaei, H. Leptin gene expression in Raini cashmere goat using real-time PCR. Agric. Biotechnol. J. 2021, 13, 197–214. [Google Scholar]
- Li, Y.X.; Zhang, J.; Qian, Y.; Meng, C.H.; Wang, H.L.; Tao, X.J.; Zhong, S.; Cao, S.X.; Li, Q.F. Molecular characterization, expression, polymorphism of NR5A2 and its relationship with litter size in Hu sheep. Genet. Mol. Res. 2015, 14, 12765–12775. [Google Scholar] [CrossRef] [PubMed]
- Guo, S.W.; Bai, Y.; Zhang, Q.Y.; Zhang, H.; Fan, Y.K.; Han, H.Y.; Liu, Y.F. Associations of CALM1 and DRD1 polymorphisms, and their expression levels, with Taihang chicken egg-production traits. Anim. Biotechnol. 2021, 1–11, Online ahead of print. [Google Scholar] [CrossRef] [PubMed]
- Du, X.; Zhang, L.; Li, X.; Pan, Z.; Liu, H.; Li, Q. TGF-β signaling controls FSHR signaling reduced ovarian granulosa cells apoptosis through the SMAD4/ miR-141 axis. Cell Death Dis. 2016, 7, e2476. [Google Scholar] [CrossRef] [PubMed]
- Gupta, C.; Chapekar, T.; Chhabra, Y.; Singh, P.; Sinha, S.; Luthra, K. Differential response to sustained stimulation by hCG & LH on goat ovarian granulosa cells. Indian J. Med. Res. 2012, 135, 331–340. [Google Scholar] [PubMed]
- Jozkowiak, M.; Hutchings, G.; Jankowski, M.; Kulcenty, K.; Mozdziak, P.; Kempisty, B.; Spaczynski, R.Z.; Piotrowska-Kempisty, H. The stemness of human ovarian granulosa cells and the role of resveratrol in the differentiation of MSCs—A review based on cellular and molecular knowledge. Cells 2020, 9, 1418. [Google Scholar] [CrossRef]
- Havelock, J.C.; Rainey, W.E.; Carr, B.R. Ovarian granulosa cell lines. Mol. Cell Endocrinol. 2004, 228, 67–78. [Google Scholar] [CrossRef] [PubMed]
- Trout, W.E.; Hall, J.A.; Stallings-Mann, M.L.; Galvin, J.M.; Anthony, R.V.; Roberts, R.M. Steroid regulation of the synthesis and secretion of retinol-binding protein by the uterus of the pig. Endocrinology 1992, 130, 2557–2564. [Google Scholar] [CrossRef]
- Yelich, J.V.; Pomp, D.; Geisert, R.D. Detection of transcripts for retinoic acid receptors, retinol-binding protein, and transforming growth factors during rapid trophoblastic elongation in the porcine conceptus. Biol. Reprod. 1997, 57, 286–294. [Google Scholar] [CrossRef]
- Lorkova, L.; Pospisilova, J.; Lacheta, J.; Leahomschi, S.; Zivny, J.; Cibula, D.; Zivny, J.; Petrak, J. Decreased concentrations of retinol-binding protein 4 in sera of epithelial ovarian cancer patients: A potential biomarker identified by proteomics. Oncol. Rep. 2012, 27, 318–324. [Google Scholar]
- Jeon, Y.E.; Lee, K.E.; Jung, J.A.; Yim, S.Y.; Kim, H.; Seo, S.K.; Cho, S.; Choi, Y.S.; Lee, B.S. Kisspeptin, leptin, and retinol-binding protein 4 in women with polycystic ovary syndrome. Gynecol. Obstet. Investig. 2013, 75, 268–274. [Google Scholar] [CrossRef]
- Cheng, Y.S.; Liu, C.D.; Zhang, N.W.; Wang, S.D.; Zhang, Z.Y. Proteomics analysis for finding serum markers of ovarian cancer. Biomed. Res. Int. 2014, 2014, 179040. [Google Scholar] [CrossRef] [PubMed]
- Salilew-Wondim, D.; Wang, Q.; Tesfaye, D.; Schellander, K.; Hoelker, M.; Hossain, M.M.; Tsang, B.K. Polycystic ovarian syndrome is accompanied by repression of gene signatures associated with biosynthesis and metabolism of steroids, cholesterol and lipids. J. Ovarian Res. 2015, 8, 24. [Google Scholar] [CrossRef] [PubMed]
- Sun, Y.L.; Ping, Z.G.; Li, C.J.; Sun, Y.F.; Yi, K.L.; Li, X.Y.; Wang, X.L.; Zhou, X. Comparative proteomic analysis of follicular fluids from normal and cystic follicles in sows. Reprod. Domest. Anim. 2011, 46, 889–895. [Google Scholar] [CrossRef]
- Do, C.H.; Lee, D.H.; Cho, B.W. Characterization of the prolactin receptor 3 (PRLR3) and retinol-binding protein 4 (RBP4) genes in the Birth weight and early growth of Berkshire pigs. J. Anim. Sci. Technol. 2011, 53, 185–193. [Google Scholar] [CrossRef][Green Version]
- Messer, L.A.; Wang, L.; Yelich, J.; Pomp, D.; Geisert, R.D.; Rothschild, M.F. Linkage mapping of the retinol-binding protein 4 (RBP4) gene to porcine chromosome 14. Mamm. Genome 1996, 7, 396. [Google Scholar] [CrossRef]
- Rothschild, M.F.; Messer, L.; Day, A.; Wales, R.; Short, T.; Southwood, O.; Plastow, G. Investigation of the retinol-binding protein 4 (RBP4) gene as a candidate gene for increased litter size in pigs. Mamm. Genome 2000, 11, 75–77. [Google Scholar] [CrossRef]
- Drogemuller, C.; Hamann, H.; Distl, O. Candidate gene markers for litter size in different German pig lines. J. Anim. Sci. 2001, 79, 2565–2570. [Google Scholar] [CrossRef]
- Linville, R.C.; Pomp, D.; Johnson, R.K.; Rothschild, M.F. Candidate gene analysis for loci affecting litter size and ovulation rate in swine. J. Anim. Sci. 2001, 79, 60–67. [Google Scholar] [CrossRef] [PubMed]
- Blowe, C.D.; Boyette, K.E.; Ashwell, M.S.; Eisen, E.J.; Robison, O.W.; Cassady, J.P. Characterization of a line of pigs previously selected for increased litter size for RBP4 and follistatin. J. Anim. Breed. Genet. 2006, 123, 389–395. [Google Scholar] [CrossRef]
- Katska-Ksiazkiewicz, L.; Lechniak-Cieslak, D.; Korwin-Kossakowska, A.; Alm, H.; Rynska, B.; Warzych, E.; Sosnowski, J.; Sender, G. Genetical and biotechnological methods of utilization of female reproductive potential in mammals. Reprod. Biol. 2006, 6 (Suppl. S1), 21–36. [Google Scholar]
- Spotter, A.; Distl, O. Genetic approaches to the improvement of fertility traits in the pig. Vet. J. 2006, 172, 234–247. [Google Scholar] [CrossRef] [PubMed]
- Li, H.; Cao, G.; Zhang, N.; Lou, T.; Wang, Q.; Zhang, Z.; Liu, C. RBP4 regulates trophoblastic cell proliferation and invasion via the PI3K/AKT signaling pathway. Mol. Med. Rep. 2018, 18, 2873–2879. [Google Scholar] [CrossRef] [PubMed]
- Haberle, V.; Stark, A. Eukaryotic core promoters and the functional basis of transcription initiation. Nat. Rev. Mol. Cell Biol. 2018, 19, 621–637. [Google Scholar] [CrossRef]
- Girling, R.; Partridge, J.F.; Bandara, L.R.; Burden, N.; Totty, N.F.; Hsuan, J.J.; La Thangue, N.B. A new component of the transcription factor DRTF1/E2F. Nature 1993, 362, 83–87. [Google Scholar] [CrossRef] [PubMed]
- Helin, K.; Wu, C.L.; Fattaey, A.R.; Lees, J.A.; Dynlacht, B.D.; Ngwu, C.; Harlow, E. Heterodimerization of the transcription factors E2F-1 and DP-1 leads to cooperative trans-activation. Genes Dev. 1993, 7, 1850–1861. [Google Scholar] [CrossRef]
- Huber, H.E.; Edwards, G.; Goodhart, P.J.; Patrick, D.R.; Huang, P.S.; Ivey-Hoyle, M.; Barnett, S.F.; Oliff, A.; Heimbrook, D.C. Transcription factor E2F binds DNA as a heterodimer. Proc. Natl. Acad. Sci. USA 1993, 90, 3525–3529. [Google Scholar] [CrossRef]
- Ishida, H.; Masuhiro, Y.; Fukushima, A.; Argueta, J.G.M.; Yamaguchi, N.; Shiota, S.; Hanazawa, S. Identification and characterization of novel isoforms of human DP-1: DP-1{alpha} regulates the transcriptional activity of E2F1 as well as cell cycle progression in a dominant-negative manner. J. Biol. Chem. 2005, 280, 24642–24648. [Google Scholar] [CrossRef] [PubMed]
- Lam, E.W.; La Thangue, N.B. DP and E2F proteins: Coordinating transcription with cell cycle progression. Curr. Opin. Cell Biol. 1994, 6, 859–866. [Google Scholar] [CrossRef]
- Zhang, Y.; Venkatraj, V.S.; Fischer, S.G.; Warburton, D.; Chellappan, S.P. Genomic cloning and chromosomal assignment of the E2F dimerization partner TFDP gene family. Genomics 1997, 39, 95–98. [Google Scholar] [CrossRef]
- La Thangue, N.B. DP and E2F proteins: Components of a heterodimeric transcription factor implicated in cell cycle control. Curr. Opin. Cell Biol. 1994, 6, 443–450. [Google Scholar] [CrossRef]
- Kohn, M.J.; Bronson, R.T.; Harlow, E.; Dyson, N.J.; Yamasaki, L. Dp1 is required for extraembryonic development. Development 2003, 130, 1295–1305. [Google Scholar] [CrossRef] [PubMed]
- Elis, S.; Desmarchais, A.; Maillard, V.; Uzbekova, S.; Monget, P.; Dupont, J. Cell proliferation and progesterone synthesis depend on lipid metabolism in bovine granulosa cells. Theriogenology 2015, 83, 840–853. [Google Scholar] [CrossRef] [PubMed]
- Rao, J.; Chen, J.; Bi, M.; Zhang, Y.; Chen, S.; Zhao, Y.; Wang, F.; Qiu, T.; Chen, L.; Li, C.; et al. Interaction between the expression of retinol binding protein 4 and gonadotropin receptors in follicular granulosa cells of pigs. Livest. Sci. 2019, 220, 205–210. [Google Scholar] [CrossRef]
- Hatzirodos, N.; Hummitzsch, K.; Irving-Rodgers, H.F.; Harland, M.L.; Morris, S.E.; Rodgers, R.J. Transcriptome profiling of granulosa cells from bovine ovarian follicles during atresia. BMC Genom. 2014, 15, 40. [Google Scholar] [CrossRef]







| Gene | Accession Number | Primer Sequence (5′–3′) | Tm (°C) | Product Length (bp) |
|---|---|---|---|---|
| RBP4-F1 | NC_030833.1 | AGGTGGAAAGTGAAAGCGG | 60 | 1183 |
| RBP4-R1 | AGAACGAGGGACATCTGCG | |||
| RBP4-F2 | ATCGCAGATGTCCCTCGT | 60 | 1226 | |
| RBP4-R2 | CGTCCCAGTTACTGCGAA |
| Name | Accession Number | Primer Sequence (5′–3′) |
|---|---|---|
| Primer_AlleleFAM | NC_030833.1 | GAAGGTGACCAAGTTCATGCTCTCCCGACAGTGAGCGGCGGCCG |
| Primer_AlleleHEX | GAAGGTCGGAGTCAACGGATTCTCCCGACAGTGAGCGGCGGCCC | |
| Primer_Common | CGGTCCCCAGGCTCCATCTTGCC |
| Gene Name | Primer Sequence (5′–3′) | Tm (°C) | Product Length (bp) | GenBank Number |
|---|---|---|---|---|
| RBP4-F | TAAATAACTGGGACGTGTGTGC | 60 | 127 | NC_030833.1 |
| RBP4-R | ATCCAGTGGTCATCGTTTCCT | |||
| RPL19-F | ATCGCCAATGCCAACTC | 60 | 154 | NC_030826.1 |
| RPL19-R | CCTTTCGCTTACCTATACC | |||
| TFDP1-F | TGACAGAAATGGCTCAGGGTT | 60 | 223 | NW_017189962.1 |
| TFDP1-R | TCCTCGTTCTCGTTGAAGTCC | |||
| Cyclin D1-F | GCCACAGACGTGAAGTTCATTT | 60 | 156 | NC_030836.1 |
| Cyclin D1-R | CGGGTCACATCTGATCACCTT | |||
| Cyclin D2-F | ATGTGGATTGCCTCAAAGCC | 60 | 152 | NC_030812.1 |
| Cyclin D2-R | CAGGTCGATATCCCGAACATC | |||
| CDK4-F | GAGCATCCCAATGTTGTCAGG | 60 | 172 | NC_030812.1 |
| CDK4-R | ACTGGCGCATCAGATCCTTT |
| Locus | Genotype Frequency | Allele Frequency | PIC | He | Ne | p Value | |||
|---|---|---|---|---|---|---|---|---|---|
| GG | GC | CC | C | G | |||||
| RRB4 g.36491960G>C | 0.397 | 0.460 | 0.143 | 0.373 | 0.627 | 0.358 | 0.468 | 1.879 | 0.757 |
| Locus | Genotype | Number | 1st Parity Kidding Number | 2nd Parity Kidding Number | 3rd Parity Kidding Number | Average Kidding Number |
|---|---|---|---|---|---|---|
| RBP4 g.36491960G>C | GG | 150 | 1.893 ± 0.051 a | 2.027 ± 0.064 a | 2.107 ± 0.061 a | 1.966 ± 0.042 a |
| GC | 174 | 2.052 ± 0.047 b | 2.206 ± 0.057 b | 2.341 ± 0.056 b | 2.160 ± 0.039 b | |
| CC | 54 | 2.167 ± 0.085 b | 2.341 ± 0.104 b | 2.529 ± 0.107 b | 2.189 ± 0.070 b |
Publisher’s Note: MDPI stays neutral with regard to jurisdictional claims in published maps and institutional affiliations. |
© 2022 by the authors. Licensee MDPI, Basel, Switzerland. This article is an open access article distributed under the terms and conditions of the Creative Commons Attribution (CC BY) license (https://creativecommons.org/licenses/by/4.0/).
Share and Cite
Liu, Y.; Guo, S.; He, X.; Jiang, Y.; Hong, Q.; Lan, R.; Chu, M. Effect of Upregulation of Transcription Factor TFDP1 Binding Promoter Activity Due to RBP4 g.36491960G>C Mutation on the Proliferation of Goat Granulosa Cells. Cells 2022, 11, 2148. https://doi.org/10.3390/cells11142148
Liu Y, Guo S, He X, Jiang Y, Hong Q, Lan R, Chu M. Effect of Upregulation of Transcription Factor TFDP1 Binding Promoter Activity Due to RBP4 g.36491960G>C Mutation on the Proliferation of Goat Granulosa Cells. Cells. 2022; 11(14):2148. https://doi.org/10.3390/cells11142148
Chicago/Turabian StyleLiu, Yufang, Siwu Guo, Xiaoyun He, Yanting Jiang, Qionghua Hong, Rong Lan, and Mingxing Chu. 2022. "Effect of Upregulation of Transcription Factor TFDP1 Binding Promoter Activity Due to RBP4 g.36491960G>C Mutation on the Proliferation of Goat Granulosa Cells" Cells 11, no. 14: 2148. https://doi.org/10.3390/cells11142148
APA StyleLiu, Y., Guo, S., He, X., Jiang, Y., Hong, Q., Lan, R., & Chu, M. (2022). Effect of Upregulation of Transcription Factor TFDP1 Binding Promoter Activity Due to RBP4 g.36491960G>C Mutation on the Proliferation of Goat Granulosa Cells. Cells, 11(14), 2148. https://doi.org/10.3390/cells11142148

