Sign in to use this feature.

Years

Between: -

Subjects

remove_circle_outline
remove_circle_outline
remove_circle_outline
remove_circle_outline

Journals

Article Types

Countries / Regions

Search Results (5)

Search Parameters:
Keywords = TFDP1

Order results
Result details
Results per page
Select all
Export citation of selected articles as:
14 pages, 2510 KB  
Article
Non-Cytotoxic Graphene Nanoplatelets Upregulate Cell Proliferation and Self-Renewal Genes of Mesenchymal Stem Cells
by Natália Fontana Nicoletti, Daniel Rodrigo Marinowic, Daniele Perondi, João Ismael Budelon Gonçalves, Diego Piazza, Jaderson Costa da Costa and Asdrubal Falavigna
Int. J. Mol. Sci. 2024, 25(18), 9817; https://doi.org/10.3390/ijms25189817 - 11 Sep 2024
Cited by 7 | Viewed by 1937
Abstract
Graphene nanoplatelets (UGZ–1004) are emerging as a promising biomaterial in regenerative medicine. This study comprehensively evaluates UGZ–1004, focusing on its physical properties, cytotoxicity, intracellular interactions, and, notably, its effects on mesenchymal stem cells (MSCs). UGZ–1004 was characterized by lateral dimensions and layer counts [...] Read more.
Graphene nanoplatelets (UGZ–1004) are emerging as a promising biomaterial in regenerative medicine. This study comprehensively evaluates UGZ–1004, focusing on its physical properties, cytotoxicity, intracellular interactions, and, notably, its effects on mesenchymal stem cells (MSCs). UGZ–1004 was characterized by lateral dimensions and layer counts consistent with ISO standards and demonstrated a high carbon purity of 0.08%. Cytotoxicity assessments revealed that UGZ–1004 is non-toxic to various cell lines, including 3T3 fibroblasts, VERO kidney epithelial cells, BV–2 microglia, and MSCs, in accordance with ISO 10993–5:2020/2023 guidelines. The study focused on MSCs and revealed that UGZ–1004 supports their gene expression alterations related to self-renewal and proliferation. MSCs exposed to UGZ–1004 maintained their characteristic surface markers. Importantly, UGZ–1004 promoted significant upregulation of genes crucial for cell cycle regulation and DNA repair, such as CDK1, CDK2, and MDM2. This gene expression profile suggests that UGZ–1004 can enhance MSC self-renewal capabilities, ensuring robust cellular function and longevity. Moreover, UGZ–1004 exposure led to the downregulation of genes associated with tumor development, including CCND1 and TFDP1, mitigating potential tumorigenic risks. These findings underscore the potential of UGZ–1004 to not only bolster MSC proliferation but also enhance their self-renewal processes, which are critical for effective regenerative therapies. The study highlights the need for continued research into the long-term impacts of graphene nanoplatelets and their application in MSC-based regenerative medicine. Full article
(This article belongs to the Special Issue New Advances in Stem Cells in Human Health and Diseases)
Show Figures

Graphical abstract

17 pages, 3831 KB  
Article
Effect of Upregulation of Transcription Factor TFDP1 Binding Promoter Activity Due to RBP4 g.36491960G>C Mutation on the Proliferation of Goat Granulosa Cells
by Yufang Liu, Siwu Guo, Xiaoyun He, Yanting Jiang, Qionghua Hong, Rong Lan and Mingxing Chu
Cells 2022, 11(14), 2148; https://doi.org/10.3390/cells11142148 - 8 Jul 2022
Cited by 10 | Viewed by 2954
Abstract
Retinol-binding protein 4 (RBP4), a member of the lipocalin family, is a specific carrier of retinol (vitamin A) in the blood. Numerous studies have shown that RBP4 plays an important role in mammalian embryonic development and that mutations in RBP4 can be used [...] Read more.
Retinol-binding protein 4 (RBP4), a member of the lipocalin family, is a specific carrier of retinol (vitamin A) in the blood. Numerous studies have shown that RBP4 plays an important role in mammalian embryonic development and that mutations in RBP4 can be used for the marker-assisted selection of animal reproductive traits. However, there are few studies on the regulation of reproduction and high-prolificacy traits by RBP4 in goats. In this study, the 5′ flanking sequence of RBP4 was amplified, and a G>C polymorphism in the promoter region -211 bp (g.36491960) was detected. An association analysis revealed that the respective first, second and third kidding number and mean kidding number of nanny goats with CC and GC genotypes (2.167 ± 0.085, 2.341 ± 0.104, 2.529 ± 0.107 and 2.189 ± 0.070 for CC and 2.052 ± 0.047, 2.206 ± 0.057, 2.341 ± 0.056 and 2.160 ± 0.039 for GC) were significantly higher (p < 0.05) than those with the GG genotype (1.893 ± 0.051, 2.027 ± 0.064, 2.107 ± 0.061 and 1.74 ± 0.05). The luciferase assay showed that luciferase activity was increased in C allele individuals compared with that in G allele individuals. A competitive electrophoretic mobility shift assay (EMSA) showed that individuals with the CC genotype had a stronger promoter region binding capacity than those with the GG genotype. In addition, transcription factor prediction software showed that the RBP4 g.36491960G>C mutation added a novel binding site for transcription factor DP-1 (TFDP1). RT–qPCR results showed that the expression of TFDP1 was significantly higher in the high-prolificacy group than in the low-prolificacy group, and the expression of RBP4 was higher in both the CC and GC genotypes than that in the GG genotype. TFDP1 overexpression significantly increased the expression of RBP4 mRNA (p < 0.05) and the expression of the cell proliferation factors cyclin-D1, cyclin-D2 and CDK4 (p < 0.05). The opposite trend was observed after interference with TFDP1. Both the EdU and CCK-8 results showed that TFDP1 expression could regulate the proliferation of goat ovarian granulosa cells. In summary, our results showed that RBP4 g.36491960G>C was significantly associated with fecundity traits in goats. The g.36491960G>C mutation enhanced the transcriptional activity of RBP4 and increased the expression of RBP4, thus improving the fertility of Yunshang black goats. Full article
Show Figures

Figure 1

13 pages, 3439 KB  
Article
Transcription Factor NRF2 Participates in Cell Cycle Progression at the Level of G1/S and Mitotic Checkpoints
by Diego Lastra, Maribel Escoll and Antonio Cuadrado
Antioxidants 2022, 11(5), 946; https://doi.org/10.3390/antiox11050946 - 11 May 2022
Cited by 19 | Viewed by 3309
Abstract
Transcription factor NRF2 is a master regulator of the multiple cytoprotective responses that confer growth advantages on a cell. However, its participation in the mechanisms that govern the cell division cycle has not been explored in detail. In this study, we used several [...] Read more.
Transcription factor NRF2 is a master regulator of the multiple cytoprotective responses that confer growth advantages on a cell. However, its participation in the mechanisms that govern the cell division cycle has not been explored in detail. In this study, we used several standard methods of synchronization of proliferating cells together with flow cytometry and monitored the participation of NRF2 along the cell cycle by the knockdown of its gene expression. We found that the NRF2 levels were highest at S phase entry, and lowest at mitosis. NRF2 depletion promoted both G1 and M arrest. Targeted transcriptomics analysis of cell cycle regulators showed that NRF2 depletion leads to changes in key cell cycle regulators, such as CDK2, TFDP1, CDK6, CDKN1A (p21), CDKN1B (p27), CCNG1, and RAD51. This study gives a new dimension to NRF2 effects, showing their implication in cell cycle progression. Full article
(This article belongs to the Special Issue Transcription Factor Nrf2)
Show Figures

Graphical abstract

20 pages, 3323 KB  
Article
Gene Expression Profiles Controlled by the Alternative Splicing Factor Nova2 in Endothelial Cells
by Elisa Belloni, Anna Di Matteo, Davide Pradella, Margherita Vacca, Christopher D. R. Wyatt, Roberta Alfieri, Antonio Maffia, Simone Sabbioneda and Claudia Ghigna
Cells 2019, 8(12), 1498; https://doi.org/10.3390/cells8121498 - 23 Nov 2019
Cited by 10 | Viewed by 5077
Abstract
Alternative splicing (AS) plays an important role in expanding the complexity of the human genome through the production of specialized proteins regulating organ development and physiological functions, as well as contributing to several pathological conditions. How AS programs impact on the signaling pathways [...] Read more.
Alternative splicing (AS) plays an important role in expanding the complexity of the human genome through the production of specialized proteins regulating organ development and physiological functions, as well as contributing to several pathological conditions. How AS programs impact on the signaling pathways controlling endothelial cell (EC) functions and vascular development is largely unknown. Here we identified, through RNA-seq, changes in mRNA steady-state levels in ECs caused by the neuro-oncological ventral antigen 2 (Nova2), a key AS regulator of the vascular morphogenesis. Bioinformatics analyses identified significant enrichment for genes regulated by peroxisome proliferator-activated receptor-gamma (Ppar-γ) and E2F1 transcription factors. We also showed that Nova2 in ECs controlled the AS profiles of Ppar-γ and E2F dimerization partner 2 (Tfdp2), thus generating different protein isoforms with distinct function (Ppar-γ) or subcellular localization (Tfdp2). Collectively, our results supported a mechanism whereby Nova2 integrated splicing decisions in order to regulate Ppar-γ and E2F1 activities. Our data added a layer to the sequential series of events controlled by Nova2 in ECs to orchestrate vascular biology. Full article
Show Figures

Graphical abstract

12 pages, 5245 KB  
Article
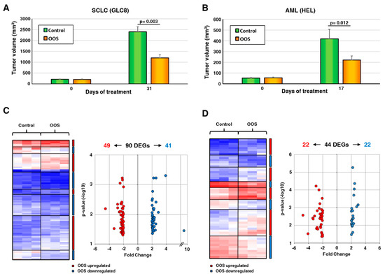
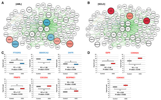
Central Role of Cell Cycle Regulation in the Antitumoral Action of Ocoxin
by Javier Pérez-Peña, Elena Díaz-Rodríguez, Eduardo Sanz and Atanasio Pandiella
Nutrients 2019, 11(5), 1068; https://doi.org/10.3390/nu11051068 - 14 May 2019
Cited by 7 | Viewed by 3389
Abstract
Nutritional supplements which include natural antitumoral compounds could represent safe and efficient additives for cancer patients. One such nutritional supplement, Ocoxin Oral solution (OOS), is a composite formulation that contains several antioxidants and exhibits antitumoral properties in several in vitro and in vivo [...] Read more.
Nutritional supplements which include natural antitumoral compounds could represent safe and efficient additives for cancer patients. One such nutritional supplement, Ocoxin Oral solution (OOS), is a composite formulation that contains several antioxidants and exhibits antitumoral properties in several in vitro and in vivo tumor conditions. Here, we performed a functional genomic analysis to uncover the mechanism of the antitumoral action of OOS. Using in vivo models of acute myelogenous leukemia (AML, HEL cells, representative of a liquid tumor) and small-cell lung cancer (GLC-8, representative of a solid tumor), we showed that OOS treatment altered the transcriptome of xenografted tumors created by subcutaneously implanting these cells. Functional transcriptomic studies pointed to a cell cycle deregulation after OOS treatment. The main pathway responsible for this deregulation was the E2F–TFDP route, which was affected at different points. The alterations ultimately led to a decrease in pathway activation. Moreover, when OOS-deregulated genes in the AML context were analyzed in patient samples, a clear correlation with their levels and prognosis was observed. Together, these data led us to suggest that the antitumoral effect of OOS is due to blockade of cell cycle progression mainly caused by the action of OOS on the E2F–TFDP pathway. Full article
Show Figures

Graphical abstract

Back to TopTop