The Prognostic and Predictive Significance of Tumor-Infiltrating Memory T Cells Is Reversed in High-Risk HNSCC
Abstract
1. Introduction
2. Materials and Methods
3. Results
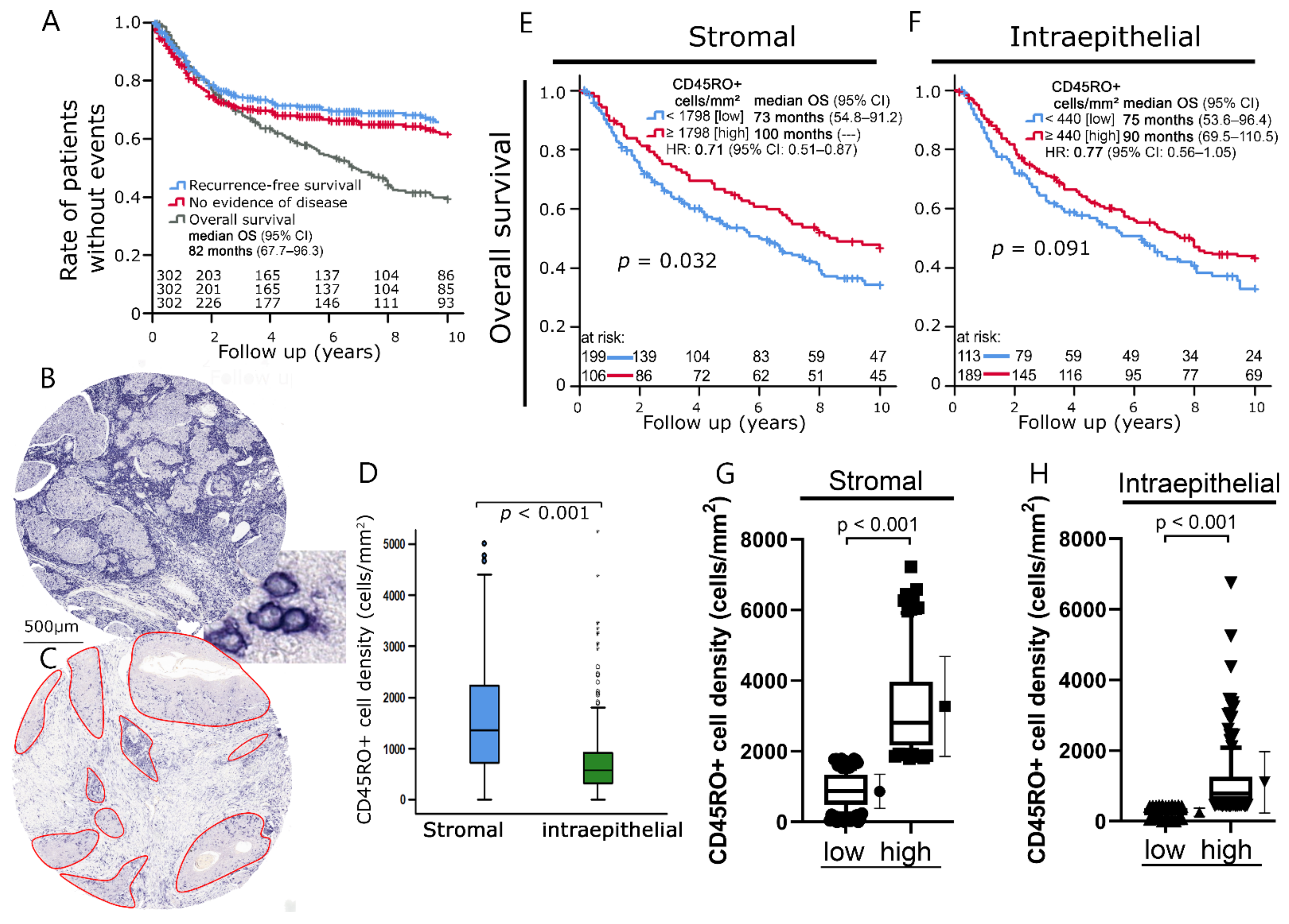
3.1. Patient Cohort
3.2. Site and Prognostic Value of CD45RO+ Cell Densities
3.3. Prognostic Significance of CD45RO+ Cell Densities According to Clinical Characteristics
3.4. Predictive Significance of CD45RO+ Cell Density in Patients with Different Treatment Modalities
4. Discussion
5. Conclusions
Supplementary Materials
Author Contributions
Funding
Institutional Review Board Statement
Informed Consent Statement
Data Availability Statement
Acknowledgments
Conflicts of Interest
References
- Argiris, A.; Karamouzis, M.V.; Raben, D.; Ferris, R.L. Head and neck cancer. Lancet 2008, 371, 1695–1709. [Google Scholar] [CrossRef]
- Johnson, D.E.; Burtness, B.; Leemans, C.R.; Lui, V.W.Y.; Bauman, J.E.; Grandis, J.R. Head and neck squamous cell carcinoma. Nat. Rev. Dis. Primers 2020, 6, 92. [Google Scholar] [CrossRef] [PubMed]
- Jemal, A.; Siegel, R.; Xu, J.; Ward, E. Cancer statistics, 2010. CA Cancer J. Clin. 2010, 60, 277–300. [Google Scholar] [CrossRef] [PubMed]
- Murdoch, D. Standard, and novel cytotoxic and molecular-targeted, therapies for HNSCC: An evidence-based review. Curr. Opin. Oncol. 2007, 19, 216–221. [Google Scholar] [CrossRef] [PubMed]
- Siegel, R.L.; Miller, K.D.; Jemal, A. Cancer statistics, 2020. CA Cancer J. Clin. 2020, 70, 7–30. [Google Scholar] [CrossRef]
- Hecht, M.; Fietkau, R.; Gaipl, U.S. Definitive chemoradiotherapy of locally advanced head and neck cancer in combination with immune checkpoint inhibition-new concepts required. Strahlenther. Onkol. 2022, 198, 83–85. [Google Scholar] [CrossRef]
- Argiris, A.; Eng, C. Epidemiology, staging, and screening of head and neck cancer. Cancer Treat. Res. 2003, 114, 15–60. [Google Scholar] [CrossRef]
- Verdonck-de Leeuw, I.M.; Buffart, L.M.; Heymans, M.W.; Rietveld, D.H.; Doornaert, P.; de Bree, R.; Buter, J.; Aaronson, N.K.; Slotman, B.J.; Leemans, C.R.; et al. The course of health-related quality of life in head and neck cancer patients treated with chemoradiation: A prospective cohort study. Radiother. Oncol. 2014, 110, 422–428. [Google Scholar] [CrossRef]
- Hanahan, D.; Weinberg, R.A. Hallmarks of cancer: The next generation. Cell 2011, 144, 646–674. [Google Scholar] [CrossRef]
- Ahmadvand, S.; Faghih, Z.; Montazer, M.; Safaei, A.; Mokhtari, M.; Jafari, P.; Talei, A.R.; Tahmasebi, S.; Ghaderi, A. Importance of CD45RO+ tumor-infiltrating lymphocytes in post-operative survival of breast cancer patients. Cell. Oncol. 2019, 42, 343–356. [Google Scholar] [CrossRef]
- Schnellhardt, S.; Erber, R.; Buttner-Herold, M.; Rosahl, M.C.; Ott, O.J.; Strnad, V.; Beckmann, M.W.; King, L.; Hartmann, A.; Fietkau, R.; et al. Accelerated Partial Breast Irradiation: Macrophage Polarisation Shift Classification Identifies High-Risk Tumours in Early Hormone Receptor-Positive Breast Cancer. Cancers 2020, 12, 446. [Google Scholar] [CrossRef]
- Hu, G.; Wang, S. Tumor-infiltrating CD45RO(+) Memory T Lymphocytes Predict Favorable Clinical Outcome in Solid Tumors. Sci. Rep. 2017, 7, 10376. [Google Scholar] [CrossRef]
- Michie, C.A.; McLean, A.; Alcock, C.; Beverley, P.C. Lifespan of human lymphocyte subsets defined by CD45 isoforms. Nature 1992, 360, 264–265. [Google Scholar] [CrossRef] [PubMed]
- Young, J.L.; Ramage, J.M.; Gaston, J.S.; Beverley, P.C. In vitro responses of human CD45R0brightRA− and CD45R0-RAbright T cell subsets and their relationship to memory and naive T cells. Eur. J. Immunol. 1997, 27, 2383–2390. [Google Scholar] [CrossRef] [PubMed]
- Clement, L.T. Isoforms of the CD45 common leukocyte antigen family: Markers for human T-cell differentiation. J. Clin. Immunol. 1992, 12, 1–10. [Google Scholar] [CrossRef] [PubMed]
- Ihara, F.; Sakurai, D.; Horinaka, A.; Makita, Y.; Fujikawa, A.; Sakurai, T.; Yamasaki, K.; Kunii, N.; Motohashi, S.; Nakayama, T.; et al. CD45RA(-)Foxp3(high) regulatory T cells have a negative impact on the clinical outcome of head and neck squamous cell carcinoma. Cancer Immunol. Immunother. 2017, 66, 1275–1285. [Google Scholar] [CrossRef]
- Huang, Z.; Xie, N.; Liu, H.; Wan, Y.; Zhu, Y.; Zhang, M.; Tao, Y.; Zhou, H.; Liu, X.; Hou, J.; et al. The prognostic role of tumour-infiltrating lymphocytes in oral squamous cell carcinoma: A meta-analysis. J. Oral Pathol. Med. 2019, 48, 788–798. [Google Scholar] [CrossRef]
- Zhou, C.; Li, J.; Wu, Y.; Diao, P.; Yang, J.; Cheng, J. High Density of Intratumor CD45RO(+) Memory Tumor-Infiltrating Lymphocytes Predicts Favorable Prognosis in Patients With Oral Squamous Cell Carcinoma. J. Oral Maxillofac. Surg. 2019, 77, 536–545. [Google Scholar] [CrossRef]
- Koike, K.; Nishiyama, K.; Dehari, H.; Ogi, K.; Sasaki, T.; Shimizu, S.; Sasaya, T.; Tsuchihashi, K.; Sonoda, T.; Hasegawa, T.; et al. Prognostic Value of CD45Ro(+) T-Cell Expression in Patients With Oral Squamous Cell Carcinoma. Anticancer Res. 2021, 41, 4515–4522. [Google Scholar] [CrossRef]
- Wang, L.; Zhai, Z.W.; Ji, D.B.; Li, Z.W.; Gu, J. Prognostic value of CD45RO(+) tumor-infiltrating lymphocytes for locally advanced rectal cancer following 30 Gy/10f neoadjuvant radiotherapy. Int. J. Colorectal. Dis. 2015, 30, 753–760. [Google Scholar] [CrossRef]
- Echarti, A.; Hecht, M.; Buttner-Herold, M.; Haderlein, M.; Hartmann, A.; Fietkau, R.; Distel, L. CD8+ and Regulatory T cells Differentiate Tumor Immune Phenotypes and Predict Survival in Locally Advanced Head and Neck Cancer. Cancers 2019, 11, 1398. [Google Scholar] [CrossRef]
- Baudino, T.A. Targeted Cancer Therapy: The Next Generation of Cancer Treatment. Curr. Drug Discov. Technol. 2015, 12, 3–20. [Google Scholar] [CrossRef] [PubMed]
- Blanc, C.; Hans, S.; Tran, T.; Granier, C.; Saldman, A.; Anson, M.; Oudard, S.; Tartour, E. Targeting Resident Memory T Cells for Cancer Immunotherapy. Front. Immunol. 2018, 9, 1722. [Google Scholar] [CrossRef] [PubMed]
- Weykamp, F.; Seidensaal, K.; Rieken, S.; Green, K.; Mende, S.; Zaoui, K.; Freier, K.; Adeberg, S.; Debus, J.; Welte, S.E. Age-dependent hemato- and nephrotoxicity in patients with head and neck cancer receiving chemoradiotherapy with weekly cisplatin. Strahlenther. Onkol. 2020, 196, 515–521. [Google Scholar] [CrossRef] [PubMed]
- Welte, B.; Suhr, P.; Bottke, D.; Bartkowiak, D.; Dorr, W.; Trott, K.R.; Wiegel, T. Second malignancies in highdose areas of previous tumor radiotherapy. Strahlenther. Onkol. 2010, 186, 174–179. [Google Scholar] [CrossRef] [PubMed]
- Schnellhardt, S.; Erber, R.; Büttner-Herold, M.; Rosahl, M.-C.; Ott, O.J.; Strnad, V.; Beckmann, M.W.; King, L.; Hartmann, A.; Fietkau, R.; et al. Tumour-Infiltrating Inflammatory Cells in Early Breast Cancer: An Underrated Prognostic and Predictive Factor? Int. J. Mol. Sci. 2020, 21, 8238. [Google Scholar] [CrossRef] [PubMed]
- Pages, F.; Berger, A.; Camus, M.; Sanchez-Cabo, F.; Costes, A.; Molidor, R.; Mlecnik, B.; Kirilovsky, A.; Nilsson, M.; Damotte, D.; et al. Effector memory T cells, early metastasis, and survival in colorectal cancer. N. Engl. J. Med. 2005, 353, 2654–2666. [Google Scholar] [CrossRef] [PubMed]
- Gao, Q.; Zhou, J.; Wang, X.Y.; Qiu, S.J.; Song, K.; Huang, X.W.; Sun, J.; Shi, Y.H.; Li, B.Z.; Xiao, Y.S.; et al. Infiltrating memory/senescent T cell ratio predicts extrahepatic metastasis of hepatocellular carcinoma. Ann. Surg. Oncol. 2012, 19, 455–466. [Google Scholar] [CrossRef]
- Lee, H.E.; Chae, S.W.; Lee, Y.J.; Kim, M.A.; Lee, H.S.; Lee, B.L.; Kim, W.H. Prognostic implications of type and density of tumour-infiltrating lymphocytes in gastric cancer. Br. J. Cancer 2008, 99, 1704–1711. [Google Scholar] [CrossRef]
- Camacho, M.; Aguero, A.; Sumarroca, A.; Lopez, L.; Pavon, M.A.; Aviles-Jurado, F.X.; Garcia, J.; Quer, M.; Leon, X. Prognostic value of CD45 transcriptional expression in head and neck cancer. Eur. Arch. Otorhinolaryngol. 2018, 275, 225–232. [Google Scholar] [CrossRef]
- De Ruiter, E.J.; Ooft, M.L.; Devriese, L.A.; Willems, S.M. The prognostic role of tumor infiltrating T-lymphocytes in squamous cell carcinoma of the head and neck: A systematic review and meta-analysis. Oncoimmunology 2017, 6, e1356148. [Google Scholar] [CrossRef] [PubMed]
- Nguyen, N.; Bellile, E.; Thomas, D.; McHugh, J.; Rozek, L.; Virani, S.; Peterson, L.; Carey, T.E.; Walline, H.; Moyer, J.; et al. Tumor infiltrating lymphocytes and survival in patients with head and neck squamous cell carcinoma. Head Neck 2016, 38, 1074–1084. [Google Scholar] [CrossRef] [PubMed]
- Woodland, D.L.; Kohlmeier, J.E. Migration, maintenance and recall of memory T cells in peripheral tissues. Nat. Rev. Immunol. 2009, 9, 153–161. [Google Scholar] [CrossRef] [PubMed]
- Hotta, K.; Sho, M.; Fujimoto, K.; Shimada, K.; Yamato, I.; Anai, S.; Konishi, N.; Hirao, Y.; Nonomura, K.; Nakajima, Y. Prognostic significance of CD45RO+ memory T cells in renal cell carcinoma. Br. J. Cancer 2011, 105, 1191–1196. [Google Scholar] [CrossRef]
- Malmberg, K.J.; Arulampalam, V.; Ichihara, F.; Petersson, M.; Seki, K.; Andersson, T.; Lenkei, R.; Masucci, G.; Pettersson, S.; Kiessling, R. Inhibition of activated/memory (CD45RO(+)) T cells by oxidative stress associated with block of NF-kappaB activation. J. Immunol. 2001, 167, 2595–2601. [Google Scholar] [CrossRef]
- Schnellhardt, S.; Hirneth, J.; Buttner-Herold, M.; Daniel, C.; Haderlein, M.; Hartmann, A.; Fietkau, R.; Distel, L. The Prognostic Value of FoxP3+ Tumour-Infiltrating Lymphocytes in Rectal Cancer Depends on Immune Phenotypes Defined by CD8+ Cytotoxic T Cell Density. Front. Immunol. 2022, 13, 781222. [Google Scholar] [CrossRef]
- Jackson, S.M.; Harp, N.; Patel, D.; Zhang, J.; Willson, S.; Kim, Y.J.; Clanton, C.; Capra, J.D. CD45RO enriches for activated, highly mutated human germinal center B cells. Blood 2007, 110, 3917–3925. [Google Scholar] [CrossRef][Green Version]
- Krzywinska, E.; Cornillon, A.; Allende-Vega, N.; Vo, D.N.; Rene, C.; Lu, Z.Y.; Pasero, C.; Olive, D.; Fegueux, N.; Ceballos, P.; et al. CD45 Isoform Profile Identifies Natural Killer (NK) Subsets with Differential Activity. PLoS ONE 2016, 11, e0150434. [Google Scholar] [CrossRef]
- Fu, X.; Liu, Y.; Li, L.; Li, Q.; Qiao, D.; Wang, H.; Lao, S.; Fan, Y.; Wu, C. Human natural killer cells expressing the memory-associated marker CD45RO from tuberculous pleurisy respond more strongly and rapidly than CD45RO- natural killer cells following stimulation with interleukin-12. Immunology 2011, 134, 41–49. [Google Scholar] [CrossRef]
- Charap, A.J.; Enokida, T.; Brody, R.; Sfakianos, J.; Miles, B.; Bhardwaj, N.; Horowitz, A. Landscape of natural killer cell activity in head and neck squamous cell carcinoma. J. ImmunoTherapy Cancer 2020, 8, e001523. [Google Scholar] [CrossRef]
- Distel, L.V.; Fickenscher, R.; Dietel, K.; Hung, A.; Iro, H.; Zenk, J.; Nkenke, E.; Buttner, M.; Niedobitek, G.; Grabenbauer, G.G. Tumour infiltrating lymphocytes in squamous cell carcinoma of the oro- and hypopharynx: Prognostic impact may depend on type of treatment and stage of disease. Oral Oncol. 2009, 45, e167–e174. [Google Scholar] [CrossRef] [PubMed]
- Booth, N.J.; McQuaid, A.J.; Sobande, T.; Kissane, S.; Agius, E.; Jackson, S.E.; Salmon, M.; Falciani, F.; Yong, K.; Rustin, M.H.; et al. Different proliferative potential and migratory characteristics of human CD4+ regulatory T cells that express either CD45RA or CD45RO. J. Immunol. 2010, 184, 4317–4326. [Google Scholar] [CrossRef] [PubMed]
- Seminerio, I.; Descamps, G.; Dupont, S.; de Marrez, L.; Laigle, J.A.; Lechien, J.R.; Kindt, N.; Journe, F.; Saussez, S. Infiltration of FoxP3+ Regulatory T Cells is a Strong and Independent Prognostic Factor in Head and Neck Squamous Cell Carcinoma. Cancers 2019, 11, 227. [Google Scholar] [CrossRef] [PubMed]
- Jawhar, N.M. Tissue Microarray: A rapidly evolving diagnostic and research tool. Ann. Saudi Med. 2009, 29, 123–127. [Google Scholar] [CrossRef]





| Clinical Characteristics | (Number of Patients) Percentage |
|---|---|
| Sex | male (258) 84% |
| female (48) 16% | |
| Median age (years) | 55 (SD: 9.16, min: 27, max: 81) |
| Location/primary site of the tumor | throat, oro-, naso-, hypopharynx, base of tongue (237) 77% |
| floor of mouth (8) 3% | |
| palate (61) 20% | |
| UICC Stage | I (13) 4% |
| II (28) 9% | |
| III (56) 18% | |
| IV (209) 68% | |
| Primary tumor | T1 (58) 19% |
| T2 (102) 33% | |
| T3 (74) 24% | |
| T4 (72) 24% | |
| Pathological regional lymph nodes | N0 (108) 35% |
| N1 (38) 12% | |
| N2 (134) 44% | |
| N3 (26) 8% | |
| Distant metastasis | M0 (301) 98% |
| M1 (5) 2% | |
| Grading | G1 (16) 5% |
| G2 (178) 58% | |
| G3 (104) 34% | |
| G4 (8) 3% | |
| Treatment | 0 def. RCT (52) 17% |
| 1 OP + adj. RCT (222) 73% | |
| 2 Neoadj. RCT + OP (32) 10% |
| Univariate Analysis | Multivariate Analysis | |||||
|---|---|---|---|---|---|---|
| Variable | Hazard Ratio | 95% C.I. | p | Hazard Ratio | 95% C.I. | p |
| Age (year) (<55 (n = 150) vs. ≥55 (n = 148)) | 1.083 | 0.802–1.461 | 0.60 | --- | --- | --- |
| Sex (Male (n = 252) vs. Female (n = 46)) | 0.884 | 0.574–1.361 | 0.58 | --- | --- | --- |
| T Stage (T1, T2 (n = 155) vs. T3, T4 (n = 143)) | 1.244 | 0.922–1.68 | 0.15 | 1.144 | 0.816–1.605 | 0.43 |
| N Stage (N0 (n = 106) vs. N1, N2, N3 (n = 192)) | 1.052 | 0.767–1.443 | 0.75 | --- | --- | --- |
| Histological grading (G1, G2 (n = 188) vs. G3, G4 (n = 110)) | 0.943 | 0.69–1.288 | 0.71 | --- | --- | --- |
| Surgery (No (n = 52) vs. Yes (n = 246)) | 0.765 | 0.523–1.119 | 0.17 | 0.756 | 0.517–1.107 | 0.15 |
| Stromal CD45RO+ cell density (low (n = 193) vs. high (n = 105 )) | 0.706 | 0.512–0.974 | 0.03 | 0.698 | 0.504–0.965 | 0.03 |
| Intraepithelial CD45RO+ cell density (low (n = 113) vs. high (n = 185)) | 0.768 | 0.564–1.045 | 0.09 | 0.823 | 0.6–1.129 | 0.23 |
| Treatment | |||||
|---|---|---|---|---|---|
| N (Total) | Definitive RCT | Adjuvant RCT | Neoadjuvant RCT | p | |
| Age (year) | 0.2 | ||||
| <55 | 155 | 22 (42%) | 113 (51%) | 20 (63%) | |
| ≥55 | 151 | 30 (58%) | 109 (49%) | 12 (37%) | |
| Sex | 0.68 | ||||
| male | 258 | 42 (81%) | 188 (85%) | 28 (88%) | |
| female | 48 | 10 (19%) | 34 (15%) | 4 (12%) | |
| T Stage | <0.001 | ||||
| T1,2 | 160 | 3 (6%) | 145 (65%) | 12 (38%) | |
| T3,4 | 146 | 49 (94%) | 77 (35%) | 32 (62%) | |
| N Stage | <0.001 | ||||
| N0 | 108 | 8 (15%) | 98 (44%) | 2 (7%) | |
| N1,2,3 | 197 | 44 (85%) | 124 (56%) | 29 (93%) | |
| UICC Stage | <0.001 | ||||
| I, II, III | 97 | 6 (12%) | 85 (38%) | 6 (19%) | |
| IV | 209 | 46 (89%) | 137 (62%) | 26 (81%) | |
| Histological grading | 0.17 | ||||
| G1,2 | 194 | 36 (69%) | 134 (60%) | 24 (75%) | |
| G3,4 | 112 | 16 (31%) | 88 (40%) | 8 (25%) | |
| Stromal CD45RO+ cell density | 0.94 | ||||
| low | 199 | 35 (67%) | 144 (65%) | 20 (65%) | |
| high | 106 | 17 (33%) | 78 (35%) | 11 (35%) | |
| n.a. | 1 | ||||
| Intraepithelial CD45RO+ cell density | 0.003 | ||||
| low | 114 | 17 (33%) | 94 (42%) | 3 (10%) | |
| high | 189 | 35 (67%) | 128 (58%) | 26 (90%) | |
| n.a. | 3 | ||||
Publisher’s Note: MDPI stays neutral with regard to jurisdictional claims in published maps and institutional affiliations. |
© 2022 by the authors. Licensee MDPI, Basel, Switzerland. This article is an open access article distributed under the terms and conditions of the Creative Commons Attribution (CC BY) license (https://creativecommons.org/licenses/by/4.0/).
Share and Cite
Hartan, R.; Schnellhardt, S.; Büttner-Herold, M.; Daniel, C.; Hartmann, A.; Fietkau, R.; Distel, L. The Prognostic and Predictive Significance of Tumor-Infiltrating Memory T Cells Is Reversed in High-Risk HNSCC. Cells 2022, 11, 1960. https://doi.org/10.3390/cells11121960
Hartan R, Schnellhardt S, Büttner-Herold M, Daniel C, Hartmann A, Fietkau R, Distel L. The Prognostic and Predictive Significance of Tumor-Infiltrating Memory T Cells Is Reversed in High-Risk HNSCC. Cells. 2022; 11(12):1960. https://doi.org/10.3390/cells11121960
Chicago/Turabian StyleHartan, Rebekka, Sören Schnellhardt, Maike Büttner-Herold, Christoph Daniel, Arndt Hartmann, Rainer Fietkau, and Luitpold Distel. 2022. "The Prognostic and Predictive Significance of Tumor-Infiltrating Memory T Cells Is Reversed in High-Risk HNSCC" Cells 11, no. 12: 1960. https://doi.org/10.3390/cells11121960
APA StyleHartan, R., Schnellhardt, S., Büttner-Herold, M., Daniel, C., Hartmann, A., Fietkau, R., & Distel, L. (2022). The Prognostic and Predictive Significance of Tumor-Infiltrating Memory T Cells Is Reversed in High-Risk HNSCC. Cells, 11(12), 1960. https://doi.org/10.3390/cells11121960

