Modulation of Dopamine Receptors on Osteoblasts as a Possible Therapeutic Strategy for Inducing Bone Formation in Arthritis
Abstract
:1. Introduction
2. Materials and Methods
2.1. Study Cohort
2.2. Bone Tissue Specimens and Osteoblast Cell Culture
2.3. Osteoclast Isolation and Culture
2.4. Immunohistochemistry of Dopaminergic Receptors in Bone Tissue
2.5. Flow Cytometry
2.5.1. Extracellular Staining
2.5.2. Intracellular Staining
2.6. Dopamine Quantification via ELISA
2.7. Mineralization Assay
2.8. Osteoblast Stimulation with DR Agonists
2.9. Cytokine Quantification via ELISA
2.10. Quantification of Differentiated Osteoclasts via TRAP Staining
2.11. RNA Isolation and Real-Time PCR
2.12. Bone Resorption
2.13. Statistical Analysis
3. Results
3.1. Dopamine Receptors Are Expressed in the Bone of OA and RA Patients
3.2. Dopamine Receptors Are Expressed in Isolated Osteoblasts
3.3. Osteoblasts Synthesize Dopamine
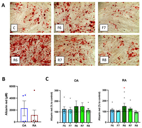
3.4. D2-like DR Stimulation Affects Mineralization
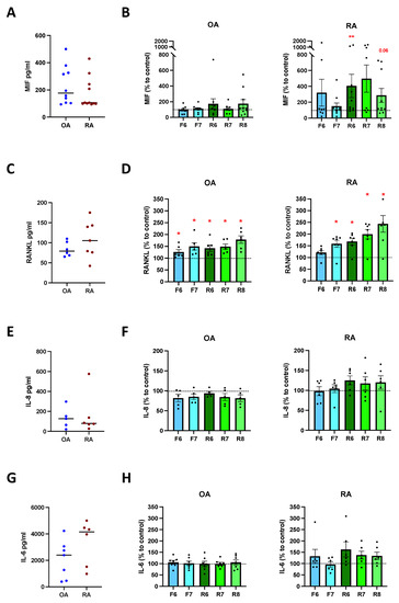
3.5. DR Stimulation Increases MIF and RANKL Release
3.6. DR Stimulation Affects Osteoclast Differentiation
3.7. DR Stimulation Does Not Alter Osteoclast Function
4. Discussion
5. Conclusions
Supplementary Materials
Author Contributions
Funding
Institutional Review Board Statement
Informed Consent Statement
Data Availability Statement
Acknowledgments
Conflicts of Interest
References
- Smolen, J.S.; Aletaha, D.; Barton, A.; Burmester, G.R.; Emery, P.; Firestein, G.S.; Kavanaugh, A.; McInnes, I.B.; Solomon, D.H.; Strand, V.; et al. Rheumatoid arthritis. Nat. Rev. Dis. Prim. 2018, 4, 18001. [Google Scholar] [CrossRef] [PubMed]
- Zerbini, C.A.F.; Clark, P.; Mendez-Sanchez, L.; Pereira, R.M.R.; Messina, O.D.; Una, C.R.; Adachi, J.D.; Lems, W.F.; Cooper, C.; Lane, N.E.; et al. Biologic therapies and bone loss in rheumatoid arthritis. Osteoporos. Int. 2017, 28, 429–446. [Google Scholar] [CrossRef] [PubMed]
- Rheumatoid Arthritis: National Clinical Guideline for Management and Treatment in Adults; Royal College of Physicians (UK): London, UK, 2009.
- Berner, C.; Haider, S.; Grabovac, I.; Lamprecht, T.; Fenzl, K.H.; Erlacher, L.; Quittan, M.; Dorner, T.E. Work Ability and Employment in Rheumatoid Arthritis: A Cross-Sectional Study on the Role of Muscle Strength and Lower Extremity Function. Int. J. Rheumatol. 2018, 2018, 3756207. [Google Scholar] [CrossRef] [PubMed]
- Backman, C.L. Employment and work disability in rheumatoid arthritis. Curr. Opin. Rheumatol. 2004, 16, 148–152. [Google Scholar] [CrossRef]
- Kleyer, A.; Schett, G. Arthritis and bone loss: A hen and egg story. Curr. Opin. Rheumatol. 2014, 26, 80–84. [Google Scholar] [CrossRef]
- David, J.P.; Schett, G. TNF and bone. Curr. Dir. Autoimmun. 2010, 11, 135–144. [Google Scholar]
- Wang, T.; He, C. TNF-alpha and IL-6: The Link between Immune and Bone System. Curr. Drug. Target 2020, 21, 213–227. [Google Scholar] [CrossRef]
- Kim, H.; Ahn, S.H.; Shin, C.; Lee, S.H.; Kim, B.J.; Koh, J.M. The Association of Higher Plasma Macrophage Migration Inhibitory Factor Levels with Lower Bone Mineral Density and Higher Bone Turnover Rate in Postmenopausal Women. Endocrinol Metab. 2016, 31, 454–461. [Google Scholar] [CrossRef]
- Swanberg, M.; McGuigan, F.; Ivaska, K.K.; Gerdhem, P.; Lerner, U.H.; Bucala, R.; Kuchel, G.; Kenny, A.; Akesson, K. Polymorphisms in the macrophage migration inhibitory factor gene and bone loss in postmenopausal women. Bone 2010, 47, 424–429. [Google Scholar] [CrossRef] [Green Version]
- Steffen, U.; Schett, G.; Bozec, A. How Autoantibodies Regulate Osteoclast Induced Bone Loss in Rheumatoid Arthritis. Front. Immunol. 2019, 10, 1483. [Google Scholar] [CrossRef] [Green Version]
- Sun, W.; Meednu, N.; Rosenberg, A.; Rangel-Moreno, J.; Wang, V.; Glanzman, J.; Owen, T.; Zhou, X.; Zhang, H.; Boyce, B.F.; et al. B cells inhibit bone formation in rheumatoid arthritis by suppressing osteoblast differentiation. Nat. Commun. 2018, 9, 5127. [Google Scholar] [CrossRef] [PubMed]
- Corrado, A.; Maruotti, N.; Cantatore, F.P. Osteoblast Role in Rheumatic Diseases. Int. J. Mol. Sci. 2017, 18, 1272. [Google Scholar] [CrossRef] [PubMed] [Green Version]
- Ritchlin, C.T.; Schwarz, E.M.; O’Keefe, R.J.; Looney, R.J. RANK, RANKL and OPG in inflammatory arthritis and periprosthetic osteolysis. J. Musculoskelet. Neuronal Interact. 2004, 4, 276–284. [Google Scholar] [PubMed]
- Crotti, T.N.; Dharmapatni, A.A.; Alias, E.; Haynes, D.R. Osteoimmunology: Major and Costimulatory Pathway Expression Associated with Chronic Inflammatory Induced Bone Loss. J. Immunol. Res. 2015, 2015, 281287. [Google Scholar] [CrossRef] [Green Version]
- Basu, S.; Dasgupta, P.S. Dopamine, a neurotransmitter, influences the immune system. J. Neuroimmunol. 2000, 102, 113–124. [Google Scholar] [CrossRef]
- Sarkar, C.; Basu, B.; Chakroborty, D.; Dasgupta, P.S.; Basu, S. The immunoregulatory role of dopamine: An update. Brain Behav. Immun. 2010, 24, 525–528. [Google Scholar] [CrossRef] [Green Version]
- Levite, M. Dopamine and T cells: Dopamine receptors and potent effects on T cells, dopamine production in T cells, and abnormalities in the dopaminergic system in T cells in autoimmune, neurological and psychiatric diseases. Acta. Physiol. 2016, 216, 42–89. [Google Scholar] [CrossRef]
- Cosentino, M.; Marino, F. Adrenergic and dopaminergic modulation of immunity in multiple sclerosis: Teaching old drugs new tricks? J. Neuroimmun. Pharmacol. 2013, 8, 163–179. [Google Scholar] [CrossRef]
- Capellino, S.; Claus, M.; Watzl, C. Regulation of natural killer cell activity by glucocorticoids, serotonin, dopamine, and epinephrine. Cell. Mol. Immunol. 2020, 17, 705–711. [Google Scholar] [CrossRef]
- Thomas Broome, S.; Louangaphay, K.; Keay, K.A.; Leggio, G.M.; Musumeci, G.; Castorina, A. Dopamine: An immune transmitter. Neural. Regen. Res. 2020, 15, 2173–2185. [Google Scholar]
- Feng, Y.; Lu, Y. Immunomodulatory Effects of Dopamine in Inflammatory Diseases. Front. Immunol. 2021, 12, 663102. [Google Scholar] [CrossRef] [PubMed]
- Sibley, D.R.; Monsma, F.J., Jr.; Shen, Y. Molecular neurobiology of dopaminergic receptors. Int. Rev. Neurobiol. 1993, 35, 391–415. [Google Scholar] [PubMed]
- Beaulieu, J.M.; Espinoza, S.; Gainetdinov, R.R. Dopamine receptors-IUPHAR Review 13. Br. J. Pharmacol. 2015, 172, 1–23. [Google Scholar] [CrossRef] [PubMed] [Green Version]
- Jenei-Lanzl, Z.; Zwingenberg, J.; Lowin, T.; Anders, S.; Straub, R.H. Proinflammatory receptor switch from Galphas to Galphai signaling by beta-arrestin-mediated PDE4 recruitment in mixed RA synovial cells. Brain Behav. Immun. 2015, 50, 266–274. [Google Scholar] [CrossRef]
- Perreault, M.L.; Hasbi, A.; O’Dowd, B.F.; George, S.R. Heteromeric dopamine receptor signaling complexes: Emerging neurobiology and disease relevance. Neuropsychopharmacol. 2014, 39, 156–168. [Google Scholar] [CrossRef] [Green Version]
- Marino, F.; Cosentino, M.; Bombelli, R.; Ferrari, M.; Lecchini, S.; Frigo, G. Endogenous catecholamine synthesis, metabolism, storage, and uptake in human peripheral blood mononuclear cells. Exp. Hematol. 1999, 27, 489–495. [Google Scholar] [CrossRef]
- Cosentino, M.; Fietta, A.M.; Ferrari, M.; Rasini, E.; Bombelli, R.; Carcano, E.; Saporiti, F.; Meloni, F.; Marino, F.; Lecchini, S. Human CD4+CD25+ regulatory T cells selectively express tyrosine hydroxylase and contain endogenous catecholamines subserving an autocrine/paracrine inhibitory functional loop. Blood 2007, 109, 632–642. [Google Scholar] [CrossRef] [Green Version]
- Sellgren, C.; Frisell, T.; Lichtenstein, P.; Landen, M.; Askling, J. The association between schizophrenia and rheumatoid arthritis: A nationwide population-based Swedish study on intraindividual and familial risks. Schizophr. Bull. 2014, 40, 1552–1559. [Google Scholar] [CrossRef] [Green Version]
- Torsney, K.M.; Noyce, A.J.; Doherty, K.M.; Bestwick, J.P.; Dobson, R.; Lees, A.J. Bone health in Parkinson’s disease: A systematic review and meta-analysis. J. Neurol. Neurosurg. Psychiatry 2014, 85, 1159–1166. [Google Scholar] [CrossRef] [Green Version]
- Liu, B.; Chen, G.; Yu, Z.; Ji, C.; Liang, T.; He, J.; Dai, W.; Shao, Y.; Jiang, H.; Zhang, W.; et al. Bone Mineral Density and Related Scores in Parkinson’s Disease: A Systematic Review and Meta-Analysis. World Neurosurg. 2021, 146, e1202–e1218. [Google Scholar] [CrossRef]
- Vignon, E.; Broquet, P.; Mathieu, P.; Louisot, P.; Richard, M. Histaminergic H1, serotoninergic, beta adrenergic and dopaminergic receptors in human osteoarthritic cartilage. Biochem. Int. 1990, 20, 251–255. [Google Scholar] [PubMed]
- Nakashioya, H.; Nakano, K.; Watanabe, N.; Miyasaka, N.; Matsushita, S.; Kohsaka, H. Therapeutic effect of D1-like dopamine receptor antagonist on collagen-induced arthritis of mice. Mod. Rheumatol. 2011, 21, 260–266. [Google Scholar] [CrossRef] [PubMed]
- Capellino, S.; Cosentino, M.; Wolff, C.; Schmidt, M.; Grifka, J.; Straub, R.H. Catecholamine-producing cells in the synovial tissue during arthritis: Modulation of sympathetic neurotransmitters as new therapeutic target. Ann. Rheum. Dis. 2010, 69, 1853–1860. [Google Scholar] [CrossRef] [PubMed]
- Capellino, S.; Cosentino, M.; Luini, A.; Bombelli, R.; Lowin, T.; Cutolo, M.; Marino, F.; Straub, R.H. Increased expression of dopamine receptors in synovial fibroblasts from patients with rheumatoid arthritis: Inhibitory effects of dopamine on interleukin-8 and interleukin-6. Arthritis Rheumatol. 2014, 66, 2685–2693. [Google Scholar] [CrossRef] [PubMed]
- Van Nie, L.; Salinas-Tejedor, L.; Dychus, N.; Fasbender, F.; Hulser, M.L.; Cutolo, M.; Rehart, S.; Neumann, E.; Muller-Ladner, U.; Capellino, S. Dopamine induces in vitro migration of synovial fibroblast from patients with rheumatoid arthritis. Sci. Rep. 2020, 10, 11928. [Google Scholar] [CrossRef] [PubMed]
- Hanami, K.; Nakano, K.; Saito, K.; Okada, Y.; Yamaoka, K.; Kubo, S.; Kondo, M.; Tanaka, Y. Dopamine D2-like receptor signaling suppresses human osteoclastogenesis. Bone 2013, 56, 1–8. [Google Scholar] [CrossRef] [PubMed]
- Alamanos, Y.; Voulgari, P.V.; Drosos, A.A. Incidence and Prevalence of Rheumatoid Arthritis, Based on the 1987 American College of Rheumatology Criteria: A Systematic Review. Semin. Arthritis Rheum. 2006, 36, 182–188. [Google Scholar] [CrossRef]
- Oliveria, S.A.; Felson, D.; Reed, J.I.; Cirillo, P.A.; Walker, A.M. Incidence of symptomatic hand, hip, and knee osteoarthritis among patients in a health maintenance organization. Arthritis Care Res. 1995, 38, 1134–1141. [Google Scholar] [CrossRef]
- Junker, S.; Frommer, K.W.; Krumbholz, G.; Tsiklauri, L.; Gerstberger, R.; Rehart, S.; Steinmeyer, J.; Rickert, M.; Wenisch, S.; Schett, G.; et al. Expression of adipokines in osteoarthritis osteophytes and their effect on osteoblasts. Matrix Biol. 2017, 62, 75–91. [Google Scholar] [CrossRef]
- Gregory, C.A.; Gunn, W.G.; Peister, A.; Prockop, D.J. An Alizarin red-based assay of mineralization by adherent cells in culture: Comparison with cetylpyridinium chloride extraction. Anal. Biochem. 2004, 329, 77–84. [Google Scholar] [CrossRef]
- Wang, C.X.; Ge, X.Y.; Wang, M.Y.; Ma, T.; Zhang, Y.; Lin, Y. Dopamine D1 receptor-mediated activation of the ERK signaling pathway is involved in the osteogenic differentiation of bone mesenchymal stem cells. Stem. Cell. Res. Ther. 2020, 11, 12. [Google Scholar] [CrossRef] [PubMed] [Green Version]
- Motyl, K.J.; Beauchemin, M.; Barlow, D.; Le, P.T.; Nagano, K.; Treyball, A.; Contractor, A.; Baron, R.; Rosen, C.J.; Houseknecht, K.L. A novel role for dopamine signaling in the pathogenesis of bone loss from the atypical antipsychotic drug risperidone in female mice. Bone 2017, 103, 168–176. [Google Scholar] [CrossRef] [PubMed]
- Bliziotes, M.; Gunness, M.; Eshleman, A.; Wiren, K. The role of dopamine and serotonin in regulating bone mass and strength: Studies on dopamine and serotonin transporter null mice. J. Musculoskelet. Neuronal Interact. 2002, 2, 291–295. [Google Scholar]
- Lee, D.J.; Tseng, H.C.; Wong, S.W.; Wang, Z.; Deng, M.; Ko, C.C. Dopaminergic effects on in vitro osteogenesis. Bone Res. 2015, 3, 15020. [Google Scholar] [CrossRef] [PubMed] [Green Version]
- Wei, L.; Zhang, C.; Chen, H.Y.; Zhang, Z.J.; Ji, Z.F.; Yue, T.; Dai, X.M.; Zhu, Q.; Ma, L.L.; He, D.Y.; et al. Dopamine receptor DR2 expression in B cells is negatively correlated with disease activity in rheumatoid arthritis patients. Immunobiology 2015, 220, 323–330. [Google Scholar] [CrossRef] [PubMed]









| Bone | Blood | |||
|---|---|---|---|---|
| OA (n = 14) | RA (n = 14) | HC (n = 8) | RA (n = 9) | |
| Female (%) | 64 | 86 | 50 | 33 |
| Age mean (years) | 74 | 61 | 34 | 56 |
| Age range (years) | 52–85 | 26–87 | 22–59 | 40–67 |
| Disease duration (mean, years) | N.A. | 12 | N.A. | 11 |
| Medication (% of total patients) | ||||
| Glucocorticoids | N.A. | 71 | N.A. | 56 |
| csDMARDs | N.A. | 64 | N.A. | 67 |
| bDMARDs | N.A. | 43 | N.A. | 67 |
Publisher’s Note: MDPI stays neutral with regard to jurisdictional claims in published maps and institutional affiliations. |
© 2022 by the authors. Licensee MDPI, Basel, Switzerland. This article is an open access article distributed under the terms and conditions of the Creative Commons Attribution (CC BY) license (https://creativecommons.org/licenses/by/4.0/).
Share and Cite
Schwendich, E.; Salinas Tejedor, L.; Schmitz, G.; Rickert, M.; Steinmeyer, J.; Rehart, S.; Tsiami, S.; Braun, J.; Baraliakos, X.; Reinders, J.; et al. Modulation of Dopamine Receptors on Osteoblasts as a Possible Therapeutic Strategy for Inducing Bone Formation in Arthritis. Cells 2022, 11, 1609. https://doi.org/10.3390/cells11101609
Schwendich E, Salinas Tejedor L, Schmitz G, Rickert M, Steinmeyer J, Rehart S, Tsiami S, Braun J, Baraliakos X, Reinders J, et al. Modulation of Dopamine Receptors on Osteoblasts as a Possible Therapeutic Strategy for Inducing Bone Formation in Arthritis. Cells. 2022; 11(10):1609. https://doi.org/10.3390/cells11101609
Chicago/Turabian StyleSchwendich, Elena, Laura Salinas Tejedor, Gernot Schmitz, Markus Rickert, Jürgen Steinmeyer, Stefan Rehart, Styliani Tsiami, Jürgen Braun, Xenofon Baraliakos, Jörg Reinders, and et al. 2022. "Modulation of Dopamine Receptors on Osteoblasts as a Possible Therapeutic Strategy for Inducing Bone Formation in Arthritis" Cells 11, no. 10: 1609. https://doi.org/10.3390/cells11101609
APA StyleSchwendich, E., Salinas Tejedor, L., Schmitz, G., Rickert, M., Steinmeyer, J., Rehart, S., Tsiami, S., Braun, J., Baraliakos, X., Reinders, J., Neumann, E., Müller-Ladner, U., & Capellino, S. (2022). Modulation of Dopamine Receptors on Osteoblasts as a Possible Therapeutic Strategy for Inducing Bone Formation in Arthritis. Cells, 11(10), 1609. https://doi.org/10.3390/cells11101609

