Pluripotent Stem Cell-Derived Hepatocytes Inhibit T Cell Proliferation In Vitro through Tryptophan Starvation
Abstract
:1. Introduction
2. Materials and Methods
2.1. HLCs Culture
2.2. T Cell Isolation and Proliferation
2.3. Flow Cytometry
2.4. qRT-PCR
2.5. ELISA
2.6. Statistical Evaluation
3. Results
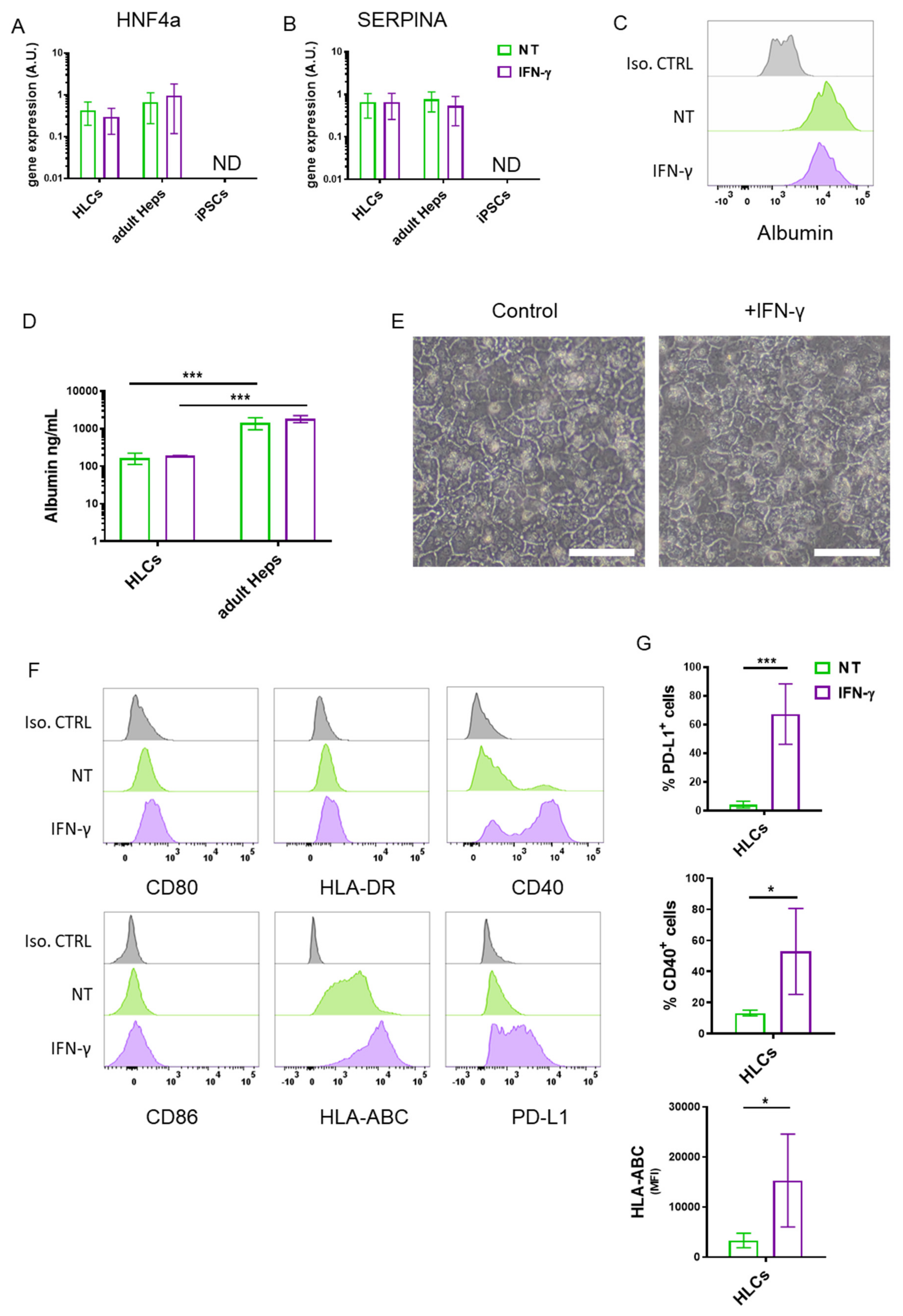
3.1. Characterising iPSC-HLC Function and Immune Modulatory Molecule Expression
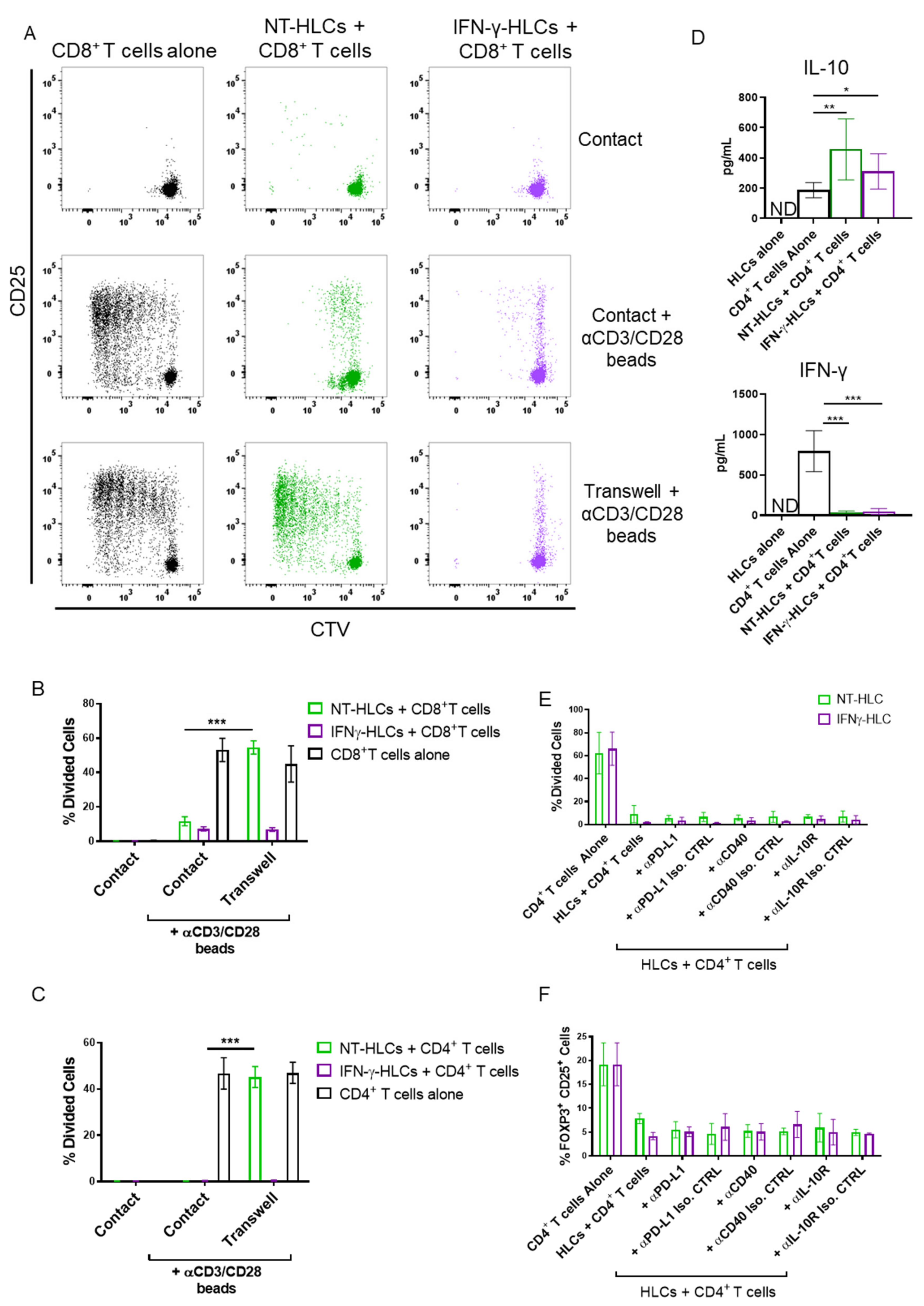
3.2. Allogeneic iPSC-HLCs Inhibit the T Cell Immune Response
3.3. HLCs Inhibit Allogeneic T Cell Proliferation by Tryptophan Starvation
4. Discussion
Supplementary Materials
Author Contributions
Funding
Institutional Review Board Statement
Informed Consent Statement
Data Availability Statement
Acknowledgments
Conflicts of Interest
References
- Oldhafer, F.; Bock, M.; Falk, C.S.; Vondran, F.W.R. Immunological Aspects of Liver Cell Transplantation. World J. Transplant. 2016, 6, 42. [Google Scholar] [CrossRef]
- Fisher, R.A.; Strom, S.C. Human Hepatocyte Transplantation: Worldwide Results. Transplantation 2006, 82, 441–449. [Google Scholar] [CrossRef]
- Puppi, J.; Strom, S.C.; Hughes, R.D.; Bansal, S.; Castell, J.V.; Dagher, I.; Ellis, E.C.S.; Nowak, G.; Ericzon, B.G.; Fox, I.J.; et al. Improving the Techniques for Human Hepatocyte Transplantation: Report from a Consensus Meeting in London. Cell Transplant. 2012, 21, 1–10. [Google Scholar] [CrossRef]
- Forbes, S.J.; Gupta, S.; Dhawan, A. Cell Therapy for Liver Disease: From Liver Transplantation to Cell Factory. J. Hepatol. 2015, 62, S157–S169. [Google Scholar] [CrossRef] [Green Version]
- Szkolnicka, D.; Hay, D.C. Concise Review: Advances in Generating Hepatocytes from Pluripotent Stem Cells for Translational Medicine. Stem Cells 2016, 34, 1421–1426. [Google Scholar] [CrossRef] [Green Version]
- Scheiner, Z.S.; Talib, S.; Feigal, E.G. The Potential for Immunogenicity of Autologous Induced Pluripotent Stem Cell-Derived Therapies. J. Biol. Chem. 2014, 289, 4571–4577. [Google Scholar] [CrossRef] [Green Version]
- Morizane, A.; Doi, D.; Kikuchi, T.; Okita, K.; Hotta, A.; Kawasaki, T.; Hayashi, T.; Onoe, H.; Shiina, T.; Yamanaka, S.; et al. Direct Comparison of Autologous and Allogeneic Transplantation of IPSC-Derived Neural Cells in the Brain of a Non-Human Primate. Stem Cell Rep. 2013, 1, 283–292. [Google Scholar] [CrossRef] [Green Version]
- Liu, P.; Chen, S.; Li, X.; Qin, L.; Huang, K.; Wang, L.; Huang, W.; Li, S.; Jia, B.; Zhong, M.; et al. Low Immunogenicity of Neural Progenitor Cells Differentiated from Induced Pluripotent Stem Cells Derived from Less Immunogenic Somatic Cells. PLoS ONE 2013, 8, e69617. [Google Scholar] [CrossRef]
- Zhao, T.; Zhang, Z.N.; Rong, Z.; Xu, Y. Immunogenicity of Induced Pluripotent Stem Cells. Nature 2011, 474, 212–215. [Google Scholar] [CrossRef] [Green Version]
- Guha, P.; Morgan, J.W.; Mostoslavsky, G.; Rodrigues, N.P.; Boyd, A.S. Lack of Immune Response to Differentiated Cells Derived from Syngeneic Induced Pluripotent Stem Cells. Cell Stem Cell 2013, 12, 407–412. [Google Scholar] [CrossRef] [Green Version]
- Cisneros, T.; Dillard, D.W.; Qu, X.; Arredondo-Guerrero, J.; Castro, M.; Schaffert, S.; Martin, R.; Esquivel, C.O.; Krams, S.M.; Martinez, O.M. Differential Role of Natural Killer Group 2D in Recognition and Cytotoxicity of Hepatocyte-like Cells Derived from Embryonic Stem Cells and Induced Pluripotent Stem Cells. Am. J. Transplant. 2019, 19, 1652–1662. [Google Scholar] [CrossRef]
- Rashidi, H.; Luu, N.T.; Alwahsh, S.M.; Ginai, M.; Alhaque, S.; Dong, H.; Tomaz, R.A.; Vernay, B.; Vigneswara, V.; Hallett, J.M.; et al. 3D Human Liver Tissue from Pluripotent Stem Cells Displays Stable Phenotype in Vitro and Supports Compromised Liver Function in Vivo. Arch. Toxicol. 2018, 92, 3117–3129. [Google Scholar] [CrossRef] [Green Version]
- Lucendo-Villarin, B.; Meseguer-Ripolles, J.; Drew, J.; Fischer, L.; Ma, E.; Flint, O.; Simpson, K.J.; MacHesky, L.M.; Mountford, J.C.; Hay, D.C. Development of a Cost-Effective Automated Platform to Produce Human Liver Spheroids for Basic and Applied Research. Biofabrication 2020, 13, 015009. [Google Scholar] [CrossRef]
- Meseguer-Ripolles, J.; Lucendo-Villarin, B.; Tucker, C.; Ferreira-Gonzalez, S.; Homer, N.; Wang, Y.; Starkey Lewis, P.J.; Toledo, E.M.; Mellado-Gomez, E.; Simpson, J.; et al. Dimethyl Fumarate Reduces Hepatocyte Senescence Following Paracetamol Exposure. iScience 2021, 24, 102552. [Google Scholar] [CrossRef]
- Wang, Y.; Alhaque, S.; Cameron, K.; Meseguer-Ripolles, J.; Lucendo-Villarin, B.; Rashidi, H.; Hay, D.C. Defined and Scalable Generation of Hepatocyte-like Cells from Human Pluripotent Stem Cells. JoVE J. Vis. Exp. 2017, 2017, e55355. [Google Scholar] [CrossRef] [Green Version]
- Ortega-Prieto, A.M.; Skelton, J.K.; Wai, S.N.; Large, E.; Lussignol, M.; Vizcay-Barrena, G.; Hughes, D.; Fleck, R.A.; Thursz, M.; Catanese, M.T.; et al. 3D Microfluidic Liver Cultures as a Physiological Preclinical Tool for Hepatitis B Virus Infection. Nat. Commun. 2018, 9, 682. [Google Scholar] [CrossRef] [Green Version]
- DeLaForest, A.; Nagaoka, M.; Si-Tayeb, K.; Noto, F.K.; Konopka, G.; Battle, M.A.; Duncan, S.A. HNF4A Is Essential for Specification of Hepatic Progenitors from Human Pluripotent Stem Cells. Development 2011, 138, 4143–4153. [Google Scholar] [CrossRef] [Green Version]
- Wilson, A.A.; Ying, L.; Liesa, M.; Segeritz, C.P.; Mills, J.A.; Shen, S.S.; Jean, J.; Lonza, G.C.; Liberti, D.C.; Lang, A.H.; et al. Emergence of a Stage-Dependent Human Liver Disease Signature with Directed Differentiation of Alpha-1 Antitrypsin-Deficient IPS Cells. Stem Cell Rep. 2015, 4, 873–885. [Google Scholar] [CrossRef] [Green Version]
- Kiziltas, S. Toll-like Receptors in Pathophysiology of Liver Diseases. World J. Hepatol. 2016, 8, 1354. [Google Scholar] [CrossRef]
- Howell, J.; Gow, P.; Angus, P.; Visvanathan, K. Role of Toll-like Receptors in Liver Transplantation. Liver Transplant. 2014, 20, 270–280. [Google Scholar] [CrossRef]
- Petrus-Reurer, S.; Winblad, N.; Kumar, P.; Gorchs, L.; Chrobok, M.; Wagner, A.K.; Bartuma, H.; Lardner, E.; Aronsson, M.; Plaza Reyes, Á.; et al. Generation of Retinal Pigment Epithelial Cells Derived from Human Embryonic Stem Cells Lacking Human Leukocyte Antigen Class I and II. Stem Cell Rep. 2020, 14, 648–662. [Google Scholar] [CrossRef] [PubMed]
- Mehler, V.J.; Burns, C.J.; Stauss, H.; Francis, R.J.; Moore, M.L. Human IPSC-Derived Neural Crest Stem Cells Exhibit Low Immunogenicity. Mol. Ther. Methods Clin. Dev. 2020, 16, 161–171. [Google Scholar] [CrossRef] [Green Version]
- Lombard, C.A.; Sana, G.; Lemaoult, J.; Najar, M.; Ravau, J.; André, F.; Bouhtit, F.; Daouya, M.; Loustau, M.; Najimi, M.; et al. Human Hepatocytes and Differentiated Adult-Derived Human Liver Stem/Progenitor Cells Display in Vitro Immunosuppressive Properties Mediated, at Least in Part, through the Nonclassical HLA Class i Molecule HLA-G. J. Immunol. Res. 2019, 2019, 8250584. [Google Scholar] [CrossRef]
- Sugita, S.; Kamao, H.; Iwasaki, Y.; Okamoto, S.; Hashiguchi, T.; Iseki, K.; Hayashi, N.; Mandai, M.; Takahashi, M. Inhibition of T-Cell Activation by Retinal Pigment Epithelial Cells Derived from Induced Pluripotent Stem Cells. Investig. Ophthalmol. Vis. Sci. 2015, 56, 1051–1062. [Google Scholar] [CrossRef] [PubMed]
- Laing, A.G.; Fanelli, G.; Ramirez-Valdez, A.; Lechler, R.I.; Lombardi, G.; Sharpe, P.T. Mesenchymal Stem Cells Inhibit T-Cell Function through Conserved Induction of Cellular Stress. PLoS ONE 2019, 14, e0213170. [Google Scholar] [CrossRef] [Green Version]
- Tykocinski, L.-O.; Lauffer, A.M.; Bohnen, A.; Kaul, N.-C.; Krienke, S.; Tretter, T.; Adam, I.; Mohapatra, S.R.; Saikali, P.; Löhning, M.; et al. Synovial Fibroblasts Selectively Suppress Th1 Cell Responses through IDO1-Mediated Tryptophan Catabolism. J. Immunol. 2017, 198, 3109–3117. [Google Scholar] [CrossRef] [Green Version]
- Wang, P.; Jiang, Z.; Wang, C.; Liu, X.; Li, H.; Xu, D.; Zhong, L. Immune Tolerance Induction Using Cell-Based Strategies in Liver Transplantation: Clinical Perspectives. Front. Immunol. 2020, 11, 1723. [Google Scholar] [CrossRef] [PubMed]
- Feng, S.; Bucuvalas, J.C.; Mazariegos, G.v.; Magee, J.C.; Sanchez-Fueyo, A.; Spain, K.M.; Lesniak, A.; Kanaparthi, S.; Perito, E.; Venkat, V.L.; et al. Efficacy and Safety of Immunosuppression Withdrawal in Pediatric Liver Transplant Recipients: Moving Toward Personalized Management. Hepatology 2021, 73, 1985–2004. [Google Scholar] [CrossRef]
- Romano, M.; Fanelli, G.; Albany, C.J.; Giganti, G.; Lombardi, G. Past, Present, and Future of Regulatory T Cell Therapy in Transplantation and Autoimmunity. Front. Immunol. 2019, 10, 43. [Google Scholar] [CrossRef] [PubMed] [Green Version]
- Afzali, B.; Lombardi, G.; Lechler, R.I. Pathways of Major Histocompatibility Complex Allorecognition. Curr. Opin. Organ Transplant. 2008, 13, 438–444. [Google Scholar] [CrossRef] [Green Version]
- Petrus-Reurer, S.; Romano, M.; Howlett, S.; Jones, J.L.; Lombardi, G.; Saeb-Parsy, K. Immunological Considerations and Challenges for Regenerative Cellular Therapies. Commun. Biol. 2021, 4, 798. [Google Scholar] [CrossRef]
- Gornalusse, G.G.; Hirata, R.K.; Funk, S.E.; Riolobos, L.; Lopes, V.S.; Manske, G.; Prunkard, D.; Colunga, A.G.; Hanafi, L.A.; Clegg, D.O.; et al. HLA-E-Expressing Pluripotent Stem Cells Escape Allogeneic Responses and Lysis by NK Cells. Nat. Biotechnol. 2017, 35, 765–772. [Google Scholar] [CrossRef] [Green Version]
- Sugita, S.; Makabe, K.; Iwasaki, Y.; Fujii, S.; Takahashi, M. Natural Killer Cell Inhibition by HLA-E Molecules on Induced Pluripotent Stem Cell-Derived Retinal Pigment Epithelial Cells. Investig. Ophthalmol. Vis. Sci. 2018, 59, 1719–1731. [Google Scholar] [CrossRef] [PubMed]
- Zhao, H.-X.; Jiang, F.; Zhu, Y.-J.; Wang, L.; Li, K.; Li, Y.; Wang, X.-H.; Li, L.-S.; Yao, Y.-Q. Enhanced Immunological Tolerance by HLA-G1 from Neural Progenitor Cells (NPCs) Derived from Human Embryonic Stem Cells (HESCs). Cell. Physiol. Biochem. 2017, 44, 1435–1444. [Google Scholar] [CrossRef] [PubMed]
- Zhao, L.; Teklemariam, T.; Hantash, B.M. Heterelogous Expression of Mutated HLA-G Decreases Immunogenicity of Human Embryonic Stem Cells and Their Epidermal Derivatives. Stem Cell Res. 2014, 13, 342–354. [Google Scholar] [CrossRef] [Green Version]
- Davies, L.C.; Heldring, N.; Kadri, N.; Le Blanc, K. Mesenchymal Stromal Cell Secretion of Programmed Death-1 Ligands Regulates T Cell Mediated Immunosuppression. Stem Cells 2017, 35, 766–776. [Google Scholar] [CrossRef]
- Yoshihara, E.; O’Connor, C.; Gasser, E.; Wei, Z.; Oh, T.G.; Tseng, T.W.; Wang, D.; Cayabyab, F.; Dai, Y.; Yu, R.T.; et al. Immune-Evasive Human Islet-like Organoids Ameliorate Diabetes. Nature 2020, 586, 606–611. [Google Scholar] [CrossRef] [PubMed]
- Huang, F.; Chen, M.; Chen, W.; Gu, J.; Yuan, J.; Xue, Y.; Dang, J.; Su, W.; Wang, J.; Zadeh, H.H.; et al. Human Gingiva-Derived Mesenchymal Stem Cells Inhibit Xeno-Graft-versus-Host Disease via CD39–CD73–Adenosine and IDO Signals. Front. Immunol. 2017, 8, 68. [Google Scholar] [CrossRef] [Green Version]
- Li, O.; English, K.; Tonlorenzi, R.; Cossu, G.; Tedesco, F.S.; Wood, K.J. Human IPSC-Derived Mesoangioblasts, like Their Tissue-Derived Counterparts, Suppress T Cell Proliferation through IDO- and PGE-2-Dependent Pathways. F1000Research 2013, 2, 24. [Google Scholar] [CrossRef]
- Kim, D.S.; Jang, I.K.; Lee, M.W.; Ko, Y.J.; Lee, D.H.; Lee, J.W.; Sung, K.W.; Koo, H.H.; Yoo, K.H. Enhanced Immunosuppressive Properties of Human Mesenchymal Stem Cells Primed by Interferon-γ. EBioMedicine 2018, 28, 261–273. [Google Scholar] [CrossRef] [Green Version]
- Zhang, E.; Yan, H.; Li, Q.; Dittmer, U.; Yan, H.; Lu, M. Activation of the TLR Signaling Pathway in CD8+ T Cells Counteracts Liver Endothelial Cell-Induced T Cell Tolerance. Cell. Mol. Immunol. 2019, 16, 774–776. [Google Scholar] [CrossRef] [PubMed]




| Publisher’s Note: MDPI stays neutral with regard to jurisdictional claims in published maps and institutional affiliations. | 
© 2021 by the authors. Licensee MDPI, Basel, Switzerland. This article is an open access article distributed under the terms and conditions of the Creative Commons Attribution (CC BY) license (https://creativecommons.org/licenses/by/4.0/).
Share and Cite
Romano, M.; Elgueta, R.; McCluskey, D.; Ortega-Prieto, A.M.; Stolarczyk, E.; Dazzi, F.; Lucendo-Villarin, B.; Meseguer-Ripolles, J.; Williams, J.; Fanelli, G.; et al. Pluripotent Stem Cell-Derived Hepatocytes Inhibit T Cell Proliferation In Vitro through Tryptophan Starvation. Cells 2022, 11, 24. https://doi.org/10.3390/cells11010024
Romano M, Elgueta R, McCluskey D, Ortega-Prieto AM, Stolarczyk E, Dazzi F, Lucendo-Villarin B, Meseguer-Ripolles J, Williams J, Fanelli G, et al. Pluripotent Stem Cell-Derived Hepatocytes Inhibit T Cell Proliferation In Vitro through Tryptophan Starvation. Cells. 2022; 11(1):24. https://doi.org/10.3390/cells11010024
Chicago/Turabian StyleRomano, Marco, Raul Elgueta, Daniel McCluskey, Ana Maria Ortega-Prieto, Emilie Stolarczyk, Francesco Dazzi, Baltasar Lucendo-Villarin, Jose Meseguer-Ripolles, James Williams, Giorgia Fanelli, and et al. 2022. "Pluripotent Stem Cell-Derived Hepatocytes Inhibit T Cell Proliferation In Vitro through Tryptophan Starvation" Cells 11, no. 1: 24. https://doi.org/10.3390/cells11010024
APA StyleRomano, M., Elgueta, R., McCluskey, D., Ortega-Prieto, A. M., Stolarczyk, E., Dazzi, F., Lucendo-Villarin, B., Meseguer-Ripolles, J., Williams, J., Fanelli, G., Hay, D. C., Watt, F. M., & Lombardi, G. (2022). Pluripotent Stem Cell-Derived Hepatocytes Inhibit T Cell Proliferation In Vitro through Tryptophan Starvation. Cells, 11(1), 24. https://doi.org/10.3390/cells11010024
 
         
                                                


