The Endothelial Landscape and Its Role in Von Hippel–Lindau Disease
Abstract
:1. Introduction
2. Materials and Methods
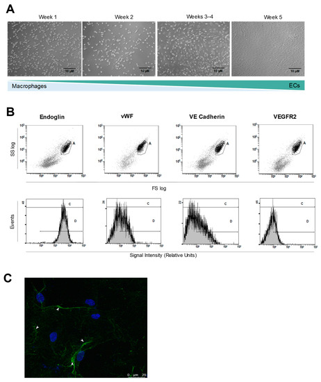
2.1. Cell Culture
2.2. Tubulogenesis In Vitro Assay
2.3. Wound Healing Assay
2.4. Flow Cytometry
2.5. Immunofluorescence Microscopy
2.6. RNAseq
2.7. Real-Time RT-PCR (qPCR)
2.8. Western Blot
2.9. Reactive Oxygen Species Assay
2.10. Statistical Analysis
3. Results
3.1. Functional Characterization of BOECs Derived from VHL Patients
3.2. Transcriptome Analysis Derived from RNA Sequencing
3.3. Differential Expression Validation of Genes Relevant to EC Function
3.4. Tubulogenesis and Angiogenesis Assays of VHL versus Control BOECs
3.5. VEGF Signaling Pathway
3.6. VHL ECs Have Higher Expression of ROS
3.7. VHL Gene Expression in VHL Patients’ ECs
4. Discussion
4.1. Cell Adhesion
4.2. Angiogenesis and Cell Migration
4.3. Immune Response
4.4. Cell Metabolism and ROS
Supplementary Materials
Author Contributions
Funding
Institutional Review Board Statement
Informed Consent Statement
Data Availability Statement
Acknowledgments
Conflicts of Interest
References
- Yao, L.; Barontini, M.; Niederle, B.; Jech, M.; Pfragner, R.; Dahia, P.L.M. Mutations of the metabolic genes IDH1, IDH2, and SDHAF2 are not major determinants of the pseudohypoxic phenotype of sporadic pheochromocytomas and paragangliomas. J. Clin. Endocrinol. Metab. 2010, 95, 1469–1472. [Google Scholar] [CrossRef] [Green Version]
- Maher, E.R.; Neumann, H.P.H.; Richard, S. Von Hippel-Lindau disease: A clinical and scientific review. Eur. J. Hum. Genet. 2011, 19, 617–623. [Google Scholar] [CrossRef] [PubMed] [Green Version]
- Friedrich, C.A. Genotype-phenotype correlation in von Hippel-Lindau syndrome. Hum. Mol. Genet. 2001, 10, 763–767. [Google Scholar] [CrossRef] [PubMed] [Green Version]
- Varshney, N.; Kebede, A.A.; Owusu-Dapaah, H.; Lather, J.; Kaushik, M.; Bhullar, J.S. A Review of Von Hippel-Lindau Syndrome. J. Kidney Cancer VHL 2017, 4, 20–29. [Google Scholar] [CrossRef] [PubMed] [Green Version]
- Prowse, A.H.; Webster, A.R.; Richards, F.M.; Richard, S.; Olschwang, S.; Resche, F.; Affara, N.A.; Maher, E.R. Somatic inactivation of the VHL gene in Von Hippel-Lindau disease tumors. Am. J. Hum. Genet. 1997, 60, 765–771. [Google Scholar] [PubMed]
- Knudson, A.G. Cancer genetics. Am. J. Med. Genet. 2002, 111, 96–102. [Google Scholar] [CrossRef]
- Okuda, H.; Saitoh, K.; Hirai, S.I.; Iwai, K.; Takaki, Y.; Baba, M.; Minato, N.; Ohno, S.; Shuin, T. The von Hippel-Lindau Tumor Suppressor Protein Mediates Ubiquitination of Activated Atypical Protein Kinase C. J. Biol. Chem. 2001, 276, 43611–43617. [Google Scholar] [CrossRef] [PubMed] [Green Version]
- Maxwell, P.H.; Wlesener, M.S.; Chang, G.W.; Clifford, S.C.; Vaux, E.C.; Cockman, M.E.; Wykoff, C.C.; Pugh, C.W.; Maher, E.R.; Ratcliffe, P.J. The tumour suppressor protein VHL targets hypoxia-inducible factors for oxygen-dependent proteolysis. Nature 1999, 399, 271–275. [Google Scholar] [CrossRef]
- Epstein, A.C.R.; Gleadle, J.M.; McNeill, L.A.; Hewitson, K.S.; O’Rourke, J.; Mole, D.R.; Mukherji, M.; Metzen, E.; Wilson, M.I.; Dhanda, A.; et al. C. elegans EGL-9 and mammalian homologs define a family of dioxygenases that regulate HIF by prolyl hydroxylation. Cell 2001, 107, 43–54. [Google Scholar] [CrossRef] [Green Version]
- Mole, D.R.; Blancher, C.; Copley, R.R.; Pollard, P.J.; Gleadle, J.M.; Ragousis, J.; Ratcliffe, P.J. Genome-wide association of hypoxia-inducible factor (HIF)-1α and HIF-2α DNA binding with expression profiling of hypoxia-inducible transcripts. J. Biol. Chem. 2009, 284, 16767–16775. [Google Scholar] [CrossRef] [Green Version]
- Schödel, J.; Ratcliffe, P.J. Mechanisms of hypoxia signalling: New implications for nephrology. Nat. Rev. Nephrol. 2019, 15, 641–659. [Google Scholar] [CrossRef] [PubMed]
- Bosco, M.C.; Orazi, G.D.; Del Bufalo, D. Erratum: Targeting hypoxia in tumor: A new promising therapeutic strategy. J. Exp. Clin. Cancer Res. 2020, 39, 43. [Google Scholar] [CrossRef]
- Semenza, G.L. HIF-1: Mediator of physiological and pathophysiological responses to hypoxia. J. Appl. Physiol. 2000, 88, 1474–1480. [Google Scholar] [CrossRef] [PubMed] [Green Version]
- Singh, A.D.; Shields, C.L.; Shields, J.A. Von Hippel-Lindau disease. Surv. Ophthalmol. 2001, 46, 117–142. [Google Scholar] [CrossRef]
- Richard, S.; Gardie, B.; Couvé, S.; Gad, S. Von Hippel-Lindau: How a rare disease illuminates cancer biology. Semin. Cancer Biol. 2013, 23, 26–37. [Google Scholar] [CrossRef]
- Jagannathan, J.; Lonser, R.R.; Smith, R.; DeVroom, H.L.; Oldfield, E.H. Surgical management of cerebellar hemangioblastomas in patients with von Hippel-Lindau disease. J. Neurosurg. 2008, 108, 210–222. [Google Scholar] [CrossRef] [PubMed]
- Pavesi, G.; Feletti, A.; Berlucchi, S.; Opocher, G.; Martella, M.; Murgia, A.; Scienza, R. Neurosurgical treatment of von Hippel-Lindau-associated hemangioblastomas: Benefits, risks and outcome. J. Neurosurg. Sci. 2008, 52, 29–36. [Google Scholar] [PubMed]
- Park, S.; Chan, C.C. Von Hippel-Lindau Disease (VHL): A need for a murine model with retinal hemangioblastoma. Histol. Histopathol. 2012, 27, 975–984. [Google Scholar]
- Wang, H.; Shepard, M.J.; Zhang, C.; Dong, L.; Walker, D.; Guedez, L.; Park, S.; Wang, Y.; Chen, S.; Pang, Y.; et al. Deletion of the von Hippel-Lindau gene in hemangioblasts causes Hemangioblastoma-like Lesions in Murine Retina. Cancer Res. 2018, 78, 1266–1274. [Google Scholar] [CrossRef] [Green Version]
- Albiñana, V.; Villar Gómez De Las Heras, K.; Serrano-Heras, G.; Segura, T.; Perona-Moratalla, A.B.; Mota-Pérez, M.; De Campos, J.M.; Botella, L.M. Propranolol reduces viability and induces apoptosis in hemangioblastoma cells from von Hippel-Lindau patients. Orphanet J. Rare Dis. 2015, 10, 118. [Google Scholar] [CrossRef] [PubMed] [Green Version]
- Albiñana, V.; Escribano, R.M.J.; Soler, I.; Padial, L.R.; Recio-Poveda, L.; Villar Gómez De Las Heras, K.; Botella, L.M. Repurposing propranolol as a drug for the treatment of retinal haemangioblastomas in von Hippel-Lindau disease. Orphanet J. Rare Dis. 2017, 12, 122. [Google Scholar] [CrossRef] [Green Version]
- Cuesta, A.M.; Albiñana, V.; Gallardo-Vara, E.; Recio-Poveda, L.; de Rojas-P, I.; de Las Heras, K.V.G.; Aguirre, D.T.; Botella, L.M. The β2-adrenergic receptor antagonist ICI-118,551 blocks the constitutively activated HIF signalling in hemangioblastomas from von Hippel-Lindau disease. Sci. Rep. 2019, 9, 10062. [Google Scholar] [CrossRef]
- Albiñana, V.; Gallardo-Vara, E.; de Rojas-P, I.; Recio-Poveda, L.; Aguado, T.; Canto-Cano, A.; Aguirre, D.T.; Serra, M.M.; González-Peramato, P.; Martínez-Piñeiro, L.; et al. Targeting β2-Adrenergic Receptors Shows Therapeutical Benefits in Clear Cell Renal Cell Carcinoma from Von Hippel–Lindau Disease. J. Clin. Med. 2020, 9, 2740. [Google Scholar] [CrossRef] [PubMed]
- De Rojas-P, I.; Albiñana, V.; Albiñana, V.; Recio-Poveda, L.; Recio-Poveda, L.; Rodriguez-Rufián, A.; Cuesta, Á.M.; Cuesta, Á.M.; Botella, L.M.; Botella, L.M. CLN5 in heterozygosis may protect against the development of tumors in a VHL patient. Orphanet J. Rare Dis. 2020, 15, 132. [Google Scholar] [CrossRef] [PubMed]
- Dignat-George, F.; Sampol, J. Circulating endothelial cells in vascular disorders: New insights into an old concept. Eur. J. Haematol. 2000, 65, 215–220. [Google Scholar] [CrossRef] [PubMed]
- Hristov, M.; Erl, W.; Weber, P.C. Endothelial progenitor cells: Mobilization, differentiation, and homing. Arterioscler. Thromb. Vasc. Biol. 2003, 23, 1185–1189. [Google Scholar] [CrossRef] [Green Version]
- Abhinand, C.S.; Raju, R.; Soumya, S.J.; Arya, P.S.; Sudhakaran, P.R. VEGF-A/VEGFR2 signaling network in endothelial cells relevant to angiogenesis. J. Cell Commun. Signal. 2016, 10, 347–354. [Google Scholar] [CrossRef] [Green Version]
- Kalka, C.; Masuda, H.; Takahashi, T.; Gordon, R.; Tepper, O.; Gravereaux, E.; Pieczek, A.; Iwaguro, H.; Hayashi, S.I.; Isner, J.M.; et al. Vascular endothelial growth factor (165) gene transfer augments circulating endothelial progenitor cells in human subjects. Circ. Res. 2000, 86, 1198–1202. [Google Scholar] [CrossRef] [Green Version]
- Kinoshita, M.; Nakamura, T.; Ihara, M.; Haraguchi, T.; Hiraoka, Y.; Tashiro, K.; Noda, M. Identification of human endomucin-1 and -2 as membrane-bound O-sialoglycoproteins with anti-adhesive activity. FEBS Lett. 2001, 499, 121–126. [Google Scholar] [CrossRef] [Green Version]
- Rajendran, P.; Rengarajan, T.; Thangavel, J.; Nishigaki, Y.; Sakthisekaran, D.; Sethi, G.; Nishigaki, I. The vascular endothelium and human diseases. Int. J. Biol. Sci. 2013, 9, 1057–1069. [Google Scholar] [CrossRef] [PubMed] [Green Version]
- Koch, A.E.; Halloran, M.M.; Haskell, C.J.; Shah, M.R.; Polverini, P.J. Angiogenesis mediated by soluble forms of E-selectin and vascular cell adhesion molecule-1. Nature 1995, 376, 517–519. [Google Scholar] [CrossRef]
- Strömblad, S.; Cheresh, D.A. Cell adhesion and angiogenesis. Trends Cell Biol. 1996, 6, 462–468. [Google Scholar] [CrossRef]
- Redgrave, R.E.; Tual-Chalot, S.; Davison, B.J.; Singh, E.; Hall, D.; Amirrasouli, M.M.; Gilchrist, D.; Medvinsky, A.; Arthur, H.M. Cardiosphere-Derived Cells Require Endoglin for Paracrine-Mediated Angiogenesis. Stem Cell Rep. 2017, 8, 1287–1298. [Google Scholar] [CrossRef] [Green Version]
- Li, Q.; Verma, I.M. NF-κB regulation in the immune system. Nat. Rev. Immunol. 2002, 2, 725–734. [Google Scholar] [CrossRef] [PubMed]
- Tak, P.P.; Firestein, G.S. NF-κB in defense and disease NF-κB: A key role in inflammatory diseases. J. Clin. Investig. 2001, 107, 7–11. [Google Scholar] [CrossRef] [PubMed]
- Coulet, F.; Nadaud, S.; Agrapart, M.; Soubrier, F. Identification of Hypoxia-response Element in the Human Endothelial Nitric-oxide Synthase Gene Promoter. J. Biol. Chem. 2003, 278, 46230–46240. [Google Scholar] [CrossRef] [Green Version]
- Xie, L.; Xue, X.; Taylor, M.; Ramakrishnan, S.K.; Nagaoka, K.; Hao, C.; Gonzalez, F.J.; Shah, Y.M. Hypoxia-Inducible Factor/MAZ-Dependent Induction of Caveolin-1 Regulates Colon Permeability through Suppression of Occludin, Leading to Hypoxia-Induced Inflammation. Mol. Cell. Biol. 2014, 34, 3013–3023. [Google Scholar] [CrossRef] [Green Version]
- Buchholz, B.; Eckardt, K.-U. Role of oxygen and the HIF-pathway. Cell. Signal. 2020, 69, 109524. [Google Scholar] [CrossRef]
- Gornicka, A.; Morris-Stiff, G.; Thapaliya, S.; Papouchado, B.G.; Berk, M.; Feldstein, A.E. Transcriptional profile of genes involved in oxidative stress and antioxidant defense in a dietary murine model of steatohepatitis. Antioxid. Redox Signal. 2011, 15, 437–445. [Google Scholar] [CrossRef] [Green Version]
- Zhang, H.; Bosch-Marce, M.; Shimoda, L.A.; Yee, S.T.; Jin, H.B.; Wesley, J.B.; Gonzalez, F.J.; Semenza, G.L. Mitochondrial autophagy is an HIF-1-dependent adaptive metabolic response to hypoxia. J. Biol. Chem. 2008, 283, 10892–10903. [Google Scholar] [CrossRef] [Green Version]









| Gene | Fwd 5′–3′ | Rev 5′–3′ |
|---|---|---|
| 18S | CTCAACACGGGAAACCTCAC | CGCTCCACCAACTAAGAACG |
| ENG | GCCCCGAGAGGTGCTTCT | TGCAGGAAGACACTGCTGT |
| VHL | ATCCGTAGCGGTTGGTGA | CTCACGGATGCCTCAGTCTT |
| NOS3 | GACCCTCACCGCTACAACAT | CCGGGTATCCAGGTCCAT |
| CCL20 | GCTGCTTTGATGTCAGTGCT | CAGTCAAAGTTGCTTGCTGCT |
| IL1β | CTGTCCTGCGTGTTGAAAGA | TTGGGTAATTTTTGGGATCTACA |
| IL6 | CAGGAGCCCAGCTATGAACT | GAAGGCAGCAGGCAACAC |
| ICAM1 | CCTTCCTCACCGTGTACTGG | AGCGTAGGGTAAGGTTCCTTGC |
| TNFAIP6 | GGCCATCTCGCAACTTACA | GCAGCACAGACATGAAATCC |
| Patient | Location | c.DNA | Protein Change | Clinical Symptoms |
|---|---|---|---|---|
| V#1 | exon 3 | c.500G > A | p.R167Q | CNS-HB, renal carcinoma |
| V#2 | exon 3 | c.485G > A | p.C162Y | CNS-HB |
| V#3 | exon 3 | c.525C > A | p.Y175X | Pancreatic cysts and renal carcinoma |
| V#4 | Sp intron 2 | c.463, +2A > C | Retinal-HB, cerebellum, spinal cord, and renal carcinoma | |
| V#5 | exon 1 | c.191G > C | p.R64P | No tumors |
Publisher’s Note: MDPI stays neutral with regard to jurisdictional claims in published maps and institutional affiliations. |
© 2021 by the authors. Licensee MDPI, Basel, Switzerland. This article is an open access article distributed under the terms and conditions of the Creative Commons Attribution (CC BY) license (https://creativecommons.org/licenses/by/4.0/).
Share and Cite
de Rojas-P, I.; Albiñana, V.; Taranets, L.; Recio-Poveda, L.; Cuesta, A.M.; Popov, N.; Kronenberger, T.; Botella, L.M. The Endothelial Landscape and Its Role in Von Hippel–Lindau Disease. Cells 2021, 10, 2313. https://doi.org/10.3390/cells10092313
de Rojas-P I, Albiñana V, Taranets L, Recio-Poveda L, Cuesta AM, Popov N, Kronenberger T, Botella LM. The Endothelial Landscape and Its Role in Von Hippel–Lindau Disease. Cells. 2021; 10(9):2313. https://doi.org/10.3390/cells10092313
Chicago/Turabian Stylede Rojas-P, Isabel, Virginia Albiñana, Lyudmyla Taranets, Lucía Recio-Poveda, Angel M. Cuesta, Nikita Popov, Thales Kronenberger, and Luisa M. Botella. 2021. "The Endothelial Landscape and Its Role in Von Hippel–Lindau Disease" Cells 10, no. 9: 2313. https://doi.org/10.3390/cells10092313
APA Stylede Rojas-P, I., Albiñana, V., Taranets, L., Recio-Poveda, L., Cuesta, A. M., Popov, N., Kronenberger, T., & Botella, L. M. (2021). The Endothelial Landscape and Its Role in Von Hippel–Lindau Disease. Cells, 10(9), 2313. https://doi.org/10.3390/cells10092313

