miR-135a Suppresses Granulosa Cell Growth by Targeting Tgfbr1 and Ccnd2 during Folliculogenesis in Mice
Abstract
:1. Introduction
2. Materials and Methods
2.1. Animals and Collection of Ovaries
2.2. Plasmid Construction
2.3. Cell Culture and Cell Transfection
2.4. Luciferase Reporter Assay
2.5. Quantitative Real-Time PCR
2.6. Western Blot
2.7. Chromatin Immunoprecipitation
2.8. Flow Cytometry Analyses
2.9. Cell Viability Assay
2.10. Immunofluorescence
2.11. In Silico Sequence Analysis
2.12. Statistical Analysis
3. Results
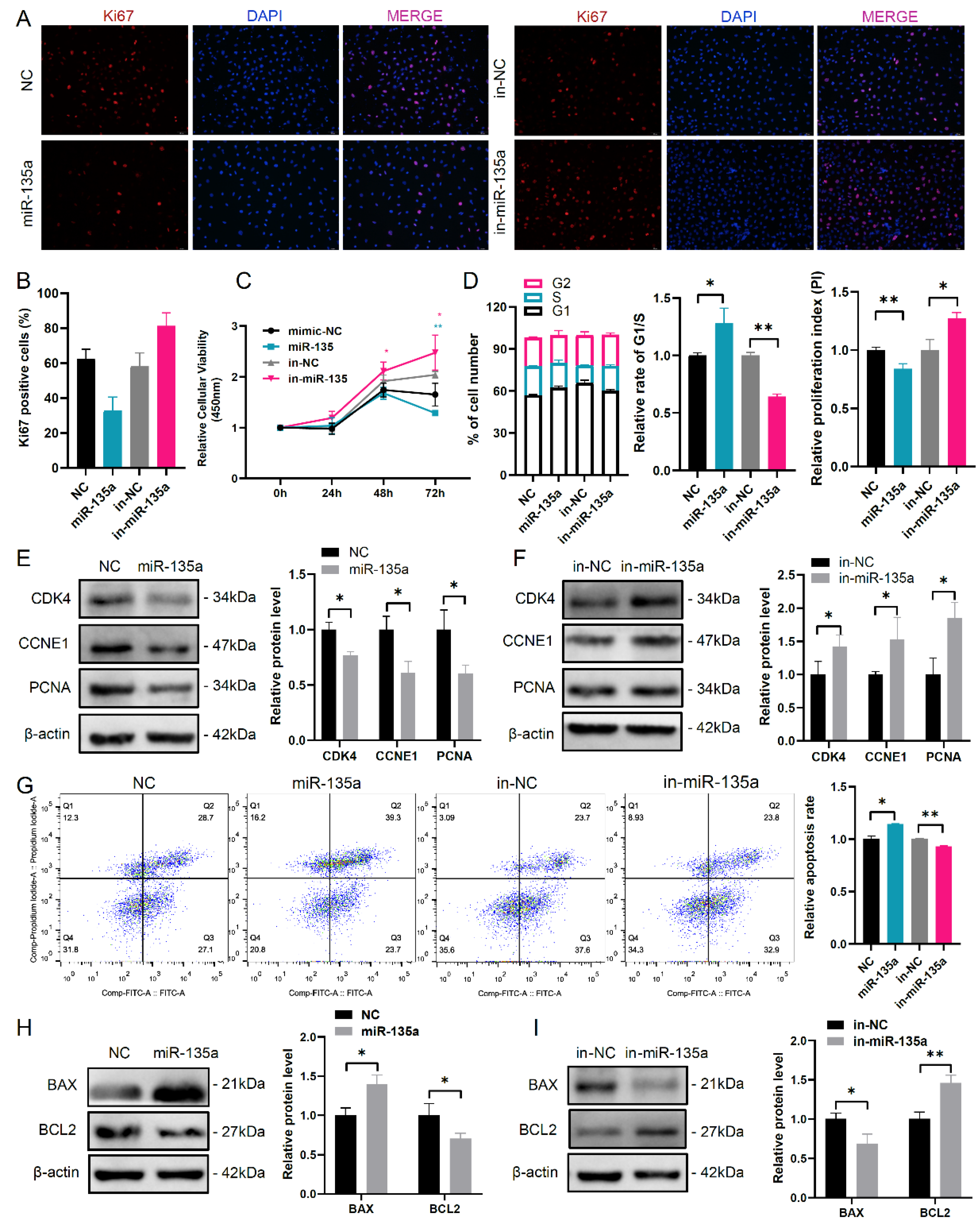
3.1. MiR-135a Inhibits Cell Cycle and Proliferation in Murine GCs
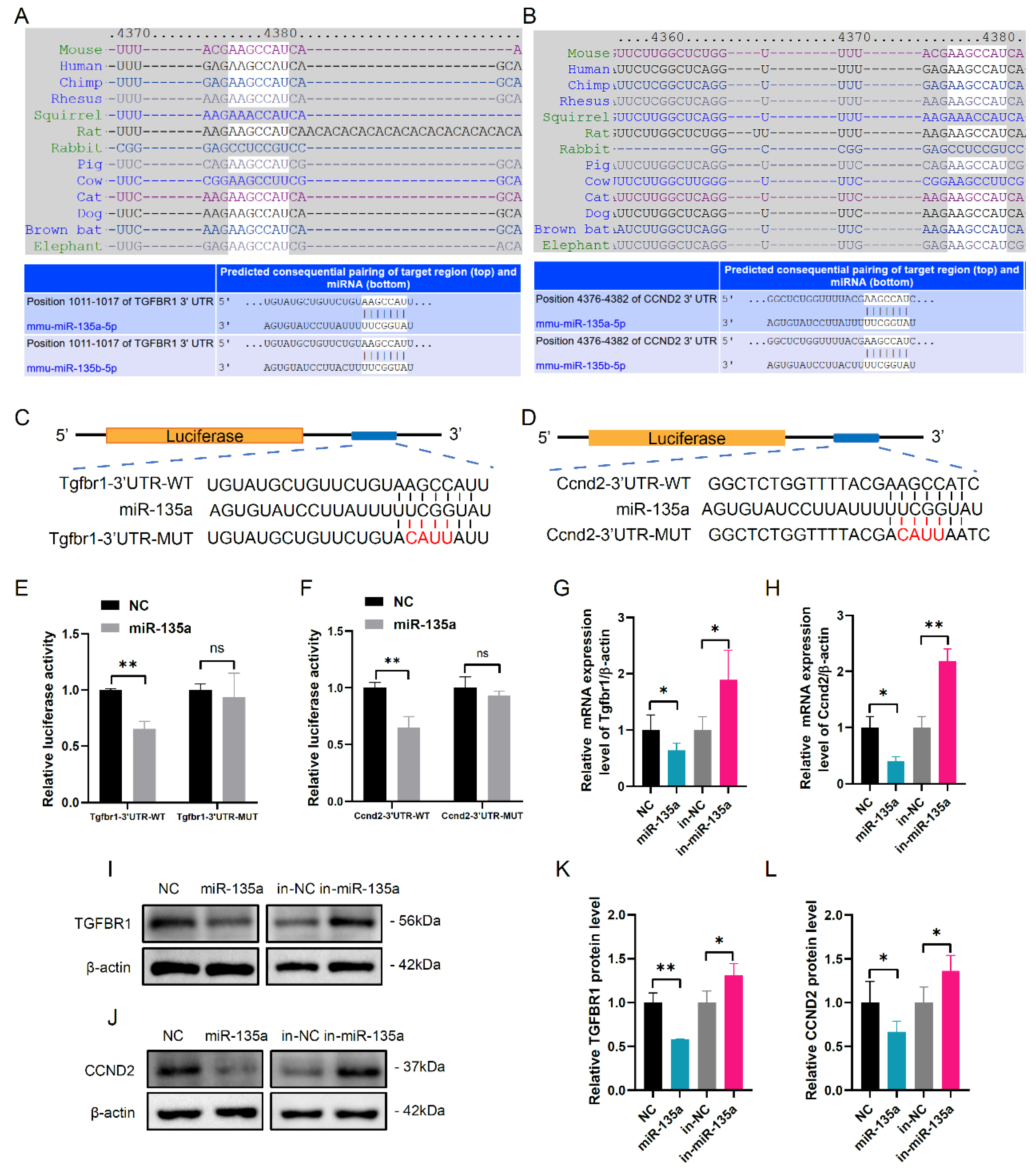
3.2. MiR-135a Directly Targets Tgfbr1 and Ccnd2 Gene in mGCs
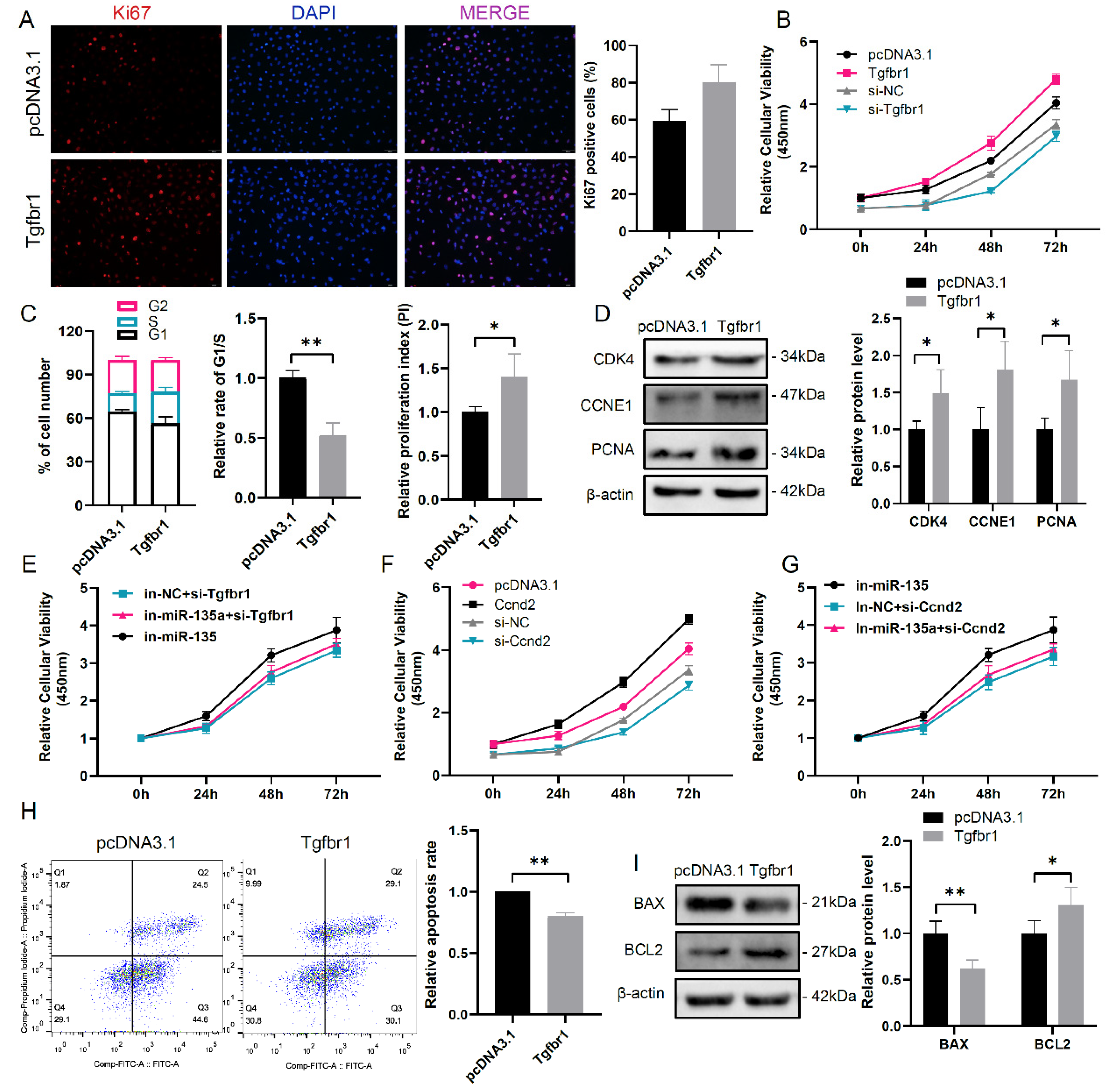
3.3. MiR-135a Modulates mGC Proliferation by Targeting Tgfbr1
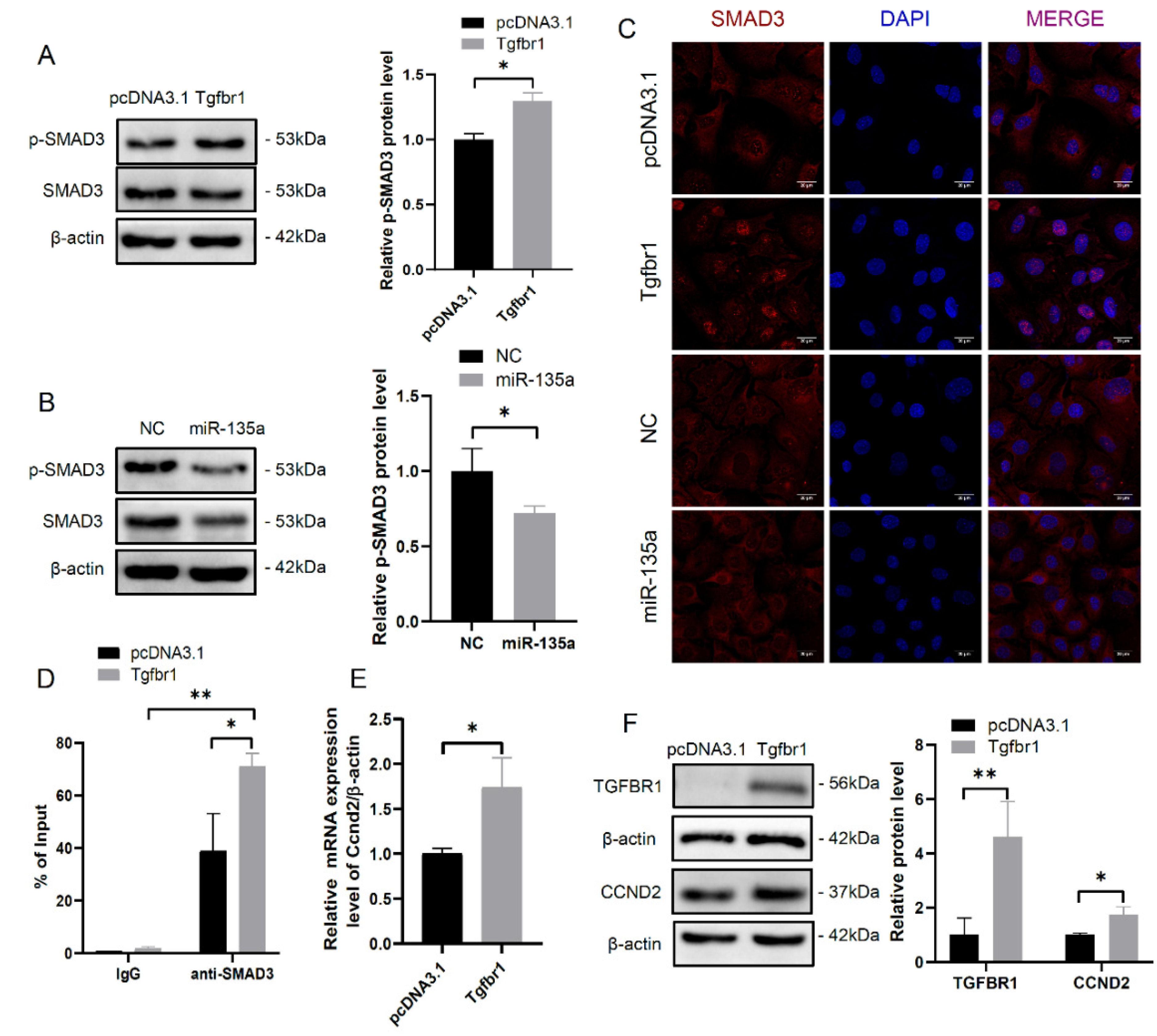
3.4. TGFBR1-SMAD3 Signaling Pathway Promotes mGC Proliferation by Regulating Ccnd2 Expression
3.5. Transcription Factor ESR2 Negatively Regulates miR-135a Expression
4. Discussion
5. Conclusions
Supplementary Materials
Author Contributions
Funding
Institutional Review Board Statement
Informed Consent Statement
Data Availability Statement
Acknowledgments
Conflicts of Interest
References
- Picton, H.; Briggs, D.; Gosden, R. The molecular basis of oocyte growth and development. Mol. Cell. Endocrinol. 1998, 145, 27–37. [Google Scholar] [CrossRef]
- Zhang, H.; Risal, S.; Gorre, N.; Busayavalasa, K.; Li, X.; Shen, Y.; Bosbach, B.; Brännström, M.; Liu, K. Somatic cells initiate primordial follicle activation and govern the development of dormant oocytes in mice. Curr. Biol. 2014, 24, 2501–2508. [Google Scholar] [CrossRef] [PubMed] [Green Version]
- Darryl, R.; Rebecca, R. Molecular mechanisms of ovulation: Co-ordination through the cumulus complex. Hum Reprod. Update 2007, 13, 289–312. [Google Scholar] [CrossRef]
- Emori, C.; Ito, H.; Fujii, W.; Naito, K.; Sugiura, K. Oocytes suppress FOXL2 expression in cumulus cells in mice†. Biol. Reprod. 2020, 103, 85–93. [Google Scholar] [CrossRef]
- Rimon-Dahari, N.; Yerushalmi-Heinemann, L.; Alyagor, L.; Dekel, N. Ovarian folliculogenesis. Results Probl. Cell Differ. 2016, 58, 167–190. [Google Scholar] [CrossRef] [PubMed]
- Fuko, M.; Naoko, I.; Noboru, M.; Satoshi, O. Follicular growth and atresia in mammalian ovaries: Regulation by survival and death of granulosa cells. J. Reprod. Dev. 2012, 58, 44–50. [Google Scholar] [CrossRef] [Green Version]
- Yuan, Y.S.; Shu, S.H.; Bin, H.Z.; Wei, L.; Jiu, L.M.; He, T.J. Apoptosis in granulosa cells during follicular atresia: Relationship with steroids and insulin-like growth factors. Cell Res. 2004, 14, 341–346. [Google Scholar] [CrossRef] [Green Version]
- Zhang, H.; Liu, K. Cellular and molecular regulation of the activation of mammalian primordial follicles: Somatic cells initiate follicle activation in adulthood. Hum. Reprod. Update 2015, 21, 779–786. [Google Scholar] [CrossRef] [Green Version]
- Jiang, L.; Huang, H.; Qian, Y.; Li, Y.; Chen, X.; Di, N.; Yang, D. miR-130b regulates gap junctional intercellular communication through connexin 43 in granulosa cells from patients with polycystic ovary syndrome. Mol. Hum. Reprod. 2020, 26, 576–584. [Google Scholar] [CrossRef]
- Sontakke, S.; Mohammed, B.; McNeilly, A.; Donadeu, F. Characterization of microRNAs differentially expressed during bovine follicle development. Reproduction 2014, 148, 271–283. [Google Scholar] [CrossRef] [Green Version]
- Zhong, Y.; Li, L.; Chen, Z.; Diao, S.; He, Y.; Zhang, Z.; Zhang, H.; Yuan, X.; Li, J. MiR143 inhibits steroidogenesis and induces apoptosis repressed by H3K27me3 in granulosa cells. Front. Cell Dev. Biol. 2020, 8, 565261. [Google Scholar] [CrossRef]
- Yuan, X.; Deng, X.; Zhou, X.; Zhang, A.; Xing, Y.; Zhang, Z.; Zhang, H.; Li, J. MiR-126-3p promotes the cell proliferation and inhibits the cell apoptosis by targeting TSC1 in the porcine granulosa cells. In Vitro Cell. Dev. Biol.-Anim. 2018, 54, 715–724. [Google Scholar] [CrossRef] [PubMed]
- Fu, X.; He, Y.; Wang, X.; Peng, D.; Chen, X.; Li, X.; Wan, Q. MicroRNA-16 promotes ovarian granulosa cell proliferation and suppresses apoptosis through targeting PDCD4 in polycystic ovarian syndrome. Cell. Physiol. Biochem. 2018, 48, 670–682. [Google Scholar] [CrossRef]
- Cao, Z.; Qiu, J.; Yang, G.; Liu, Y.; Luo, W.; You, L.; Zheng, L.; Zhang, T. MiR-135a biogenesis and regulation in malignancy: A new hope for cancer research and therapy. Cancer Biol. Med. 2020, 17, 569–582. [Google Scholar] [CrossRef] [PubMed]
- Wu, B.; Liu, Y.; Wu, M.; Meng, Y.; Lu, M.; Guo, J.; Zhou, Y. Downregulation of microRNA-135b promotes atherosclerotic plaque stabilization in atherosclerotic mice by upregulating erythropoietin receptor. IUBMB Life 2020, 72, 198–213. [Google Scholar] [CrossRef]
- Zheng, C.; Li, X.; Ren, Y.; Yin, Z.; Zhou, B. Long noncoding RNA RAET1K enhances CCNE1 expression and cell cycle arrest of lung adenocarcinoma cell by sponging miRNA-135a-5p. Front. Genet. 2019, 10, 1348. [Google Scholar] [CrossRef]
- Chen, S.; Liu, Z.; Chaurasiya, S.; Dellinger, T.; Lu, J.; Wu, X.; Qin, H.; Wang, J.; Fong, Y.; Yuan, Y. Identification of core aberrantly expressed microRNAs in serous ovarian carcinoma. Oncotarget 2018, 9, 20451–20466. [Google Scholar] [CrossRef] [Green Version]
- Zhou, J.; Lei, B.; Li, H.; Zhu, L.; Wang, L.; Tao, H.; Mei, S.; Li, F. MicroRNA-144 is regulated by CP2 and decreases COX-2 expression and PGE2 production in mouse ovarian granulosa cells. Cell Death Dis. 2017, 8, e2597. [Google Scholar] [CrossRef]
- Wei, Y.; Lu, S.; Hu, Y.; Guo, L.; Wu, X.; Liu, X.; Sun, Y. MicroRNA-135a Regulates VEGFC Expression and Promotes Luteinized Granulosa Cell Apoptosis in Polycystic Ovary Syndrome. Reprod. Sci. 2020, 27, 1436–1442. [Google Scholar] [CrossRef]
- Du, X.; Zhang, L.; Li, X.; Pan, Z.; Liu, H.; Li, Q. TGF-β signaling controls FSHR signaling-reduced ovarian granulosa cell apoptosis through the SMAD4/miR-143 axis. Cell Death Dis. 2016, 7, e2476. [Google Scholar] [CrossRef] [PubMed] [Green Version]
- Li, Q.; Du, X.; Wang, L.; Shi, K.; Li, Q. TGF-β1 controls porcine granulosa cell states: A miRNA-mRNA network view. Theriogenology 2021, 160, 50–60. [Google Scholar] [CrossRef]
- Yang, J.; Zhang, Y.; Xu, X.; Li, J.; Yuan, F.; Bo, S.; Qiao, J.; Xia, G.; Su, Y.; Zhang, M. Transforming growth factor-β is involved in maintaining oocyte meiotic arrest by promoting natriuretic peptide type C expression in mouse granulosa cells. Cell Death Dis. 2019, 10, 558. [Google Scholar] [CrossRef] [PubMed]
- Pande, H.; Tesfaye, D.; Hoelker, M.; Gebremedhn, S.; Held, E.; Neuhoff, C.; Tholen, E.; Schellander, K.; Wondim, D. MicroRNA-424/503 cluster members regulate bovine granulosa cell proliferation and cell cycle progression by targeting SMAD7 gene through activin signalling pathway. J. Ovarian Res. 2018, 11, 34. [Google Scholar] [CrossRef] [Green Version]
- Zhang, J.; Gao, B.; Guo, H.; Ren, Q.; Wang, X.; Chen, J.; Wang, J.; Zhang, Z.; Ma, Q.; Xing, B. miR-181a promotes porcine granulosa cell apoptosis by targeting TGFBR1 via the activin signaling pathway. Mol. Cell. Endocrinol. 2020, 499, 110603. [Google Scholar] [CrossRef] [PubMed]
- Du, X.; Wang, L.; Li, Q.; Wu, W.; Shang, P.; Chamba, Y.; Pan, Z.; Li, Q. miR-130a/TGF-β1 axis is involved in sow fertility by controlling granulosa cell apoptosis. Theriogenology 2020, 157, 407–417. [Google Scholar] [CrossRef]
- Wang, L.; Chen, Y.; Wu, S.; Wang, L.; Tan, F.; Li, F. PIM2-mediated phosphorylation contributes to granulosa cell survival via resisting apoptosis during folliculogenesis. Clin. Transl. Med. 2021, 11, e359. [Google Scholar] [CrossRef]
- Cheng, Y.; Lai, F.; Wang, X.; Shang, D.; Zou, J.; Luo, M.; Xia, X.; Cheng, H.; Zhou, R. Srag Regulates Autophagy via Integrating into a Preexisting Autophagy Pathway in Testis. Mol. Biol. Evol. 2021, 38, 128–141. [Google Scholar] [CrossRef] [PubMed]
- Shi, Y.; Massagué, J. Mechanisms of TGF-beta signaling from cell membrane to the nucleus. Cell 2003, 113, 685–700. [Google Scholar] [CrossRef] [Green Version]
- Dumesic, D.A.; Meldrum, D.R.; Katz-Jaffe, M.G.; Krisher, R.L.; Schoolcraft, W.B. Oocyte environment: Follicular fluid and cumulus cells are critical for oocyte health. Fertil. Steril. 2015, 103, 303–316. [Google Scholar] [CrossRef]
- Guo, J.; Zhang, T.; Guo, Y.; Sun, T.; Li, H.; Zhang, X.; Yin, H.; Cao, G.; Yin, Y.; Wang, H.; et al. Oocyte stage-specific effects of MTOR determine granulosa cell fate and oocyte quality in mice. Proc. Natl. Acad. Sci. USA 2018, 115, E5326–E5333. [Google Scholar] [CrossRef] [PubMed] [Green Version]
- Yang, W.; Feng, W.; Wu, F.; Gao, Y.; Sun, Q.; Hu, N.; Lu, W.; Zhou, J. MiR-135-5p inhibits TGF-β-induced epithelial-mesenchymal transition and metastasis by targeting SMAD3 in breast cancer. J. Cancer 2020, 11, 6402–6412. [Google Scholar] [CrossRef] [PubMed]
- Li, Z.; Hassan, M.; Volinia, S.; van Wijnen, A.; Stein, J.; Croce, C.; Lian, J.; Stein, G. A microRNA signature for a BMP2-induced osteoblast lineage commitment program. Proc. Natl. Acad. Sci. USA 2008, 105, 13906–13911. [Google Scholar] [CrossRef] [PubMed] [Green Version]
- Li, C.; Zhang, S.; Chen, X.; Ji, J.; Yang, W.; Gui, T.; Gai, Z.; Li, Y. Farnesoid X receptor activation inhibits TGFBR1/TAK1-mediated vascular inflammation and calcification via miR-135a-5p. Commun. Biol. 2020, 3, 327. [Google Scholar] [CrossRef]
- Hu, H.; Fu, Y.; Zhou, B.; Li, Z.; Liu, Z.; Jia, Q. Long non-coding RNA TCONS_00814106 regulates porcine granulosa cell proliferation and apoptosis by sponging miR-1343. Mol. Cell. Endocrinol. 2021, 520, 111064. [Google Scholar] [CrossRef]
- Liu, Z.; He, F.; OuYang, S.; Li, Y.; Ma, F.; Chang, H.; Cao, D.; Wu, J. miR-140-5p could suppress tumor proliferation and progression by targeting TGFBRI/SMAD2/3 and IGF-1R/AKT signaling pathways in Wilms’ tumor. BMC Cancer 2019, 19, 405. [Google Scholar] [CrossRef]
- Leone, V.; D’Angelo, D.; Rubio, I.; de Freitas, P.; Federico, A.; Colamaio, M.; Pallante, P.; Medeiros-Neto, G.; Fusco, A. MiR-1 is a tumor suppressor in thyroid carcinogenesis targeting CCND2, CXCR4, and SDF-1alpha. J. Clin. Endocrinol. Metab. 2011, 96, E1388–E1398. [Google Scholar] [CrossRef]
- Han, Y.; Xia, G.; Tsang, B.K. Regulation of cyclin D2 expression and degradation by follicle-stimulating hormone during rat granulosa cell proliferation in vitro. Biol. Reprod. 2013, 88, 57. [Google Scholar] [CrossRef] [PubMed]
- Büschges, R.; Weber, R.G.; Actor, B.; Lichter, P.; Collins, V.P.; Reifenberger, G. Amplification and expression of cyclin D genes (CCND1, CCND2 and CCND3) in human malignant gliomas. Brain Pathol. 1999, 9, 435–442; discussion 432–433. [Google Scholar] [CrossRef]
- Yu, W.; Wang, H.; Lu, B.; Zhang, G.; Ma, H.; Wu, Z. miR-206 inhibits human laryngeal squamous cell carcinoma cell growth by regulation of cyclinD2. Eur. Rev. Med. Pharmacol. Sci. 2015, 19, 2697–2702. [Google Scholar]
- Hu, W.; Liu, Q.; Pan, J.; Sui, Z. MiR-373-3p enhances the chemosensitivity of gemcitabine through cell cycle pathway by targeting CCND2 in pancreatic carcinoma cells. Biomed. Pharmacother. 2018, 105, 887–898. [Google Scholar] [CrossRef]
- Tsang, K.; Tsang, D.; Brown, T.; Crowe, D. A novel dominant negative Smad2 mutation in a TGFbeta resistant human carcinoma cell line. Anticancer Res. 2002, 22, 13–19. [Google Scholar] [PubMed]
- Zhang, M.; Zheng, S.; Jing, C.; Zhang, J.; Shen, H.; Xu, X.; Lin, J.; Zhang, B. S100A11 promotes TGF-β1-induced epithelial-mesenchymal transition through SMAD2/3 signaling pathway in intrahepatic cholangiocarcinoma. Future Oncol. 2018, 14, 837–847. [Google Scholar] [CrossRef] [Green Version]
- Zhou, B.; Guo, W.; Sun, C.; Zhang, B.; Zheng, F. Linc00462 promotes pancreatic cancer invasiveness through the miR-665/TGFBR1-TGFBR2/SMAD2/3 pathway. Cell Death Dis. 2018, 9, 706. [Google Scholar] [CrossRef]
- Granados-Aparici, S.; Hardy, K.; Franks, S.; Sharum, I.; Waite, S.; Fenwick, M. SMAD3 directly regulates cell cycle genes to maintain arrest in granulosa cells of mouse primordial follicles. Sci. Rep. 2019, 9, 6513. [Google Scholar] [CrossRef] [Green Version]
- Yin, M.; Lü, M.; Yao, G.; Tian, H.; Lian, J.; Liu, L.; Liang, M.; Wang, Y.; Sun, F. Transactivation of microRNA-383 by steroidogenic factor-1 promotes estradiol release from mouse ovarian granulosa cells by targeting RBMS1. Mol. Endocrinol. 2012, 26, 1129–1143. [Google Scholar] [CrossRef] [PubMed] [Green Version]
- Liang, M.; Yao, G.; Yin, M.; Lü, M.; Tian, H.; Liu, L.; Lian, J.; Huang, X.; Sun, F. Transcriptional cooperation between p53 and NF-κB p65 regulates microRNA-224 transcription in mouse ovarian granulosa cells. Mol. Cell. Endocrinol. 2013, 370, 119–129. [Google Scholar] [CrossRef] [PubMed]
- Sar, M.; Welsch, F. Differential expression of estrogen receptor-beta and estrogen receptor-alpha in the rat ovary. Endocrinology 1999, 140, 963–971. [Google Scholar] [CrossRef] [PubMed]
- Khristi, V.; Chakravarthi, V.; Singh, P.; Ghosh, S.; Pramanik, A.; Ratri, A.; Borosha, S.; Roby, K.; Wolfe, M.; Rumi, M. ESR2 regulates granulosa cell genes essential for follicle maturation and ovulation. Mol. Cell. Endocrinol. 2018, 474, 214–226. [Google Scholar] [CrossRef] [PubMed]
- Song, Y.; Yu, G.; Xiang, Y.; Li, Y.; Wan, L.; Tan, L. Altered miR-186 and miR-135a contribute to granulosa cell dysfunction by targeting ESR2: A possible role in polycystic ovary syndrome. Mol. Cell. Endocrinol. 2019, 494, 110478. [Google Scholar] [CrossRef] [PubMed]






Publisher’s Note: MDPI stays neutral with regard to jurisdictional claims in published maps and institutional affiliations. |
© 2021 by the authors. Licensee MDPI, Basel, Switzerland. This article is an open access article distributed under the terms and conditions of the Creative Commons Attribution (CC BY) license (https://creativecommons.org/licenses/by/4.0/).
Share and Cite
Wang, L.; Chen, Y.; Wu, S.; Tang, J.; Chen, G.; Li, F. miR-135a Suppresses Granulosa Cell Growth by Targeting Tgfbr1 and Ccnd2 during Folliculogenesis in Mice. Cells 2021, 10, 2104. https://doi.org/10.3390/cells10082104
Wang L, Chen Y, Wu S, Tang J, Chen G, Li F. miR-135a Suppresses Granulosa Cell Growth by Targeting Tgfbr1 and Ccnd2 during Folliculogenesis in Mice. Cells. 2021; 10(8):2104. https://doi.org/10.3390/cells10082104
Chicago/Turabian StyleWang, Lei, Yaru Chen, Shang Wu, Jinhua Tang, Gaogui Chen, and Fenge Li. 2021. "miR-135a Suppresses Granulosa Cell Growth by Targeting Tgfbr1 and Ccnd2 during Folliculogenesis in Mice" Cells 10, no. 8: 2104. https://doi.org/10.3390/cells10082104
APA StyleWang, L., Chen, Y., Wu, S., Tang, J., Chen, G., & Li, F. (2021). miR-135a Suppresses Granulosa Cell Growth by Targeting Tgfbr1 and Ccnd2 during Folliculogenesis in Mice. Cells, 10(8), 2104. https://doi.org/10.3390/cells10082104
