Integrated Proteomic and Phosphoproteomics Analysis of DKK3 Signaling Reveals Activated Kinase in the Most Aggressive Gallbladder Cancer
Abstract
1. Introduction
2. Materials and Methods
2.1. Cell Lines and Culture Conditions
Transient Transfection of pCS2-hDKK3
2.2. Western Blot
2.3. Sample Preparation for MS
2.3.1. Cell Lysis, Protein Extraction
2.3.2. In-Solution Digestion and TMT Labelling
2.3.3. Hp-RP StageTip Fractionation Using Copolymer-Based SDB-XC Separation for the Proteome Sample
2.3.4. IMAC Beads Based Phosphopeptides Enrichment
2.4. LC-MS/MS Analysis
2.5. Data Analysis
2.6. Ingenuity Pathway Analysis (IPA)
2.7. Kinome Map
2.8. Kinase-Substrate Enrichment Analysis
3. Results
3.1. Proteomic Analysis of DKK3 Overexpressed Cell Lines
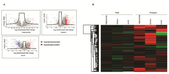
3.2. Phosphoproteomic Analysis of DKK3 Overexpressed Cells
3.3. Phosphoproteomic Analysis Identified Alteration in Signaling Pathways in DKK3 Overexpressed Cells
3.4. DKK3 Overexpression has Differential Effect on Cell Lines with Respect to Invasiveness as Predicted by Ingenuity Pathway Analysis
3.5. Kinases Enriched in Phosphoproteomic Dataset upon DKK3 Overexpression
4. Discussion
Supplementary Materials
Author Contributions
Funding
Institutional Review Board Statement
Informed Consent Statement
Data Availability Statement
Acknowledgments
Conflicts of Interest
References
- Niehrs, C. Function and biological roles of the Dickkopf family of Wnt modulators. Oncogene 2006, 25, 7469–7481. [Google Scholar] [CrossRef] [PubMed]
- Glinka, A.; Wu, W.; Delius, H.; Monaghan, A.P.; Blumenstock, C.; Niehrs, C. Dickkopf-1 is a member of a new family of secreted proteins and functions in head induction. Nat. Cell Biol. 1998, 391, 357–362. [Google Scholar] [CrossRef]
- Guder, C.; Pinho, S.; Nacak, T.G.; Schmidt, H.A.; Hobmayer, B.; Niehrs, C.; Holstein, T.W. An ancient Wnt-Dickkopf antagonism in Hydra. Development 2006, 133, 901–911. [Google Scholar] [CrossRef]
- Nakamura, R.E.I.; Hackam, A.S. Analysis of Dickkopf3 interactions with Wnt signaling receptors. Growth Factors 2010, 28, 232–242. [Google Scholar] [CrossRef]
- Lu, D.; Bao, D.; Dong, W.; Liu, N.; Zhang, X.; Gao, S.; Ge, W.; Gao, X.; Zhang, L. Dkk3 prevents familial dilated cardiomyopathy development through Wnt pathway. Lab. Investig. 2016, 96, 239–248. [Google Scholar] [CrossRef] [PubMed]
- Yang, L.; Zhao, S.; Xia, P.; Zheng, H.-C. Down-regulated REIC expression in lung carcinogenesis: A molecular target for gene therapy. Histol. Histopathol. 2018, 33, 691–704. [Google Scholar] [PubMed]
- Katase, N.; Nishimatsu, S.-I.; Yamauchi, A.; Yamamura, M.; Terada, K.; Itadani, M.; Okada, N.; Hassan, N.M.M.; Nagatsuka, H.; Ikeda, T.; et al. DKK3 Overexpression Increases the Malignant Properties of Head and Neck Squamous Cell Carcinoma Cells. Oncol. Res. Featur. Preclin. Clin. Cancer Ther. 2018, 26, 45–58. [Google Scholar] [CrossRef] [PubMed]
- Wang, Z.; Ma, L.; Kang, Y.; Li, X.; Zhang, X. Dickkopf-3 (Dkk3) induces apoptosis in cisplatin-resistant lung adenocarcinoma cells via the Wnt/β-catenin pathway. Oncol. Rep. 2014, 33, 1097–1106. [Google Scholar] [CrossRef] [PubMed]
- Wang, Z.; Lin, L.; Thomas, D.G.; Nadal, E.; Chang, A.C.; Beer, D.G.; Lin, J. The role of Dickkopf-3 overexpression in esophageal adenocarcinoma. J. Thorac. Cardiovasc. Surg. 2015, 150, 377–385.e2. [Google Scholar] [CrossRef]
- Hartwell, L.H.; Hopfield, J.J.; Leibler, S.; Murray, A.W. From molecular to modular cell biology. Nat. Cell Biol. 1999, 402, C47–C52. [Google Scholar] [CrossRef]
- Matthiesen, R.; Bunkenborg, J. Introduction to Mass Spectrometry-Based Proteomics. Toxic. Assess. 2013, 1007, 1–45. [Google Scholar]
- Tan, H.T.; Lee, Y.H.; Chung, M.C.M. Cancer proteomics. Mass Spectrom. Rev. 2012, 31, 583–605. [Google Scholar] [CrossRef] [PubMed]
- Klaeger, S.; Heinzlmeir, S.; Wilhelm, M.; Polzer, H.; Vick, B.; Koenig, P.-A.; Reinecke, M.; Ruprecht, B.; Petzoldt, S.; Meng, C.; et al. The target landscape of clinical kinase drugs. Science 2017, 358, eaan4368. [Google Scholar] [CrossRef]
- Li, X.; Wilmanns, M.; Thornton, J.; Köhn, M.; Köhn, M. Elucidating Human Phosphatase-Substrate Networks. Sci. Signal. 2013, 6, rs10. [Google Scholar] [CrossRef]
- Ardito, F.; Giuliani, M.; Perrone, D.; Troiano, G.; Lo Muzio, L. The crucial role of protein phosphorylation in cell signalingand its use as targeted therapy. Int. J. Mol. Med. 2017, 40, 271–280. [Google Scholar] [CrossRef] [PubMed]
- Graves, J.D.; Krebs, E.G. Protein Phosphorylation and Signal Transduction. Pharmacol. Ther. 1999, 82, 111–121. [Google Scholar] [CrossRef]
- Sathe, G.; Na, C.H.; Renuse, S.; Pandey, A.; Albert, M.; Moghekar, A.; Pandey, A. Phosphotyrosine profiling of human cerebrospinal fluid. Clin. Proteom. 2018, 15, 29. [Google Scholar] [CrossRef] [PubMed]
- Massa, A.; Varamo, C.; Vita, F.; Tavolari, S.; Peraldo-Neia, C.; Brandi, G.; Rizzo, A.; Cavalloni, G.; Aglietta, M. Evolution of the Experimental Models of Cholangiocarcinoma. Cancers 2020, 12, 2308. [Google Scholar] [CrossRef]
- Baiocchi, L.; Sato, K.; Ekser, B.; Kennedy, L.; Francis, H.; Ceci, L.; Lenci, I.; Alvaro, D.; Franchitto, A.; Onori, P.; et al. Cholangiocarcinoma: Bridging the translational gap from preclinical to clinical development and implications for future therapy. Expert Opin. Investig. Drugs 2020, 1–11. [Google Scholar] [CrossRef]
- Gondkar, K.; Patel, K.; Okaly, G.V.P.; Nair, B.; Pandey, A.; Gowda, H.; Kumar, P. Dickkopf Homolog 3 (DKK3) Acts as a Potential Tumor Suppressor in Gallbladder Cancer. Front. Oncol. 2019, 9, 1121. [Google Scholar] [CrossRef]
- Gondkar, K.; Patel, K.; Krishnappa, S.; Patil, A.; Nair, B.; Sundaram, G.M.; Zea, T.T.; Kumar, P. E74 like ETS transcription factor 3 (ELF3) is a negative regulator of epithelial- mesenchymal transition in bladder carcinoma. Cancer Biomark. 2019, 25, 223–232. [Google Scholar] [CrossRef]
- Deb, B.; Patel, K.; Sathe, G.J.; Kumar, P. N-Glycoproteomic Profiling Reveals Alteration in Extracellular Matrix Organization In Non-Type Bladder Carcinoma. J. Clin. Med. 2019, 8, 1303. [Google Scholar] [CrossRef]
- Sathe, G.; George, I.A.; Deb, B.; Jain, A.P.; Patel, K.; Nayak, B.; Karmakar, S.; Seth, A.; Pandey, A.; Kumar, P. Urinary glycoproteomic profiling of non-muscle invasive and muscle invasive bladder carcinoma patients reveals distinct N-glycosylation pattern of CD44, MGAM, and GINM1. Oncotarget 2020, 11, 3244–3255. [Google Scholar] [CrossRef] [PubMed]
- Kulak, N.A.; Pichler, G.; Paron, I.; Nagaraj, N.; Mann, M. Minimal, encapsulated proteomic-sample processing applied to copy-number estimation in eukaryotic cells. Nat. Methods 2014, 11, 319–324. [Google Scholar] [CrossRef] [PubMed]
- Patil, A.H.; Datta, K.K.; Behera, S.K.; Kasaragod, S.; Pinto, S.M.; Koyangana, S.G.; Mathur, P.P.; Gowda, H.; Pandey, A.; Prasad, T.S.K. Dissecting Candida Pathobiology: Post-Translational Modifications on the Candida tropicalis Proteome. OMICS J. Integr. Biol. 2018, 22, 544–552. [Google Scholar] [CrossRef]
- Deb, B.; Puttamallesh, V.N.; Gondkar, K.; Thiery, J.P.; Gowda, H.; Kumar, P. Phosphoproteomic Profiling Identifies Aberrant Activation of Integrin Signaling in Aggressive Non-Type Bladder Carcinoma. J. Clin. Med. 2019, 8, 703. [Google Scholar] [CrossRef] [PubMed]
- Wiredja, D.D.; Koyutürk, M.; Chance, M.R. The KSEA App: A web-based tool for kinase activity inference from quantitative phosphoproteomics. Bioinformatics 2017, 33, 3489–3491. [Google Scholar] [CrossRef]
- Zhang, Y.; Liu, Y.; Zhu, X.-H.; Zhang, X.-D.; Jiang, D.-S.; Bian, Z.-Y.; Chen, K.; Wei, X.; Gao, L.; Zhu, L.-H.; et al. Dickkopf-3 attenuates pressure overload-induced cardiac remodelling. Cardiovasc. Res. 2014, 102, 35–45. [Google Scholar] [CrossRef] [PubMed]
- Ludwig, J.; Federico, G.; Prokosch, S.; Küblbeck, G.; Schmitt, S.; Klevenz, A.; Gröne, H.-J.; Nitschke, L.; Arnold, B. Dickkopf-3 Acts as a Modulator of B Cell Fate and Function. J. Immunol. 2015, 194, 2624–2634. [Google Scholar] [CrossRef]
- Zenzmaier, C.; Marksteiner, J.; Kiefer, A.; Berger, P.B.; Humpel, C.; Zenzmaier, C. Dkk-3 is elevated in CSF and plasma of Alzheimer’s disease patients. J. Neurochem. 2009, 110, 653–661. [Google Scholar] [CrossRef]
- Aslan, H.; Ravid-Amir, O.; Clancy, B.M.; Rezvankhah, S.; Pittman, D.; Pelled, G.; Turgeman, G.; Zilberman, Y.; Gazit, Z.; Hoffmann, A.; et al. Advanced Molecular Profiling in Vivo Detects Novel Function of Dickkopf-3 in the Regulation of Bone Formation. J. Bone Miner. Res. 2006, 21, 1935–1945. [Google Scholar] [CrossRef]
- Federico, G.; Meister, M.; Mathow, D.; Heine, G.H.; Moldenhauer, G.; Popovic, Z.V.; Nordström, V.; Kopp-Schneider, A.; Hielscher, T.; Nelson, P.J.; et al. Tubular Dickkopf-3 promotes the development of renal atrophy and fibrosis. JCI Insight 2016, 1, e84916. [Google Scholar] [CrossRef]
- Watanabe, M.; Zhang, K.; Kashiwakura, Y.; Li, S.-A.; Edamura, K.; Huang, P.; Yamaguchi, K.; Nasu, Y.; Kobayashi, Y.; Sakaguchi, M.; et al. Expression pattern of REIC/Dkk-3 in various cell types and the implications of the soluble form in prostatic acinar development. Int. J. Oncol. 2010, 37, 1495–1501. [Google Scholar] [CrossRef]
- Abarzua, F.; Sakaguchi, M.; Takaishi, M.; Nasu, Y.; Kurose, K.; Ebara, S.; Miyazaki, M.; Namba, M.; Kumon, H.; Huh, N.-H. Adenovirus-Mediated Overexpression of REIC/Dkk-3 Selectively Induces Apoptosis in Human Prostate Cancer Cells through Activation of c-Jun-NH2-Kinase. Cancer Res. 2005, 65, 9617–9622. [Google Scholar] [CrossRef]
- Tsuji, T.; Nozaki, I.; Miyazaki, M.; Sakaguchi, M.; Pu, H.; Hamazaki, Y.; Iijima, O.; Namba, M. Antiproliferative Activity of REIC/Dkk-3 and Its Significant Down-Regulation in Non-Small-Cell Lung Carcinomas. Biochem. Biophys. Res. Commun. 2001, 289, 257–263. [Google Scholar] [CrossRef] [PubMed]
- Xiang, T.; Li, L.; Yin, X.; Zhong, L.; Peng, W.; Qiu, Z.; Ren, G.; Tao, Q. Epigenetic silencing of the WNT antagonist Dickkopf 3 disrupts normal Wnt/β-catenin signalling and apoptosis regulation in breast cancer cells. J. Cell. Mol. Med. 2013, 17, 1236–1246. [Google Scholar] [CrossRef] [PubMed]
- Fujinaga, K. P-TEFb as A Promising Therapeutic Target. Molecules 2020, 25, 838. [Google Scholar] [CrossRef]
- Janssens, V.; Goris, J.; Van Hoof, C. PP2A: The expected tumor suppressor. Curr. Opin. Genet. Dev. 2005, 15, 34–41. [Google Scholar] [CrossRef]
- Kauko, O.; Imanishi, S.Y.; Kulesskiy, E.; Yetukuri, L.; Laajala, T.D.; Sharma, M.; Pavic, K.; Aakula, A.; Rupp, C.; Jumppanen, M.; et al. Phosphoproteome and drug-response effects mediated by the three protein phosphatase 2A inhibitor proteins CIP2A, SET, and PME-1. J. Biol. Chem. 2020, 295, 4194–4211. [Google Scholar] [CrossRef]
- Moret, N.; Clark, N.A.; Hafner, M.; Wang, Y.; Lounkine, E.; Medvedovic, M.; Wang, J.; Gray, N.; Jenkins, J.; Sorger, P.K. Cheminformatics Tools for Analyzing and Designing Optimized Small-Molecule Collections and Libraries. Cell Chem. Biol. 2019, 26, 765–777. [Google Scholar] [CrossRef] [PubMed]







| Gene Symbol | Protein Description | PTM Window (PTM-Pro2.0) | PTM_Site (Protein) | Fold Change |
|---|---|---|---|---|
| CDK16 | cyclin-dependent kinase 16 | EDINKRLsLPADIRL | S193 | 2.4 |
| PRPF4B | serine/threonine-protein kinase PRP4 | EKIGKARsPTDDKVK | S257 | 1.7 |
| CDK11A | cyclin-dependent kinase 11A | QQRVKRGtSPRPPEG | T739 | 1.7 |
| CDK2 | cyclin-dependent kinase 2 | VEKIGEGtYGVVYKA | T14 | 1.7 |
| AAK1 | AP2-associated protein kinase 1 | GQKVGSLtPPSSPKT | T620 | 1.6 |
| CDK2 | cyclin-dependent kinase 2 | VEKIGEGtYGVVYKA | T14 | 1.6 |
| CDK11B | cyclin-dependent kinase 11B | KEKRRHRsHSAEGGK | S113 | 1.6 |
| PRPF4B | serine/threonine-protein kinase PRP4 | SRDRGKKsRSPVDLR | S292 | 1.6 |
| SPEG | striated muscle preferentially expressed protein kinase | PKTSRAVsPAAAQPP | S559 | 1.5 |
| CDK18 | cyclin-dependent kinase 18 | GEEPGQLsPGVQFQR | S142 | 1.5 |
| OXSR1 | serine/threonine-protein kinase OSR1 | ALSSGSGsQETKIPI | S480 | 1.6 |
| PRPF4B | serine/threonine-protein kinase PRP4 | EKIGKARsPTDDKVK | S257 | 0.6 |
| WNK1 | serine/threonine-protein kinase WNK1 | PPPARSGsGGGSAKE | S185 | 0.5 |
| CDK1 | cyclin-dependent kinase 1 isoform 1 | EKIGEGTyGVVYKGR | Y15 | 0.4 |
| PPP1R12A | protein phosphatase 1 regulatory subunit 12A | STGVSFWtQDSDENE | T898 | 2.1 |
| PTPRA | receptor-type tyrosine-protein phosphatase alpha | SVPLLARsPSTNRKY | S211 | 1.6 |
| Function | TGBC24TKB p-Value Range | OCUG-1 p-Value Range | G-415 p-Value Range |
|---|---|---|---|
| RNA Post-Transcriptional Modification | 4.39 × 10−2–1.20 × 10−4 | 2.50 × 10−3–3.06 × 10−19 | 1.54 × 10−3–1.49 × 10−17 |
| Cellular Development | 4.72 × 10−2–2.88 × 10−5 | 8.52 × 10−3–4.85 × 10−9 | 1.46 × 10−2–4.38 × 10−8 |
| Cell Morphology | 3.73 × 10−2–6.35 × 10−6 | Not significant | Not significant |
| Cellular Assembly and Organization | 4.72 × 10−2–8.65 × 10−6 | Not significant | Not significant |
| Cell Cycle | 4.72 × 10−2–2.88 × 10−5 | Not significant | 1.46 × 10−2–3.00 × 10−7 |
| Cell Death and Survival | Not significant | 8.52 × 10−3–7.36 × 10−10 | Not significant |
| Cellular Growth and Proliferation | Not significant | 8.52 × 10−3–4.85 × 10−9 | 1.46 × 10−2–4.38 × 10−8 |
| Protein Synthesis | Not significant | 5.84 × 10−3–1.36 × 10−7 | Not significant |
| Gene expression | Not significant | Not significant | 1.46 × 10−2–5.08 × 10−7 |
Publisher’s Note: MDPI stays neutral with regard to jurisdictional claims in published maps and institutional affiliations. |
© 2021 by the authors. Licensee MDPI, Basel, Switzerland. This article is an open access article distributed under the terms and conditions of the Creative Commons Attribution (CC BY) license (http://creativecommons.org/licenses/by/4.0/).
Share and Cite
Gondkar, K.; Sathe, G.; Joshi, N.; Nair, B.; Pandey, A.; Kumar, P. Integrated Proteomic and Phosphoproteomics Analysis of DKK3 Signaling Reveals Activated Kinase in the Most Aggressive Gallbladder Cancer. Cells 2021, 10, 511. https://doi.org/10.3390/cells10030511
Gondkar K, Sathe G, Joshi N, Nair B, Pandey A, Kumar P. Integrated Proteomic and Phosphoproteomics Analysis of DKK3 Signaling Reveals Activated Kinase in the Most Aggressive Gallbladder Cancer. Cells. 2021; 10(3):511. https://doi.org/10.3390/cells10030511
Chicago/Turabian StyleGondkar, Kirti, Gajanan Sathe, Neha Joshi, Bipin Nair, Akhilesh Pandey, and Prashant Kumar. 2021. "Integrated Proteomic and Phosphoproteomics Analysis of DKK3 Signaling Reveals Activated Kinase in the Most Aggressive Gallbladder Cancer" Cells 10, no. 3: 511. https://doi.org/10.3390/cells10030511
APA StyleGondkar, K., Sathe, G., Joshi, N., Nair, B., Pandey, A., & Kumar, P. (2021). Integrated Proteomic and Phosphoproteomics Analysis of DKK3 Signaling Reveals Activated Kinase in the Most Aggressive Gallbladder Cancer. Cells, 10(3), 511. https://doi.org/10.3390/cells10030511

