Transcriptomic-Based Identification of the Immuno-Oncogenic Signature of Cholangiocarcinoma for HLC-018 Multi-Target Therapy Exploration
Abstract
1. Introduction
2. Methods
2.1. Transcriptome Data Acquisition and DEG Identification
2.2. Differential Expressions of CHOL-Hub Genes among Tumor Grades and with Nodal Metastasis
2.3. Prognostic Analysis of CHOL-Hub Genes
2.4. Functional Enrichment and Interaction Network Analysis of CHOL-Hub Genes
2.5. Analysis of CHOL-Hub Gene Associations with Drug Sensitivity
2.6. Analysis of CHOL-Hub Genes’ Associations with the TME and Immunophenotypes in CHOL
2.7. Molecular Docking Studies of CHOL-Hub Genes with HLC-018
3. Results
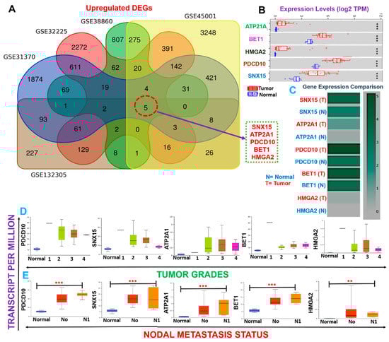
3.1. SNX15, ATP2A1, PDCD10, BET1, and HMGA2 Are Biomarkers of Tumor Progression and Metastasis in CHOL Patients
3.2. SNX15, ATP2A1, PDCD10, BET1, and HMGA2 Are Associated with Higher Risks and Poor Prognoses of CHOL
3.3. CHOL-Hub Genes Potentially Promote Tumor Progression by Crosstalking with Multiple Oncogenic Targets/Pathways
3.4. CHOL-Hub Genes Are Potential Drivers of Invasive Immunophenotypes of CHOL
3.5. The CHOL Hub Genes Are Associated with Worse Immune-Oncological Phenotypes and Therapy Outcomes
3.6. Discovery of a Novel Small Molecule, HLC-018, via Scaffold-Hopping of Bioactive Compounds
3.7. Molecular Docking Reveals the Potential Druggability of CHOL-Hub Genes by HLC-018
3.8. HLC-018 Demonstrated Specific Interactions with the Conserved Sequence of the AT-Hook DNA-Binding Motif of HMGA2
4. Discussion
5. Conclusions
Supplementary Materials
Author Contributions
Funding
Institutional Review Board Statement
Informed Consent Statement
Data Availability Statement
Conflicts of Interest
References
- Welzel, T.M.; McGlynn, K.A.; Hsing, A.W.; O’Brien, T.R.; Pfeiffer, R.M. Impact of classification of hilar cholangiocarcinomas (Klatskin tumors) on the incidence of intra-and extrahepatic cholangiocarcinoma in the United States. J. Natl. Cancer Inst. 2006, 98, 873–875. [Google Scholar] [CrossRef] [PubMed]
- Blechacz, B.; Komuta, M.; Roskams, T.; Gores, G.J. Clinical diagnosis and staging of cholangiocarcinoma. Nat. Rev. Gastroenterol. Hepatol. 2011, 8, 512–522. [Google Scholar] [CrossRef] [PubMed]
- DeOliveira, M.L.; Cunningham, S.C.; Cameron, J.L.; Kamangar, F.; Winter, J.M.; Lillemoe, K.D.; Choti, M.A.; Yeo, C.J.; Schulick, R.D. Cholangiocarcinoma: Thirty-one-year experience with 564 patients at a single institution. Ann. Surg. 2007, 245, 755. [Google Scholar] [CrossRef] [PubMed]
- Rizvi, S.; Gores, G.J. Pathogenesis, Diagnosis, and Management of Cholangiocarcinoma. Gastroenterology 2013, 145, 1215–1229. [Google Scholar] [CrossRef]
- Razumilava, N.; Gores, G.J. Cholangiocarcinoma. Lancet 2014, 383, 2168–2179. [Google Scholar] [CrossRef]
- Petrick, J.L.; Yang, B.; Altekruse, S.F.; Van Dyke, A.L.; Koshiol, J.; Graubard, B.I.; McGlynn, K.A. Risk factors for intrahepatic and extrahepatic cholangiocarcinoma in the United States: A population-based study in SEER-Medicare. PLoS ONE 2017, 12, e0186643. [Google Scholar] [CrossRef]
- Welzel, T.M.; Mellemkjaer, L.; Gloria, G.; Sakoda, L.C.; Hsing, A.W.; Ghormli, L.E.; Olsen, J.H.; McGlynn, K.A. Risk factors for intrahepatic cholangiocarcinoma in a low-risk population: A nationwide case-control study. Int. J. Cancer 2007, 120, 638–641. [Google Scholar] [CrossRef]
- Ricci, A.D.; Rizzo, A.; Brandi, G. Immunotherapy in Biliary Tract Cancer: Worthy of a Second Look. Cancer Control 2020, 27, 1–3. [Google Scholar] [CrossRef]
- Rizvi, S.; Khan, S.A.; Hallemeier, C.L.; Kelley, R.K.; Gores, G.J. Cholangiocarcinoma-evolving concepts and therapeutic strategies. Nat. Rev. Clin. Oncol. 2018, 15, 95–111. [Google Scholar] [CrossRef]
- Rizzo, A.; Ricci, A.D.; Brandi, G. Recent advances of immunotherapy for biliary tract cancer. Expert Rev. Gastroenterol. Hepatol. 2021, 15, 527–536. [Google Scholar] [CrossRef]
- Blechacz, B.; Gores, G.J. Tumors of the bile ducts, gallbladder, and ampulla. In Sleisenger and Fordtran’s Gastrointestinal and Liver Disease; Elsevier: Amsterdam, The Netherlands, 2010; pp. 1171–1184. [Google Scholar]
- Ebata, N.; Fujita, M.; Sasagawa, S.; Maejima, K.; Okawa, Y.; Hatanaka, Y.; Mitsuhashi, T.; Oosawa-Tatsuguchi, A.; Tanaka, H.; Miyano, S.; et al. Molecular Classification and Tumor Microenvironment Characterization of Gallbladder Cancer by Comprehensive Genomic and Transcriptomic Analysis. Cancers 2021, 13, 733. [Google Scholar] [CrossRef]
- Huang, Z.; Duan, H.; Li, H. Identification of Gene Expression Pattern Related to Breast Cancer Survival Using Integrated TCGA Datasets and Genomic Tools. Biomed. Res. Int. 2015, 2015, 878546. [Google Scholar] [CrossRef]
- Lee, C.-C.; Liu, F.-L.; Chen, C.-L.; Chen, T.-C.; Liu, F.-C.; Ali, A.A.A.; Chang, D.-M.; Huang, H.-S. Novel inhibitors of RANKL-induced osteoclastogenesis: Design, synthesis, and biological evaluation of 6-(2, 4-difluorophenyl)-3-phenyl-2H-benzo [e][1,3] oxazine-2, 4 (3H)-diones. Bioorgan. Med. Chem. 2015, 23, 4522–4532. [Google Scholar] [CrossRef]
- Lee, C.-C.; Liu, F.-L.; Chen, C.-L.; Chen, T.-C.; Chang, D.-M.; Huang, H.-S. Discovery of 5-(2′,4′-difluorophenyl)-salicylanilides as new inhibitors of receptor activator of NF-κB ligand (RANKL)-induced osteoclastogenesis. Eur. J. Med. Chem. 2015, 98, 115–126. [Google Scholar] [CrossRef]
- Chen, T.C.; Wu, C.L.; Lee, C.C.; Chen, C.L.; Yu, D.S.; Huang, H.S. Structure-based hybridization, synthesis and biological evaluation of novel tetracyclic heterocyclic azathioxanthone analogues as potential antitumor agents. Eur. J. Med. Chem. 2015, 103, 615–627. [Google Scholar] [CrossRef]
- Chen, T.-C.; Yu, D.-S.; Chen, S.-J.; Chen, C.-L.; Lee, C.-C.; Hsieh, Y.-Y.; Chang, L.-C.; Guh, J.-H.; Lin, J.-J.; Huang, H.-S. Design, synthesis and biological evaluation of tetracyclic azafluorenone derivatives with topoisomerase I inhibitory properties as potential anticancer agents. Arab. J. Chem. 2019, 12, 4348–4364. [Google Scholar] [CrossRef]
- Ali, A.A.A.; Lee, Y.-R.; Wu, A.T.H.; Yadav, V.K.; Yu, D.-S.; Huang, H.-S. Structure-based strategies for synthesis, lead optimization and biological evaluation of N-substituted anthra[1,2-c][1,2,5]thiadiazole-6,11-dione derivatives as potential multi-target anticancer agents. Arab. J. Chem. 2021, 14, 102884. [Google Scholar] [CrossRef]
- Huang, H.S.; Chen, T.C.; Chen, R.H.; Huang, K.F.; Huang, F.C.; Jhan, J.R.; Chen, C.L.; Lee, C.C.; Lo, Y.; Lin, J.J. Synthesis, cytotoxicity and human telomerase inhibition activities of a series of 1,2-heteroannelated anthraquinones and anthra[1,2-d]imidazole-6,11-dione homologues. Bioorgan. Med. Chem. 2009, 17, 7418–7428. [Google Scholar] [CrossRef]
- Huang, H.-S.; Chiu, H.-F.; Lee, A.-L.; Guo, C.-L.; Yuan, C.-L. Synthesis and structure–activity correlations of the cytotoxic bifunctional 1,4-diamidoanthraquinone derivatives. Bioorg. Med. Chem. 2004, 12, 6163–6170. [Google Scholar] [CrossRef]
- Lee, J.C.; Wu, A.T.H.; Chen, J.H.; Huang, W.Y.; Lawal, B.; Mokgautsi, N.; Huang, H.S.; Ho, C.L. HNC0014, a Multi-Targeted Small-Molecule, Inhibits Head and Neck Squamous Cell Carcinoma by Suppressing c-Met/STAT3/CD44/PD-L1 Oncoimmune Signature and Eliciting Antitumor Immune Responses. Cancers 2020, 12, 3759. [Google Scholar] [CrossRef]
- Yadav, V.K.; Huang, Y.-J.; George, T.A.; Wei, P.-L.; Sumitra, M.R.; Ho, C.-L.; Chang, T.-H.; Wu, A.T.H.; Huang, H.-S. Preclinical Evaluation of the Novel Small-Molecule MSI-N1014 for Treating Drug-Resistant Colon Cancer via the LGR5/β-catenin/miR-142-3p Network and Reducing Cancer-Associated Fibroblast Transformation. Cancers 2020, 12, 1590. [Google Scholar] [CrossRef]
- Lawal, B.; Kuo, Y.-C.; Wu, A.T.H.; Huang, H.-S. BC-N102 suppress breast cancer tumorigenesis by interfering with cell cycle regulatory proteins and hormonal signaling, and induction of time-course arrest of cell cycle at G1/G0 phase. Int. J. Biol. Sci. 2021, 17, 3224–3238. [Google Scholar] [CrossRef]
- Wu, D.W.; Chen, T.C.; Huang, H.S.; Lee, H. TC-N19, a novel dual inhibitor of EGFR and cMET, efficiently overcomes EGFR-TKI resistance in non-small-cell lung cancer cells. Cell Death Dis 2016, 7, e2290. [Google Scholar] [CrossRef][Green Version]
- Liu, F.C.; Lu, J.W.; Chien, C.Y.; Huang, H.S.; Lee, C.C.; Lien, S.B.; Lin, L.C.; Chen, L.W.; Ho, Y.J.; Shen, M.C.; et al. Arthroprotective Effects of Cf-02 Sharing Structural Similarity with Quercetin. Int. J. Mol. Sci. 2018, 19, 1453. [Google Scholar] [CrossRef]
- Cheng, C.-P.; Huang, H.-S.; Hsu, Y.-C.; Sheu, M.-J.; Chang, D.-M. A Benzamide-linked Small Molecule NDMC101 Inhibits NFATc1 and NF-κB Activity: A Potential Osteoclastogenesis Inhibitor for Experimental Arthritis. J. Clin. Immunol. 2012, 32, 762–777. [Google Scholar] [CrossRef]
- Li, T.; Fan, J.; Wang, B.; Traugh, N.; Chen, Q.; Liu, J.S.; Li, B.; Liu, X.S. TIMER: A Web Server for Comprehensive Analysis of Tumor-Infiltrating Immune Cells. Cancer Res. 2017, 77, e108–e110. [Google Scholar] [CrossRef]
- Chandrashekar, D.S.; Bashel, B.; Balasubramanya, S.A.H.; Creighton, C.J.; Ponce-Rodriguez, I.; Chakravarthi, B.; Varambally, S. UALCAN: A Portal for Facilitating Tumor Subgroup Gene Expression and Survival Analyses. Neoplasia 2017, 19, 649–658. [Google Scholar] [CrossRef] [PubMed]
- Aguirre-Gamboa, R.; Gomez-Rueda, H.; Martínez-Ledesma, E.; Martínez-Torteya, A.; Chacolla-Huaringa, R.; Rodriguez-Barrientos, A.; Tamez-Peña, J.G.; Treviño, V. SurvExpress: An online biomarker validation tool and database for cancer gene expression data using survival analysis. PLoS ONE 2013, 8, e74250. [Google Scholar] [CrossRef]
- Chen, E.Y.; Tan, C.M.; Kou, Y.; Duan, Q.; Wang, Z.; Meirelles, G.V.; Clark, N.R.; Ma’ayan, A. Enrichr: Interactive and collaborative HTML5 gene list enrichment analysis tool. BMC Bioinform. 2013, 14, 128. [Google Scholar] [CrossRef]
- Kuleshov, M.V.; Jones, M.R.; Rouillard, A.D.; Fernandez, N.F.; Duan, Q.; Wang, Z.; Koplev, S.; Jenkins, S.L.; Jagodnik, K.M.; Lachmann, A.; et al. Enrichr: A comprehensive gene set enrichment analysis web server 2016 update. Nucleic Acids Res. 2016, 44, W90–W97. [Google Scholar] [CrossRef]
- Yu, G.; Wang, L.-G.; Han, Y.; He, Q.-Y. clusterProfiler: An R package for comparing biological themes among gene clusters. Omics: A J. Integr. Biol. 2012, 16, 284–287. [Google Scholar] [CrossRef] [PubMed]
- Mostafavi, S.; Ray, D.; Warde-Farley, D.; Grouios, C.; Morris, Q. GeneMANIA: A real-time multiple association network integration algorithm for predicting gene function. Genome Biol. 2008, 9, S4. [Google Scholar] [CrossRef] [PubMed]
- Liu, C.-J.; Hu, F.-F.; Xia, M.-X.; Han, L.; Zhang, Q.; Guo, A.-Y. GSCALite: A web server for gene set cancer analysis. Bioinformatics 2018, 34, 3771–3772. [Google Scholar] [CrossRef]
- Fu, J.; Li, K.; Zhang, W.; Wan, C.; Zhang, J.; Jiang, P.; Liu, X.S. Large-scale public data reuse to model immunotherapy response and resistance. Genome Med. 2020, 12, 21. [Google Scholar] [CrossRef]
- Marcus D Hanwell, D.E.C.; Lonie, D.C.; Vandermeersch, T.; Zurek, E.; Hutchison, G.R. Avogadro: An advanced semantic chemical editor, visualization, and analysis platform. J. Cheminform. 2012, 4, 17. [Google Scholar] [CrossRef]
- Trott, O.; Olson, A.J. AutoDock Vina: Improving the speed and accuracy of docking with a new scoring function, efficient optimization, and multithreading. J. Comput. Chem. 2010, 31, 455–461. [Google Scholar] [CrossRef]
- Lawal, B.; Liu, Y.-L.; Mokgautsi, N.; Khedkar, H.; Sumitra, M.R.; Wu, A.T.H.; Huang, H.-S. Pharmacoinformatics and Preclinical Studies of NSC765690 and NSC765599, Potential STAT3/CDK2/4/6 Inhibitors with Antitumor Activities against NCI60 Human Tumor Cell Lines. Biomedicines 2021, 9, 92. [Google Scholar] [CrossRef]
- Wu, S.-Y.; Lin, K.-C.; Lawal, B.; Wu, A.T.H.; Wu, C.-Z. MXD3 as an onco-immunological biomarker encompassing the tumor microenvironment, disease staging, prognoses, and therapeutic responses in multiple cancer types. Comput. Struct. Biotechnol. J. 2021, 19, 4970–4983. [Google Scholar] [CrossRef]
- Wu, A.T.H.; Lawal, B.; Wei, L.; Wen, Y.-T.; Tzeng, D.T.W.; Lo, W.-C. Multiomics Identification of Potential Targets for Alzheimer Disease and Antrocin as a Therapeutic Candidate. Pharmaceutics 2021, 13, 1555. [Google Scholar] [CrossRef]
- Lawal, B.; Lee, C.-Y.; Mokgautsi, N.; Sumitra, M.R.; Khedkar, H.; Wu, A.T.H.; Huang, H.-S. mTOR/EGFR/iNOS/MAP2K1/FGFR/TGFB1 Are Druggable Candidates for N-(2,4-Difluorophenyl)-2′,4′-Difluoro-4-Hydroxybiphenyl-3-Carboxamide (NSC765598), With Consequent Anticancer Implications. Front. Oncol. 2021, 11, 932. [Google Scholar] [CrossRef]
- Visualizer, D.S. BIOVIA, Dassault Systèmes, BIOVIA Workbook, Release 2020; BIOVIA Pipeline Pilot: San Diego, CA, USA, 2020. [Google Scholar]
- Salentin, S.; Schreiber, S.; Haupt, V.J.; Adasme, M.F.; Schroeder, M. PLIP: Fully automated protein-ligand interaction profiler. Nucleic Acids Res. 2015, 43, W443–W447. [Google Scholar] [CrossRef] [PubMed]
- Young, J.H.; Marcotte, E.M. Predictability of Genetic Interactions from Functional Gene Modules. G3 Genes|Genomes|Genet. 2017, 7, 617–624. [Google Scholar] [CrossRef]
- Jasial, S.; Hu, Y.; Bajorath, J.r. Assessing the growth of bioactive compounds and scaffolds over time: Implications for lead discovery and scaffold hopping. J. Chem. Inf. Model. 2016, 56, 300–307. [Google Scholar] [CrossRef] [PubMed]
- SAMPLES, I.B. Serial Review: Flavonoids and Isoflavones (Photoestrogens): Absorption, Metabolism, and Bioactivity. Free Radic. Biol. Med. 2004, 37, 1324–1350. [Google Scholar]
- Erlund, I. Review of the flavonoids quercetin, hesperetin, and naringenin. Dietary sources, bioactivities, bioavailability, and epidemiology. Nutr. Res. 2004, 24, 851–874. [Google Scholar] [CrossRef]
- Li, Y.; Li, P.-K.; Roberts, M.J.; Arend, R.C.; Samant, R.S.; Buchsbaum, D.J. Multi-targeted therapy of cancer by niclosamide: A new application for an old drug. Cancer Lett. 2014, 349, 8–14. [Google Scholar] [CrossRef]
- Kadri, H.; Lambourne, O.A.; Mehellou, Y. Niclosamide, a drug with many (re) purposes. ChemMedChem 2018, 13, 1088. [Google Scholar] [CrossRef]
- Reeves, R.; Beckerbauer, L. HMGI/Y proteins: Flexible regulators of transcription and chromatin structure. Biochim. Et Biophys. Acta (BBA) Gene Struct. Expr. 2001, 1519, 13–29. [Google Scholar] [CrossRef]
- Lawal, B.; Lin, L.-C.; Lee, J.-C.; Chen, J.-H.; Bekaii-Saab, T.S.; Wu, A.T.H.; Ho, C.-L. Multi-Omics Data Analysis of Gene Expressions and Alterations, Cancer-Associated Fibroblast and Immune Infiltrations, Reveals the Onco-Immune Prognostic Relevance of STAT3/CDK2/4/6 in Human Malignancies. Cancers 2021, 13, 954. [Google Scholar] [CrossRef]
- Tan, P.; Ye, Y.; He, L.; Xie, J.; Jing, J.; Ma, G.; Pan, H.; Han, L.; Han, W.; Zhou, Y. TRIM59 promotes breast cancer motility by suppressing p62-selective autophagic degradation of PDCD10. PLoS Biol. 2018, 16, e3000051. [Google Scholar] [CrossRef]
- Wu, K.; Mu, X.Y.; Jiang, J.T.; Tan, M.Y.; Wang, R.J.; Zhou, W.J.; Wang, X.; He, Y.Y.; Li, M.Q.; Liu, Z.H. miRNA-26a-5p and miR-26b-5p inhibit the proliferation of bladder cancer cells by regulating PDCD10. Oncol. Rep. 2018, 40, 3523–3532. [Google Scholar] [CrossRef]
- Fu, X.; Zhang, W.; Su, Y.; Lu, L.; Wang, D.; Wang, H. MicroRNA-103 suppresses tumor cell proliferation by targeting PDCD10 in prostate cancer. Prostate 2016, 76, 543–551. [Google Scholar] [CrossRef] [PubMed]
- Fan, L.; Lei, H.; Zhang, S.; Peng, Y.; Fu, C.; Shu, G.; Yin, G. Non-canonical signaling pathway of SNAI2 induces EMT in ovarian cancer cells by suppressing miR-222-3p transcription and upregulating PDCD10. Theranostics 2020, 10, 5895. [Google Scholar] [CrossRef]
- Misawa, K.; Imai, A.; Matsui, H.; Kanai, A.; Misawa, Y.; Mochizuki, D.; Mima, M.; Yamada, S.; Kurokawa, T.; Nakagawa, T.; et al. Identification of novel methylation markers in HPV-associated oropharyngeal cancer: Genome-wide discovery, tissue verification and validation testing in ctDNA. Oncogene 2020, 39, 4741–4755. [Google Scholar] [CrossRef]
- Belkina, A.C.; Denis, G.V. BET domain co-regulators in obesity, inflammation and cancer. Nat. Rev. Cancer 2012, 12, 465–477. [Google Scholar] [CrossRef]
- Michalak, M.; Warnken, U.; Schnölzer, M.; Gabius, H.-J.; Kopitz, J. Detection of malignancy-associated phosphoproteome changes in human colorectal cancer induced by cell surface binding of growth-inhibitory galectin-4. IUBMB Life 2019, 71, 364–375. [Google Scholar] [CrossRef]
- Markowski, M.C.; De Marzo, A.M.; Antonarakis, E.S. BET inhibitors in metastatic prostate cancer: Therapeutic implications and rational drug combinations. Expert Opin. Investig. Drugs 2017, 26, 1391–1397. [Google Scholar] [CrossRef]
- Król, M.; Polańska, J.; Pawłowski, K.M.; Turowski, P.; Skierski, J.; Majewska, A.; Ugorski, M.; Morty, R.E.; Motyl, T. Transcriptomic signature of cell lines isolated from canine mammary adenocarcinoma metastases to lungs. J. Appl. Genet. 2010, 51, 37–50. [Google Scholar] [CrossRef]
- Zhang, S.; Mo, Q.; Wang, X. Oncological role of HMGA2 (Review). Int. J. Oncol. 2019, 55, 775–788. [Google Scholar] [CrossRef]
- Ekanem, T.I.; Tsai, W.L.; Lin, Y.H.; Tan, W.Q.; Chang, H.Y.; Huang, T.C.; Chen, H.Y.; Lee, K.H. Identification of the Effects of Aspirin and Sulindac Sulfide on the Inhibition of HMGA2-Mediated Oncogenic Capacities in Colorectal Cancer. Molecules 2020, 25, 3826. [Google Scholar] [CrossRef]
- Lee, Y.S.; Dutta, A. The tumor suppressor microRNA let-7 represses the HMGA2 oncogene. Genes Dev. 2007, 21, 1025–1030. [Google Scholar] [CrossRef]
- Califano, D.; Pignata, S.; Losito, N.S.; Ottaiano, A.; Greggi, S.; De Simone, V.; Cecere, S.; Aiello, C.; Esposito, F.; Fusco, A. High HMGA2 expression and high body mass index negatively affect the prognosis of patients with ovarian cancer. J. Cell Physiol. 2014, 229, 53–59. [Google Scholar] [CrossRef]
- Morishita, A.; Zaidi, M.R.; Mitoro, A.; Sankarasharma, D.; Szabolcs, M.; Okada, Y.; D’Armiento, J.; Chada, K. HMGA2 is a driver of tumor metastasis. Cancer Res. 2013, 73, 4289–4299. [Google Scholar] [CrossRef]
- Chen, J.-H.; Wu, A.T.H.; Lawal, B.; Tzeng, D.T.W.; Lee, J.-C.; Ho, C.-L.; Chao, T.-Y. Identification of Cancer Hub Gene Signatures Associated with Immune-Suppressive Tumor Microenvironment and Ovatodiolide as a Potential Cancer Immunotherapeutic Agent. Cancers 2021, 13, 3847. [Google Scholar] [CrossRef]
- Robertson, K.D. DNA methylation and human disease. Nat. Rev. Genet. 2005, 6, 597–610. [Google Scholar] [CrossRef]
- Zalvide, J.; Almengló, C.; Vázquez, S.; García-Colomer, M.; Sartages, M.; Pombo, C.M. Measuring the Kinase Activity of GCKIII Proteins In Vitro. Methods Mol. Biol. 2020, 2152, 437–443. [Google Scholar] [CrossRef]
- Meng, J.; Wang, J. Role of SNARE proteins in tumourigenesis and their potential as targets for novel anti-cancer therapeutics. Biochim. Et Biophys. Acta (BBA)-Rev. Cancer 2015, 1856, 1–12. [Google Scholar] [CrossRef]










| GEO Accession No. | Tumor Classification | Platform | CHOL | CONT | Total |
|---|---|---|---|---|---|
| GSE132305 | Extrahepatic | GPL13667[HG-U219] Affymetrix Human Genome U219 array | 182 | 38 | 220 |
| GSE31370 | Extrahepatic | GPL10558Illumina HumanHT-12 V4.0 expression beadchip | 6 | 5 | 11 |
| GSE38860 | Intrahepatic | GPL8490; Illumina HumanMethylation27 BeadChip (HumanMethylation27_270596_v.1.2) | 28 | 6 | 34 |
| GSE45001 | Intrahepatic | GPL14550; Agilent-028004 SurePrint G3 Human GE 8 × 60 K Microarray (Probe Name Version) | 10 | 10 | 20 |
| GSE32225 | Intrahepatic | GPL8432; Illumina HumanRef-8 WG-DASL v3.0 | 149 | 6 | 155 |
| Symbol | Cell Type | Correlation | p Value | FDR | Entrez |
|---|---|---|---|---|---|
| ATP2A1 | Monocyte | −0.32341 | 0.030233 | 0.090964 | 487 |
| ATP2A1 | Macrophage | −0.29581 | 0.048503 | 0.1206 | 487 |
| ATP2A1 | B cell | 0.359449 | 0.015305 | 0.060663 | 487 |
| BET1 | Th1 | 0.298373 | 0.0465 | 0.281246 | 10,282 |
| BET1 | Macrophage | 0.324999 | 0.029382 | 0.08435 | 10,282 |
| HMGA2 | Th17 | −0.48051 | 0.000835 | 0.008929 | 8091 |
| HMGA2 | Monocyte | −0.37835 | 0.010386 | 0.047066 | 8091 |
| HMGA2 | Macrophage | −0.30952 | 0.038545 | 0.102486 | 8091 |
| HMGA2 | B cell | 0.334685 | 0.024627 | 0.080284 | 8091 |
| HMGA2 | NKT | 0.371549 | 0.011972 | 0.242193 | 8091 |
| HMGA2 | nTreg | 0.426817 | 0.003457 | 0.019222 | 8091 |
| HMGA2 | CD8 naive | 0.579818 | 2.99 × 10−5 | 0.002669 | 8091 |
| PDCD10 | MAIT | −0.43828 | 0.002601 | 0.05593 | 11,235 |
| PDCD10 | NK | −0.37253 | 0.011733 | 0.073089 | 11,235 |
| PDCD10 | Monocyte | −0.33388 | 0.024995 | 0.080076 | 11,235 |
| PDCD10 | B cell | 0.29797 | 0.04681 | 0.121704 | 11,235 |
| PDCD10 | CD4_T | 0.309234 | 0.038735 | 0.210845 | 11,235 |
| PDCD10 | DC | 0.315952 | 0.034487 | 0.217638 | 11,235 |
| PDCD10 | iTreg | 0.370646 | 0.012197 | 0.237308 | 11,235 |
| PDCD10 | nTreg | 0.39415 | 0.007383 | 0.030899 | 11,235 |
| PDCD10 | Tr1 | 0.510549 | 0.000339 | 0.008799 | 11,235 |
| SNX15 | Macrophage | −0.31268 | 0.036506 | 0.098523 | 29,907 |
| Copy Number Alterations | |||||
| BET1 | Gamma_delta | −0.43421 | 0.008145 | 0.827591 | 10,282 |
| BET1 | MAIT | 0.402937 | 0.014826 | 0.546837 | 10,282 |
| BET1 | Macrophage | 0.353956 | 0.034184 | 0.678796 | 10,282 |
| SNX15 | Tr1 | 0.344195 | 0.039824 | 0.445423 | 29,907 |
| Methylation | |||||
| BET1 | CD4_naive | −0.41012 | 0.012983 | 0.362536 | 10,282 |
| BET1 | Gamma_delta | 0.38743 | 0.019567 | 0.844713 | 10,282 |
| ATP2A1 | Neutrophil | −0.37255 | 0.025246 | 0.166953 | 487 |
| HMGA2 | Tr1 | −0.37059 | 0.026084 | 0.156054 | 8091 |
| ATP2A1 | nTreg | 0.333934 | 0.046542 | 0.999274 | 487 |
| HLC-018/CHOL-Hub Gene Complexes | ||||
|---|---|---|---|---|
| Interaction | SNX15 | ATP2A1 | PDCD10 | BET1 |
| ΔG = (kcal/mol) | −7.90 | −10.40 | −9.10 | −8.70 |
| Conventional H-bonds | HIS109 (2.04) LEU10 (2.05) PHE9 (2.62) | ARG143 (2.38) ALA142 (3.01) SER210 (2.22) | GLN200 (2.66) ASN195 (2.51) | LYS124 (2.86) |
| Halogen bonds | ASN39 | GLU166, ASP61 | MET1, PRO253, LEU626 | |
| π-alkyl | LYS44 | PRO124, LEU41 | LEU80 | ILE127, PRO255, VAL2, PRO581, PRO629 |
| π-π stacked | PHE34, PHE9 | |||
| π-cation | ARG11 | GLU125 | HIS199 | |
| π-anion | ASP61 | |||
| van der Waals forces | VAL108, ASN114 | GLU121, ARG236, GLU40, LYS141, THR230, GLY233 | GLY57, VAL18, THR77, GLN60, ARG196, GLU32, TYR170, VAL36, LYS65 | GLN21, ASP23, LEU3, GLU582, ILE578 |
| Hydrophobic interactions (Å) | PHE9A (3.52) ARG11A (3.96) PHE34A (3.45) LYS44A (3.57) | LEU41A (3.74) PRO124A (3.82) ALA142A (3.50) ILE232A (3.77) | GLU32A (3.99) GLN60B (3.66) ASP61B (3.84) LEU80A (3.63) ASN195A (3.68) | VAL2C (3.93) ILE127C (3.66) PRO253A (3.62) PRO629B (3.67) |
Publisher’s Note: MDPI stays neutral with regard to jurisdictional claims in published maps and institutional affiliations. |
© 2021 by the authors. Licensee MDPI, Basel, Switzerland. This article is an open access article distributed under the terms and conditions of the Creative Commons Attribution (CC BY) license (https://creativecommons.org/licenses/by/4.0/).
Share and Cite
Lawal, B.; Kuo, Y.-C.; Tang, S.-L.; Liu, F.-C.; Wu, A.T.H.; Lin, H.-Y.; Huang, H.-S. Transcriptomic-Based Identification of the Immuno-Oncogenic Signature of Cholangiocarcinoma for HLC-018 Multi-Target Therapy Exploration. Cells 2021, 10, 2873. https://doi.org/10.3390/cells10112873
Lawal B, Kuo Y-C, Tang S-L, Liu F-C, Wu ATH, Lin H-Y, Huang H-S. Transcriptomic-Based Identification of the Immuno-Oncogenic Signature of Cholangiocarcinoma for HLC-018 Multi-Target Therapy Exploration. Cells. 2021; 10(11):2873. https://doi.org/10.3390/cells10112873
Chicago/Turabian StyleLawal, Bashir, Yu-Cheng Kuo, Sung-Ling Tang, Feng-Cheng Liu, Alexander T. H. Wu, Hung-Yun Lin, and Hsu-Shan Huang. 2021. "Transcriptomic-Based Identification of the Immuno-Oncogenic Signature of Cholangiocarcinoma for HLC-018 Multi-Target Therapy Exploration" Cells 10, no. 11: 2873. https://doi.org/10.3390/cells10112873
APA StyleLawal, B., Kuo, Y.-C., Tang, S.-L., Liu, F.-C., Wu, A. T. H., Lin, H.-Y., & Huang, H.-S. (2021). Transcriptomic-Based Identification of the Immuno-Oncogenic Signature of Cholangiocarcinoma for HLC-018 Multi-Target Therapy Exploration. Cells, 10(11), 2873. https://doi.org/10.3390/cells10112873

