Preharvest GA3 Treatment Enhances Postharvest Storability of ‘Brightwell’ Blueberry by Bolstering Antioxidant Defenses and Modulating Glycerolipid Metabolism
Abstract
1. Introduction
2. Materials and Methods
2.1. Experimental Materials
2.2. Reagents and Instruments
2.3. Experimental Methods
2.3.1. Determination of Blueberry Fruit Quality Parameters
- Rot rate: Rot incidence was determined by visual counting. At each sampling time point, 20 fruits were randomly selected from each treatment group, and the number of rotten fruits was recorded. A fruit was classified as rotten when it showed visible mold growth, bacterial lesions, or at least one rotted spot on the surface. Rot rate (%) was calculated as: Rot rate (%) = (number of rotten fruits/total number of fruits assessed) × 100%.
- Phenotypic index determination (longitudinal diameter, transverse diameter, firmness, color): fruit were randomly selected to measure fresh weight, transverse diameter, longitudinal diameter, and firmness. Fresh weight was measured via an electronic analytical balance (METTLER TOLEDO, MS104TS/02, Germany). The transverse and longitudinal diameters were measured via a Vernier caliper (DL91150), and the fruit shape index was calculated as the ratio of the longitudinal diameter to the transverse diameter. Fruit firmness at the maximum diameter was measured via a Takeura Cat No. 9300 (KM-5 Japan) fruit hardness tester with a 1 mm diameter conical probe and a 5 mm downward pressure distance; the maximum breaking force was recorded in N. Ten fruits were measured per index, and the results are expressed as the means ± standard deviations.
- Determination of sugar and acid contents: The soluble sugar content was determined via the anthrone colorimetric method. The titratable acid content was measured according to GB/T 12456-2008 [30] “Determination of Total Acid in Food”. Briefly, 3 g of fruit homogenate was transferred to a 50 mL centrifuge tube, mixed with 30 mL of deionized water, ultrasonicated at 35 °C and 60 Hz for 20 min, and centrifuged at 5000× g for 5 min. The supernatant was used for soluble sugar determination: after appropriate dilution, anthrone and concentrated sulfuric acid were added, and the mixture was incubated in a boiling water bath for 10 min; the absorbance was measured at 620 nm. For titratable acid determination, 15 mL of the supernatant was transferred to a 30 mL beaker, and the initial pH was measured. The solution was titrated with 0.1 mol/L NaOH standard solution to pH 8.0, and the volume of NaOH consumed was recorded. The titratable acid content was calculated as follows:where V = the total volume of sample extract (mL), Vs = the volume of supernatant used for titration (mL), c = the concentration of NaOH (mol/L), V1 = the volume of NaOH consumed for sample titration (mL), V0 = the volume of NaOH consumed for distilled water titration (mL), m = the sample mass (g), and f = the conversion coefficient (kg/mol).Titratable acid content = [V × c × (V1 − V0) × f]/(Vs × m) × 100%
- Determination of antioxidant indices:
2.3.2. LC–MS Metabolomic Analysis Conditions
2.4. Data Analysis
3. Results
3.1. Comparison of Fruit Phenotypic Indicators Before Storage
3.2. Storage Indicators: Contamination Rate, Total Acid Content, and Soluble Sugars
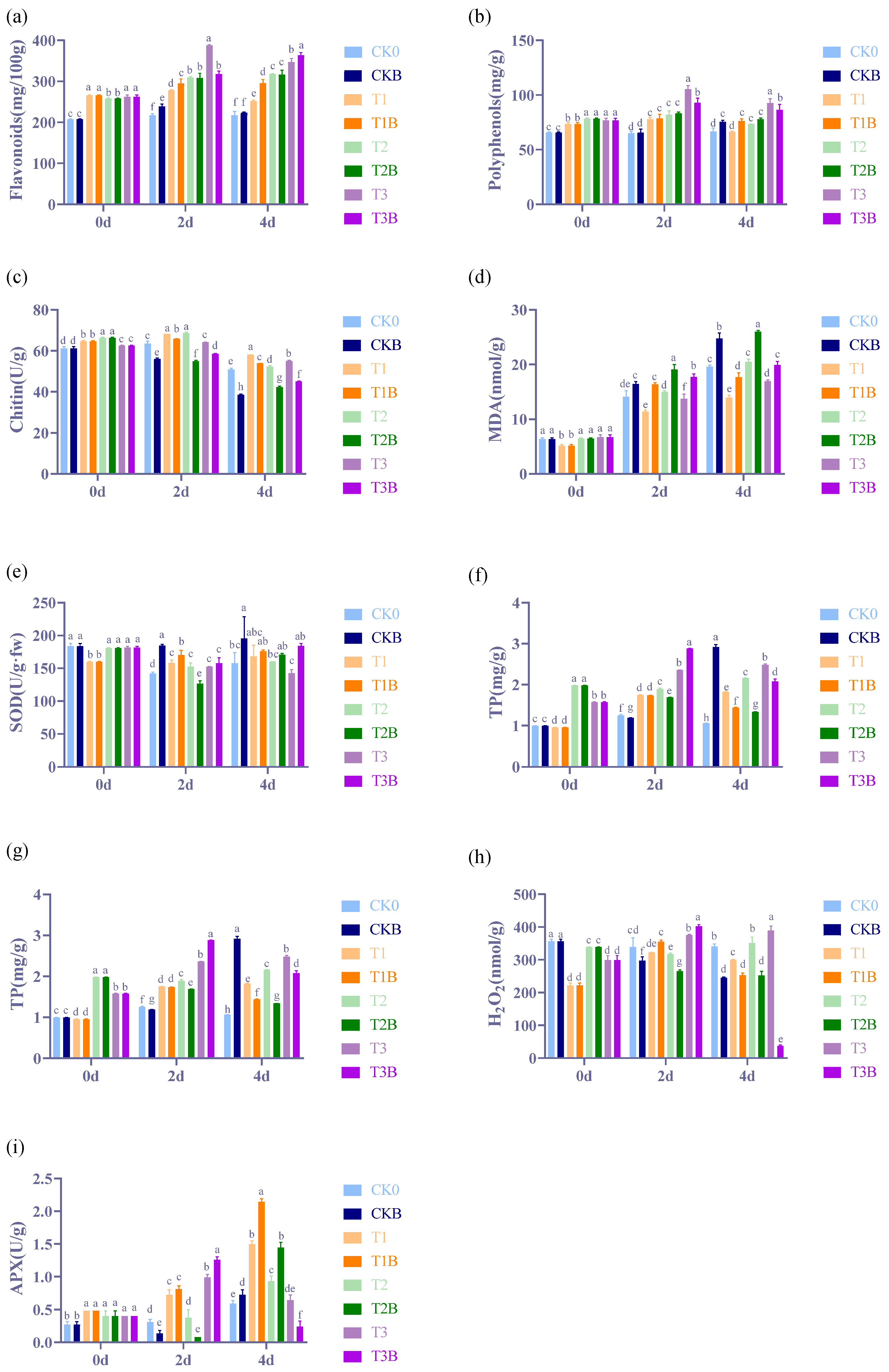
3.3. Antioxidant Indicators
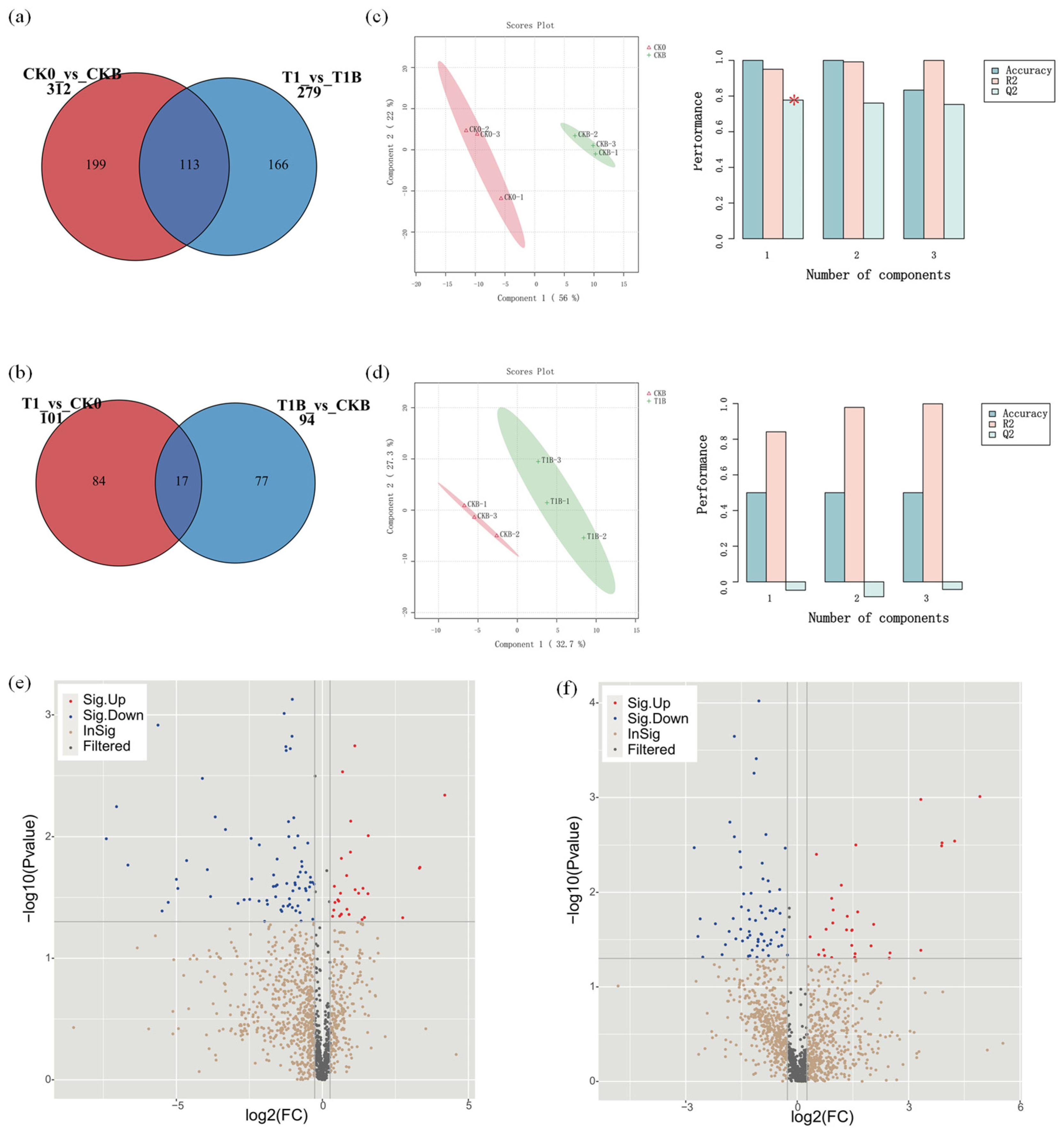
3.4. Differentially Abundant Metabolites
3.5. Correlation Analysis of Differentially Abundant Metabolites
3.6. Enrichment Analysis of Metabolic Pathways for Differentially Abundant Metabolites
3.7. Thermal Map Analysis of Differentially Abundant Metabolites
3.8. Metabolic KEGG Analysis
4. Discussion
5. Conclusions
Supplementary Materials
Author Contributions
Funding
Data Availability Statement
Acknowledgments
Conflicts of Interest
References
- Edger, P.P.; Iorizzo, M.; Bassil, N.V.; Benevenuto, J.; Ferrão, L.F.V.; Giongo, L.; Hummer, K.; Lawas, L.M.F.; Leisner, C.P.; Li, C.; et al. There and Back Again; Historical Perspective and Future Directions for Vaccinium Breeding and Research Studies. Hortic. Res. 2022, 9, uhac083. [Google Scholar] [CrossRef] [PubMed]
- Li, X.; Li, C.; Sun, J.; Jackson, A. Dynamic Changes of Enzymes Involved in Sugar and Organic Acid Level Modification during Blueberry Fruit Maturation. Food Chem. 2020, 309, 125617. [Google Scholar] [CrossRef]
- Bujor, O.-C.; Ginies, C.; Popa, V.I.; Dufour, C. Phenolic Compounds and Antioxidant Activity of Lingonberry (Vaccinium vitis-idaea L.) Leaf, Stem and Fruit at Different Harvest Periods. Food Chem. 2018, 252, 356–365. [Google Scholar] [CrossRef]
- Wu, Y.; Han, T.; Yang, H.; Lyu, L.; Li, W.; Wu, W. Known and Potential Health Benefits and Mechanisms of Blueberry Anthocyanins: A Review. Food Biosci. 2023, 55, 103050. [Google Scholar] [CrossRef]
- Paniagua, A.C.; East, A.R.; Hindmarsh, J.P.; Heyes, J.A. Moisture Loss Is the Major Cause of Firmness Change during Postharvest Storage of Blueberry. Postharvest Biol. Technol. 2013, 79, 13–19. [Google Scholar] [CrossRef]
- Zhang, S.; Dai, J.; Ge, Q. Responses of Autumn Phenology to Climate Change and the Correlations of Plant Hormone Regulation. Sci. Rep. 2020, 10, 9039. [Google Scholar] [CrossRef]
- Wang, Y.; Ma, B.; Li, Y.; Wu, D.; Du, B.; Wang, H.; Yang, P.; Ren, D.; Wang, X.; Huang, J. The Plant Growth Regulator 14-OH BR Can Minimize the Application Content of CPPU in Kiwifruit (Actinidia chinensis) ‘Donghong’ and Increase Postharvest Time without Sacrificing the Yield. Processes 2022, 10, 2345. [Google Scholar] [CrossRef]
- Wen, H.; Yang, S.; Shang, Z.; Yang, S.; Li, X.; Yu, S.; Zhang, H.; Guo, P. Transcriptome and Metabolite Conjoint Analysis Reveals the Seed Dormancy Release Process of Perilla. Sci. Rep. 2025, 15, 7763. [Google Scholar] [CrossRef] [PubMed]
- Silva, J.L.; Marroquin, E.; Matta, F.B.; Garner, J.O.; Stojanovic, J. Physicochemical, Carbohydrate and Sensory Characteristics of Highbush and Rabbiteye Blueberry Cultivars. J. Sci. Food Agric. 2005, 85, 1815–1821. [Google Scholar] [CrossRef]
- Sabir, I.A.; Liu, X.; Jiu, S.; Whiting, M.; Zhang, C. Plant Growth Regulators Modify Fruit Set, Fruit Quality, and Return Bloom in Sweet Cherry. HortScience 2021, 56, 922–931. [Google Scholar] [CrossRef]
- Achard, P.; Gusti, A.; Cheminant, S.; Alioua, M.; Dhondt, S.; Coppens, F.; Beemster, G.T.S.; Genschik, P. Gibberellin Signaling Controls Cell Proliferation Rate in Arabidopsis. Curr. Biol. 2009, 19, 1188–1193. [Google Scholar] [CrossRef]
- Ritonga, F.N.; Zhou, D.; Zhang, Y.; Song, R.; Li, C.; Li, J.; Gao, J. The Roles of Gibberellins in Regulating Leaf Development. Plants 2023, 12, 1243. [Google Scholar] [CrossRef]
- Du, G.; Zhao, Y.; Xiao, C.; Ren, D.; Ding, Y.; Xu, J.; Jin, H.; Jiao, H. Mechanism Analysis of Calcium Nitrate Application to Induce Gibberellin Biosynthesis and Signal Transduction Promoting Stem Elongation of Dendrobium officinale. Ind. Crop. Prod. 2023, 195, 116495. [Google Scholar] [CrossRef]
- Zilkah, S.; Lurie, S.; Lapsker, Z.; Zuthi, Y.; David, I.; Yesselson, Y.; Antman, S.; Ben Arie, R. The Ripening and Storage Quality of Nectarine Fruits in Response to Preharvest Application of Gibberellic Acid. J. Hortic. Sci. 1997, 72, 355–362. [Google Scholar] [CrossRef]
- Waadt, R.; Seller, C.A.; Hsu, P.-K.; Takahashi, Y.; Munemasa, S.; Schroeder, J.I. Plant Hormone Regulation of Abiotic Stress Responses. Nat. Rev. Mol. Cell Biol. 2022, 23, 680–694. [Google Scholar] [CrossRef] [PubMed]
- Aizat, W.M.; Goh, H.-H.; Baharum, S.N. (Eds.) Omics Applications for Systems Biology. In Advances in Experimental Medicine and Biology; Springer International Publishing: Cham, Switzerland, 2018; Volume 1102. [Google Scholar] [CrossRef]
- Bi, Y.; Qiao, C.; Han, L.; Xie, H.; Xu, Y.; Wu, D.; Zhuang, M.; Lv, X.; Cao, M. Key Metabolites and Mechanistic Insights in Forchlorfenuron Controlling Kiwifruit Development. Food Res. Int. 2023, 164, 112412. [Google Scholar] [CrossRef] [PubMed]
- Chen, H.; Cheng, J.; Huang, Y.; Kong, Q.; Bie, Z. Comparative Analysis of Sugar, Acid, and Volatile Compounds in CPPU-Treated and Honeybee-Pollinated Melon Fruits during Different Developmental Stages. Food Chem. 2023, 401, 134072. [Google Scholar] [CrossRef]
- Williamson, J.G.; NeSmith, D.S. Effects of CPPU Applications on Southern Highbush Blueberries. HortScience 2007, 42, 1612–1615. [Google Scholar] [CrossRef]
- Shi, W.T. The Effects of GA3 and CPPU on the Denuclearization and Quality of ‘Shine Muscat’ Grape Fruit. Master’s Thesis, Ningxia University, Yinchuan, China, 2017. [Google Scholar]
- Khemnar, A.S.; Pujari, K.H.; Relekar, P.P.; Bhattacharya, T. Effect of CPPU (Forchlorofenuron) with GA3 (Gibberellic Acid) on Fruit Set and Post-Harvest Quality of ‘Bhagwa’ Pomegranate (Punica granatum). Acta Hortic. 2019, 1254, 179–184. [Google Scholar] [CrossRef]
- Li, J.; Cao, Y.; Bian, S.; Hong, S.-B.; Xu, K.; Zang, Y.; Zheng, W. Melatonin Improves the Storage Quality of Rabbiteye Blueberry (Vaccinium ashei) by Affecting Cuticular Wax Profile. Food Chem. X 2024, 21, 101106. [Google Scholar] [CrossRef]
- Abbey, J.A.; Alzohairy, S.A.; Neugebauer, K.A.; Hatlen, R.J.; Miles, T.D. Fungicide Resistance in Botrytis Cinerea and Identification of Botrytis Species Associated with Blueberry in Michigan. Front. Microbiol. 2024, 15, 1425392. [Google Scholar] [CrossRef]
- Zhang, X.; Li, G.; Zhang, Z.; Tian, S. 3-Octanol Controls Gray Mold on Postharvest Fruit by Inducing Autophagy of Botrytis cinerea. Postharvest Biol. Technol. 2023, 205, 112525. [Google Scholar] [CrossRef]
- Medina-Jaramillo, C.; Quintero-Pimiento, C.; Díaz-Díaz, D.; Goyanes, S.; López-Córdoba, A. Improvement of Andean Blueberries Postharvest Preservation Using Carvacrol/Alginate-Edible Coatings. Polymers 2020, 12, 2352. [Google Scholar] [CrossRef]
- Wang, H.; Kou, X.; Wu, C.; Fan, G.; Li, T. Methyl Jasmonate Induces the Resistance of Postharvest Blueberry to Gray Mold Caused by Botrytis cinerea. J. Sci. Food Agric. 2020, 100, 4272–4281. [Google Scholar] [CrossRef] [PubMed]
- Shi, D.; Zhao, B.; Zhang, P.; Li, P.; Wei, X.; Song, K. Edible Composite Films: Enhancing the Postharvest Preservation of Blueberry. Hortic. Environ. Biotechnol. 2024, 65, 355–373. [Google Scholar] [CrossRef]
- Wang, J.; Shi, C.; Fang, D.; Che, J.; Wu, W.; Lyu, L.; Li, W. The Impact of Storage Temperature on the Development of Microbial Communities on the Surface of Blueberry Fruit. Foods 2023, 12, 1611. [Google Scholar] [CrossRef]
- Yan, Z.; Wang, H.; Kou, X.; Wu, C.; Fan, G.; Li, T.; Zhou, D. Metabolomics Analysis Reveals That MeJA Treatment Induces Postharvest Blueberry Resistance to Botrytis cinerea. Postharvest Biol. Technol. 2022, 194, 112075. [Google Scholar] [CrossRef]
- GB/T 12456-2008; Determination of Total Ccid in Foods. General Administration of Quality Supervision, Inspection and Quarantine of the People’s Republic of China. Standardization Administration of the People’s Republic of China: Beijing, China, 2008.
- Yan, Y.; Dossett, M.; Castellarin, S.D. Cuticular Waxes Affect Fruit Surface Color in Blueberries. Plants People Planet. 2023, 5, 736–751. [Google Scholar] [CrossRef]
- Covarrubias, A.J.; Perrone, R.; Grozio, A.; Verdin, E. NAD+ Metabolism and Its Roles in Cellular Processes during Ageing. Nat. Rev. Mol. Cell Biol. 2021, 22, 119–141. [Google Scholar] [CrossRef]
- Ji, Y.; Yue, L.; Cao, X.; Chen, F.; Li, J.; Zhang, J.; Wang, C.; Wang, Z.; Xing, B. Carbon Dots Promoted Soybean Photosynthesis and Amino Acid Biosynthesis under Drought Stress: Reactive Oxygen Species Scavenging and Nitrogen Metabolism. Sci. Total Environ. 2023, 856, 159125. [Google Scholar] [CrossRef]
- Dorion, S.; Ouellet, J.C.; Rivoal, J. Glutathione Metabolism in Plants under Stress: Beyond Reactive Oxygen Species Detoxification. Metabolites 2021, 11, 641. [Google Scholar] [CrossRef]
- Xu, C.; Qian, H.; Luo, P.; Yu, M.; Xing, J.; Zhang, L.; Zhang, X.; Cui, Y.; Lin, J. Advances in vesicle trafficking of membrane proteins and their regulatory mechanisms. Chin. Sci. Bull. 2023, 68, 762–778. [Google Scholar] [CrossRef]
- Batsale, M.; Bahammou, D.; Fouillen, L.; Mongrand, S.; Joubès, J.; Domergue, F. Biosynthesis and Functions of Very-Long-Chain Fatty Acids in the Responses of Plants to Abiotic and Biotic Stresses. Cells 2021, 10, 1284. [Google Scholar] [CrossRef]
- Baczewska, I.; Hawrylak-Nowak, B.; Ozimek, E.; Sęczyk, Ł.; Dresler, S. Enhanced Accumulation of Biologically Active Compounds in Lichens with Potential Functional Food Applications. Food Chem. 2024, 458, 140286. [Google Scholar] [CrossRef]
- Dai, B.; Wang, Y.; Zhou, H.; Wang, L.; Zhou, L.; Mao, J.; Zhang, S.; Shen, S.; Zheng, X.; Huan, C. Control Efficiency and Potential Mechanisms of Chlorogenic Acid against Postharvest Gray Mold Caused by Botrytis Cinerea on Peach Fruit. Postharvest Biol. Technol. 2024, 218, 113134. [Google Scholar] [CrossRef]
- Van Corven, E.J.; Groenink, A.; Jalink, K.; Eichholtz, T.; Moolenaar, W.H. Lysophosphatidate-Induced Cell Proliferation: Identification and Dissection of Signaling Pathways Mediated by G Proteins. Cell 1989, 59, 45–54. [Google Scholar] [CrossRef]
- Van Corven, E.J.; Van Rijswijk, A.; Jalink, K.; Van Der Bend, R.L.; Van Blitterswijk, W.J.; Moolenaar, W.H. Mitogenic Action of Lysophosphatidic Acid and Phosphatidic Acid on Fibroblasts. Dependence on Acyl-Chain Length and Inhibition by Suramin. Biochem. J. 1992, 281, 163–169. [Google Scholar] [CrossRef] [PubMed]
- Tigyi, G.; Dyer, D.L.; Miledi, R. Lysophosphatidic Acid Possesses Dual Action in Cellproliferation. Proc. Natl. Acad. Sci. USA 1994, 91, 1908–1912. [Google Scholar] [CrossRef]
- Yamamoto, M.; Takai, M.; Yashiro, N.; Taniguchi, A.; Tamura, M.; Kusumoto, Y.; Nagano, S.; Tsujiuchi, T. The Role of LPA Receptor Signaling in Modulating Cellular Responses of Colon Cancer Cells Co-Cultured with Lymphoid Endothelial Cells under Hypoxic Stress. Tissue Cell 2024, 91, 102528. [Google Scholar] [CrossRef] [PubMed]
- Mutlu, A.S.; Duffy, J.; Wang, M.C. Lipid Metabolism and Lipid Signals in Aging and Longevity. Dev. Cell 2021, 56, 1394–1407. [Google Scholar] [CrossRef]
- Ramesh, S.A.; Tyerman, S.D.; Gilliham, M.; Xu, B. γ-Aminobutyric Acid (GABA) Signalling in Plants. Cell. Mol. Life Sci. 2017, 74, 1577–1603. [Google Scholar] [CrossRef] [PubMed]
- Sharma, S.S.; Dietz, K.-J. The Significance of Amino Acids and Amino Acid-Derived Molecules in Plant Responses and Adaptation to Heavy Metal Stress. J. Exp. Bot. 2006, 57, 711–726. [Google Scholar] [CrossRef]
- Seifikalhor, M.; Aliniaeifard, S.; Hassani, B.; Niknam, V.; Lastochkina, O. Diverse Role of γ-Aminobutyric Acid in Dynamic Plant Cell Responses. Plant Cell Rep. 2019, 38, 847–867. [Google Scholar] [CrossRef] [PubMed]
- Dabravolski, S.A.; Isayenkov, S.V. The Role of the γ-Aminobutyric Acid (GABA) in Plant Salt Stress Tolerance. Horticulturae 2023, 9, 230. [Google Scholar] [CrossRef]
- Kumari, S.; Nazir, F.; Singh, A.; Haroon, H.; Khan, N.R.; Sahoo, R.N.; Albaqami, M.; Siddique, K.H.M.; Khan, M.I.R. γ-Aminobutyric Acid (GABA) Strengthened Nutrient Accumulation, Defense Metabolism, Growth and Yield Traits against Salt and Endoplasmic Reticulum Stress Conditions in Wheat Plants. Plant Soil. 2024, 498, 409–429. [Google Scholar] [CrossRef]
- Ahmad, S.; Fariduddin, Q. Deciphering the Enigmatic Role of Gamma-Aminobutyric Acid (GABA) in Plants: Synthesis, Transport, Regulation, Signaling, and Biological Roles in Interaction with Growth Regulators and Abiotic Stresses. Plant Physiol. Biochem. 2024, 208, 108502. [Google Scholar] [CrossRef]
- Lennicke, C.; Cochemé, H.M. Redox Metabolism: ROS as Specific Molecular Regulators of Cell Signaling and Function. Mol. Cell 2021, 81, 3691–3707. [Google Scholar] [CrossRef]
- Liu, X.; Ma, H.; Liu, J.; Liu, D.; Wang, C. The γ-Aminobutyric Acid (GABA) Synthesis Gene Regulates the Resistance to Water Core-Induced Hypoxia Stress for Pear Fruits. Agronomy 2023, 13, 1062. [Google Scholar] [CrossRef]
- Renault, H.; Roussel, V.; El Amrani, A.; Arzel, M.; Renault, D.; Bouchereau, A.; Deleu, C. The Arabidopsis Pop2-1mutant Reveals the Involvement of GABA Transaminase in Salt Stress Tolerance. BMC Plant Biol. 2010, 10, 20. [Google Scholar] [CrossRef]
- Wang, Y.; Cao, H.; Wang, S.; Guo, J.; Dou, H.; Qiao, J.; Yang, Q.; Shao, R.; Wang, H. Exogenous γ-Aminobutyric Acid (GABA) Improves Salt-Inhibited Nitrogen Metabolism and the Anaplerotic Reaction of the Tricarboxylic Acid Cycle by Regulating GABA-Shunt Metabolism in Maize Seedlings. Ecotoxicol. Environ. Saf. 2023, 254, 114756. [Google Scholar] [CrossRef]
- Acharya, T.P.; Nambeesan, S.U. Ethylene-Releasing Plant Growth Regulators Promote Ripening Initiation by Stimulating Sugar, Acid and Anthocyanin Metabolism in Blueberry (Vaccinium ashei). BMC Plant Biol. 2025, 25, 766. [Google Scholar] [CrossRef]
- Qu, S.; Wang, G.; Li, M.; Yu, W.; Zhu, S. LcNAC90 Transcription Factor Regulates Biosynthesis of Anthocyanin in Harvested Litchi in Response to ABA and GA3. Postharvest Biol. Technol. 2022, 194, 112109. [Google Scholar] [CrossRef]
- Nisar, S.; Samad, N.; Mukhtar, S.; Qazi, I.; Ali, Q.S.; Zahir, A.; Zeb, N.; Shah, H.; Khattak, M.S.; Khan, S.G. The Influence of Gibberellic Acid (GA3) Application and Partial Coating on Pre and Postharvest Performance of Grapefruit. Indus J. Biosci. Res. 2025, 3, 417–424. [Google Scholar] [CrossRef]
- Ozturk, B.; Aglar, E.; Saracoglu, O.; Karakaya, O.; Gun, S. Effects of GA3, CACl2 and Modified Atmosphere Packaging (MAP) Applications on Fruit Quality of Sweet Cherry at Cold Storage. Int. J. Fruit Sci. 2022, 22, 696–710. [Google Scholar] [CrossRef]
- Liu, J.; He, C.; Shen, F.; Zhang, K.; Zhu, S. The Crown Plays an Important Role in Maintaining Quality of Harvested Pineapple. Postharvest Biol. Technol. 2017, 124, 18–24. [Google Scholar] [CrossRef]
- Wan, H.; Kong, X.; Liu, Y.; Jin, F.; Han, L.; Xu, M.; Li, X.; Li, L.; Yang, J.; Lai, D.; et al. Residue Analysis and Effect of Preharvest Forchlorfenuron (CPPU) Application on Quality Formation of Kiwifruit. Postharvest Biol. Technol. 2023, 195, 112144. [Google Scholar] [CrossRef]
- Li, X.; Zhang, L.-P.; Zhang, L.; Yan, P.; Ahammed, G.J.; Han, W.-Y. Methyl Salicylate Enhances Flavonoid Biosynthesis in Tea Leaves by Stimulating the Phenylpropanoid Pathway. Molecules 2019, 24, 362. [Google Scholar] [CrossRef]
- Nasr, F.; Razavi, F.; Rabiei, V.; Gohari, G.; Ali, S.; Hano, C. Attenuation of Chilling Injury and Improving Antioxidant Capacity of Persimmon Fruit by Arginine Application. Foods 2022, 11, 2419. [Google Scholar] [CrossRef] [PubMed]
- Zhai, L.; Wang, L.; Shah, G.A.; Jing, T.; Bakhat, H.F.; Zhao, Y.; He, Y. Exogenous Gibberellic Acid (GA3) Enhances Mango Fruit Quality by Regulating Resource-Related Metabolic Pathways. Plants 2026, 15, 482. [Google Scholar] [CrossRef]
- Ullah, A.; Hazrat, A.; Khan, B.A.; Saqib, S.; Ullah, F. Mitigating Lead Stress in Barley Using Gibberellic Acid (GA3): Effects on Morpho-Physiological and Biochemical Parameters. J. Plant Growth Regul. 2025, 44, 3853–3864. [Google Scholar] [CrossRef]
- Kawakita, K. Studies on NO Functions in Plant Defense Responses. J. Gen. Plant Pathol. 2014, 80, 510–513. [Google Scholar] [CrossRef]
- Zhong, Y.; Wu, X.; Zhang, L.; Zhang, Y.; Wei, L.; Liu, Y. The Roles of Nitric Oxide in Improving Postharvest Fruits Quality: Crosstalk with Phytohormones. Food Chem. 2024, 455, 139977. [Google Scholar] [CrossRef]
- Thalineau, E.; Truong, H.-N.; Berger, A.; Fournier, C.; Boscari, A.; Wendehenne, D.; Jeandroz, S. Cross-Regulation between N Metabolism and Nitric Oxide (NO) Signaling during Plant Immunity. Front. Plant Sci. 2016, 7, 472. [Google Scholar] [CrossRef]
- Yun, B.-W.; Skelly, M.J.; Yin, M.; Yu, M.; Mun, B.-G.; Lee, S.-U.; Hussain, A.; Spoel, S.H.; Loake, G.J. Nitric Oxide and S-Nitrosoglutathione Function Additively during Plant Immunity. New Phytol. 2016, 211, 516–526. [Google Scholar] [CrossRef] [PubMed]
- Corpas, F.J.; González-Gordo, S.; Palma, J.M. Ascorbate Peroxidase in Fruits and Modulation of Its Activity by Reactive Species. J. Exp. Bot. 2024, 75, 2716–2732. [Google Scholar] [CrossRef] [PubMed]
- Luo, T.; Long, L.; Lai, T.; Lin, X.; Ning, C.; Lai, Z.; Du, X.; Shuai, L.; Han, D.; Wu, Z. Preharvest GA3 Treatment at Optimized Time Points Enhanced the Storability of ‘Shixia’ Longan Fruit. Postharvest Biol. Technol. 2024, 214, 113005. [Google Scholar] [CrossRef]
- Ellouzi, H.; Zorrig, W.; Amraoui, S.; Oueslati, S.; Abdelly, C.; Rabhi, M.; Siddique, K.H.M.; Hessini, K. Seed Priming with Salicylic Acid Alleviates Salt Stress Toxicity in Barley by Suppressing ROS Accumulation and Improving Antioxidant Defense Systems, Compared to Halo- and Gibberellin Priming. Antioxidants 2023, 12, 1779. [Google Scholar] [CrossRef]
- Song, J.; Amyotte, B.; Yu, C.H.J.; Campbell-Palmer, L.; Vinqvist-Tymchuk, M.; Vasantha Rupasinghe, H.P. Untargeted Metabolomics Analysis Reveals the Biochemical Variations of Polyphenols in a Diverse Apple Population. Fruit Res. 2023, 3, 29. [Google Scholar] [CrossRef]
- Nagar, S.; Singh, V.P.; Arora, A.; Dhakar, R.; Singh, N.; Singh, G.P.; Meena, S.; Kumar, S.; Shiv Ramakrishnan, R. Understanding the Role of Gibberellic Acid and Paclobutrazol in Terminal Heat Stress Tolerance in Wheat. Front. Plant Sci. 2021, 12, 692252. [Google Scholar] [CrossRef]
- Sharma, S.; Pareek, S.; Sagar, N.A.; Valero, D.; Serrano, M. Modulatory Effects of Exogenously Applied Polyamines on Postharvest Physiology, Antioxidant System and Shelf Life of Fruits: A Review. Int. J. Mol. Sci. 2017, 18, 1789. [Google Scholar] [CrossRef] [PubMed]
- Murcia, G.; Fontana, A.; Pontin, M.; Baraldi, R.; Bertazza, G.; Piccoli, P.N. ABA and GA3 Regulate the Synthesis of Primary and Secondary Metabolites Related to Alleviation from Biotic and Abiotic Stresses in Grapevine. Phytochemistry 2017, 135, 34–52. [Google Scholar] [CrossRef] [PubMed]
- Carrión-Antolí, A.; Badiche-El Hilali, F.; Lorente-Mento, J.M.; Díaz-Mula, H.M.; Serrano, M.; Valero, D. Antioxidant Systems and Quality in Sweet Cherries Are Improved by Preharvest GABA Treatments Leading to Delay Postharvest Senescence. Int. J. Mol. Sci. 2024, 25, 260. [Google Scholar] [CrossRef]
- Wang, B.; Zhou, F.; Yu, K.; He, X.; Cai, M.; Yang, S.; Zhao, Z. The MdWRKY50-MdHD14 Module Regulates Fruit Senescence by Affecting γ-Aminobutyric Acid Synthesis. Plant Cell Environ. 2025, 48, 7965–7978. [Google Scholar] [CrossRef] [PubMed]
- Mohammadi, M.; Aelaei, M.; Saidi, M. Pre-Harvest Spray of GABA and Spermine Delays Postharvest Senescence and Alleviates Chilling Injury of Gerbera Cut Flowers during Cold Storage. Sci. Rep. 2021, 11, 14166. [Google Scholar] [CrossRef] [PubMed]







| Indicators | CK0 | T1 | T2 | T3 |
|---|---|---|---|---|
| Fruit diameter (mm) | 15.87 ± 0.72 c | 16.28 ± 1.11 bc | 18.35 ± 0.63 a | 16.77 ± 0.79 b |
| Fruit longitudinal diameter (mm) | 13.76 ± 0.68 b | 14.94 ± 1.43 a | 14.86 ± 0.67 a | 14.13 ± 0.59 ab |
| Fruit weight (g) | 2.00 ± 0.23 c | 2.28 ± 0.45 bc | 2.89 ± 0.28 a | 2.32 ± 0.19 b |
| Fruit firmness (N) | 3.84 ± 0.47 ab | 4.14 ± 0.36 a | 3.66 ± 0.21 c | 4.02 ± 0.38 a |
| Fruit color L* | 28.69 ± 3.61 b | 37.39 ± 7.6 a | 34.81 ± 5.73 a | 34.54 ± 6.73 a |
| Fruit photo | ![]() | ![]() | ![]() | ![]() |
Disclaimer/Publisher’s Note: The statements, opinions and data contained in all publications are solely those of the individual author(s) and contributor(s) and not of MDPI and/or the editor(s). MDPI and/or the editor(s) disclaim responsibility for any injury to people or property resulting from any ideas, methods, instructions or products referred to in the content. |
© 2026 by the authors. Licensee MDPI, Basel, Switzerland. This article is an open access article distributed under the terms and conditions of the Creative Commons Attribution (CC BY) license.
Share and Cite
Ping, X.; Wang, X.; Wei, X.; Liu, H.; Zeng, Q.; Wu, Y.; Wu, W. Preharvest GA3 Treatment Enhances Postharvest Storability of ‘Brightwell’ Blueberry by Bolstering Antioxidant Defenses and Modulating Glycerolipid Metabolism. Agronomy 2026, 16, 686. https://doi.org/10.3390/agronomy16070686
Ping X, Wang X, Wei X, Liu H, Zeng Q, Wu Y, Wu W. Preharvest GA3 Treatment Enhances Postharvest Storability of ‘Brightwell’ Blueberry by Bolstering Antioxidant Defenses and Modulating Glycerolipid Metabolism. Agronomy. 2026; 16(7):686. https://doi.org/10.3390/agronomy16070686
Chicago/Turabian StylePing, Xinyue, Xiaomin Wang, Xingru Wei, Hongxia Liu, Qilong Zeng, Yaqiong Wu, and Wenlong Wu. 2026. "Preharvest GA3 Treatment Enhances Postharvest Storability of ‘Brightwell’ Blueberry by Bolstering Antioxidant Defenses and Modulating Glycerolipid Metabolism" Agronomy 16, no. 7: 686. https://doi.org/10.3390/agronomy16070686
APA StylePing, X., Wang, X., Wei, X., Liu, H., Zeng, Q., Wu, Y., & Wu, W. (2026). Preharvest GA3 Treatment Enhances Postharvest Storability of ‘Brightwell’ Blueberry by Bolstering Antioxidant Defenses and Modulating Glycerolipid Metabolism. Agronomy, 16(7), 686. https://doi.org/10.3390/agronomy16070686





