Transgene-Free Editing of PPO2 in Elite Potato Cultivar YAGANA for Reduced Postharvest Browning
Abstract
1. Introduction
2. Materials and Methods
2.1. Plant Material and Growth Conditions
2.2. Vector Design and Agrobacterium Preparation
2.3. Transformation and Regeneration
2.4. Guide RNA Design and Target Selection
2.5. DNA Extraction and Transgene Detection
2.6. Evaluation Strategy for CRISPR/Cas9 Editing Events
2.6.1. Verification of Edited Lines via Double gRNA Strategy
2.6.2. Detection of Single gRNA Editing Events in In Vitro Plants
2.7. Amplicon Sequencing and Mutation Analysis
2.8. Enzymatic Activity Assays
2.9. Statistical Analysis
3. Results
3.1. CRISPR Editing Strategy and Recovery of Edited Lines
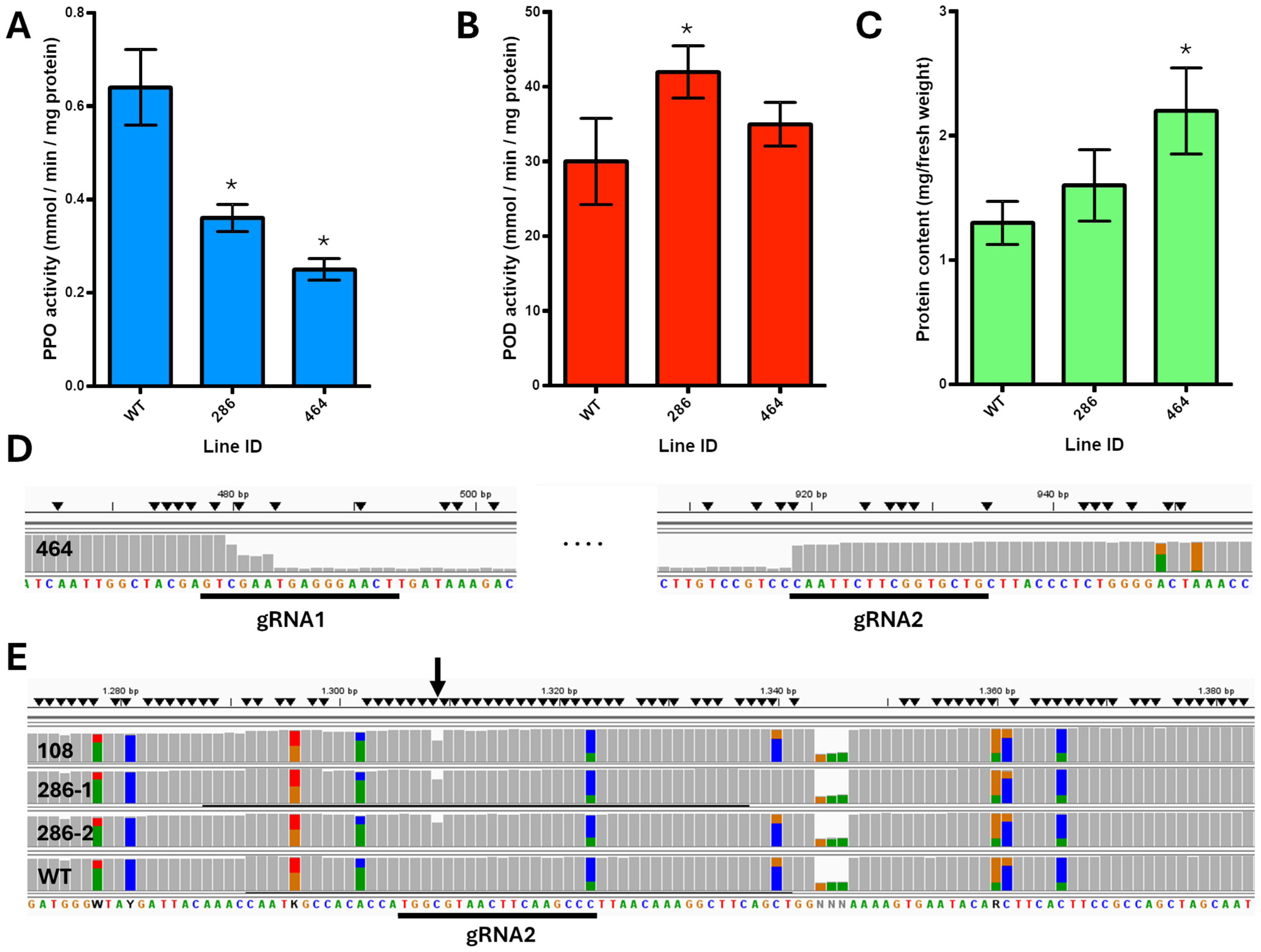
3.2. Selection and Early Phenotyping Assessment of Edited Lines
3.3. Editing Outcomes at StPPO2 via gRNA2
| Plant ID | Background | Delivery Method | Total Reads | Deletion Count | Deletion % | Allelic Inference |
|---|---|---|---|---|---|---|
| 286 #1 | Non-GM | Geminivirus-based | 460 | 171 | 37% | Monoallelic |
| 286 #2 | Non-GM | Geminivirus-based | 627 | 212 | 33% | Monoallelic |
| 108 | GM | Geminivirus-based | 329 | 167 | 50% | Biallelic |
4. Discussion
4.1. Regulatory and Deployment Implications for StPPO2-Edited Potato
4.2. Genetic and Biochemical Significance of the StPPO2 Editing
5. Conclusions
Supplementary Materials
Author Contributions
Funding
Data Availability Statement
Acknowledgments
Conflicts of Interest
Abbreviations
| ANOVA | Analysis of variance |
| amiRNA | Artificial micro-RNA |
| BSA | Bovine serum albumin |
| Cas9 | CRISPR-associated protein 9 |
| CRISPR | Clustered regularly interspaced short palindromic repeats |
| DM | Solanum tuberosum Group Tuberosum reference genome (DM) |
| DNA | Deoxyribonucleic acid |
| dNTP | Deoxynucleotide triphosphate |
| EC | Enzyme Commission number |
| GFP | Green fluorescent protein |
| GM-GMO | Genetically modified (organism) |
| gRNA | Guide RNA |
| IGV | Integrative Genomics Viewer |
| LB | Left border |
| MES | 2-(N-morpholino) ethane sulfonic acid |
| MS | Murashige and Skoog medium |
| ONT | Oxford Nanopore Technologies |
| PAM | Protospacer adjacent motif |
| PCR | Polymerase chain reaction |
| POD | Guaiacol peroxidase |
| PPO | Polyphenol oxidase |
| Rep/RepA | Replication-associated proteins from geminivirus replicons |
| RNA | Ribonucleic acid |
| SaCas9 | Staphylococcus aureus Cas9 |
| sgRNA | Single-guide RNA |
| T-DNA | Transfer DNA |
| WT | Wild type |
References
- Sánchez-Ferrer, Á.; Rodríguez-López, J.N.; García-Cánovas, F.; García-Carmona, F. Tyrosinase: A comprehensive review of its mechanism. Biochim. Biophys. Acta 1995, 1247, 1–11. [Google Scholar] [CrossRef] [PubMed]
- Chi, M.; Bhagwat, B.; Lane, W.D.; Tang, G.; Su, Y.; Sun, R.; Oomah, B.D.; Wiersma, P.A.; Xiang, Y. Reduced polyphenol oxidase gene expression and enzymatic browning in potato (Solanum tuberosum L.) with artificial microRNAs. BMC Plant Biol. 2014, 14, 62. [Google Scholar] [CrossRef] [PubMed]
- Rasmussen, C.B.; Enghild, J.J.; Scavenius, C. Identification of polyphenol oxidases in potato tuber (Solanum tuberosum) and purification and characterization of the major polyphenol oxidases. Food Chem. 2021, 365, 130454. [Google Scholar] [CrossRef]
- Guan, Q.; Li, W.; Dai, M.; Qiao, J.; Wu, B.; Zhang, Z.; Shi, J.; Song, Z. Key factors uncovered by transcriptomic analysis in the regulation of glutamic acid repressing the browning of fresh-cut potatoes. Postharvest Biol. Technol. 2025, 219, 113242. [Google Scholar] [CrossRef]
- González, M.N.; Massa, G.A.; Andersson, M.; Décima Oneto, C.A.; Turesson, H.; Storani, L.; Olsson, N.; Fält, A.-S.; Hofvander, P.; Feingold, S.E. Comparative potato genome editing: Agrobacterium tumefaciens-mediated transformation and protoplast transfection delivery of CRISPR/Cas9 components directed to StPPO2 gene. Plant Cell Tissue Organ Cult. 2021, 145, 291–305. [Google Scholar] [CrossRef]
- González, M.N.; Massa, G.A.; Andersson, M.; Turesson, H.; Olsson, N.; Fält, A.-S.; Storani, L.; Décima Oneto, C.A.; Hofvander, P.; Feingold, S.E. Reduced enzymatic browning in potato tubers by specific editing of a polyphenol oxidase gene via ribonucleoprotein complexes delivery of the CRISPR/Cas9 system. Front. Plant Sci. 2020, 10, 1649. [Google Scholar] [CrossRef]
- Nahirñak, V.; Almasia, N.I.; González, M.N.; Massa, G.A.; Décima Oneto, C.A.; Feingold, S.E.; Hopp, H.E.; Vázquez Rovere, C. State of the art of genetic engineering in potato: From the first report to its future potential. Front. Plant Sci. 2022, 12, 768233. [Google Scholar] [CrossRef]
- Shi, J.; Xie, W.; Li, S.; Wang, Y.; Wang, Q.; Li, Q. Prohibitin StPHB3 affects the browning of fresh-cut potatoes via influencing antioxidant capacity and polyphenol oxidase activation. Postharvest Biol. Technol. 2024, 207, 112598. [Google Scholar] [CrossRef]
- Veillet, F.; Perrot, L.; Chauvin, L.; Kermarrec, M.-P.; Guyon-Debast, A.; Chauvin, J.-E.; Nogué, F.; Mazier, M. Transgene-free genome editing in tomato and potato plants using Agrobacterium-mediated delivery of a CRISPR/Cas9 cytidine base editor. Int. J. Mol. Sci. 2019, 20, 402. [Google Scholar] [CrossRef]
- Chen, K.; Wang, Y.; Zhang, R.; Zhang, H.; Gao, C. CRISPR/Cas genome editing and precision plant breeding in agriculture. Annu. Rev. Plant Biol. 2019, 70, 667–697. [Google Scholar] [CrossRef]
- Baltes, N.J.; Gil-Humanes, J.; Čermák, T.; Atkins, P.A.; Voytas, D.F. DNA replicons for plant genome engineering. Plant Cell 2014, 26, 151–163. [Google Scholar] [CrossRef]
- Olivares, F.; Loyola-Muñoz, R.; Olmedo, B.; Miccono, M.; Aguirre, C.; Vergara, R.; Riquelme-Toledo, D.; Madrid, G.; Plantat, P.; Roco, R.; et al. CRISPR/Cas9 targeted editing of genes associated with fungal susceptibility in Vitis vinifera L. cv. Thompson Seedless using geminivirus-derived replicons. Front. Plant Sci. 2021, 12, 791030. [Google Scholar] [CrossRef] [PubMed]
- Eriksson, D.; Kershen, D.; Nepomuceno, A.; Pogson, B.J.; Prieto, H.; Purnhagen, K.; Smyth, S.; Wesseler, J.; Whelan, A. A comparison of the EU regulatory approach to directed mutagenesis with that of other jurisdictions. New Phytol. 2018, 222, 1673–1684. [Google Scholar] [CrossRef] [PubMed]
- Muñoz, D.M. Variedades de Papa. Ficha Técnica INIA Remehue 2015, 04. Available online: https://hdl.handle.net/20.500.14001/66832 (accessed on 15 December 2025).
- Xing, H.L.; Dong, L.; Wang, Z.P.; Zhang, H.Y.; Han, C.Y.; Liu, B.; Wang, X.C.; Chen, Q.J. A CRISPR/Cas9 toolkit for multiplex genome editing in plants. BMC Plant Biol. 2014, 14, 327. [Google Scholar] [CrossRef] [PubMed]
- Acha, G.; Vergara, R.; Muñoz, M.; Mora, R.; Aguirre, C.; Muñoz, M.; Kalazich, J.; Prieto, H. A traceable DNA-replicon derived vector to speed up gene editing in potato. Plants 2021, 10, 1882. [Google Scholar] [CrossRef]
- Steenkamp, J.; Wiid, I.; Lourens, A.; van Helden, P. Improved method for DNA extraction from Vitis vinifera. Am. J. Enol. Vitic. 1994, 45, 102–106. [Google Scholar] [CrossRef]
- Bolger, A.; Lohse, M.; Usadel, B. Trimmomatic: A flexible trimmer for Illumina sequence data. Bioinformatics 2014, 30, 2114–2120. [Google Scholar] [CrossRef]
- Clement, K.; Rees, H.; Canver, M.C.; Gehrke, J.M.; Farouni, R.; Hsu, J.Y.; Cole, M.A.; Liu, D.R.; Joung, J.K.; Bauer, D.E.; et al. CRISPResso2 provides accurate and rapid genome editing sequence analysis. Nat. Biotechnol. 2019, 37, 224–226. [Google Scholar] [CrossRef]
- Chance, B.; Maehly, A.C. Assay of catalases and peroxidases. Methods Enzymol. 1955, 2, 764–775. [Google Scholar] [CrossRef]
- Bradford, M.M. A rapid and sensitive method for the quantitation of microgram quantities of protein. Anal. Biochem. 1976, 72, 248–254. [Google Scholar] [CrossRef]
- Andersson, M.; Turesson, H.; Nicolia, A.; Fält, A.S.; Samuelsson, M.; Hofvander, P. Efficient targeted multiallelic mutagenesis in tetraploid potato by transient CRISPR-Cas9 expression in protoplasts. Plant Cell Rep. 2017, 36, 117–128. [Google Scholar] [CrossRef]
- Segretin, M.E.; Soto, G.C.; Lorenzo, C.D. Latin America: A hub for agrobiotechnological innovations. Ann. Bot. 2025, 135, 629–641. [Google Scholar] [CrossRef]
- Whelan, A.I.; Lema, M.A. Regulatory framework for gene editing and other new breeding techniques in Argentina. GM Crops Food 2015, 6, 253–265. [Google Scholar] [CrossRef]
- CTNBio. Normative Resolution No. 16: Norms for the Regulatory Classification of Products Developed Using New Breeding Techniques; Comissão Técnica Nacional de Biossegurança: Brasília, Brazil, 2018. [Google Scholar]
- CJEU. Judgment of the Court (Grand Chamber) of 25 July 2018. Case C-528/16. 2018. Available online: https://eur-lex.europa.eu/legal-content/EN/TXT/?uri=CELEX%3A62016CJ0528 (accessed on 21 October 2025).
- Zheng, J.; Jiang, Y.; Li, A.; Peng, M.; Wang, T.; Kou, R.; Kang, J.; Liu, X. The super anti-browning effect of high-oxygen pretreatment combined with cod peptides on fresh-cut potatoes during storage. Foods 2025, 14, 1564. [Google Scholar] [CrossRef] [PubMed]
- Santos, M.N.; Lima, P.C.; Araújo, F.F.; Araújo, N.O.; Finger, F.L. Activity of polyphenol oxidase and peroxidase in non-dormant potato tubers treated with sprout suppressors. Food Sci. Technol. 2020, 40, 222–227. [Google Scholar] [CrossRef]
- Mahadevan, C.; Watts, E.C.; Zheng, K.; Song, S.J.; van der Hoorn, R.A.L. Polyphenol oxidase silencing avoids protein cross-linking and enzymatic browning in Nicotiana benthamiana leaf extracts. Plant Biotechnol. J. 2025. [Google Scholar] [CrossRef] [PubMed]
- Alneamah, S.J.A.; Aldhalemi, A.A.J.; Jannah, S.M.A.; Aldhalemi, M.A.J.; Al-Obaidi, L.F.H. Extraction, purification and characterization of polyphenol oxidase from potato and apple and inhibition of enzymatic browning. South East. Eur. J. Public Health 2024, 610–622. [Google Scholar] [CrossRef]
- Martínez-Prada, M.M.; Curtin, S.J.; Gutiérrez-González, J.J. Potato improvement through genetic engineering. GM Crops Food 2021, 12, 479–496. [Google Scholar] [CrossRef]
- Veillet, F.; Kermarrec, M.-P.; Chauvin, L.; Chauvin, J.-E.; Nogué, F. CRISPR-induced indels and base editing using the Staphylococcus aureus Cas9 in potato. PLoS ONE 2020, 15, e0235942. [Google Scholar] [CrossRef]



| Target Gene | No. of Explants Inoculated | % GFP-Positive Explants (7 dpi 1) | No. of Regenerated Plant Lines | No. of Confirmed Transgenic (GFP+) Lines | No. of Double-Cut Edited Lines [Line ID—Transgenic Status] |
|---|---|---|---|---|---|
| StPPO1 | 228 | 69.7 | 101 | 3 | 1 [464—transgenic] |
| StPPO2 | 188 | 59.4 | 145 | 6 | 0 |
| Target Gene | Total Regenerated Lines Screened | Lines with Size-shift at gRNA1 Amplicon (Δ Size) | Confirmed gRNA1-Edited Lines (Sequencing) [Line ID—Transgenic Status] | Lines with Size-Shift at gRNA2 Amplicon (Δ Size) | Confirmed gRNA2-Edited Lines (Sequencing) [Line ID—Transgenic Status] |
|---|---|---|---|---|---|
| StPPO1 | 85 | 0 | 0 | 0 | 0 |
| StPPO2 | 137 | 6 | 1 [#145—transgenic] | 14 | 3 [145—transgenic, 108—transgenic, 286—non transgenic] |
Disclaimer/Publisher’s Note: The statements, opinions and data contained in all publications are solely those of the individual author(s) and contributor(s) and not of MDPI and/or the editor(s). MDPI and/or the editor(s) disclaim responsibility for any injury to people or property resulting from any ideas, methods, instructions or products referred to in the content. |
© 2026 by the authors. Licensee MDPI, Basel, Switzerland. This article is an open access article distributed under the terms and conditions of the Creative Commons Attribution (CC BY) license.
Share and Cite
Grbich, M.; Muñoz, M.; Zúñiga, G.E.; Valdovinos, G.; Acha, G.; Vergara, R.; Mora, R.; Olivares, F.; Olmedo, B.; Prieto, H. Transgene-Free Editing of PPO2 in Elite Potato Cultivar YAGANA for Reduced Postharvest Browning. Agronomy 2026, 16, 216. https://doi.org/10.3390/agronomy16020216
Grbich M, Muñoz M, Zúñiga GE, Valdovinos G, Acha G, Vergara R, Mora R, Olivares F, Olmedo B, Prieto H. Transgene-Free Editing of PPO2 in Elite Potato Cultivar YAGANA for Reduced Postharvest Browning. Agronomy. 2026; 16(2):216. https://doi.org/10.3390/agronomy16020216
Chicago/Turabian StyleGrbich, Mariana, Marisol Muñoz, Gustavo E. Zúñiga, Gonzalo Valdovinos, Giovana Acha, Ricardo Vergara, Roxana Mora, Felipe Olivares, Blanca Olmedo, and Humberto Prieto. 2026. "Transgene-Free Editing of PPO2 in Elite Potato Cultivar YAGANA for Reduced Postharvest Browning" Agronomy 16, no. 2: 216. https://doi.org/10.3390/agronomy16020216
APA StyleGrbich, M., Muñoz, M., Zúñiga, G. E., Valdovinos, G., Acha, G., Vergara, R., Mora, R., Olivares, F., Olmedo, B., & Prieto, H. (2026). Transgene-Free Editing of PPO2 in Elite Potato Cultivar YAGANA for Reduced Postharvest Browning. Agronomy, 16(2), 216. https://doi.org/10.3390/agronomy16020216

