Pseudomonas spp. Isolated from the Rhizosphere of Angelica sinsensis (Oliv.) Diels and the Complementarity of Their Plant Growth-Promoting Traits
Abstract
1. Introduction
2. Materials and Methods
2.1. Samples Collection and Processing
2.2. Metagenome Extraction, Amplicon Sequencing and Community Structure Succession Analysis
2.3. Metabolic Component Detection and Microorganisms-Metabolites Association
2.4. Directional Isolation, Identification and Diversity Analysis of Pseudomonas Strains
2.5. Determination of Multiple PGP Traits of Rhizospheric Pseudomonas
2.6. Whole-Genome Sequencing and Bioinformatics Analysis
2.7. Data Analysis and Availability
3. Results
3.1. As the Dominant Microecological Genus of A. sinsensis, Pseudomonas Is an Important Node of the Community Network
3.2. Association of Pseudomonas with Key Bioactive Metabolites Across Different Planting Base Niches
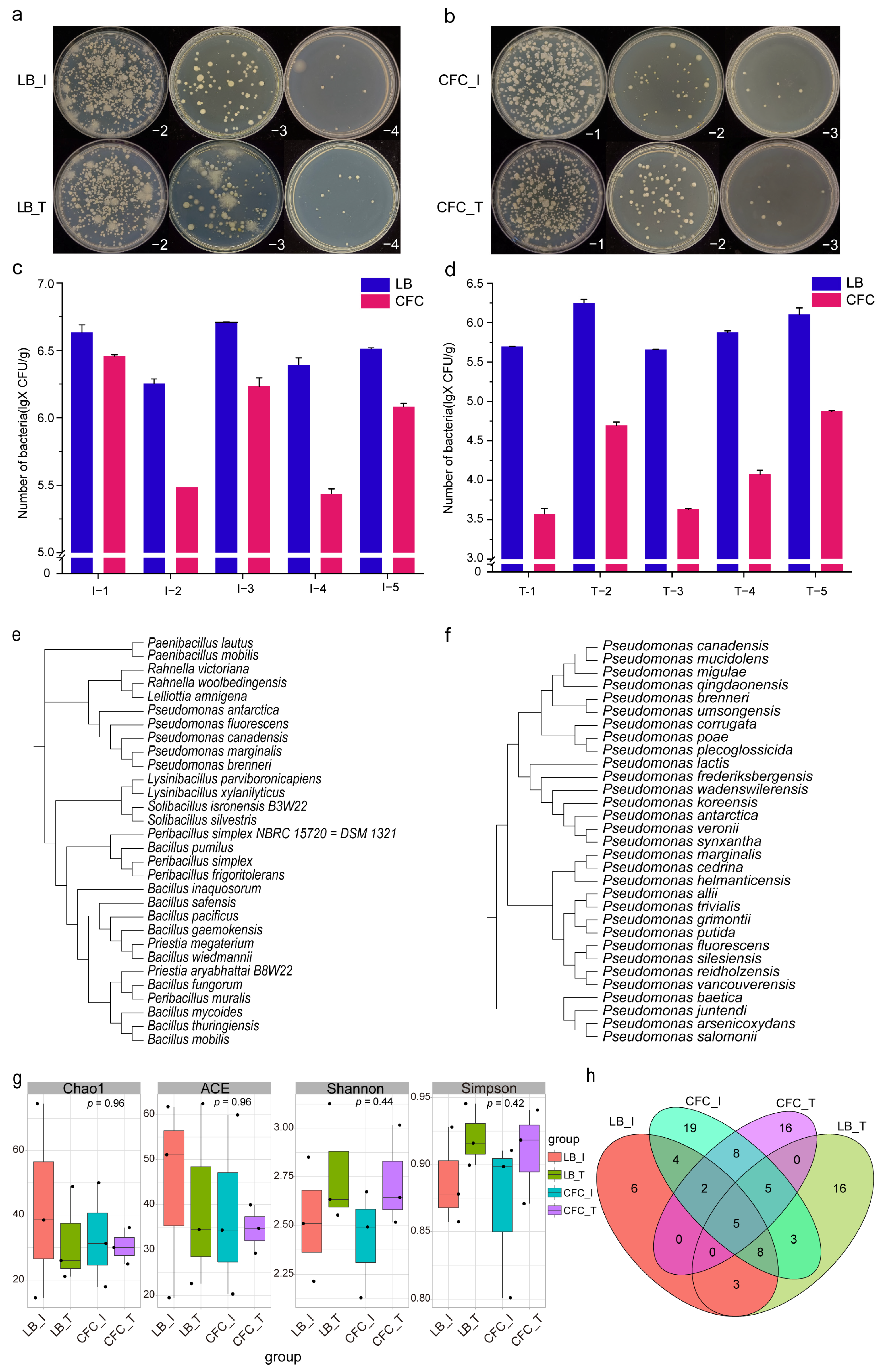
3.3. Large-Scale Isolation, Purification, Identification, and Diversity of Rhizospheric Pseudomonas in A. sinsensis
3.4. Multifunctional PGP Traits of Rhizospheric Pseudomonas
3.5. Genome Assembly and Mining of PGP Genes in the High-Performing P. allii X32
4. Discussion
5. Conclusions
Supplementary Materials
Author Contributions
Funding
Data Availability Statement
Acknowledgments
Conflicts of Interest
References
- Liao, J.; Xia, P. Continuous cropping obstacles of medicinal plants: Focus on the plant-soil-microbe interaction system in the rhizosphere. Sci. Hortic. 2024, 328, 112927. [Google Scholar] [CrossRef]
- Guo, X.; Zhang, S.; Yin, R.; Zhu, S.; Ji, B.; Peng, Y.; Zhang, S.; Xiao, X.; Peng, C.; Wang, Y. Soil nutrients, rhizosphere bacteria, and endophytes interact to influence the accumulation of amino acid-short peptide components in Angelica sinensis roots, each playing distinct roles. Rhizosphere 2025, 33, 101027. [Google Scholar] [CrossRef]
- Sun, Y.; Guo, R.; Geng, Y.; Shang, H.; Guo, X.; Wu, Y.; Wang, Y.; Li, L.; Li, X.; Zhang, S.; et al. Longitudinal distribution map of the active components and endophytic fungi in Angelica sinensis (Oliv.) Diels root and their potential correlations. Metabolites 2024, 14, 48. [Google Scholar] [CrossRef]
- Zhou, N.; Mei, C.; Zhu, X.; Zhao, J.; Ma, M.; Li, W. Research progress of rhizosphere microorganisms in Fritillaria L. medicinal plants. Front. Bioeng. Biotechnol. 2022, 10, 1054757. [Google Scholar] [CrossRef] [PubMed]
- Liu, C.; Luo, J.; Yang, D.; Liu, X.; Zhou, S.; Zhou, Y. A comprehensive analysis of Ardisia crenata Sims from endophytes and rhizosphere soil microorganisms. Front. Microbiol. 2025, 16, 1570230. [Google Scholar] [CrossRef]
- Hu, L.; Robert, C.A.M.; Cadot, S.; Zhang, X.; Ye, M.; Li, B.; Manzo, D.; Chervet, N.; Steinger, T.; van der Heijden, M.G.A.; et al. Root exudate metabolites drive plant-soil feedbacks on growth and defense by shaping the rhizosphere microbiota. Nat. Commun. 2018, 9, 2738. [Google Scholar] [CrossRef] [PubMed]
- Wang, K.; Liu, X.; Cai, G.; Gong, J.; Guo, Y.; Gao, W. Chemical composition analysis of Angelica sinensis (Oliv.) Diels and its four processed products by ultra-high-performance liquid chromatography coupled with quadrupole-orbitrap mass spectrometry combining with nontargeted metabolomics. J. Sep. Sci. 2023, 46, 15. [Google Scholar] [CrossRef]
- Liu, J.; Wang, W.; Yang, Y.; Yan, Y.; Wang, W.; Wu, H.; Ren, Z. A rapid discrimination of authentic and unauthentic radix Angelicae sinensis growth regions by electronic nose coupled with multivariate statistical analyses. Sensors 2014, 14, 20134–20148. [Google Scholar] [CrossRef] [PubMed]
- Guo, X.; Li, X.; Zhang, S.; Zhu, S.; Guo, R.; Gao, Y.; Wang, Y.; Liu, X.; Liu, Y.; Shi, H. A joint analysis of metabolomics, network pharmacology, and molecular docking reveals the efficacy patterns in various medicinal segments of Angelica sinensis (Oliv.) Diels root. J. Food Biochem. 2024, 2024, 7377627. [Google Scholar] [CrossRef]
- Das Nishu, S.; No, J.H.; Lee, T.K. Transcriptional response and plant growth promoting activity of Pseudomonas fluorescens DR397 under drought stress conditions. Microbiol. Spectr. 2022, 10, 13. [Google Scholar] [CrossRef]
- Sharma, H.; Haq, M.A.; Koshariya, A.K.; Kumar, A.; Rout, S.; Kaliyaperumal, K. “Pseudomonas fluorescens” as an antagonist to control okra root rotting fungi disease in plants. J. Food Qual. 2022, 2022, 5608543. [Google Scholar] [CrossRef]
- Dimkic, I.; Janakiev, T.; Petrovic, M.; Degrassi, G.; Fira, D. Plant-associated bacillus and Pseudomonas antimicrobial activities in plant disease suppression via biological control mechanisms—A review. Physiol. Mol. Plant Pathol. 2021, 117, 101754. [Google Scholar] [CrossRef]
- Tshikhudo, P.; Ntushelo, K.; Mudau, F. Sustainable applications of endophytic bacteria and their physiological/biochemical roles on medicinal and herbal plants: Review. Microorganisms 2023, 11, 453. [Google Scholar] [CrossRef] [PubMed]
- Khan, A.; Singh, A.V.; Gautam, S.S.; Agarwal, A.; Punetha, A.; Upadhayay, V.K.; Kukreti, B.; Bundela, V.; Jugran, A.K.; Goel, R. Microbial bioformulation: A microbial assisted biostimulating fertilization technique for sustainable agriculture. Front. Plant Sci. 2023, 14, 1270039. [Google Scholar] [CrossRef]
- Etesami, H.; Glick, B.R. Bacterial indole-3-acetic acid: A key regulator for plant growth, plant-microbe interactions, and agricultural adaptive resilience. Microbiol. Res. 2024, 281, 127602. [Google Scholar] [CrossRef]
- Mankoti, M.; Pandit, N.K.; Meena, S.S.; Mohanty, A. Investigating the genomic and metabolic abilities of PGPR Pseudomonas fluorescens in promoting plant growth and fire blight management. Mol. Genet. Genomics 2024, 299, 110. [Google Scholar] [CrossRef] [PubMed]
- Arrebola, E.; Tienda, S.; Vida, C.; de Vicente, A.; Cazorla, F.M. Fitness features involved in the biocontrol interaction of Pseudomonas chlororaphis with host plants: The case study of PcPCL1606. Front. Microbiol. 2019, 10, 719. [Google Scholar] [CrossRef]
- Wang, K.F.; Yang, Z.N.; Luo, S.Q.; Quan, W.X. Endophytic Pseudomonas fluorescens promotes changes in the phenotype and secondary metabolite profile of Houttuynia cordata Thunb. Sci. Rep. 2024, 14, 1710. [Google Scholar] [CrossRef]
- Kong, P.; Hong, C. Evaluation of 1021Bp, a close relative of Pseudomonas eucalypticola, for potential of plant growth promotion, fungal pathogen suppression and boxwood blight control. BMC Microbiol. 2024, 24, 346. [Google Scholar] [CrossRef]
- Trapet, P.; Avoscan, L.; Klinguer, A.; Pateyron, S.; Citerne, S.; Chervin, C.; Mazurier, S.; Lemanceau, P.; Wendehenne, D.; Besson-Bard, A. The Pseudomonas fluorescens siderophore pyoverdine weakens Arabidopsis thaliana defense in favor of growth in iron-deficient conditions. Plant Physiol. 2016, 171, 675–693. [Google Scholar] [CrossRef]
- Hernández-León, R.; Rojas-Solís, D.; Contreras-Pérez, M.; Orozco-Mosqueda, M.D.; Macías-Rodríguez, L.I.; Reyes-de la Cruz, H.; Valencia-Cantero, E.; Santoyo, G. Characterization of the antifungal and plant growth-promoting effects of diffusible and volatile organic compounds produced by Pseudomonas fluorescens strains. Biol. Control 2015, 81, 83–92. [Google Scholar] [CrossRef]
- Sanow, S.; Kuang, W.; Schaaf, G.; Huesgen, P.; Schurr, U.; Roessner, U.; Watt, M.; Arsova, B. Molecular mechanisms of Pseudomonas-assisted plant nitrogen uptake: Opportunities for modern agriculture. Mol. Plant-Microbe Interact. 2023, 39, 536–548. [Google Scholar] [CrossRef] [PubMed]
- Zboralski, A.; Biessy, A.; Filion, M. Genome exploration and ecological competence are key to developing effective Pseudomonas-based biocontrol inoculants. Can. J. Plant Pathol. 2023, 45, 330–339. [Google Scholar] [CrossRef]
- Rehman, M.; Shahid, M.; Mahmood, S.; Ali, Q.; Azeem, M. Modulation of Growth and Antioxidative Defense Mechanism in Wheat (Triticum aestivum L.) Mediated by Plant-Beneficial Strain Pseudomonas veronii MR-15 under Drought Conditions. Appl. Sci. 2024, 14, 128. [Google Scholar] [CrossRef]
- Win, K.; Wasai-Hara, S.; Tanaka, F.; Oo, A.Z.; Minamisawa, K.; Shimoda, Y.; Imaizumi-Anraku, H. Synergistic N2-fixation and salt stress mitigation in soybean through dual inoculation of ACC deaminase-producing Pseudomonas and Bradyrhizobium. Sci. Rep. 2023, 13, 17050. [Google Scholar] [CrossRef] [PubMed]
- You, C.; Qin, D.; Wang, Y.; Lan, W.; Li, Y.; Yu, B.; Peng, Y.; Xu, J.; Dong, J. Plant triterpenoids regulate endophyte community to promote medicinal plant Schisandra sphenanthera growth and metabolites accumulation. J. Fungi 2021, 7, 788. [Google Scholar] [CrossRef]
- Jiang, Y.; Zhang, Y.; Liu, Y.; Zhang, J.; Jiang, M.; Nong, C.; Chen, J.; Hou, K.; Chen, Y.; Wu, W. Plant growth-promoting rhizobacteria are key to promoting the growth and furanocoumarin synthesis of Angelica dahurica var. formosana under low-nitrogen conditions. J. Agric. Food Chem. 2024, 72, 6964–6978. [Google Scholar] [CrossRef]
- Li, Y.; Ding, Z.; Xu, T.; Wang, Y.; Wu, Q.; Song, T.; Wei, X.; Dong, J.; Lin, Y. Synthetic consortia of four strains promote Schisandra chinensis growth by regulating soil microbial community and improving soil fertility. Planta 2024, 259, 135. [Google Scholar] [CrossRef]
- Tian, J.; Zhang, M.; Huang, Y.; Luo, X.; Shao, F.; Lei, W.; Xing, W.; Chen, L.; Huang, L.; Tan, C.; et al. Biocontrol potential of an artificial synthetic bacterial consortium against peony root rot disease. Biol. Control 2024, 195, 105563. [Google Scholar] [CrossRef]
- Yao, Y.; Yang, T.; Wang, Y.; Peng, T.; Wang, Z.; Yang, H. Effect of two kinds of compound rhizosphere growth-promoting bacteria on growth, physiological characteristics and pharmacodynamic components of Angelicae sinensis radix. Chin. J. Exp. Tradit. Med. Formulae 2022, 28, 131–138. [Google Scholar] [CrossRef]
- Swiatczak, J.; Kalwasinska, A.; Brzezinska, M.S. Plant growth-promoting rhizobacteria: Peribacillus frigoritolerans 2RO30 and Pseudomonas sivasensis 2RO45 for their effect on canola growth under controlled as well as natural conditions. Front. Plant Sci. 2024, 14, 1233237. [Google Scholar] [CrossRef]
- Zhu, N.; Meng, T.; Li, S.; Yu, C.; Tang, D.; Wang, Y.; Leng, F.; Ma, J. Improved growth and metabolite accumulation in codonopsis pilosula (Franch.) Nannf. by inoculation with the endophytic Geobacillu sp. RHBA19 and Pseudomonas fluorescens RHBA17. J. Plant Physiol. 2022, 274, 153718. [Google Scholar] [CrossRef] [PubMed]
- Peng, T.; Meng, L.; Wang, Y.; Jin, L.; Jin, H.; Yang, T.; Yao, Y. Alterations of the rhizosphere soil microbial community composition and metabolite profiles of Angelica sinensis seedlings by co-application of Nitrogen fixing bacteria and amino acids. Plant Soil 2023, 493, 535–554. [Google Scholar] [CrossRef]
- Mavrodi, O.V.; McWilliams, J.R.; Peter, J.O.; Berim, A.; Hassan, K.A.; Elbourne, L.D.H.; LeTourneau, M.K.; Gang, D.R.; Paulsen, I.T.; Weller, D.M.; et al. Root exudates alter the expression of diverse metabolic, transport, regulatory, and stress response genes in rhizosphere Pseudomonas. Front. Microbiol. 2021, 12, 651282. [Google Scholar] [CrossRef]
- Wang, P.; Yang, L.; Sun, J.; Yang, Y.; Qu, Y.; Wang, C.; Liu, D.; Huang, L.; Cui, X.; Liu, Y. Structure and function of rhizosphere soil and root endophytic microbial communities associated with root rot of Panax notoginseng. Front. Plant Sci. 2021, 12, 752683. [Google Scholar] [CrossRef] [PubMed]
- Lv, J.; Yang, S.; Zhou, W.; Liu, Z.; Tan, J.; Wei, M. Microbial regulation of plant secondary metabolites: Impact, mechanisms and prospects. Microbiol. Res. 2024, 283, 127688. [Google Scholar] [CrossRef]
- Ling, L.; Ma, W.; Li, Z.; Jiao, Z.; Xu, X.; Lu, L.; Zhang, X.; Feng, J.; Zhang, J. Comparative study of the endophytic and rhizospheric bacterial diversity of Angelica sinensis in three main producing areas in Gansu, China. S. Afr. J. Bot. 2020, 134, 36–42. [Google Scholar] [CrossRef]
- Yuan, M.; Lu, T.; Zhang, H.; Wang, J.; Cui, M.; Zhao, W.; Wu, Y.; Ren, X.; Yao, P.; Zhang, X. Verification of the esters-producing properties of Thermoascus aurantiacus QH-1 derived from low-temperature Daqu by multiomics. Food Microbiol. 2026, 134, 104946. [Google Scholar] [CrossRef]
- Guo, X.; Li, X.; Guo, R.; Zhang, S.; Sun, Y.; Ji, B.; Peng, Y.; Shang, H.; Wu, Y. Integrated analysis of the microbiome, culturable strains, and substrate microenvironment reveals significant shifts in bacterial community of Angelica sinensis from fresh roots to medicinal slices. Biologia 2025, 80, 1037–1057. [Google Scholar] [CrossRef]
- Luo, X.; Zou, L.; Wu, Q.; Zhang, Y.; Wu, R.; Wang, Q.; Xiong, W.; Dai, W.; Ye, K.; Huang, J. Genetic diversity, stress resistance, and effect on rice seedling growth of indoleacetic acid-producing endophytic bacteria isolated from Aconitum carmichaelii Debeaux. Acta Microbiologica Sinica 2022, 62, 1485–1500. [Google Scholar] [CrossRef]
- Campelo, A.P.D.; Baldani, J.I.; Paggi, G.M.; Vitorino, L.C.; Bessa, L.A.; Brasil, M.D. Wild rice species from Pantanal are hotspots for associations with plant growth-promoting rhizobacteria. J. Plant Interact. 2025, 20, 2486129. [Google Scholar] [CrossRef]
- Agaras, B.C.; Scandiani, M.; Luque, A.; Fernández, L.; Farina, F.; Carmona, M.; Gally, M.; Romero, A.; Wall, L.; Valverde, C. Quantification of the potential biocontrol and direct plant growth promotion abilities based on multiple biological traits distinguish different groups of Pseudomonas spp. isolates. Biol. Control. 2015, 90, 173–186. [Google Scholar] [CrossRef]
- Asif, M.; Hu, R.; Xie, T.; Fan, R.; Long, Y.; Wang, Y.; Wu, S.; Zhao, Z.; Huang, L. Novel insights into the genetic basis and transcriptomic elucidation of virulence attenuation in Pseudomonas syringae pv. actinidiae variants. Virulence 2025, 16, 2543983. [Google Scholar] [CrossRef]
- Singh, P.; Singh, R.K.; Zhou, Y.; Wang, J.; Jiang, Y.; Shen, N.K.; Wang, Y.; Yang, L.; Jiang, M. Unlocking the strength of plant growth promoting Pseudomonas in improving crop productivity in normal and challenging environments: A review. J. Plant Interact. 2022, 17, 220–238. [Google Scholar] [CrossRef]
- Zhang, Y.; Guo, J.; Zhang, N.; Yuan, W.; Lin, Z.; Huang, W. Characterization and analysis of a novel diguanylate cyclase PA0847 from Pseudomonas aeruginosa PAO1. Infect. Drug Resist. 2019, 12, 655–665. [Google Scholar] [CrossRef]
- Zeng, D.; Luo, J.; Tao, Y.; Pei, L.; Yin, X. Expression of adenylosuccinate lyase in gastric cancer and its clinical significance. Chin. J. General. Surgery. 2023, 32, 1433–1438. [Google Scholar]
- San-Francisco, S.; Houdusse, F.; Zamarreño, A.M.; Garnica, M.; Casanova, E.; García-Mina, J.M.J.S.H. Effects of IAA and IAA precursors on the development, mineral nutrition, IAA content and free polyamine content of pepper plants cultivated in hydroponic conditions. Sci. Hortic. 2005, 106, 38–52. [Google Scholar] [CrossRef]
- Yang, X.; Liang, J.; Yu, W.; Wu, X.; Li, Y.; Xiao, Y.; Peng, F. Effect of Pseudomonas fluorescens on rhizospheric soil quality and growth of peach (Prunus persica L. Batsch). J. Plant Nutr. Fert. 2022, 28, 1494–1508. [Google Scholar] [CrossRef]
- Wasim, A.; Bian, X.; Huang, F.; Zhi, X.; Cao, Y.; Gun, S.; Zhang, Y.; Ma, N. Unveiling root growth dynamics and rhizosphere microbial responses to waterlogging stress in rapeseed seedlings. Plant Physiol. Biochem. 2025, 228, 110269. [Google Scholar] [CrossRef] [PubMed]
- Skicková, S.; Kratou, M.; Svobodová, K.; Maitre, A.; Abuin-Denis, L.; Wu-Chuang, A.; Obregon, D.; Said, M.B.; Majlathova, V.; Krejci, A.; et al. Functional redundancy and niche specialization in honeybee and Varroa microbiomes. Int. Microbiol. 2025, 28, 795–810. [Google Scholar] [CrossRef]
- Elhady, A.; Alghanmi, L.; Sheikh, A.H.; Saad, M.M.; Hirt, H. Coexistence ecology of pathogen-inhibiting microbes in the phytobiome. Trends Plant Sci. 2025, 30, 1164–1176. [Google Scholar] [CrossRef]
- Pakar, N.P.; Rehman, F.U.; Chaudhary, H.J. Holistic phytoanalysis of salt-stressed Solanum lycopersicum L. enhanced by synergistic hexagonal crystalline ZnO nanoparticles and diazotrophic PGP rhizobacterial consortium. Sci. Hortic. 2025, 354, 114275. [Google Scholar] [CrossRef]
- Meng, Z.; Ma, D.; He, N.; Lu, Y.; Cao, M. Expanding the frontiers of microbial biosynthesis with synthetic microbial communities. Curr. Opin. Biotechnol. 2025, 96, 103351. [Google Scholar] [CrossRef]
- Wang, N.; Wang, X.; Chen, L.; Liu, H.; Wu, Y.; Huang, M.; Fang, L. Biological roles of soil microbial consortium on promoting safe crop production in heavy metal(loid) contaminated soil: A systematic review. Sci. Total Environ. 2024, 912, 168994. [Google Scholar] [CrossRef]
- Liu, Y.; Qin, Y.; Bai, Y. Reductionist synthetic community approaches in root microbiome research. Curr. Opin. Microbiol. 2019, 49, 97–102. [Google Scholar] [CrossRef]
- Zhang, Y.; Chen, Y.; Jiao, R.; Gao, S.; Li, B.; Li, Y.; Han, H.; Chen, Z. Beneficial microbial consortia effectively alleviated plant stress caused by the synergistic toxicity of microplastics and cadmium. Ind. Crop. Prod. 2025, 225, 120479. [Google Scholar] [CrossRef]
- Yin, X.; Ding, G.; Zhao, C.; Li, Y. YUCCA gene expression modulates Cercospora leaf spot (CLS) resistance, Leaf regeneration: A comparative analysis of sugar content and root yield in different Sugar beet (Beta vulgaris L.). Physiol. Mol. Plant Pathol. 2025, 140, 102902. [Google Scholar] [CrossRef]
- Fang, L.; Hu, Z.; Cui, Q.; Yang, Y.; Liang, Y.; Cai, P.; Qu, C.; Gao, C.; Jiao, S.; Liu, Y.; et al. Construction and application of synthetic communities: A new strategy to improve soil health. Acta Pedologica Sinica 2025, 62, 1233–1245. [Google Scholar] [CrossRef]
- Elsamahy, T.; Sun, J.; Elsilk, S.E.; Ali, S.S. Biodegradation of low-density polyethylene plastic waste by a constructed tri-culture yeast consortium from wood-feeding termite: Degradation mechanism and pathway. J. Haz. Mat. 2023, 448, 130944. [Google Scholar] [CrossRef]
- Hu, J.; Wei, Z.; Friman, V.P.; Gu, S.; Wang, X.; Eisenhauer, N.; Yang, T.; Ma, J.; Shen, Q.; Xu, Y.; et al. Probiotic diversity enhances rhizosphere microbiome function and plant disease suppression. MBIO 2016, 7, e01790. [Google Scholar] [CrossRef]
- Sorty, A.M.; Zervas, A.; Kisielius, V.; Pandey, C.; Hennessy, R.C.; Nielsen, T.K.; Carvalho, P.N.; Roitsch, T.G.; Stougaard, P. Physiological and metabolic effects of a transposon-mediated mutation in the glutamate synthase gene, gltB, of plant-beneficial, cytokinin-producing Pseudomonas hormoni G20-18T. Rhizosphere 2025, 35, 101129. [Google Scholar] [CrossRef]
- Luo, P.; Di, D. Precise Regulation of the TAA1/TAR-YUCCA Auxin Biosynthesis Pathway in Plants. Int. J. Mol. Sci. 2023, 24, 8514. [Google Scholar] [CrossRef] [PubMed]
- Zhou, Z.; Zhang, C.; Wu, L.; Zhang, C.; Chai, J.; Wang, M.; Jha, A.; Jia, P.; Cui, S.; Yang, M.; et al. Functional characterization of the CKRC1/TAA1 gene and dissection of hormonal actions in the Arabidopsis root. Plant J. 2011, 66, 516–527. [Google Scholar] [CrossRef] [PubMed]








| Name | Glucose | Trehalose | Soluble Starch | Lactose | Fructose | Sucrose |
|---|---|---|---|---|---|---|
| Pseudomonas baetica X21 | ++ | + | − | − | − | − |
| Pseudomonas fluorescens X54 | ++ | + | − | − | − | − |
| Pseudomonas frederiksbergensis X06 | +++ | ++ | + | + | + | − |
| Pseudomonas allii X32 | ++ | + | − | − | − | − |
| Pseudomonas juntendi X71 | +++ | ++ | + | + | + | − |
| Pseudomonas koreensis X52 | ++ | +++ | − | − | + | + |
| Pseudomonas putida X11 | +++ | +++ | + | ++ | + | + |
| Pseudomonas umsongensis X08 | ++ | ++ | + | + | + | + |
| Pseudomonas wadenswilerensis X12 | +++ | +++ | − | + | + | − |
Disclaimer/Publisher’s Note: The statements, opinions and data contained in all publications are solely those of the individual author(s) and contributor(s) and not of MDPI and/or the editor(s). MDPI and/or the editor(s) disclaim responsibility for any injury to people or property resulting from any ideas, methods, instructions or products referred to in the content. |
© 2026 by the authors. Licensee MDPI, Basel, Switzerland. This article is an open access article distributed under the terms and conditions of the Creative Commons Attribution (CC BY) license.
Share and Cite
Zhang, S.; Xiao, X.; Sun, Y.; Guo, R.; Lu, D.; Wang, Y.; Guo, X. Pseudomonas spp. Isolated from the Rhizosphere of Angelica sinsensis (Oliv.) Diels and the Complementarity of Their Plant Growth-Promoting Traits. Agronomy 2026, 16, 161. https://doi.org/10.3390/agronomy16020161
Zhang S, Xiao X, Sun Y, Guo R, Lu D, Wang Y, Guo X. Pseudomonas spp. Isolated from the Rhizosphere of Angelica sinsensis (Oliv.) Diels and the Complementarity of Their Plant Growth-Promoting Traits. Agronomy. 2026; 16(2):161. https://doi.org/10.3390/agronomy16020161
Chicago/Turabian StyleZhang, Shengli, Xiuyue Xiao, Ying Sun, Rong Guo, Dong Lu, Yonggang Wang, and Xiaopeng Guo. 2026. "Pseudomonas spp. Isolated from the Rhizosphere of Angelica sinsensis (Oliv.) Diels and the Complementarity of Their Plant Growth-Promoting Traits" Agronomy 16, no. 2: 161. https://doi.org/10.3390/agronomy16020161
APA StyleZhang, S., Xiao, X., Sun, Y., Guo, R., Lu, D., Wang, Y., & Guo, X. (2026). Pseudomonas spp. Isolated from the Rhizosphere of Angelica sinsensis (Oliv.) Diels and the Complementarity of Their Plant Growth-Promoting Traits. Agronomy, 16(2), 161. https://doi.org/10.3390/agronomy16020161
