New Insights into the Formation Mechanism of Continuous Cropping Obstacles in Dioscorea opposita Thunb. cv. Tiegun Yam from Rhizosphere Metabolites and Microflora
Abstract
1. Introduction
2. Materials and Methods
2.1. Overview of Study Area and Experimental Design
2.2. Collection of Rhizosphere Soil Samples
2.3. Determination of Soil Physicochemical Properties, Enzyme Activities, and Yam Yield
2.4. Soil Metabolite Extraction, UHPLC-MS/MS, and Metabolite Data Analysis
2.5. Soil DNA Extraction, Library Construction, and Microbial Sequencing Data Analysis
2.6. Statistical Analysis
3. Results
3.1. Yam Yield, Tuber Morphology, and Rhizosphere Soil Properties in Different CC Groups
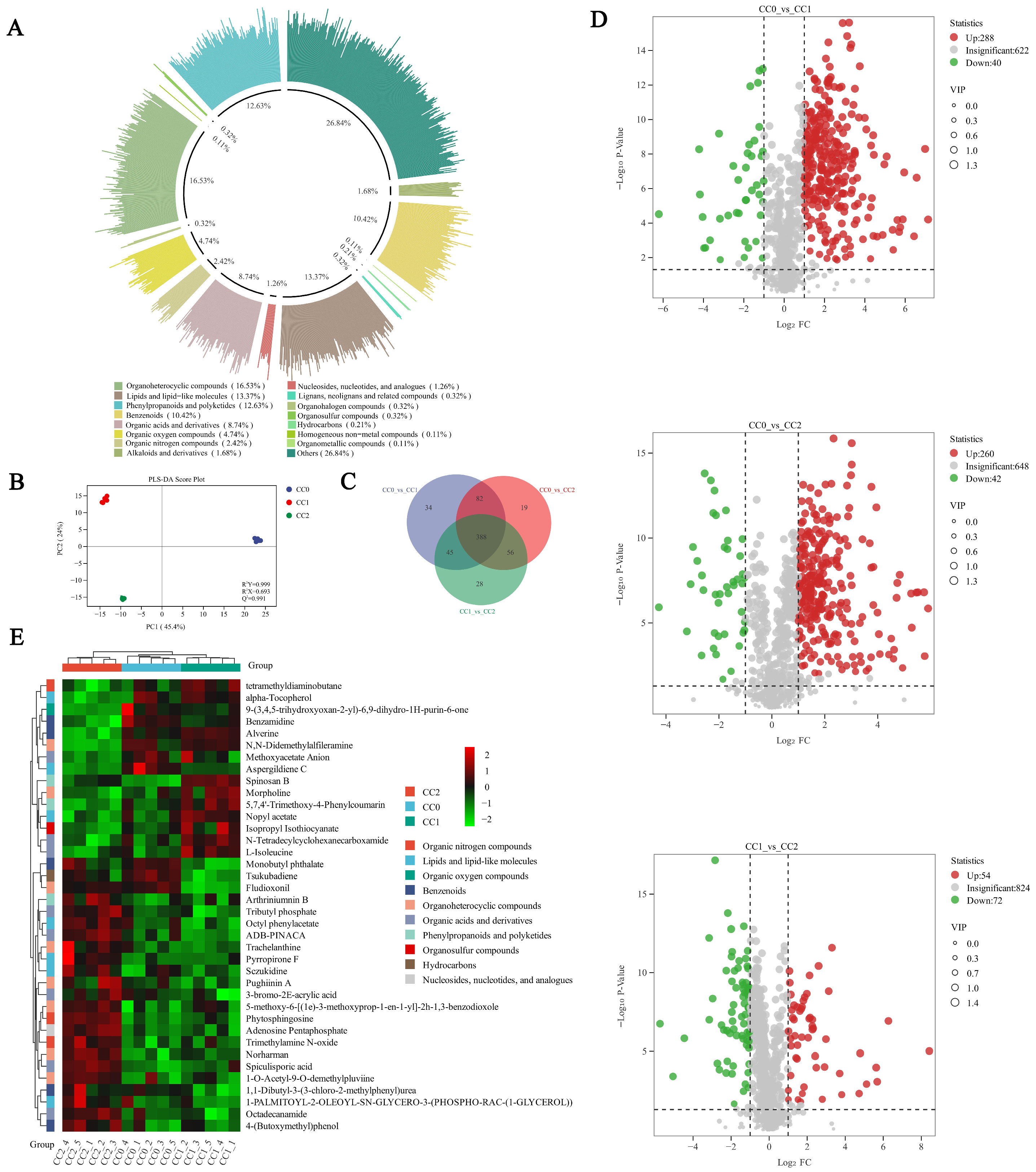
3.2. Metabolomic Analysis of Rhizosphere Soil of Yam in Different CC Groups
3.3. Analysis of Rhizosphere Microbial Communities of Yam in Different CC Groups
3.4. Relationships Among CC Years, Rhizosphere Metabolites, Microbes, Soil Properties, and Tuber Yield and Traits
4. Discussion
4.1. Changes in the Rhizosphere Chemical Environment Associated with CC
4.2. Impact of CC on Rhizosphere Microbial Diversity and Community Structure
4.3. Synthesis: An Integrated Model of Associations Linking CC to Yam Performance Decline
4.4. Study Limitations
5. Conclusions and Future Directions
Supplementary Materials
Author Contributions
Funding
Data Availability Statement
Acknowledgments
Conflicts of Interest
Abbreviations
| CC | Continuous cropping |
| CCOs | Continuous cropping obstacles |
| DEMs | Differentially expressed metabolites |
| PLS-PM | Partial least squares path model |
References
- Haoyu, C.; Xinyang, T.; Huanqi, Y.; Ye, P.; Quancai, S. Chinese yam (Dioscorea opposita) and its bioactive compounds: The beneficial effects on gut microbiota and gut health. Curr. Opin. Food Sci. 2024, 55, 101121. [Google Scholar] [CrossRef]
- Ye, L.; Shengyang, J.; Tao, X.; Yongheng, Z.; Minghao, X.; Yuqi, L.; Mingjun, L.; Bei, F.; Fengzhong, W.; Jianbo, X.; et al. Chinese yam (Dioscorea): Nutritional value, beneficial effects, and food and pharmaceutical applications. Trends Food Sci. Technol. 2023, 134, 29–40. [Google Scholar] [CrossRef]
- Gao, J.; Chen, L.; Wang, J.; Zhao, W.; Zhang, J.; Qin, Z.; Wang, M.; Chen, X.; Li, M.; Yang, Q. Response of the Symbiotic Microbial Community of Dioscorea opposita Cultivar Tiegun to Root-Knot Nematode Infection. Plant Dis. 2024, 108, 2472–2483. [Google Scholar] [CrossRef]
- Qin, Z.; Zhao, W.; Ma, H.; Gao, J.; Wang, R.; Li, C.; Zhang, H.; Li, M.; Yang, Q. Characteristics of microbial community during the different growth stages of yam (Dioscorea opposita Thunb. cv. Tiegun). Appl. Soil Ecol. 2024, 204, 105696. [Google Scholar] [CrossRef]
- Chen, S.; Qi, G.; Luo, T.; Zhang, H.; Jiang, Q.; Wang, R.; Zhao, X. Continuous-cropping tobacco caused variance of chemical properties and structure of bacterial network in soils. Land Degrad. Dev. 2018, 29, 4106–4120. [Google Scholar] [CrossRef]
- Zhang, B.; Weston, L.A.; Li, M.; Zhu, X.; Weston, P.A.; Feng, F.; Zhang, B.; Zhang, L.; Gu, L.; Zhang, Z. Rehmannia glutinosa Replant Issues: Root Exudate-Rhizobiome Interactions Clearly Influence Replant Success. Front. Microbiol. 2020, 11, 1413. [Google Scholar] [CrossRef] [PubMed]
- Wu, Z.-G.; Jiang, W.; Nitin, M.; Bao, X.-Q.; Chen, S.-L.; Tao, Z.-M. Characterizing diversity based on nutritional and bioactive compositions of yam germplasm (Dioscorea spp.) commonly cultivated in China. J. Food Drug Anal. 2016, 24, 367–375. [Google Scholar] [CrossRef]
- Xin, A.; Li, X.; Jin, H.; Yang, X.; Zhao, R.; Liu, J.; Qin, B. The accumulation of reactive oxygen species in root tips caused by autotoxic allelochemicals—A significant factor for replant problem of Angelica sinensis (Oliv.) Diels. Ind. Crops Prod. 2019, 138, 111432. [Google Scholar] [CrossRef]
- Zhang, B.; Weston, P.A.; Gu, L.; Zhang, B.; Li, M.; Wang, F.; Tu, W.; Wang, J.; Weston, L.A.; Zhang, Z. Identification of phytotoxic metabolites released from Rehmannia glutinosa suggest their importance in the formation of its replant problem. Plant Soil 2019, 441, 439–454. [Google Scholar] [CrossRef]
- Wang, X.; Alami, M.M.; Gong, S.; Cheng, Q.; Chen, C.; Li, X.; Zhong, S.; He, Z.; Chen, D.; Feng, S.; et al. Utilizing Microbial Inoculants to Alleviate Continuous Cropping Obstacles: Insights into the Metabolites and Transcriptomic Responses of Pinellia ternata. Metabolites 2025, 15, 189. [Google Scholar] [CrossRef]
- Liu, S.; Wang, Z.; Niu, J.; Dang, K.; Zhang, S.; Wang, S.; Wang, Z. Changes in physicochemical properties, enzymatic activities, and the microbial community of soil significantly influence the continuous cropping of Panax quinquefolius L. (American ginseng). Plant Soil 2021, 463, 427–446. [Google Scholar] [CrossRef]
- Yao, J.; Wu, C.; Fan, L.; Kang, M.; Liu, Z.; Huang, Y.; Xu, X.; Yao, Y. Effects of the Long-Term Continuous Cropping of Yongfeng Yam on the Bacterial Community and Function in the Rhizospheric Soil. Microorganisms 2023, 11, 274. [Google Scholar] [CrossRef]
- An, L.; Yuan, Y.; Chen, H.; Li, M.; Ma, J.; Zhou, J.; Zheng, L.; Ma, H.; Chen, Z.; Hao, C.; et al. Comprehensive widely targeted metabolomics to decipher the molecular mechanisms of Dioscorea opposita thunb. cv. Tiegun quality formation during harvest. Food Chem. X 2024, 21, 101159. [Google Scholar] [CrossRef]
- Wang, J.; Yang, X.; Huang, S.; Wu, L.; Cai, Z.; Xu, M. Long-term combined application of organic and inorganic fertilizers increases crop yield sustainability by improving soil fertility in maize-wheat cropping systems. J. Integr. Agric. 2025, 24, 290–305. [Google Scholar] [CrossRef]
- Chen, F.; Xie, Y.; Jia, Q.; Li, S.; Li, S.; Shen, N.; Jiang, M.; Wang, Y. Effects of the Continuous Cropping and Soilborne Diseases of Panax Ginseng C. A. Meyer on Rhizosphere Soil Physicochemical Properties, Enzyme Activities, and Microbial Communities. Agronomy 2023, 13, 210. [Google Scholar] [CrossRef]
- Song, R.; Lv, B.; He, Z.; Li, H.; Wang, H. Rhizosphere metabolite dynamics in continuous cropping of vineyards: Impact on microflora diversity and co-occurrence networks. Microbiol. Res. 2025, 296, 128134. [Google Scholar] [CrossRef]
- Kechin, A.; Boyarskikh, U.; Kel, A.; Filipenko, M. cutPrimers: A New Tool for Accurate Cutting of Primers from Reads of Targeted Next Generation Sequencing. J. Comput. Biol. 2017, 24, 1138–1143. [Google Scholar] [CrossRef] [PubMed]
- Callahan, B.J.; McMurdie, P.J.; Rosen, M.J.; Han, A.W.; Johnson, A.J.A.; Holmes, S.P. DADA2: High-resolution sample inference from Illumina amplicon data. Nat. Methods 2016, 13, 581–583. [Google Scholar] [CrossRef]
- Shao, S.; Chen, M.; Liu, W.; Hu, X.; Wang, E.-T.; Yu, S.; Li, Y. Long-term monoculture reduces the symbiotic rhizobial biodiversity of peanut. Syst. Appl. Microbiol. 2020, 43, 126101. [Google Scholar] [CrossRef] [PubMed]
- Gu, G.; Haq, M.Z.U.; Sun, X.; Zhou, J.; Liu, Y.; Yu, J.; Yang, D.; Yang, H.; Wu, Y. Continuous cropping of Patchouli alters soil physiochemical properties and rhizosphere microecology revealed by metagenomic sequencing. Front. Microbiol. 2025, 15, 1482904. [Google Scholar] [CrossRef]
- Liu, P.F.; Zhao, Y.K.; Ma, J.N.; Cao, Y.; Zhang, M.X.; Yu, J.; Guan, H.B.; Xing, Y.S.; Wang, X.Q.; Jia, X. Impact of various intercropping modes on soil quality, microbial communities, yield and quality of Platycodon grandiflorum (Jacq.) A. DC. BMC Plant Biol. 2025, 25, 503. [Google Scholar] [CrossRef] [PubMed]
- Guo, J.; Cai, Y.-S.; Cheng, F.; Yang, C.; Zhang, W.; Yu, W.; Yan, J.; Deng, Z.; Hong, K. Genome Mining Reveals a Multiproduct Sesterterpenoid Biosynthetic Gene Cluster in Aspergillus ustus. Org. Lett. 2021, 23, 1525–1529. [Google Scholar] [CrossRef] [PubMed]
- Haroon, M.; Khan, W.U.; Munir, B.; Ahmad, S.R.; Rehman, A.; Akram, W.; Munir, A.; Sardar, R.; Yasin, N.A. Seed priming with alpha-tocopherol alleviates microplastic stress in Brassica rapa through modulations in morphological, physiological and biochemical attributes. Chemosphere 2025, 371, 144060. [Google Scholar] [CrossRef]
- Qi, S.; Zha, L.; Huang, D.; Peng, Y.; Li, G.; Yin, D. Metabolomics and network pharmacology profiling revealed soilless cultivation reduces the accumulation of harmful compounds in Houttuynia cordata. Sci. Hortic. 2024, 323, 112438. [Google Scholar] [CrossRef]
- Osama, S.; El Sherei, M.; Al-Mahdy, D.A.; Bishr, M.; Salama, O.; Raafat, M.M. Antimicrobial activity of spiculisporic acid isolated from endophytic fungus Aspergillus cejpii of Hedera helix against MRSA. Braz. J. Microbiol. 2024, 55, 515–527. [Google Scholar] [CrossRef]
- Wang, R.; Guo, Z.K.; Li, X.M.; Chen, F.X.; Zhan, X.F.; Shen, M.H. Spiculisporic acid analogues of the marine-derived fungus, Aspergillus candidus strain HDf2, and their antibacterial activity. Antonie Van Leeuwenhoek 2015, 108, 215–219. [Google Scholar] [CrossRef] [PubMed]
- Moriwaki-Takano, M.; Asada, C.; Nakamura, Y. Production of spiculisporic acid by Talaromyces trachyspermus in fed-batch bioreactor culture. Bioresour. Bioprocess. 2021, 8, 1–11. [Google Scholar] [CrossRef]
- Li, Z.; Dong, F.; Sun, Y.; Sun, Z.; Song, X.; Dong, Y.; Huang, X.; Zhong, J.; Zhang, R.; Wang, M.; et al. Qualitative and Quantitative Analysis of Six Fatty Acid Amides in 11 Edible Vegetable Oils Using Liquid Chromatography-Mass Spectrometry. Front. Nutr. 2022, 9, 857858. [Google Scholar] [CrossRef]
- Liang, Z.Y.; Li, X.Y.; Zhang, H.; Li, J.; Bian, X.J.; Xu, J.C. Allelopathic effects of Bermuda grass (Cynodon dactylon L.) root exudates on seed germination and seedling growth of Tall fescue (Festuca arundinacea Schreb). Allelopath. J. 2018, 44, 25–34. [Google Scholar] [CrossRef]
- Zhalnina, K.; Louie, K.B.; Hao, Z.; Mansoori, N.; da Rocha, U.N.; Shi, S.; Cho, H.; Karaoz, U.; Loque, D.; Bowen, B.P.; et al. Dynamic root exudate chemistry and microbial substrate preferences drive patterns in rhizosphere microbial community assembly. Nat. Microbiol. 2018, 3, 470–480. [Google Scholar] [CrossRef]
- Wu, L.; Chen, J.; Xiao, Z.; Zhu, X.; Wang, J.; Wu, H.; Wu, Y.; Zhang, Z.; Lin, W. Barcoded Pyrosequencing Reveals a Shift in the Bacterial Community in the Rhizosphere and Rhizoplane of Rehmannia glutinosa under Consecutive Monoculture. Int. J. Mol. Sci. 2018, 19, 850. [Google Scholar] [CrossRef] [PubMed]
- Pang, Z.; Tayyab, M.; Kong, C.; Liu, Q.; Liu, Y.; Hu, C.; Huang, J.; Weng, P.; Islam, W.; Lin, W.; et al. Continuous Sugarcane Planting Negatively Impacts Soil Microbial Community Structure, Soil Fertility, and Sugarcane Agronomic Parameters. Microorganisms 2021, 9, 2008. [Google Scholar] [CrossRef] [PubMed]
- Li, H.; Wang, J.; Liu, Q.; Zhou, Z.; Chen, F.; Xiang, D. Effects of consecutive monoculture of sweet potato on soil bacterial community as determined by pyrosequencing. J. Basic Microbiol. 2019, 59, 181–191. [Google Scholar] [CrossRef]
- Gong, Y.; Yang, S.; Chen, S.; Zhao, S.; Ai, Y.; Huang, D.; Yang, K.; Cheng, H. Soil microbial responses to simultaneous contamination of antimony and arsenic in the surrounding area of an abandoned antimony smelter in Southwest China. Environ. Int. 2023, 174, 107897. [Google Scholar] [CrossRef] [PubMed]
- Sui, J.; Yang, J.; Li, C.; Zhang, L.; Hua, X. Effects of a Microbial Restoration Substrate on Plant Growth and Rhizosphere Microbial Community in a Continuous Cropping Poplar. Microorganisms 2023, 11, 486. [Google Scholar] [CrossRef]
- Han, S.; Luo, X.; Liao, H.; Nie, H.; Chen, W.; Huang, Q. Nitrospira are more sensitive than Nitrobacter to land management in acid, fertilized soils of a rapeseed-rice rotation field trial. Sci. Total Environ. 2017, 599, 135–144. [Google Scholar] [CrossRef]
- Wang, T.; Yang, K.; Ma, Q.; Jiang, X.; Zhou, Y.; Kong, D.; Wang, Z.; Parales, R.E.; Li, L.; Zhao, X.; et al. Rhizosphere Microbial Community Diversity and Function Analysis of Cut Chrysanthemum During Continuous Monocropping. Front. Microbiol. 2022, 13, 801546. [Google Scholar] [CrossRef]
- Li, L.; Huang, D.; Hu, Y.; Rudling, N.M.; Canniffe, D.P.; Wang, F.; Wang, Y. Globally distributed Myxococcota with photosynthesis gene clusters illuminate the origin and evolution of a potentially chimeric lifestyle. Nat. Commun. 2023, 14, 1–14. [Google Scholar] [CrossRef]
- Liang, M.; Johnson, D.; Burslem, D.F.R.P.; Yu, S.; Fang, M.; Taylor, J.D.; Taylor, A.F.S.; Helgason, T.; Liu, X. Soil fungal networks maintain local dominance of ectomycorrhizal trees. Nat. Commun. 2020, 11, 2636. [Google Scholar] [CrossRef]
- Li, H.; Yang, Y.; Lei, J.; Gou, W.; Crabbe, M.J.C.; Qi, P. Effects of Continuous Cropping of Codonopsis pilosula on Rhizosphere Soil Microbial Community Structure and Metabolomics. Agronomy 2024, 14, 2014. [Google Scholar] [CrossRef]
- Puopolo, G.; Giovannini, O.; Pertot, I. Lysobacter capsici AZ78 can be combined with copper to effectively control Plasmopara viticola on grapevine. Microbiol. Res. 2014, 169, 633–642. [Google Scholar] [CrossRef]
- Cobo-Diaz, J.F.; Baroncelli, R.; Le Floch, G.; Picot, A. Combined Metabarcoding and Co-occurrence Network Analysis to Profile the Bacterial, Fungal and Fusarium Communities and Their Interactions in Maize Stalks. Front. Microbiol. 2019, 10, 261. [Google Scholar] [CrossRef]
- Shi, W.; Lv, M.; Wang, R.; Saleem, M.; Wang, L.; Li, M.; Wang, B.; Lin, R.; Xu, B.; Yang, C.; et al. Geocaulosphere soil bacterial community drives potato common scab outcomes beyond pathogen abundance. npj Biofilms Microbiomes 2025, 11, 1–14. [Google Scholar] [CrossRef]
- Lu, Y.; Dong, X.; Huang, X.; Zhao, D.-g.; Zhao, Y.; Peng, L. Combined analysis of the transcriptome and proteome of Eucommia ulmoides Oliv. (Duzhong) in response to Fusarium oxysporum. Front. Chem. 2022, 10, 1053227. [Google Scholar] [CrossRef] [PubMed]
- Bao, G.; Bi, Y.; Li, Y.; Kou, Z.; Hu, L.; Ge, Y.; Wang, Y.; Wang, D. Overproduction of reactive oxygen species involved in pathogenicity of Fusarium in potato tubers. Physiol. Mol. Plant Pathol. 2014, 86, 35–42. [Google Scholar] [CrossRef]
- Shi, M.; Zhou, W.; Zhou, Y.; Yao, Y.; Wang, Y.; Luo, M.; Zhang, S.; Zhang, Y.; Wang, M. Identification and biocontrol of the key pathogenic fungus inhibiting tuber expansion in Rehmannia glutinosa from Henan Province. Biol. Control 2025, 206, 105798. [Google Scholar] [CrossRef]
- Wang, Y.; Zhang, H.; Zhang, Y.; Fei, J.; Rong, X.; Peng, J.; Luo, G. Crop rotation-driven changes in rhizosphere metabolite profiles regulate soil microbial diversity and functional capacity. Agric. Ecosyst. Environ. 2023, 358, 108716. [Google Scholar] [CrossRef]
- Li, X.-G.; Ding, C.-F.; Hua, K.; Zhang, T.-L.; Zhang, Y.-N.; Zhao, L.; Yang, Y.-R.; Liu, J.-G.; Wang, X.-X. Soil sickness of peanuts is attributable to modifications in soil microbes induced by peanut root exudates rather than to direct allelopathy. Soil Biol. Biochem. 2014, 78, 149–159. [Google Scholar] [CrossRef]
- Zhang, X.; Wei, H.; Chen, Q.; Han, X. The counteractive effects of nitrogen addition and watering on soil bacterial communities in a steppe ecosystem. Soil Biol. Biochem. 2014, 72, 26–34. [Google Scholar] [CrossRef]
- Wang, B.; Lu, Y.; Li, W.; He, S.; Lin, R.; Qu, P.; Chen, H.; Zhang, F.; Zhao, M.; Shi, X.; et al. Effects of the Continuous Cropping of Amomum villosum on Rhizosphere Soil Physicochemical Properties, Enzyme Activities, and Microbial Communities. Agronomy 2022, 12, 2548. [Google Scholar] [CrossRef]






| Treatment | Yield (kg/hm2) | Stalk Diameter (mm) | Stalk Length (cm) | Fresh Weight (g/Tuber) | Dry Weight (g/Tuber) | Moisture Content (%) |
|---|---|---|---|---|---|---|
| CC0 | 35,504 ± 685 a | 28.98 ± 1.10 c | 142.67 ± 5.50 a | 622.25 ± 10.71 a | 164.93 ± 4.02 a | 73.51 ± 0.2 a |
| CC1 | 25,536 ± 324 b | 41.52 ± 0.61 a | 114.56 ± 2.75 b | 511.11 ± 11.84 b | 142.81 ± 5.18 b | 72.11 ± 0.49 b |
| CC2 | 16,735 ± 859 c | 38.51 ± 1.12 b | 101.44 ± 5.09 b | 394.44 ± 17.62 c | 106.24 ± 5.62 c | 73.14 ± 0.31 ab |
| Treatment | SOC (g/kg) | TN (g/kg) | NN (mg/kg) | AP (mg/kg) | AK (mg/kg) | pH | ExCa (cmol/kg) |
|---|---|---|---|---|---|---|---|
| CC0 | 5.65 ± 0.99 b | 0.59 ± 0.05 b | 73.07 ± 9.40 a | 2.97 ± 0.38 c | 116.67 ± 4.93 b | 8.27 ± 0.05 a | 107.77 ± 14.89 a |
| CC1 | 6.66 ± 0.10 b | 0.67 ± 0.02 b | 23.50 ± 3.51 c | 6.30 ± 0.56 b | 128.67 ± 5.51 b | 8.15 ± 0.07 b | 119.67 ± 2.08 a |
| CC2 | 9.40 ± 0.55 a | 0.88 ± 0.04 a | 39.06 ± 4.47 b | 9.30 ± 0.98 a | 167.33 ± 8.74 a | 7.83 ± 0.03 c | 103.00 ± 1.00 a |
| Treatment | ExMg (cmol/kg) | PPO (mg/2 h/g) | POD (mg/2 h/g) | ALP (mg/2 h/g) | UE (mg/24 h/g) | CL (mg/72 h/g) | |
| CC0 | 5.20 ± 0.17 a | 0.016 ± 0.002 b | 0.050 ± 0.001 a | 0.221 ± 0.008 b | 0.621 ± 0.057 a | 1.432 ± 0.138 c | |
| CC1 | 5.25 ± 0.15 a | 0.022 ± 0.002 a | 0.048 ± 0.002 ab | 0.238 ± 0.011 b | 0.530 ± 0.028 b | 2.195 ± 0.185 a | |
| CC2 | 5.00 ± 0.27 a | 0.025 ± 0.001 a | 0.045 ± 0.000 b | 0.369 ± 0.027 a | 0.380 ± 0.011 c | 1.865 ± 0.149 b |
Disclaimer/Publisher’s Note: The statements, opinions and data contained in all publications are solely those of the individual author(s) and contributor(s) and not of MDPI and/or the editor(s). MDPI and/or the editor(s) disclaim responsibility for any injury to people or property resulting from any ideas, methods, instructions or products referred to in the content. |
© 2025 by the authors. Licensee MDPI, Basel, Switzerland. This article is an open access article distributed under the terms and conditions of the Creative Commons Attribution (CC BY) license.
Share and Cite
Zhang, P.; Guan, W.; Han, L.; Hu, X.; Xu, A.; Wang, H.; Wang, X.; Jiao, X. New Insights into the Formation Mechanism of Continuous Cropping Obstacles in Dioscorea opposita Thunb. cv. Tiegun Yam from Rhizosphere Metabolites and Microflora. Agronomy 2026, 16, 80. https://doi.org/10.3390/agronomy16010080
Zhang P, Guan W, Han L, Hu X, Xu A, Wang H, Wang X, Jiao X. New Insights into the Formation Mechanism of Continuous Cropping Obstacles in Dioscorea opposita Thunb. cv. Tiegun Yam from Rhizosphere Metabolites and Microflora. Agronomy. 2026; 16(1):80. https://doi.org/10.3390/agronomy16010080
Chicago/Turabian StyleZhang, Pengfei, Wanghui Guan, Lili Han, Xiaoli Hu, Ailing Xu, Hui Wang, Xiaomin Wang, and Xiaoyan Jiao. 2026. "New Insights into the Formation Mechanism of Continuous Cropping Obstacles in Dioscorea opposita Thunb. cv. Tiegun Yam from Rhizosphere Metabolites and Microflora" Agronomy 16, no. 1: 80. https://doi.org/10.3390/agronomy16010080
APA StyleZhang, P., Guan, W., Han, L., Hu, X., Xu, A., Wang, H., Wang, X., & Jiao, X. (2026). New Insights into the Formation Mechanism of Continuous Cropping Obstacles in Dioscorea opposita Thunb. cv. Tiegun Yam from Rhizosphere Metabolites and Microflora. Agronomy, 16(1), 80. https://doi.org/10.3390/agronomy16010080

